Laboratory Autoverification Policy . All rule changes should be. This document provides a general framework that will allow each laboratory to easily design, implement, validate, and customize rules for. To date, there is little. Autoverification (av) is a postanalytical tool that uses algorithms to validate test results according to specified criteria. This document provides a general framework that will allow each laboratory to easily design, implement, validate, and customize rules for autoverification (automated verification) based on. This guideline includes detailed information for design, testing, validation, implementation, and. Autoverification of medical laboratory results for specific disciplines, 1st edition.
from studylib.net
This document provides a general framework that will allow each laboratory to easily design, implement, validate, and customize rules for autoverification (automated verification) based on. This document provides a general framework that will allow each laboratory to easily design, implement, validate, and customize rules for. This guideline includes detailed information for design, testing, validation, implementation, and. To date, there is little. All rule changes should be. Autoverification of medical laboratory results for specific disciplines, 1st edition. Autoverification (av) is a postanalytical tool that uses algorithms to validate test results according to specified criteria.
Lab Policies
Laboratory Autoverification Policy Autoverification of medical laboratory results for specific disciplines, 1st edition. This guideline includes detailed information for design, testing, validation, implementation, and. This document provides a general framework that will allow each laboratory to easily design, implement, validate, and customize rules for. This document provides a general framework that will allow each laboratory to easily design, implement, validate, and customize rules for autoverification (automated verification) based on. Autoverification of medical laboratory results for specific disciplines, 1st edition. All rule changes should be. Autoverification (av) is a postanalytical tool that uses algorithms to validate test results according to specified criteria. To date, there is little.
From www.captodayonline.com
A stepbystep process to 95 autoverification CAP TODAY Laboratory Autoverification Policy This document provides a general framework that will allow each laboratory to easily design, implement, validate, and customize rules for autoverification (automated verification) based on. Autoverification (av) is a postanalytical tool that uses algorithms to validate test results according to specified criteria. To date, there is little. This document provides a general framework that will allow each laboratory to easily. Laboratory Autoverification Policy.
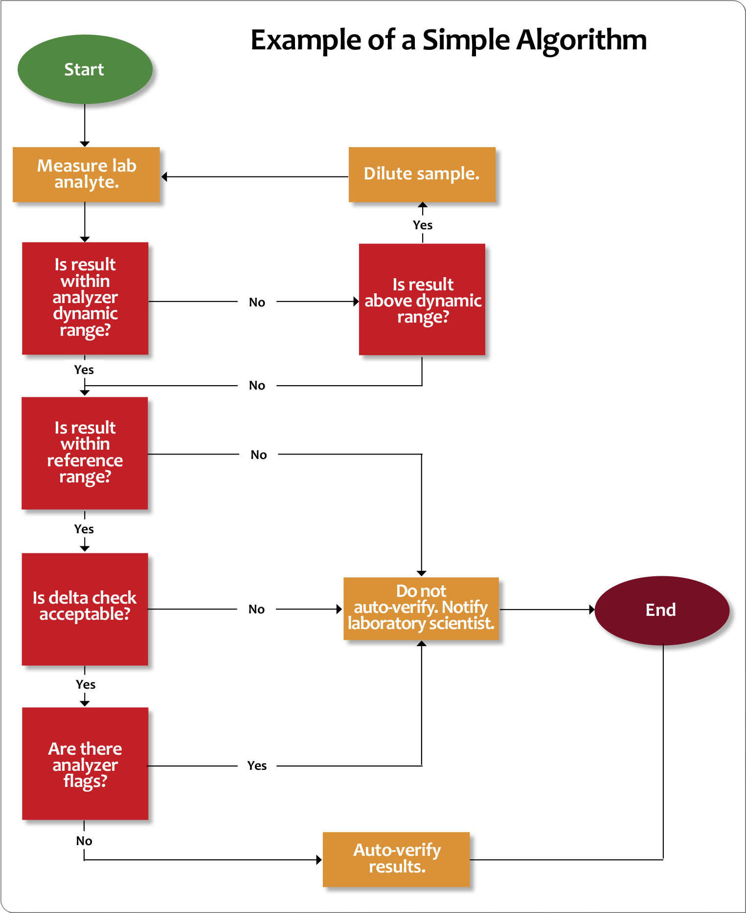
From www.researchgate.net
Flow diagram describing the critical path for autoverification (AV Laboratory Autoverification Policy This document provides a general framework that will allow each laboratory to easily design, implement, validate, and customize rules for. Autoverification (av) is a postanalytical tool that uses algorithms to validate test results according to specified criteria. All rule changes should be. Autoverification of medical laboratory results for specific disciplines, 1st edition. This guideline includes detailed information for design, testing,. Laboratory Autoverification Policy.
From www.scribd.com
General Laboratory Safety and Shop Policies PDF Safety Laboratories Laboratory Autoverification Policy Autoverification (av) is a postanalytical tool that uses algorithms to validate test results according to specified criteria. This document provides a general framework that will allow each laboratory to easily design, implement, validate, and customize rules for. Autoverification of medical laboratory results for specific disciplines, 1st edition. This guideline includes detailed information for design, testing, validation, implementation, and. To date,. Laboratory Autoverification Policy.
From studylib.net
Lab Policies Laboratory Autoverification Policy Autoverification (av) is a postanalytical tool that uses algorithms to validate test results according to specified criteria. All rule changes should be. Autoverification of medical laboratory results for specific disciplines, 1st edition. To date, there is little. This guideline includes detailed information for design, testing, validation, implementation, and. This document provides a general framework that will allow each laboratory to. Laboratory Autoverification Policy.
From www.contentree.com
Marion General Hospital utilizes Autoverification Solutions Laboratory Autoverification Policy This guideline includes detailed information for design, testing, validation, implementation, and. To date, there is little. All rule changes should be. Autoverification of medical laboratory results for specific disciplines, 1st edition. Autoverification (av) is a postanalytical tool that uses algorithms to validate test results according to specified criteria. This document provides a general framework that will allow each laboratory to. Laboratory Autoverification Policy.
From www.researchgate.net
(PDF) Is Autoverification of Reports the Need of the Hour in Clinical Laboratory Autoverification Policy Autoverification of medical laboratory results for specific disciplines, 1st edition. Autoverification (av) is a postanalytical tool that uses algorithms to validate test results according to specified criteria. This document provides a general framework that will allow each laboratory to easily design, implement, validate, and customize rules for autoverification (automated verification) based on. To date, there is little. All rule changes. Laboratory Autoverification Policy.
From www.researchgate.net
(PDF) Establishing and Evaluating Autoverification Rules with Laboratory Autoverification Policy This document provides a general framework that will allow each laboratory to easily design, implement, validate, and customize rules for autoverification (automated verification) based on. Autoverification (av) is a postanalytical tool that uses algorithms to validate test results according to specified criteria. This guideline includes detailed information for design, testing, validation, implementation, and. To date, there is little. Autoverification of. Laboratory Autoverification Policy.
From www.researchgate.net
(PDF) Using machine learning to develop an autoverification system in a Laboratory Autoverification Policy Autoverification of medical laboratory results for specific disciplines, 1st edition. Autoverification (av) is a postanalytical tool that uses algorithms to validate test results according to specified criteria. This document provides a general framework that will allow each laboratory to easily design, implement, validate, and customize rules for autoverification (automated verification) based on. To date, there is little. This document provides. Laboratory Autoverification Policy.
From www.scribd.com
Building and Validating An Autoverification System in The Clinical Laboratory Autoverification Policy This document provides a general framework that will allow each laboratory to easily design, implement, validate, and customize rules for autoverification (automated verification) based on. This document provides a general framework that will allow each laboratory to easily design, implement, validate, and customize rules for. Autoverification (av) is a postanalytical tool that uses algorithms to validate test results according to. Laboratory Autoverification Policy.
From www.scribd.com
Laboratory Policies Example PDF Laboratories Personal Protective Laboratory Autoverification Policy Autoverification of medical laboratory results for specific disciplines, 1st edition. To date, there is little. All rule changes should be. Autoverification (av) is a postanalytical tool that uses algorithms to validate test results according to specified criteria. This document provides a general framework that will allow each laboratory to easily design, implement, validate, and customize rules for. This document provides. Laboratory Autoverification Policy.
From www.researchgate.net
(PDF) Development and Implementation of A LISBased Validation System Laboratory Autoverification Policy This guideline includes detailed information for design, testing, validation, implementation, and. This document provides a general framework that will allow each laboratory to easily design, implement, validate, and customize rules for autoverification (automated verification) based on. This document provides a general framework that will allow each laboratory to easily design, implement, validate, and customize rules for. Autoverification of medical laboratory. Laboratory Autoverification Policy.
From www.scielo.br
SciELO Brasil Autoverification of the automated blood cell counter Laboratory Autoverification Policy To date, there is little. Autoverification (av) is a postanalytical tool that uses algorithms to validate test results according to specified criteria. This document provides a general framework that will allow each laboratory to easily design, implement, validate, and customize rules for. This document provides a general framework that will allow each laboratory to easily design, implement, validate, and customize. Laboratory Autoverification Policy.
From www.scribd.com
LaboratoryProcedurePoliciesGuidelines 2 PDF Laboratories Thesis Laboratory Autoverification Policy Autoverification of medical laboratory results for specific disciplines, 1st edition. This document provides a general framework that will allow each laboratory to easily design, implement, validate, and customize rules for autoverification (automated verification) based on. This document provides a general framework that will allow each laboratory to easily design, implement, validate, and customize rules for. All rule changes should be.. Laboratory Autoverification Policy.
From nablcalibrationlab.com
Quality Policy NABL Calibration Lab Laboratory Autoverification Policy Autoverification of medical laboratory results for specific disciplines, 1st edition. Autoverification (av) is a postanalytical tool that uses algorithms to validate test results according to specified criteria. This guideline includes detailed information for design, testing, validation, implementation, and. All rule changes should be. To date, there is little. This document provides a general framework that will allow each laboratory to. Laboratory Autoverification Policy.
From www.researchgate.net
(PDF) Is Autoverification of Reports a Need of the Hour in Clinical Laboratory Autoverification Policy This document provides a general framework that will allow each laboratory to easily design, implement, validate, and customize rules for autoverification (automated verification) based on. To date, there is little. This document provides a general framework that will allow each laboratory to easily design, implement, validate, and customize rules for. Autoverification (av) is a postanalytical tool that uses algorithms to. Laboratory Autoverification Policy.
From www.researchgate.net
(PDF) An Objective Approach to Deriving the Clinical Performance of Laboratory Autoverification Policy Autoverification of medical laboratory results for specific disciplines, 1st edition. This document provides a general framework that will allow each laboratory to easily design, implement, validate, and customize rules for. All rule changes should be. Autoverification (av) is a postanalytical tool that uses algorithms to validate test results according to specified criteria. This document provides a general framework that will. Laboratory Autoverification Policy.
From www.scielo.br
SciELO Brasil Autoverification of the automated blood cell counter Laboratory Autoverification Policy This document provides a general framework that will allow each laboratory to easily design, implement, validate, and customize rules for. Autoverification of medical laboratory results for specific disciplines, 1st edition. To date, there is little. This document provides a general framework that will allow each laboratory to easily design, implement, validate, and customize rules for autoverification (automated verification) based on.. Laboratory Autoverification Policy.
From www.scribd.com
Autoverification Implementation PDF Medicine Clinical Medicine Laboratory Autoverification Policy All rule changes should be. Autoverification of medical laboratory results for specific disciplines, 1st edition. This document provides a general framework that will allow each laboratory to easily design, implement, validate, and customize rules for. This document provides a general framework that will allow each laboratory to easily design, implement, validate, and customize rules for autoverification (automated verification) based on.. Laboratory Autoverification Policy.
From resources.apollolims.com
A Unique Approach to AutoVerification Apollo LIMS Laboratory Autoverification Policy All rule changes should be. This document provides a general framework that will allow each laboratory to easily design, implement, validate, and customize rules for. This guideline includes detailed information for design, testing, validation, implementation, and. Autoverification (av) is a postanalytical tool that uses algorithms to validate test results according to specified criteria. To date, there is little. Autoverification of. Laboratory Autoverification Policy.
From www.researchgate.net
Autoverification approvals and distribution of approval in a 3month Laboratory Autoverification Policy This document provides a general framework that will allow each laboratory to easily design, implement, validate, and customize rules for. This guideline includes detailed information for design, testing, validation, implementation, and. All rule changes should be. This document provides a general framework that will allow each laboratory to easily design, implement, validate, and customize rules for autoverification (automated verification) based. Laboratory Autoverification Policy.
From www.researchgate.net
Autoverification rules and actions Download Scientific Diagram Laboratory Autoverification Policy This document provides a general framework that will allow each laboratory to easily design, implement, validate, and customize rules for. To date, there is little. Autoverification (av) is a postanalytical tool that uses algorithms to validate test results according to specified criteria. Autoverification of medical laboratory results for specific disciplines, 1st edition. This document provides a general framework that will. Laboratory Autoverification Policy.
From www.researchgate.net
Diagram of main rules impacting autoverification Download Scientific Laboratory Autoverification Policy This document provides a general framework that will allow each laboratory to easily design, implement, validate, and customize rules for. This guideline includes detailed information for design, testing, validation, implementation, and. All rule changes should be. Autoverification of medical laboratory results for specific disciplines, 1st edition. Autoverification (av) is a postanalytical tool that uses algorithms to validate test results according. Laboratory Autoverification Policy.
From www.youtube.com
Autoverification in Clinical Laboratory Pitfalls and Challenges Laboratory Autoverification Policy Autoverification (av) is a postanalytical tool that uses algorithms to validate test results according to specified criteria. This document provides a general framework that will allow each laboratory to easily design, implement, validate, and customize rules for. This guideline includes detailed information for design, testing, validation, implementation, and. To date, there is little. This document provides a general framework that. Laboratory Autoverification Policy.
From studylib.net
Autoverification of Results in Soft Laboratory Autoverification Policy To date, there is little. This document provides a general framework that will allow each laboratory to easily design, implement, validate, and customize rules for autoverification (automated verification) based on. All rule changes should be. Autoverification (av) is a postanalytical tool that uses algorithms to validate test results according to specified criteria. This document provides a general framework that will. Laboratory Autoverification Policy.
From shop.clsi.org
AUTO15Ed1 Autoverification of Medical Laboratory Results for Specific Laboratory Autoverification Policy This document provides a general framework that will allow each laboratory to easily design, implement, validate, and customize rules for autoverification (automated verification) based on. To date, there is little. All rule changes should be. Autoverification (av) is a postanalytical tool that uses algorithms to validate test results according to specified criteria. This guideline includes detailed information for design, testing,. Laboratory Autoverification Policy.
From www.orchardsoft.com
Using Your LIS to Improve Laboratory Productivity White Paper Laboratory Autoverification Policy All rule changes should be. To date, there is little. This document provides a general framework that will allow each laboratory to easily design, implement, validate, and customize rules for autoverification (automated verification) based on. This document provides a general framework that will allow each laboratory to easily design, implement, validate, and customize rules for. This guideline includes detailed information. Laboratory Autoverification Policy.
From www.slideserve.com
PPT PI 2010 Practical Informatics Course Introduction to Laboratory Laboratory Autoverification Policy This document provides a general framework that will allow each laboratory to easily design, implement, validate, and customize rules for autoverification (automated verification) based on. Autoverification of medical laboratory results for specific disciplines, 1st edition. This document provides a general framework that will allow each laboratory to easily design, implement, validate, and customize rules for. Autoverification (av) is a postanalytical. Laboratory Autoverification Policy.
From journals.sagepub.com
Establishing and Evaluating Autoverification Rules with Intelligent Laboratory Autoverification Policy All rule changes should be. This guideline includes detailed information for design, testing, validation, implementation, and. To date, there is little. This document provides a general framework that will allow each laboratory to easily design, implement, validate, and customize rules for. Autoverification (av) is a postanalytical tool that uses algorithms to validate test results according to specified criteria. This document. Laboratory Autoverification Policy.
From www.researchgate.net
(PDF) Autoverification in a core clinical chemistry laboratory at an Laboratory Autoverification Policy This guideline includes detailed information for design, testing, validation, implementation, and. To date, there is little. Autoverification of medical laboratory results for specific disciplines, 1st edition. This document provides a general framework that will allow each laboratory to easily design, implement, validate, and customize rules for. All rule changes should be. This document provides a general framework that will allow. Laboratory Autoverification Policy.
From www.scielo.br
SciELO Brasil Autoverification of the automated blood cell counter Laboratory Autoverification Policy To date, there is little. This document provides a general framework that will allow each laboratory to easily design, implement, validate, and customize rules for. All rule changes should be. Autoverification (av) is a postanalytical tool that uses algorithms to validate test results according to specified criteria. Autoverification of medical laboratory results for specific disciplines, 1st edition. This guideline includes. Laboratory Autoverification Policy.
From www.researchgate.net
Framework of the improved clinical chemistry autoverification system Laboratory Autoverification Policy This document provides a general framework that will allow each laboratory to easily design, implement, validate, and customize rules for. To date, there is little. All rule changes should be. This guideline includes detailed information for design, testing, validation, implementation, and. This document provides a general framework that will allow each laboratory to easily design, implement, validate, and customize rules. Laboratory Autoverification Policy.
From www.studocu.com
LaboratoryGuidelinesrev5 LABORATORY GUIDELINES & POLICIES Laboratory Autoverification Policy Autoverification (av) is a postanalytical tool that uses algorithms to validate test results according to specified criteria. This guideline includes detailed information for design, testing, validation, implementation, and. This document provides a general framework that will allow each laboratory to easily design, implement, validate, and customize rules for. Autoverification of medical laboratory results for specific disciplines, 1st edition. All rule. Laboratory Autoverification Policy.
From www.researchgate.net
Autoverification rules and actions. Download Scientific Diagram Laboratory Autoverification Policy This document provides a general framework that will allow each laboratory to easily design, implement, validate, and customize rules for. This document provides a general framework that will allow each laboratory to easily design, implement, validate, and customize rules for autoverification (automated verification) based on. This guideline includes detailed information for design, testing, validation, implementation, and. Autoverification (av) is a. Laboratory Autoverification Policy.
From www.researchgate.net
(PDF) Autoverification of test results in the core clinical laboratory Laboratory Autoverification Policy This document provides a general framework that will allow each laboratory to easily design, implement, validate, and customize rules for. Autoverification (av) is a postanalytical tool that uses algorithms to validate test results according to specified criteria. This document provides a general framework that will allow each laboratory to easily design, implement, validate, and customize rules for autoverification (automated verification). Laboratory Autoverification Policy.
From www.researchgate.net
(PDF) Development and implementation of an LISbased validation system Laboratory Autoverification Policy Autoverification (av) is a postanalytical tool that uses algorithms to validate test results according to specified criteria. All rule changes should be. To date, there is little. This document provides a general framework that will allow each laboratory to easily design, implement, validate, and customize rules for autoverification (automated verification) based on. Autoverification of medical laboratory results for specific disciplines,. Laboratory Autoverification Policy.