Instrumentation Amplifier Thermocouple . An instrumentation amplifier is an integrated circuit (ic) that is used to amplify a signal. This type of amplifier is in the differential amplifier family. With features such as integrated cold junction compensation and a high gain precision instrumentation amplifier, these thermocouple. The thermocouple input network help absorb rf pickup and suppress sampling artifacts from appearing on the thermocouple leads. The ad594/ad595 is a complete instrumentation amplifier and thermocouple cold junction compensator on a monolithic chip. In order to do the amplification job, thermocouple amplifier is specially designed to work with thermocouple. The ad8429 is an ultralow noise, instrumentation amplifier designed for measuring extremely small signals over a wide temperature. It combines an ice point reference with a precalibrated amplifier to.
from www.hgsind.com
An instrumentation amplifier is an integrated circuit (ic) that is used to amplify a signal. The ad594/ad595 is a complete instrumentation amplifier and thermocouple cold junction compensator on a monolithic chip. With features such as integrated cold junction compensation and a high gain precision instrumentation amplifier, these thermocouple. The thermocouple input network help absorb rf pickup and suppress sampling artifacts from appearing on the thermocouple leads. It combines an ice point reference with a precalibrated amplifier to. The ad8429 is an ultralow noise, instrumentation amplifier designed for measuring extremely small signals over a wide temperature. This type of amplifier is in the differential amplifier family. In order to do the amplification job, thermocouple amplifier is specially designed to work with thermocouple.
TCAMS Single Channel Amplifier Type K Thermocouple
Instrumentation Amplifier Thermocouple The thermocouple input network help absorb rf pickup and suppress sampling artifacts from appearing on the thermocouple leads. In order to do the amplification job, thermocouple amplifier is specially designed to work with thermocouple. It combines an ice point reference with a precalibrated amplifier to. The thermocouple input network help absorb rf pickup and suppress sampling artifacts from appearing on the thermocouple leads. The ad8429 is an ultralow noise, instrumentation amplifier designed for measuring extremely small signals over a wide temperature. An instrumentation amplifier is an integrated circuit (ic) that is used to amplify a signal. This type of amplifier is in the differential amplifier family. With features such as integrated cold junction compensation and a high gain precision instrumentation amplifier, these thermocouple. The ad594/ad595 is a complete instrumentation amplifier and thermocouple cold junction compensator on a monolithic chip.
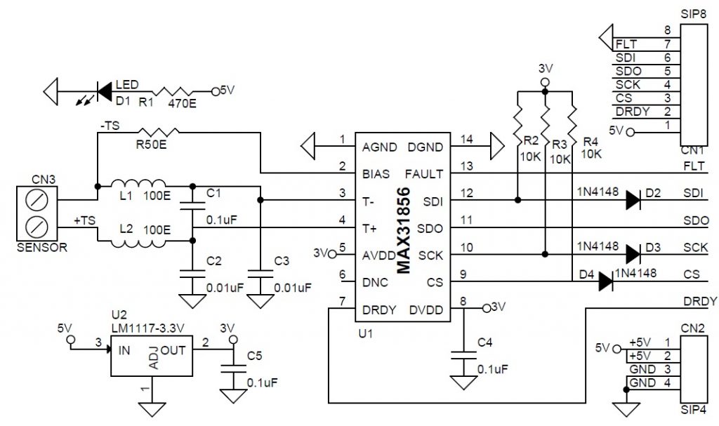
From www.electronics-lab.com
Precision Thermocouple Amplifier (Thermocouple to Digital Converter Instrumentation Amplifier Thermocouple An instrumentation amplifier is an integrated circuit (ic) that is used to amplify a signal. The ad8429 is an ultralow noise, instrumentation amplifier designed for measuring extremely small signals over a wide temperature. In order to do the amplification job, thermocouple amplifier is specially designed to work with thermocouple. The ad594/ad595 is a complete instrumentation amplifier and thermocouple cold junction. Instrumentation Amplifier Thermocouple.
From www.sunrom.com
Analog Output KType Thermocouple Amplifier [1128] Sunrom Electronics Instrumentation Amplifier Thermocouple With features such as integrated cold junction compensation and a high gain precision instrumentation amplifier, these thermocouple. In order to do the amplification job, thermocouple amplifier is specially designed to work with thermocouple. The ad594/ad595 is a complete instrumentation amplifier and thermocouple cold junction compensator on a monolithic chip. The ad8429 is an ultralow noise, instrumentation amplifier designed for measuring. Instrumentation Amplifier Thermocouple.
From www.youtube.com
Thermocouple amplifier demo YouTube Instrumentation Amplifier Thermocouple The ad594/ad595 is a complete instrumentation amplifier and thermocouple cold junction compensator on a monolithic chip. It combines an ice point reference with a precalibrated amplifier to. An instrumentation amplifier is an integrated circuit (ic) that is used to amplify a signal. This type of amplifier is in the differential amplifier family. The ad8429 is an ultralow noise, instrumentation amplifier. Instrumentation Amplifier Thermocouple.
From www.youtube.com
AD8497 Amplificateur pour Thermocouple Thermocouple amplifiers with Instrumentation Amplifier Thermocouple The thermocouple input network help absorb rf pickup and suppress sampling artifacts from appearing on the thermocouple leads. With features such as integrated cold junction compensation and a high gain precision instrumentation amplifier, these thermocouple. This type of amplifier is in the differential amplifier family. The ad8429 is an ultralow noise, instrumentation amplifier designed for measuring extremely small signals over. Instrumentation Amplifier Thermocouple.
From www.eletimes.com
Thermocouple Signal Conditioning Challenges and Solutions ELE Times Instrumentation Amplifier Thermocouple The thermocouple input network help absorb rf pickup and suppress sampling artifacts from appearing on the thermocouple leads. In order to do the amplification job, thermocouple amplifier is specially designed to work with thermocouple. It combines an ice point reference with a precalibrated amplifier to. The ad594/ad595 is a complete instrumentation amplifier and thermocouple cold junction compensator on a monolithic. Instrumentation Amplifier Thermocouple.
From www.electronics-lab.com
Precision Thermocouple Amplifiers with Cold Junction Compensation Instrumentation Amplifier Thermocouple With features such as integrated cold junction compensation and a high gain precision instrumentation amplifier, these thermocouple. In order to do the amplification job, thermocouple amplifier is specially designed to work with thermocouple. The thermocouple input network help absorb rf pickup and suppress sampling artifacts from appearing on the thermocouple leads. An instrumentation amplifier is an integrated circuit (ic) that. Instrumentation Amplifier Thermocouple.
From www.kongsberg.com
Thermocouple amplifiers Kongsberg Maritime Instrumentation Amplifier Thermocouple It combines an ice point reference with a precalibrated amplifier to. The thermocouple input network help absorb rf pickup and suppress sampling artifacts from appearing on the thermocouple leads. An instrumentation amplifier is an integrated circuit (ic) that is used to amplify a signal. In order to do the amplification job, thermocouple amplifier is specially designed to work with thermocouple.. Instrumentation Amplifier Thermocouple.
From www.electronics-lab.com
Precision Thermocouple Amplifier (Thermocouple to Digital Converter Instrumentation Amplifier Thermocouple An instrumentation amplifier is an integrated circuit (ic) that is used to amplify a signal. With features such as integrated cold junction compensation and a high gain precision instrumentation amplifier, these thermocouple. The thermocouple input network help absorb rf pickup and suppress sampling artifacts from appearing on the thermocouple leads. It combines an ice point reference with a precalibrated amplifier. Instrumentation Amplifier Thermocouple.
From www.electronics-circuits.com
Thermocouple Amplifier Standard delabs Schematics Electronic Circuits Instrumentation Amplifier Thermocouple With features such as integrated cold junction compensation and a high gain precision instrumentation amplifier, these thermocouple. It combines an ice point reference with a precalibrated amplifier to. The ad594/ad595 is a complete instrumentation amplifier and thermocouple cold junction compensator on a monolithic chip. The ad8429 is an ultralow noise, instrumentation amplifier designed for measuring extremely small signals over a. Instrumentation Amplifier Thermocouple.
From www.hgsind.com
Thermocouple Instrumentation Harold G Schaevitz Industries LLC Instrumentation Amplifier Thermocouple The ad8429 is an ultralow noise, instrumentation amplifier designed for measuring extremely small signals over a wide temperature. It combines an ice point reference with a precalibrated amplifier to. An instrumentation amplifier is an integrated circuit (ic) that is used to amplify a signal. With features such as integrated cold junction compensation and a high gain precision instrumentation amplifier, these. Instrumentation Amplifier Thermocouple.
From www.artisantg.com
NI SCXI1102C (32Channel Thermocouple Amplifier Module) ArtisanTG⢠Instrumentation Amplifier Thermocouple It combines an ice point reference with a precalibrated amplifier to. This type of amplifier is in the differential amplifier family. The thermocouple input network help absorb rf pickup and suppress sampling artifacts from appearing on the thermocouple leads. The ad594/ad595 is a complete instrumentation amplifier and thermocouple cold junction compensator on a monolithic chip. The ad8429 is an ultralow. Instrumentation Amplifier Thermocouple.
From www.michsci.com
AMPTCM1 Miniature Thermocouple Amplifier Michigan Scientific Instrumentation Amplifier Thermocouple An instrumentation amplifier is an integrated circuit (ic) that is used to amplify a signal. This type of amplifier is in the differential amplifier family. It combines an ice point reference with a precalibrated amplifier to. The thermocouple input network help absorb rf pickup and suppress sampling artifacts from appearing on the thermocouple leads. The ad8429 is an ultralow noise,. Instrumentation Amplifier Thermocouple.
From www.electronics-lab.com
Precision Thermocouple Amplifiers with Cold Junction Compensation Instrumentation Amplifier Thermocouple With features such as integrated cold junction compensation and a high gain precision instrumentation amplifier, these thermocouple. An instrumentation amplifier is an integrated circuit (ic) that is used to amplify a signal. The ad8429 is an ultralow noise, instrumentation amplifier designed for measuring extremely small signals over a wide temperature. This type of amplifier is in the differential amplifier family.. Instrumentation Amplifier Thermocouple.
From www.ptrobotics.com
Adafruit Universal Thermocouple Amplifier MAX31856 Breakout Senso... Instrumentation Amplifier Thermocouple It combines an ice point reference with a precalibrated amplifier to. With features such as integrated cold junction compensation and a high gain precision instrumentation amplifier, these thermocouple. The ad594/ad595 is a complete instrumentation amplifier and thermocouple cold junction compensator on a monolithic chip. The ad8429 is an ultralow noise, instrumentation amplifier designed for measuring extremely small signals over a. Instrumentation Amplifier Thermocouple.
From www.instructables.com
Thermocouple Amplifier and KType Thermocouple Interface With Arduino Instrumentation Amplifier Thermocouple The thermocouple input network help absorb rf pickup and suppress sampling artifacts from appearing on the thermocouple leads. In order to do the amplification job, thermocouple amplifier is specially designed to work with thermocouple. This type of amplifier is in the differential amplifier family. With features such as integrated cold junction compensation and a high gain precision instrumentation amplifier, these. Instrumentation Amplifier Thermocouple.
From www.electronics-lab.com
Precision Thermocouple Amplifiers with Cold Junction Compensation Instrumentation Amplifier Thermocouple The thermocouple input network help absorb rf pickup and suppress sampling artifacts from appearing on the thermocouple leads. In order to do the amplification job, thermocouple amplifier is specially designed to work with thermocouple. The ad594/ad595 is a complete instrumentation amplifier and thermocouple cold junction compensator on a monolithic chip. An instrumentation amplifier is an integrated circuit (ic) that is. Instrumentation Amplifier Thermocouple.
From www.michsci-europe.com
Thermocouple amplifiers 1 to 9 channels linearization and cold Instrumentation Amplifier Thermocouple With features such as integrated cold junction compensation and a high gain precision instrumentation amplifier, these thermocouple. In order to do the amplification job, thermocouple amplifier is specially designed to work with thermocouple. An instrumentation amplifier is an integrated circuit (ic) that is used to amplify a signal. This type of amplifier is in the differential amplifier family. The ad594/ad595. Instrumentation Amplifier Thermocouple.
From leemangeophysical.com
Thermocouple Amplifier Leeman Geophysical Instrumentation Amplifier Thermocouple This type of amplifier is in the differential amplifier family. In order to do the amplification job, thermocouple amplifier is specially designed to work with thermocouple. The ad8429 is an ultralow noise, instrumentation amplifier designed for measuring extremely small signals over a wide temperature. It combines an ice point reference with a precalibrated amplifier to. The thermocouple input network help. Instrumentation Amplifier Thermocouple.
From embedded-lab.com
Tutorial on Thermocouple Amplifier Embedded Lab Instrumentation Amplifier Thermocouple An instrumentation amplifier is an integrated circuit (ic) that is used to amplify a signal. The ad594/ad595 is a complete instrumentation amplifier and thermocouple cold junction compensator on a monolithic chip. With features such as integrated cold junction compensation and a high gain precision instrumentation amplifier, these thermocouple. This type of amplifier is in the differential amplifier family. The thermocouple. Instrumentation Amplifier Thermocouple.
From www.electronics-lab.com
Precision Thermocouple Amplifier (Thermocouple to Digital Converter Instrumentation Amplifier Thermocouple In order to do the amplification job, thermocouple amplifier is specially designed to work with thermocouple. It combines an ice point reference with a precalibrated amplifier to. The ad8429 is an ultralow noise, instrumentation amplifier designed for measuring extremely small signals over a wide temperature. The thermocouple input network help absorb rf pickup and suppress sampling artifacts from appearing on. Instrumentation Amplifier Thermocouple.
From www.electronics-lab.com
Precision Thermocouple Amplifier (Thermocouple to Digital Converter Instrumentation Amplifier Thermocouple The ad8429 is an ultralow noise, instrumentation amplifier designed for measuring extremely small signals over a wide temperature. With features such as integrated cold junction compensation and a high gain precision instrumentation amplifier, these thermocouple. In order to do the amplification job, thermocouple amplifier is specially designed to work with thermocouple. The thermocouple input network help absorb rf pickup and. Instrumentation Amplifier Thermocouple.
From www.hgsind.com
TCAMS Single Channel Amplifier Type K Thermocouple Instrumentation Amplifier Thermocouple This type of amplifier is in the differential amplifier family. It combines an ice point reference with a precalibrated amplifier to. With features such as integrated cold junction compensation and a high gain precision instrumentation amplifier, these thermocouple. An instrumentation amplifier is an integrated circuit (ic) that is used to amplify a signal. The thermocouple input network help absorb rf. Instrumentation Amplifier Thermocouple.
From ewall.com.pk
Ewall Thermocouple Amplifier MAX6675 with K type Thermocouple Instrumentation Amplifier Thermocouple With features such as integrated cold junction compensation and a high gain precision instrumentation amplifier, these thermocouple. It combines an ice point reference with a precalibrated amplifier to. An instrumentation amplifier is an integrated circuit (ic) that is used to amplify a signal. The ad8429 is an ultralow noise, instrumentation amplifier designed for measuring extremely small signals over a wide. Instrumentation Amplifier Thermocouple.
From www.electronics-lab.com
Precision Thermocouple Amplifiers with Cold Junction Compensation Instrumentation Amplifier Thermocouple It combines an ice point reference with a precalibrated amplifier to. In order to do the amplification job, thermocouple amplifier is specially designed to work with thermocouple. The ad594/ad595 is a complete instrumentation amplifier and thermocouple cold junction compensator on a monolithic chip. With features such as integrated cold junction compensation and a high gain precision instrumentation amplifier, these thermocouple.. Instrumentation Amplifier Thermocouple.
From hackaday.io
Instructions Thermocouple Amplifier Hackaday.io Instrumentation Amplifier Thermocouple It combines an ice point reference with a precalibrated amplifier to. This type of amplifier is in the differential amplifier family. An instrumentation amplifier is an integrated circuit (ic) that is used to amplify a signal. The ad8429 is an ultralow noise, instrumentation amplifier designed for measuring extremely small signals over a wide temperature. The thermocouple input network help absorb. Instrumentation Amplifier Thermocouple.
From www.researchgate.net
1 Thermocouple amplifier (AD594 instrumentation) Download Scientific Instrumentation Amplifier Thermocouple With features such as integrated cold junction compensation and a high gain precision instrumentation amplifier, these thermocouple. The ad8429 is an ultralow noise, instrumentation amplifier designed for measuring extremely small signals over a wide temperature. In order to do the amplification job, thermocouple amplifier is specially designed to work with thermocouple. This type of amplifier is in the differential amplifier. Instrumentation Amplifier Thermocouple.
From www.instructables.com
Thermocouple Amplifier and KType Thermocouple Interface With Arduino Instrumentation Amplifier Thermocouple In order to do the amplification job, thermocouple amplifier is specially designed to work with thermocouple. With features such as integrated cold junction compensation and a high gain precision instrumentation amplifier, these thermocouple. It combines an ice point reference with a precalibrated amplifier to. The thermocouple input network help absorb rf pickup and suppress sampling artifacts from appearing on the. Instrumentation Amplifier Thermocouple.
From hopetikhonova.blogspot.com
AD8495 ARMZ Thermocouple Precision Thermal Coupling Amplifier Module K Instrumentation Amplifier Thermocouple With features such as integrated cold junction compensation and a high gain precision instrumentation amplifier, these thermocouple. It combines an ice point reference with a precalibrated amplifier to. The thermocouple input network help absorb rf pickup and suppress sampling artifacts from appearing on the thermocouple leads. An instrumentation amplifier is an integrated circuit (ic) that is used to amplify a. Instrumentation Amplifier Thermocouple.
From www.electronics-lab.com
Precision Thermocouple Amplifier (Thermocouple to Digital Converter Instrumentation Amplifier Thermocouple It combines an ice point reference with a precalibrated amplifier to. The thermocouple input network help absorb rf pickup and suppress sampling artifacts from appearing on the thermocouple leads. An instrumentation amplifier is an integrated circuit (ic) that is used to amplify a signal. This type of amplifier is in the differential amplifier family. The ad594/ad595 is a complete instrumentation. Instrumentation Amplifier Thermocouple.
From tillescenter.org
AD8495 ARMZ thermocouple Precision Thermal Coupling Amplifier Module K Instrumentation Amplifier Thermocouple The ad594/ad595 is a complete instrumentation amplifier and thermocouple cold junction compensator on a monolithic chip. An instrumentation amplifier is an integrated circuit (ic) that is used to amplify a signal. This type of amplifier is in the differential amplifier family. The ad8429 is an ultralow noise, instrumentation amplifier designed for measuring extremely small signals over a wide temperature. The. Instrumentation Amplifier Thermocouple.
From hackaday.com
How To Build A Thermocouple Amplifier Hackaday Instrumentation Amplifier Thermocouple It combines an ice point reference with a precalibrated amplifier to. The ad8429 is an ultralow noise, instrumentation amplifier designed for measuring extremely small signals over a wide temperature. In order to do the amplification job, thermocouple amplifier is specially designed to work with thermocouple. With features such as integrated cold junction compensation and a high gain precision instrumentation amplifier,. Instrumentation Amplifier Thermocouple.
From www.electronics-lab.com
Precision Thermocouple Amplifiers with Cold Junction Compensation Instrumentation Amplifier Thermocouple This type of amplifier is in the differential amplifier family. An instrumentation amplifier is an integrated circuit (ic) that is used to amplify a signal. The thermocouple input network help absorb rf pickup and suppress sampling artifacts from appearing on the thermocouple leads. With features such as integrated cold junction compensation and a high gain precision instrumentation amplifier, these thermocouple.. Instrumentation Amplifier Thermocouple.
From www.hgsind.com
TCAMS Single Channel Amplifier Type K Thermocouple Instrumentation Amplifier Thermocouple In order to do the amplification job, thermocouple amplifier is specially designed to work with thermocouple. It combines an ice point reference with a precalibrated amplifier to. With features such as integrated cold junction compensation and a high gain precision instrumentation amplifier, these thermocouple. This type of amplifier is in the differential amplifier family. The ad594/ad595 is a complete instrumentation. Instrumentation Amplifier Thermocouple.
From electronics.stackexchange.com
grounding Thermocouple + Instrumentation amplifier. Does it make Instrumentation Amplifier Thermocouple The ad8429 is an ultralow noise, instrumentation amplifier designed for measuring extremely small signals over a wide temperature. The thermocouple input network help absorb rf pickup and suppress sampling artifacts from appearing on the thermocouple leads. With features such as integrated cold junction compensation and a high gain precision instrumentation amplifier, these thermocouple. The ad594/ad595 is a complete instrumentation amplifier. Instrumentation Amplifier Thermocouple.
From hackaday.com
How To Build A Thermocouple Amplifier Hackaday Instrumentation Amplifier Thermocouple This type of amplifier is in the differential amplifier family. The ad594/ad595 is a complete instrumentation amplifier and thermocouple cold junction compensator on a monolithic chip. In order to do the amplification job, thermocouple amplifier is specially designed to work with thermocouple. It combines an ice point reference with a precalibrated amplifier to. With features such as integrated cold junction. Instrumentation Amplifier Thermocouple.