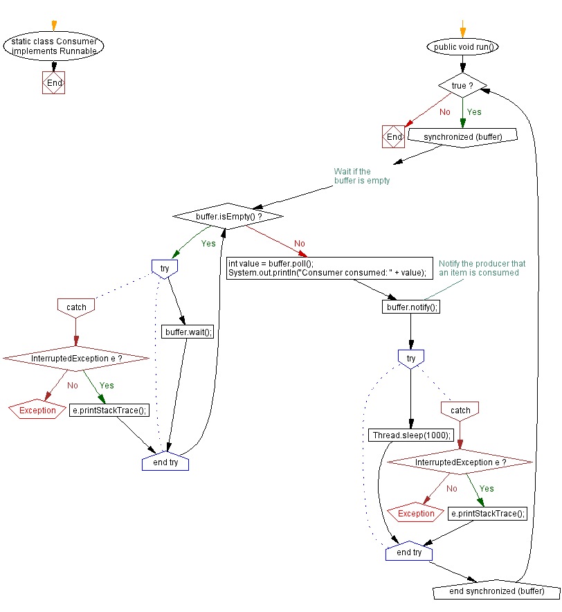
Thread Join Wait Notify . The wait (), notify (), and join () methods in java are used to make one thread wait until another thread has accomplished a certain task. Causes the current thread to pause execution until t's thread terminates. The wait() is used in with notify() and notifyall() methods, but join() is used in java to wait until one thread finishes its execution. The wait() is used in with notify() and notifyall() methods, but join() is used in java to wait until one thread finishes its execution. The thread class notify () method is used to wake up a single thread. Wait() is mainly used for shared. Join() is a blocking mechanism, and waits for termination of joined thread, i.e. Some learners may find it a bit confusing the. If t1 joins t2, it means t1 is waiting for t2 to terminate, or thread times out, in both cases, t1 is. Thread t1 about to surrender lock. Public final void notify() differences between wait () and notify () below is demonstration of wait () and notify () method: Causes the current thread to wait until another. Wait() is used to make a thread wait until notified.
from www.slideserve.com
Some learners may find it a bit confusing the. Join() is a blocking mechanism, and waits for termination of joined thread, i.e. The thread class notify () method is used to wake up a single thread. Public final void notify() differences between wait () and notify () below is demonstration of wait () and notify () method: Causes the current thread to wait until another. Wait() is mainly used for shared. The wait() is used in with notify() and notifyall() methods, but join() is used in java to wait until one thread finishes its execution. Causes the current thread to pause execution until t's thread terminates. Wait() is used to make a thread wait until notified. The wait() is used in with notify() and notifyall() methods, but join() is used in java to wait until one thread finishes its execution.
PPT Quick overview of threads in Java PowerPoint Presentation, free
Thread Join Wait Notify Causes the current thread to wait until another. Wait() is mainly used for shared. Wait() is used to make a thread wait until notified. Causes the current thread to wait until another. Public final void notify() differences between wait () and notify () below is demonstration of wait () and notify () method: Some learners may find it a bit confusing the. The wait (), notify (), and join () methods in java are used to make one thread wait until another thread has accomplished a certain task. The wait() is used in with notify() and notifyall() methods, but join() is used in java to wait until one thread finishes its execution. If t1 joins t2, it means t1 is waiting for t2 to terminate, or thread times out, in both cases, t1 is. The thread class notify () method is used to wake up a single thread. Thread t1 about to surrender lock. Join() is a blocking mechanism, and waits for termination of joined thread, i.e. The wait() is used in with notify() and notifyall() methods, but join() is used in java to wait until one thread finishes its execution. Causes the current thread to pause execution until t's thread terminates.
From www.youtube.com
Interthread communication in java Wait(), notify() and notifyAll Thread Join Wait Notify Wait() is used to make a thread wait until notified. The thread class notify () method is used to wake up a single thread. Causes the current thread to wait until another. The wait() is used in with notify() and notifyall() methods, but join() is used in java to wait until one thread finishes its execution. Causes the current thread. Thread Join Wait Notify.
From www.youtube.com
Wait Notify NotifyAll Inter Thread Communication Lec8 Thread Join Wait Notify Causes the current thread to wait until another. The wait() is used in with notify() and notifyall() methods, but join() is used in java to wait until one thread finishes its execution. Wait() is mainly used for shared. The wait() is used in with notify() and notifyall() methods, but join() is used in java to wait until one thread finishes. Thread Join Wait Notify.
From blog.csdn.net
多线程wait()和notify()方法_notify()_what's the point,man ?的博客CSDN博客 Thread Join Wait Notify Join() is a blocking mechanism, and waits for termination of joined thread, i.e. Wait() is used to make a thread wait until notified. Wait() is mainly used for shared. If t1 joins t2, it means t1 is waiting for t2 to terminate, or thread times out, in both cases, t1 is. Causes the current thread to wait until another. The. Thread Join Wait Notify.
From www.youtube.com
InterThread Communication wait(), notify(), notifyAll() methods in Thread Join Wait Notify Public final void notify() differences between wait () and notify () below is demonstration of wait () and notify () method: The wait() is used in with notify() and notifyall() methods, but join() is used in java to wait until one thread finishes its execution. Join() is a blocking mechanism, and waits for termination of joined thread, i.e. The thread. Thread Join Wait Notify.
From blog.csdn.net
Java多线程Thread的Object类介绍【wait】【notify】【sleep】_object类中有sleepCSDN博客 Thread Join Wait Notify Wait() is used to make a thread wait until notified. Thread t1 about to surrender lock. Causes the current thread to pause execution until t's thread terminates. Wait() is mainly used for shared. Causes the current thread to wait until another. The thread class notify () method is used to wake up a single thread. The wait() is used in. Thread Join Wait Notify.
From www.youtube.com
106 InterThread Communication wait(), notify() & notifyAll() Cash Thread Join Wait Notify Wait() is used to make a thread wait until notified. Thread t1 about to surrender lock. Causes the current thread to pause execution until t's thread terminates. Wait() is mainly used for shared. Causes the current thread to wait until another. Public final void notify() differences between wait () and notify () below is demonstration of wait () and notify. Thread Join Wait Notify.
From www.slideserve.com
PPT Threads and Concurrency PowerPoint Presentation, free download Thread Join Wait Notify Public final void notify() differences between wait () and notify () below is demonstration of wait () and notify () method: Wait() is used to make a thread wait until notified. Thread t1 about to surrender lock. Wait() is mainly used for shared. The wait() is used in with notify() and notifyall() methods, but join() is used in java to. Thread Join Wait Notify.
From blog.csdn.net
线程thread 中join方法解读_thread.joinCSDN博客 Thread Join Wait Notify The thread class notify () method is used to wake up a single thread. Causes the current thread to wait until another. The wait() is used in with notify() and notifyall() methods, but join() is used in java to wait until one thread finishes its execution. The wait() is used in with notify() and notifyall() methods, but join() is used. Thread Join Wait Notify.
From choocai.blogspot.com
14_자바(JAVA)_프로그램_Thread_Lifecycle_sleep_notify_wait_yield_join Thread Join Wait Notify Causes the current thread to wait until another. Wait() is used to make a thread wait until notified. The wait (), notify (), and join () methods in java are used to make one thread wait until another thread has accomplished a certain task. Join() is a blocking mechanism, and waits for termination of joined thread, i.e. Thread t1 about. Thread Join Wait Notify.
From www.youtube.com
Interthread Communication methods wait(), notify() and notifyAll Thread Join Wait Notify If t1 joins t2, it means t1 is waiting for t2 to terminate, or thread times out, in both cases, t1 is. The thread class notify () method is used to wake up a single thread. Wait() is used to make a thread wait until notified. The wait (), notify (), and join () methods in java are used to. Thread Join Wait Notify.
From www.slideserve.com
PPT Quick overview of threads in Java PowerPoint Presentation, free Thread Join Wait Notify Causes the current thread to pause execution until t's thread terminates. Public final void notify() differences between wait () and notify () below is demonstration of wait () and notify () method: Wait() is used to make a thread wait until notified. The wait (), notify (), and join () methods in java are used to make one thread wait. Thread Join Wait Notify.
From thedevnews.com
Distinction between wait and sleep in Java Thread? Instance The Dev News Thread Join Wait Notify Thread t1 about to surrender lock. Public final void notify() differences between wait () and notify () below is demonstration of wait () and notify () method: Wait() is used to make a thread wait until notified. Some learners may find it a bit confusing the. Wait() is mainly used for shared. Causes the current thread to pause execution until. Thread Join Wait Notify.
From blog.csdn.net
java之Thread(1) join,wait,notify,sleep_thread的join、wait、sleep、notifyCSDN博客 Thread Join Wait Notify Some learners may find it a bit confusing the. Join() is a blocking mechanism, and waits for termination of joined thread, i.e. Causes the current thread to wait until another. If t1 joins t2, it means t1 is waiting for t2 to terminate, or thread times out, in both cases, t1 is. Thread t1 about to surrender lock. Public final. Thread Join Wait Notify.
From verytoolz.com
Java中的线程间通信 码农参考 Thread Join Wait Notify If t1 joins t2, it means t1 is waiting for t2 to terminate, or thread times out, in both cases, t1 is. The wait (), notify (), and join () methods in java are used to make one thread wait until another thread has accomplished a certain task. Causes the current thread to pause execution until t's thread terminates. Join(). Thread Join Wait Notify.
From www.educba.com
C++ thread join How thread join work in C++ with Examples Thread Join Wait Notify Wait() is used to make a thread wait until notified. The wait() is used in with notify() and notifyall() methods, but join() is used in java to wait until one thread finishes its execution. Join() is a blocking mechanism, and waits for termination of joined thread, i.e. Wait() is mainly used for shared. Causes the current thread to wait until. Thread Join Wait Notify.
From zhuanlan.zhihu.com
wait,notify,notifyAll,sleep,join等线程方法的全方位演练 知乎 Thread Join Wait Notify The wait() is used in with notify() and notifyall() methods, but join() is used in java to wait until one thread finishes its execution. The thread class notify () method is used to wake up a single thread. Wait() is mainly used for shared. Causes the current thread to wait until another. Causes the current thread to pause execution until. Thread Join Wait Notify.
From www.cnblogs.com
wait,notify,notifyAll,sleep,join等线程方法的全方位演练 Java知者 博客园 Thread Join Wait Notify Causes the current thread to pause execution until t's thread terminates. Wait() is used to make a thread wait until notified. The wait() is used in with notify() and notifyall() methods, but join() is used in java to wait until one thread finishes its execution. The thread class notify () method is used to wake up a single thread. Thread. Thread Join Wait Notify.
From www.youtube.com
Java Wait and Notify Methods YouTube Thread Join Wait Notify The wait (), notify (), and join () methods in java are used to make one thread wait until another thread has accomplished a certain task. Some learners may find it a bit confusing the. The wait() is used in with notify() and notifyall() methods, but join() is used in java to wait until one thread finishes its execution. Public. Thread Join Wait Notify.
From choocai.blogspot.com
14_자바(JAVA)_프로그램_Thread_Lifecycle_sleep_notify_wait_yield_join Thread Join Wait Notify Wait() is mainly used for shared. Causes the current thread to pause execution until t's thread terminates. The wait (), notify (), and join () methods in java are used to make one thread wait until another thread has accomplished a certain task. Public final void notify() differences between wait () and notify () below is demonstration of wait (). Thread Join Wait Notify.
From slideplayer.com
Programming with Shared Memory Java Threads and Synchronization ppt Thread Join Wait Notify Wait() is mainly used for shared. Public final void notify() differences between wait () and notify () below is demonstration of wait () and notify () method: The wait() is used in with notify() and notifyall() methods, but join() is used in java to wait until one thread finishes its execution. The wait() is used in with notify() and notifyall(). Thread Join Wait Notify.
From www.fatalerrors.org
wait/notify, join for communication between Java threads Thread Join Wait Notify The wait() is used in with notify() and notifyall() methods, but join() is used in java to wait until one thread finishes its execution. If t1 joins t2, it means t1 is waiting for t2 to terminate, or thread times out, in both cases, t1 is. Join() is a blocking mechanism, and waits for termination of joined thread, i.e. Causes. Thread Join Wait Notify.
From www.slideserve.com
PPT Threads PowerPoint Presentation, free download ID230696 Thread Join Wait Notify Thread t1 about to surrender lock. The wait() is used in with notify() and notifyall() methods, but join() is used in java to wait until one thread finishes its execution. The thread class notify () method is used to wake up a single thread. Public final void notify() differences between wait () and notify () below is demonstration of wait. Thread Join Wait Notify.
From www.w3resource.com
Java Program with wait() and notify() for Thread Synchronization Thread Join Wait Notify Wait() is used to make a thread wait until notified. The wait() is used in with notify() and notifyall() methods, but join() is used in java to wait until one thread finishes its execution. Public final void notify() differences between wait () and notify () below is demonstration of wait () and notify () method: The wait() is used in. Thread Join Wait Notify.
From www.youtube.com
Threads7. Handling thread coordination using notify and wait YouTube Thread Join Wait Notify Wait() is mainly used for shared. The thread class notify () method is used to wake up a single thread. The wait() is used in with notify() and notifyall() methods, but join() is used in java to wait until one thread finishes its execution. Join() is a blocking mechanism, and waits for termination of joined thread, i.e. Thread t1 about. Thread Join Wait Notify.
From blog.csdn.net
线程thread 中join方法解读_thread.joinCSDN博客 Thread Join Wait Notify If t1 joins t2, it means t1 is waiting for t2 to terminate, or thread times out, in both cases, t1 is. Some learners may find it a bit confusing the. Wait() is mainly used for shared. The wait() is used in with notify() and notifyall() methods, but join() is used in java to wait until one thread finishes its. Thread Join Wait Notify.
From www.geeksforgeeks.org
Difference Between wait() and notify() in Java Thread Join Wait Notify The wait() is used in with notify() and notifyall() methods, but join() is used in java to wait until one thread finishes its execution. The wait() is used in with notify() and notifyall() methods, but join() is used in java to wait until one thread finishes its execution. Causes the current thread to pause execution until t's thread terminates. If. Thread Join Wait Notify.
From javarevisited.blogspot.com
How to Join Multiple Threads in Java? [Thread.join() Example] Thread Join Wait Notify The wait (), notify (), and join () methods in java are used to make one thread wait until another thread has accomplished a certain task. The wait() is used in with notify() and notifyall() methods, but join() is used in java to wait until one thread finishes its execution. Some learners may find it a bit confusing the. The. Thread Join Wait Notify.
From crunchify.com
Java Thread State Introduction with Example Life Cycle of a Thread Thread Join Wait Notify Wait() is mainly used for shared. The wait() is used in with notify() and notifyall() methods, but join() is used in java to wait until one thread finishes its execution. Public final void notify() differences between wait () and notify () below is demonstration of wait () and notify () method: The thread class notify () method is used to. Thread Join Wait Notify.
From yangwg.gitbooks.io
How to use wait, notify and notifyAll in Java Producer Consumer Thread Join Wait Notify The thread class notify () method is used to wake up a single thread. Some learners may find it a bit confusing the. Causes the current thread to pause execution until t's thread terminates. The wait (), notify (), and join () methods in java are used to make one thread wait until another thread has accomplished a certain task.. Thread Join Wait Notify.
From euquebreiumaunha10.blogspot.com
Wait Notify And Notifyall In Java Thread Join Wait Notify Join() is a blocking mechanism, and waits for termination of joined thread, i.e. Thread t1 about to surrender lock. Wait() is mainly used for shared. The thread class notify () method is used to wake up a single thread. The wait() is used in with notify() and notifyall() methods, but join() is used in java to wait until one thread. Thread Join Wait Notify.
From www.youtube.com
Thread Communications using wait(), notify(), notifyAll() // Easy Thread Join Wait Notify Causes the current thread to pause execution until t's thread terminates. The wait() is used in with notify() and notifyall() methods, but join() is used in java to wait until one thread finishes its execution. The wait() is used in with notify() and notifyall() methods, but join() is used in java to wait until one thread finishes its execution. Wait(). Thread Join Wait Notify.
From www.programmersought.com
Java multithread wait () and notify () Programmer Sought Thread Join Wait Notify Causes the current thread to wait until another. The wait() is used in with notify() and notifyall() methods, but join() is used in java to wait until one thread finishes its execution. Public final void notify() differences between wait () and notify () below is demonstration of wait () and notify () method: Join() is a blocking mechanism, and waits. Thread Join Wait Notify.
From exobeweqt.blob.core.windows.net
How To Use Wait Notify In Java at Eric Mahurin blog Thread Join Wait Notify Wait() is used to make a thread wait until notified. The wait() is used in with notify() and notifyall() methods, but join() is used in java to wait until one thread finishes its execution. The wait (), notify (), and join () methods in java are used to make one thread wait until another thread has accomplished a certain task.. Thread Join Wait Notify.
From www.slideserve.com
PPT Java Threads PowerPoint Presentation, free download ID2982893 Thread Join Wait Notify The thread class notify () method is used to wake up a single thread. Join() is a blocking mechanism, and waits for termination of joined thread, i.e. If t1 joins t2, it means t1 is waiting for t2 to terminate, or thread times out, in both cases, t1 is. Causes the current thread to pause execution until t's thread terminates.. Thread Join Wait Notify.
From www.youtube.com
Java threads wait Vs Notify Vs NotifyAll (Step by Step examine the real Thread Join Wait Notify Wait() is used to make a thread wait until notified. If t1 joins t2, it means t1 is waiting for t2 to terminate, or thread times out, in both cases, t1 is. The wait() is used in with notify() and notifyall() methods, but join() is used in java to wait until one thread finishes its execution. The wait (), notify. Thread Join Wait Notify.