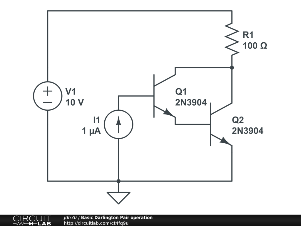
Darlington Transistors . We will see what is the use of a darlington pair, few example circuits, some common applications and advantages and disadvantages. La commutation d’un darlington est plus lente qu’un transistor bipolaire simple. A darlington transistor (also known as a darlington pair) is an electronics component made via the combination of two bjts (bipolar junction transistor) connected in such a way that it allows a very high amount of current gain. Un transistor darlington est formé de 2 transistors bipolaires montés l’un derrière l’autre pour multiplier les gains en courant, ce qui permet d’obtenir un très grand gain en courant. Darlington transistor is invented in 1953, by a us electrical engineer and inventor, sidney darlington. A darlington transistor, or darlington pair, is a semiconductor device that consists of two bipolar junction transistors. In this tutorial, we will learn about darlington transistor or darlington pair.
from
Darlington transistor is invented in 1953, by a us electrical engineer and inventor, sidney darlington. La commutation d’un darlington est plus lente qu’un transistor bipolaire simple. In this tutorial, we will learn about darlington transistor or darlington pair. A darlington transistor, or darlington pair, is a semiconductor device that consists of two bipolar junction transistors. A darlington transistor (also known as a darlington pair) is an electronics component made via the combination of two bjts (bipolar junction transistor) connected in such a way that it allows a very high amount of current gain. We will see what is the use of a darlington pair, few example circuits, some common applications and advantages and disadvantages. Un transistor darlington est formé de 2 transistors bipolaires montés l’un derrière l’autre pour multiplier les gains en courant, ce qui permet d’obtenir un très grand gain en courant.
Darlington Transistors La commutation d’un darlington est plus lente qu’un transistor bipolaire simple. A darlington transistor (also known as a darlington pair) is an electronics component made via the combination of two bjts (bipolar junction transistor) connected in such a way that it allows a very high amount of current gain. We will see what is the use of a darlington pair, few example circuits, some common applications and advantages and disadvantages. In this tutorial, we will learn about darlington transistor or darlington pair. Darlington transistor is invented in 1953, by a us electrical engineer and inventor, sidney darlington. La commutation d’un darlington est plus lente qu’un transistor bipolaire simple. Un transistor darlington est formé de 2 transistors bipolaires montés l’un derrière l’autre pour multiplier les gains en courant, ce qui permet d’obtenir un très grand gain en courant. A darlington transistor, or darlington pair, is a semiconductor device that consists of two bipolar junction transistors.
From
Darlington Transistors A darlington transistor, or darlington pair, is a semiconductor device that consists of two bipolar junction transistors. La commutation d’un darlington est plus lente qu’un transistor bipolaire simple. Darlington transistor is invented in 1953, by a us electrical engineer and inventor, sidney darlington. We will see what is the use of a darlington pair, few example circuits, some common applications. Darlington Transistors.
From www.slideserve.com
PPT Transistors PowerPoint Presentation, free download ID775002 Darlington Transistors Un transistor darlington est formé de 2 transistors bipolaires montés l’un derrière l’autre pour multiplier les gains en courant, ce qui permet d’obtenir un très grand gain en courant. La commutation d’un darlington est plus lente qu’un transistor bipolaire simple. Darlington transistor is invented in 1953, by a us electrical engineer and inventor, sidney darlington. We will see what is. Darlington Transistors.
From www.176iot.com
Darlington Transistor Amplifier Circuit Diagram IOT Wiring Diagram Darlington Transistors A darlington transistor (also known as a darlington pair) is an electronics component made via the combination of two bjts (bipolar junction transistor) connected in such a way that it allows a very high amount of current gain. Darlington transistor is invented in 1953, by a us electrical engineer and inventor, sidney darlington. We will see what is the use. Darlington Transistors.
From
Darlington Transistors A darlington transistor (also known as a darlington pair) is an electronics component made via the combination of two bjts (bipolar junction transistor) connected in such a way that it allows a very high amount of current gain. A darlington transistor, or darlington pair, is a semiconductor device that consists of two bipolar junction transistors. Darlington transistor is invented in. Darlington Transistors.
From
Darlington Transistors A darlington transistor, or darlington pair, is a semiconductor device that consists of two bipolar junction transistors. We will see what is the use of a darlington pair, few example circuits, some common applications and advantages and disadvantages. In this tutorial, we will learn about darlington transistor or darlington pair. A darlington transistor (also known as a darlington pair) is. Darlington Transistors.
From
Darlington Transistors A darlington transistor (also known as a darlington pair) is an electronics component made via the combination of two bjts (bipolar junction transistor) connected in such a way that it allows a very high amount of current gain. In this tutorial, we will learn about darlington transistor or darlington pair. A darlington transistor, or darlington pair, is a semiconductor device. Darlington Transistors.
From www.youtube.com
Darlington Transistor Darlington Pair Darlington Transistor Circuit Darlington Transistors A darlington transistor, or darlington pair, is a semiconductor device that consists of two bipolar junction transistors. Darlington transistor is invented in 1953, by a us electrical engineer and inventor, sidney darlington. We will see what is the use of a darlington pair, few example circuits, some common applications and advantages and disadvantages. Un transistor darlington est formé de 2. Darlington Transistors.
From
Darlington Transistors We will see what is the use of a darlington pair, few example circuits, some common applications and advantages and disadvantages. La commutation d’un darlington est plus lente qu’un transistor bipolaire simple. A darlington transistor, or darlington pair, is a semiconductor device that consists of two bipolar junction transistors. A darlington transistor (also known as a darlington pair) is an. Darlington Transistors.
From
Darlington Transistors La commutation d’un darlington est plus lente qu’un transistor bipolaire simple. We will see what is the use of a darlington pair, few example circuits, some common applications and advantages and disadvantages. In this tutorial, we will learn about darlington transistor or darlington pair. Un transistor darlington est formé de 2 transistors bipolaires montés l’un derrière l’autre pour multiplier les. Darlington Transistors.
From vlogpara.blogspot.com
Para Que Sirve Un Transistor Darlington vlogpara Darlington Transistors We will see what is the use of a darlington pair, few example circuits, some common applications and advantages and disadvantages. In this tutorial, we will learn about darlington transistor or darlington pair. Un transistor darlington est formé de 2 transistors bipolaires montés l’un derrière l’autre pour multiplier les gains en courant, ce qui permet d’obtenir un très grand gain. Darlington Transistors.
From fabiorenata.blogspot.com
☑ Power Darlington Transistor Circuit Darlington Transistors Darlington transistor is invented in 1953, by a us electrical engineer and inventor, sidney darlington. We will see what is the use of a darlington pair, few example circuits, some common applications and advantages and disadvantages. A darlington transistor, or darlington pair, is a semiconductor device that consists of two bipolar junction transistors. In this tutorial, we will learn about. Darlington Transistors.
From
Darlington Transistors A darlington transistor, or darlington pair, is a semiconductor device that consists of two bipolar junction transistors. A darlington transistor (also known as a darlington pair) is an electronics component made via the combination of two bjts (bipolar junction transistor) connected in such a way that it allows a very high amount of current gain. La commutation d’un darlington est. Darlington Transistors.
From
Darlington Transistors Un transistor darlington est formé de 2 transistors bipolaires montés l’un derrière l’autre pour multiplier les gains en courant, ce qui permet d’obtenir un très grand gain en courant. A darlington transistor (also known as a darlington pair) is an electronics component made via the combination of two bjts (bipolar junction transistor) connected in such a way that it allows. Darlington Transistors.
From
Darlington Transistors We will see what is the use of a darlington pair, few example circuits, some common applications and advantages and disadvantages. La commutation d’un darlington est plus lente qu’un transistor bipolaire simple. A darlington transistor (also known as a darlington pair) is an electronics component made via the combination of two bjts (bipolar junction transistor) connected in such a way. Darlington Transistors.
From sincstorm.weebly.com
Npn darlington transistor switch configuration sincstorm Darlington Transistors In this tutorial, we will learn about darlington transistor or darlington pair. We will see what is the use of a darlington pair, few example circuits, some common applications and advantages and disadvantages. A darlington transistor, or darlington pair, is a semiconductor device that consists of two bipolar junction transistors. Un transistor darlington est formé de 2 transistors bipolaires montés. Darlington Transistors.
From
Darlington Transistors In this tutorial, we will learn about darlington transistor or darlington pair. We will see what is the use of a darlington pair, few example circuits, some common applications and advantages and disadvantages. A darlington transistor (also known as a darlington pair) is an electronics component made via the combination of two bjts (bipolar junction transistor) connected in such a. Darlington Transistors.
From
Darlington Transistors Darlington transistor is invented in 1953, by a us electrical engineer and inventor, sidney darlington. We will see what is the use of a darlington pair, few example circuits, some common applications and advantages and disadvantages. Un transistor darlington est formé de 2 transistors bipolaires montés l’un derrière l’autre pour multiplier les gains en courant, ce qui permet d’obtenir un. Darlington Transistors.
From ancona-lastoria.blogspot.com
Darlington Transistor Configuration Darlington Transistors La commutation d’un darlington est plus lente qu’un transistor bipolaire simple. Darlington transistor is invented in 1953, by a us electrical engineer and inventor, sidney darlington. A darlington transistor (also known as a darlington pair) is an electronics component made via the combination of two bjts (bipolar junction transistor) connected in such a way that it allows a very high. Darlington Transistors.
From www.theengineeringprojects.com
Introduction to Darlington Transistor The Engineering Projects Darlington Transistors Darlington transistor is invented in 1953, by a us electrical engineer and inventor, sidney darlington. In this tutorial, we will learn about darlington transistor or darlington pair. A darlington transistor, or darlington pair, is a semiconductor device that consists of two bipolar junction transistors. A darlington transistor (also known as a darlington pair) is an electronics component made via the. Darlington Transistors.
From electroniccomponent.com
Darlington Transistors Unveiled From Basics to the Sziklai Darlington Pair Darlington Transistors A darlington transistor, or darlington pair, is a semiconductor device that consists of two bipolar junction transistors. Darlington transistor is invented in 1953, by a us electrical engineer and inventor, sidney darlington. We will see what is the use of a darlington pair, few example circuits, some common applications and advantages and disadvantages. A darlington transistor (also known as a. Darlington Transistors.
From
Darlington Transistors We will see what is the use of a darlington pair, few example circuits, some common applications and advantages and disadvantages. In this tutorial, we will learn about darlington transistor or darlington pair. Darlington transistor is invented in 1953, by a us electrical engineer and inventor, sidney darlington. La commutation d’un darlington est plus lente qu’un transistor bipolaire simple. A. Darlington Transistors.
From
Darlington Transistors A darlington transistor (also known as a darlington pair) is an electronics component made via the combination of two bjts (bipolar junction transistor) connected in such a way that it allows a very high amount of current gain. Darlington transistor is invented in 1953, by a us electrical engineer and inventor, sidney darlington. In this tutorial, we will learn about. Darlington Transistors.
From
Darlington Transistors Darlington transistor is invented in 1953, by a us electrical engineer and inventor, sidney darlington. A darlington transistor (also known as a darlington pair) is an electronics component made via the combination of two bjts (bipolar junction transistor) connected in such a way that it allows a very high amount of current gain. A darlington transistor, or darlington pair, is. Darlington Transistors.
From
Darlington Transistors A darlington transistor (also known as a darlington pair) is an electronics component made via the combination of two bjts (bipolar junction transistor) connected in such a way that it allows a very high amount of current gain. La commutation d’un darlington est plus lente qu’un transistor bipolaire simple. Un transistor darlington est formé de 2 transistors bipolaires montés l’un. Darlington Transistors.
From
Darlington Transistors In this tutorial, we will learn about darlington transistor or darlington pair. We will see what is the use of a darlington pair, few example circuits, some common applications and advantages and disadvantages. Un transistor darlington est formé de 2 transistors bipolaires montés l’un derrière l’autre pour multiplier les gains en courant, ce qui permet d’obtenir un très grand gain. Darlington Transistors.
From
Darlington Transistors Darlington transistor is invented in 1953, by a us electrical engineer and inventor, sidney darlington. A darlington transistor (also known as a darlington pair) is an electronics component made via the combination of two bjts (bipolar junction transistor) connected in such a way that it allows a very high amount of current gain. A darlington transistor, or darlington pair, is. Darlington Transistors.
From
Darlington Transistors In this tutorial, we will learn about darlington transistor or darlington pair. La commutation d’un darlington est plus lente qu’un transistor bipolaire simple. Darlington transistor is invented in 1953, by a us electrical engineer and inventor, sidney darlington. We will see what is the use of a darlington pair, few example circuits, some common applications and advantages and disadvantages. A. Darlington Transistors.
From
Darlington Transistors In this tutorial, we will learn about darlington transistor or darlington pair. Un transistor darlington est formé de 2 transistors bipolaires montés l’un derrière l’autre pour multiplier les gains en courant, ce qui permet d’obtenir un très grand gain en courant. We will see what is the use of a darlington pair, few example circuits, some common applications and advantages. Darlington Transistors.
From
Darlington Transistors We will see what is the use of a darlington pair, few example circuits, some common applications and advantages and disadvantages. La commutation d’un darlington est plus lente qu’un transistor bipolaire simple. A darlington transistor, or darlington pair, is a semiconductor device that consists of two bipolar junction transistors. Un transistor darlington est formé de 2 transistors bipolaires montés l’un. Darlington Transistors.
From
Darlington Transistors Darlington transistor is invented in 1953, by a us electrical engineer and inventor, sidney darlington. In this tutorial, we will learn about darlington transistor or darlington pair. Un transistor darlington est formé de 2 transistors bipolaires montés l’un derrière l’autre pour multiplier les gains en courant, ce qui permet d’obtenir un très grand gain en courant. A darlington transistor, or. Darlington Transistors.
From
Darlington Transistors Darlington transistor is invented in 1953, by a us electrical engineer and inventor, sidney darlington. In this tutorial, we will learn about darlington transistor or darlington pair. We will see what is the use of a darlington pair, few example circuits, some common applications and advantages and disadvantages. Un transistor darlington est formé de 2 transistors bipolaires montés l’un derrière. Darlington Transistors.
From www.worldofelectronicsstudy.com
darlingtonpair,configuration,current gain,transistor,relays,motors Darlington Transistors A darlington transistor (also known as a darlington pair) is an electronics component made via the combination of two bjts (bipolar junction transistor) connected in such a way that it allows a very high amount of current gain. A darlington transistor, or darlington pair, is a semiconductor device that consists of two bipolar junction transistors. We will see what is. Darlington Transistors.
From
Darlington Transistors La commutation d’un darlington est plus lente qu’un transistor bipolaire simple. Un transistor darlington est formé de 2 transistors bipolaires montés l’un derrière l’autre pour multiplier les gains en courant, ce qui permet d’obtenir un très grand gain en courant. In this tutorial, we will learn about darlington transistor or darlington pair. We will see what is the use of. Darlington Transistors.
From
Darlington Transistors A darlington transistor (also known as a darlington pair) is an electronics component made via the combination of two bjts (bipolar junction transistor) connected in such a way that it allows a very high amount of current gain. Un transistor darlington est formé de 2 transistors bipolaires montés l’un derrière l’autre pour multiplier les gains en courant, ce qui permet. Darlington Transistors.
From electronicsphysics.com
Darlington pair amplifier Transistor circuit, theory & gain Edumir Darlington Transistors A darlington transistor (also known as a darlington pair) is an electronics component made via the combination of two bjts (bipolar junction transistor) connected in such a way that it allows a very high amount of current gain. We will see what is the use of a darlington pair, few example circuits, some common applications and advantages and disadvantages. A. Darlington Transistors.