Send Invitation Graph Api . Code is used as below. For this using micorosoft graph api. We have used this for many of our solutions, and in this post, we will detail just what is needed to authenticate with microsoft graph api and how to use its invite api to invite guest users to your. To help people (including myself on several projects) to build out their custom processes around guest user invitations, i’ve built the below powershell function to. I want to invite an user in our active directory/tenant. The next step after creating the form is to register an application in azure ad with microsoft graph api permission to send invitation to external user. The create invitation api can automatically send an email that contains the redemption url to the invited user, by setting. To help with this, i have created a script using powershell and graph api to.
from seanmcavinue.net
For this using micorosoft graph api. We have used this for many of our solutions, and in this post, we will detail just what is needed to authenticate with microsoft graph api and how to use its invite api to invite guest users to your. The create invitation api can automatically send an email that contains the redemption url to the invited user, by setting. Code is used as below. To help with this, i have created a script using powershell and graph api to. The next step after creating the form is to register an application in azure ad with microsoft graph api permission to send invitation to external user. I want to invite an user in our active directory/tenant. To help people (including myself on several projects) to build out their custom processes around guest user invitations, i’ve built the below powershell function to.
Send Azure AD Guest User Invitations via Graph API Sean McAvinue
Send Invitation Graph Api We have used this for many of our solutions, and in this post, we will detail just what is needed to authenticate with microsoft graph api and how to use its invite api to invite guest users to your. For this using micorosoft graph api. We have used this for many of our solutions, and in this post, we will detail just what is needed to authenticate with microsoft graph api and how to use its invite api to invite guest users to your. To help people (including myself on several projects) to build out their custom processes around guest user invitations, i’ve built the below powershell function to. To help with this, i have created a script using powershell and graph api to. The next step after creating the form is to register an application in azure ad with microsoft graph api permission to send invitation to external user. The create invitation api can automatically send an email that contains the redemption url to the invited user, by setting. Code is used as below. I want to invite an user in our active directory/tenant.
From blog.kloud.com.au
Automating Azure AD B2B Guest Invitations using Microsoft Identity Send Invitation Graph Api The create invitation api can automatically send an email that contains the redemption url to the invited user, by setting. To help people (including myself on several projects) to build out their custom processes around guest user invitations, i’ve built the below powershell function to. We have used this for many of our solutions, and in this post, we will. Send Invitation Graph Api.
From influno.com
8 Invitation Email Templates to Boost Attendance + Examples Send Invitation Graph Api The next step after creating the form is to register an application in azure ad with microsoft graph api permission to send invitation to external user. I want to invite an user in our active directory/tenant. To help with this, i have created a script using powershell and graph api to. For this using micorosoft graph api. To help people. Send Invitation Graph Api.
From www.thepolitesociety.com
Invitation Etiquette Sending and Receiving — The Polite Society Send Invitation Graph Api The create invitation api can automatically send an email that contains the redemption url to the invited user, by setting. We have used this for many of our solutions, and in this post, we will detail just what is needed to authenticate with microsoft graph api and how to use its invite api to invite guest users to your. To. Send Invitation Graph Api.
From www.ignatiuz.com
Add External users to Azure AD Using Power Automate Send Invitation Graph Api For this using micorosoft graph api. The next step after creating the form is to register an application in azure ad with microsoft graph api permission to send invitation to external user. I want to invite an user in our active directory/tenant. Code is used as below. We have used this for many of our solutions, and in this post,. Send Invitation Graph Api.
From sr.ithaka.org
Survey Administration Best Practices Sending Invitation and Reminder Send Invitation Graph Api For this using micorosoft graph api. We have used this for many of our solutions, and in this post, we will detail just what is needed to authenticate with microsoft graph api and how to use its invite api to invite guest users to your. To help with this, i have created a script using powershell and graph api to.. Send Invitation Graph Api.
From www.friendinvitations.com
when should i send out wedding invitations How to send out wedding Send Invitation Graph Api To help people (including myself on several projects) to build out their custom processes around guest user invitations, i’ve built the below powershell function to. The next step after creating the form is to register an application in azure ad with microsoft graph api permission to send invitation to external user. Code is used as below. The create invitation api. Send Invitation Graph Api.
From www.greenvelope.com
Your Complete Guide to Sending Text Message Invitations Send Invitation Graph Api To help with this, i have created a script using powershell and graph api to. To help people (including myself on several projects) to build out their custom processes around guest user invitations, i’ve built the below powershell function to. I want to invite an user in our active directory/tenant. The next step after creating the form is to register. Send Invitation Graph Api.
From www.soliantconsulting.com
Microsoft Graph API for Office 365 Integrations in FileMaker Send Invitation Graph Api The next step after creating the form is to register an application in azure ad with microsoft graph api permission to send invitation to external user. To help with this, i have created a script using powershell and graph api to. I want to invite an user in our active directory/tenant. For this using micorosoft graph api. To help people. Send Invitation Graph Api.
From scripting.up-in-the.cloud
How to use the Microsoft Graph API with PowerShell Scripting up in Send Invitation Graph Api I want to invite an user in our active directory/tenant. Code is used as below. The next step after creating the form is to register an application in azure ad with microsoft graph api permission to send invitation to external user. For this using micorosoft graph api. To help people (including myself on several projects) to build out their custom. Send Invitation Graph Api.
From www.copy.ai
Event Invitation Email Templates How To Write & Examples Send Invitation Graph Api To help people (including myself on several projects) to build out their custom processes around guest user invitations, i’ve built the below powershell function to. Code is used as below. To help with this, i have created a script using powershell and graph api to. We have used this for many of our solutions, and in this post, we will. Send Invitation Graph Api.
From github.com
GitHub AzureSamples/activedirectoryb2cnodesignupuserflow Send Invitation Graph Api To help people (including myself on several projects) to build out their custom processes around guest user invitations, i’ve built the below powershell function to. To help with this, i have created a script using powershell and graph api to. The next step after creating the form is to register an application in azure ad with microsoft graph api permission. Send Invitation Graph Api.
From tech-matsu.blogspot.com
Tech Matsu Invitation Popup with FB.Ui Send Invitation Graph Api To help with this, i have created a script using powershell and graph api to. For this using micorosoft graph api. I want to invite an user in our active directory/tenant. To help people (including myself on several projects) to build out their custom processes around guest user invitations, i’ve built the below powershell function to. We have used this. Send Invitation Graph Api.
From seanmcavinue.net
Send Azure AD Guest User Invitations via Graph API Sean McAvinue Send Invitation Graph Api Code is used as below. To help with this, i have created a script using powershell and graph api to. We have used this for many of our solutions, and in this post, we will detail just what is needed to authenticate with microsoft graph api and how to use its invite api to invite guest users to your. I. Send Invitation Graph Api.
From medium.com
Insights into the Success of the Microsoft Graph API with Principal API Send Invitation Graph Api The create invitation api can automatically send an email that contains the redemption url to the invited user, by setting. To help people (including myself on several projects) to build out their custom processes around guest user invitations, i’ve built the below powershell function to. I want to invite an user in our active directory/tenant. We have used this for. Send Invitation Graph Api.
From templates.udlvirtual.edu.pe
Api Documentation Template Free Printable Templates Send Invitation Graph Api To help with this, i have created a script using powershell and graph api to. We have used this for many of our solutions, and in this post, we will detail just what is needed to authenticate with microsoft graph api and how to use its invite api to invite guest users to your. To help people (including myself on. Send Invitation Graph Api.
From nopaytoplayinbrum.blogspot.com
Nopaytoplayinbrum How To Send Wedding Invitations By Email Send Invitation Graph Api To help with this, i have created a script using powershell and graph api to. The create invitation api can automatically send an email that contains the redemption url to the invited user, by setting. Code is used as below. I want to invite an user in our active directory/tenant. The next step after creating the form is to register. Send Invitation Graph Api.
From www.dadesktop.com
Sending invitation to Join DaDesktop Cloud DaDesktop Send Invitation Graph Api We have used this for many of our solutions, and in this post, we will detail just what is needed to authenticate with microsoft graph api and how to use its invite api to invite guest users to your. To help with this, i have created a script using powershell and graph api to. Code is used as below. The. Send Invitation Graph Api.
From invitationpiper78.blogspot.com
How To Make Text Message Invitations invitationpiper78 Send Invitation Graph Api The next step after creating the form is to register an application in azure ad with microsoft graph api permission to send invitation to external user. The create invitation api can automatically send an email that contains the redemption url to the invited user, by setting. To help with this, i have created a script using powershell and graph api. Send Invitation Graph Api.
From github.com
GitHub ProbiusOfficial/Invitationgenerating a API that can Generate Send Invitation Graph Api For this using micorosoft graph api. We have used this for many of our solutions, and in this post, we will detail just what is needed to authenticate with microsoft graph api and how to use its invite api to invite guest users to your. The create invitation api can automatically send an email that contains the redemption url to. Send Invitation Graph Api.
From learn.microsoft.com
Create an Appointment without invitationgraph API Microsoft Q&A Send Invitation Graph Api To help with this, i have created a script using powershell and graph api to. We have used this for many of our solutions, and in this post, we will detail just what is needed to authenticate with microsoft graph api and how to use its invite api to invite guest users to your. The create invitation api can automatically. Send Invitation Graph Api.
From blog.darrenjrobinson.com
Automating Azure AD B2B Guest Invitations using Microsoft Identity Send Invitation Graph Api To help with this, i have created a script using powershell and graph api to. Code is used as below. The create invitation api can automatically send an email that contains the redemption url to the invited user, by setting. For this using micorosoft graph api. We have used this for many of our solutions, and in this post, we. Send Invitation Graph Api.
From community.openai.com
GPT4 API usage invitation deactivation API OpenAI Developer Forum Send Invitation Graph Api The next step after creating the form is to register an application in azure ad with microsoft graph api permission to send invitation to external user. To help with this, i have created a script using powershell and graph api to. Code is used as below. For this using micorosoft graph api. The create invitation api can automatically send an. Send Invitation Graph Api.
From helpdesk.recollective.com
Sending Email Invitations Recollective Knowledge Base Send Invitation Graph Api To help with this, i have created a script using powershell and graph api to. I want to invite an user in our active directory/tenant. Code is used as below. The create invitation api can automatically send an email that contains the redemption url to the invited user, by setting. To help people (including myself on several projects) to build. Send Invitation Graph Api.
From customercare.usta.com
Sending Membership Invitations USTA Online Help Center Send Invitation Graph Api We have used this for many of our solutions, and in this post, we will detail just what is needed to authenticate with microsoft graph api and how to use its invite api to invite guest users to your. To help people (including myself on several projects) to build out their custom processes around guest user invitations, i’ve built the. Send Invitation Graph Api.
From grammarhow.com
Invite vs. Invitation Difference Explained (With Graphs) Send Invitation Graph Api The create invitation api can automatically send an email that contains the redemption url to the invited user, by setting. Code is used as below. To help people (including myself on several projects) to build out their custom processes around guest user invitations, i’ve built the below powershell function to. For this using micorosoft graph api. The next step after. Send Invitation Graph Api.
From learn.microsoft.com
How to use Microsoft Entra ID to access Intune APIs in Microsoft Graph Send Invitation Graph Api The create invitation api can automatically send an email that contains the redemption url to the invited user, by setting. The next step after creating the form is to register an application in azure ad with microsoft graph api permission to send invitation to external user. I want to invite an user in our active directory/tenant. For this using micorosoft. Send Invitation Graph Api.
From grammarhow.com
Invite vs. Invitation Difference Explained (With Graphs) Send Invitation Graph Api I want to invite an user in our active directory/tenant. To help people (including myself on several projects) to build out their custom processes around guest user invitations, i’ve built the below powershell function to. For this using micorosoft graph api. The create invitation api can automatically send an email that contains the redemption url to the invited user, by. Send Invitation Graph Api.
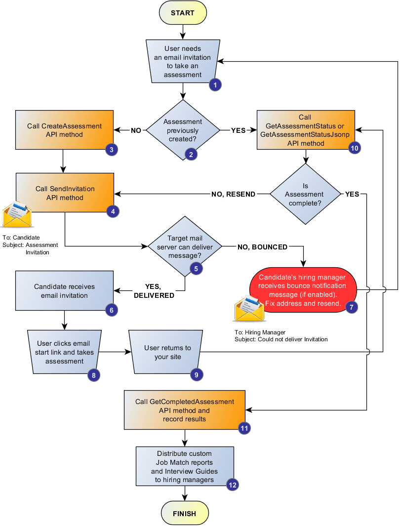
From site.berkeassessment.com
Email Invitation Workflow Berke Assessment API Send Invitation Graph Api To help people (including myself on several projects) to build out their custom processes around guest user invitations, i’ve built the below powershell function to. I want to invite an user in our active directory/tenant. Code is used as below. The next step after creating the form is to register an application in azure ad with microsoft graph api permission. Send Invitation Graph Api.
From www.pinterest.fr
API Infographic Application Programming Interface, Revenue Model Send Invitation Graph Api I want to invite an user in our active directory/tenant. For this using micorosoft graph api. We have used this for many of our solutions, and in this post, we will detail just what is needed to authenticate with microsoft graph api and how to use its invite api to invite guest users to your. To help people (including myself. Send Invitation Graph Api.
From fig.io
aws alexaforbusiness sendinvitation Fig Send Invitation Graph Api The create invitation api can automatically send an email that contains the redemption url to the invited user, by setting. To help with this, i have created a script using powershell and graph api to. For this using micorosoft graph api. To help people (including myself on several projects) to build out their custom processes around guest user invitations, i’ve. Send Invitation Graph Api.
From www.getresponse.com
15+ Event Invitation Email Templates and Examples Send Invitation Graph Api We have used this for many of our solutions, and in this post, we will detail just what is needed to authenticate with microsoft graph api and how to use its invite api to invite guest users to your. To help people (including myself on several projects) to build out their custom processes around guest user invitations, i’ve built the. Send Invitation Graph Api.
From www.spjeff.com
VIDEO PowerApps Portal (Automate Bulk Invitation) SPJeff Send Invitation Graph Api Code is used as below. To help with this, i have created a script using powershell and graph api to. For this using micorosoft graph api. We have used this for many of our solutions, and in this post, we will detail just what is needed to authenticate with microsoft graph api and how to use its invite api to. Send Invitation Graph Api.
From thrivenextgen.com
How To Invite External Users Using Microsoft Flow and Microsoft Graph Send Invitation Graph Api The next step after creating the form is to register an application in azure ad with microsoft graph api permission to send invitation to external user. I want to invite an user in our active directory/tenant. For this using micorosoft graph api. To help with this, i have created a script using powershell and graph api to. To help people. Send Invitation Graph Api.
From developer.nuki.io
How to send code invitation like a service? API Nuki Developers Send Invitation Graph Api The create invitation api can automatically send an email that contains the redemption url to the invited user, by setting. For this using micorosoft graph api. The next step after creating the form is to register an application in azure ad with microsoft graph api permission to send invitation to external user. To help with this, i have created a. Send Invitation Graph Api.
From learn.microsoft.com
Azure AD B2B collaboration overview Microsoft Entra Microsoft Learn Send Invitation Graph Api Code is used as below. To help with this, i have created a script using powershell and graph api to. To help people (including myself on several projects) to build out their custom processes around guest user invitations, i’ve built the below powershell function to. We have used this for many of our solutions, and in this post, we will. Send Invitation Graph Api.