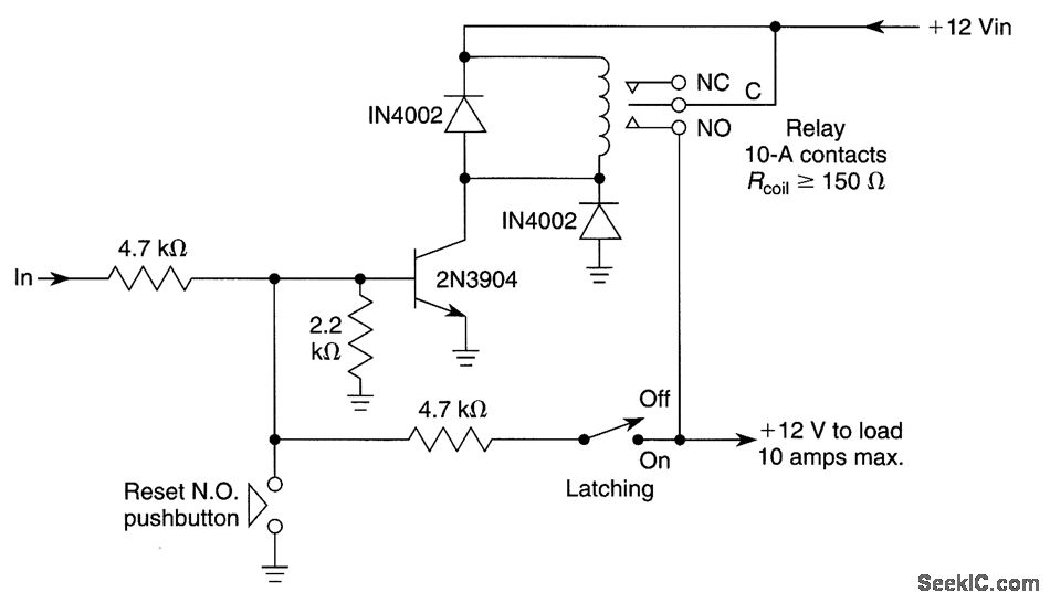
Latching Relay Driver . It is an electrically actuated switch used to maintain its position without power applied to the coil. Latching relays are useful because they only consume. A latching relay is used to control the large flow of current with a smaller current. Most latching relays lock up properly after only 20ms, so this is plenty of time to get the job done. However, if you want to lengthen the pulse to 100ms or so, r5 and r6 can be changed. Obviously, ensure that the transistors are only turned on. Use coil resistance and voltage divider equation to find the resistor value. Latching relays change contact position when a coil voltage is applied and remain in that position even if the voltage is disconnected. Here's a typical circuit for driving a latching relay:
        
         
         
        from www.seekic.com 
     
        
        Latching relays are useful because they only consume. It is an electrically actuated switch used to maintain its position without power applied to the coil. Use coil resistance and voltage divider equation to find the resistor value. Obviously, ensure that the transistors are only turned on. Latching relays change contact position when a coil voltage is applied and remain in that position even if the voltage is disconnected. However, if you want to lengthen the pulse to 100ms or so, r5 and r6 can be changed. A latching relay is used to control the large flow of current with a smaller current. Most latching relays lock up properly after only 20ms, so this is plenty of time to get the job done. Here's a typical circuit for driving a latching relay:
    
    	
            
	
		 
	 
         
    LATCHING_RELAY_DRIVER Relay_Control Control_Circuit Circuit 
    Latching Relay Driver  Use coil resistance and voltage divider equation to find the resistor value. A latching relay is used to control the large flow of current with a smaller current. Obviously, ensure that the transistors are only turned on. However, if you want to lengthen the pulse to 100ms or so, r5 and r6 can be changed. Latching relays change contact position when a coil voltage is applied and remain in that position even if the voltage is disconnected. Latching relays are useful because they only consume. It is an electrically actuated switch used to maintain its position without power applied to the coil. Use coil resistance and voltage divider equation to find the resistor value. Most latching relays lock up properly after only 20ms, so this is plenty of time to get the job done. Here's a typical circuit for driving a latching relay:
            
	
		 
	 
         
 
    
         
        From www.organised-sound.com 
                    How Does A Latching Relay Circuit Work Wiring Diagram Latching Relay Driver  However, if you want to lengthen the pulse to 100ms or so, r5 and r6 can be changed. Obviously, ensure that the transistors are only turned on. Here's a typical circuit for driving a latching relay: A latching relay is used to control the large flow of current with a smaller current. It is an electrically actuated switch used to. Latching Relay Driver.
     
    
         
        From www.seekic.com 
                    LATCHING_RELAY_DRIVER_FOR+12_V_LOADS Relay_Control Control_Circuit Latching Relay Driver  Use coil resistance and voltage divider equation to find the resistor value. Obviously, ensure that the transistors are only turned on. It is an electrically actuated switch used to maintain its position without power applied to the coil. Latching relays are useful because they only consume. Here's a typical circuit for driving a latching relay: A latching relay is used. Latching Relay Driver.
     
    
         
        From www.discovercircuits.com 
                    Remote Relay Driver circuit) Latching Relay Driver  Obviously, ensure that the transistors are only turned on. It is an electrically actuated switch used to maintain its position without power applied to the coil. Latching relays change contact position when a coil voltage is applied and remain in that position even if the voltage is disconnected. Latching relays are useful because they only consume. A latching relay is. Latching Relay Driver.
     
    
         
        From guidediagramcoppola.z14.web.core.windows.net 
                    How To Make A Latching Relay Circuit Latching Relay Driver  Latching relays are useful because they only consume. Obviously, ensure that the transistors are only turned on. It is an electrically actuated switch used to maintain its position without power applied to the coil. A latching relay is used to control the large flow of current with a smaller current. Most latching relays lock up properly after only 20ms, so. Latching Relay Driver.
     
    
         
        From www.electronics-lab.com 
                    Smart Dual Coil Latching Relay Driver Bistable Relay Module Latching Relay Driver  However, if you want to lengthen the pulse to 100ms or so, r5 and r6 can be changed. Latching relays change contact position when a coil voltage is applied and remain in that position even if the voltage is disconnected. It is an electrically actuated switch used to maintain its position without power applied to the coil. Use coil resistance. Latching Relay Driver.
     
    
         
        From circuitenginescrump.z19.web.core.windows.net 
                    Latching Circuit Using Relays Latching Relay Driver  Here's a typical circuit for driving a latching relay: Most latching relays lock up properly after only 20ms, so this is plenty of time to get the job done. Obviously, ensure that the transistors are only turned on. Latching relays change contact position when a coil voltage is applied and remain in that position even if the voltage is disconnected.. Latching Relay Driver.
     
    
         
        From circuitdblicensers.z21.web.core.windows.net 
                    How To Make A Latching Relay Circuit Latching Relay Driver  Here's a typical circuit for driving a latching relay: It is an electrically actuated switch used to maintain its position without power applied to the coil. Latching relays are useful because they only consume. A latching relay is used to control the large flow of current with a smaller current. Obviously, ensure that the transistors are only turned on. Use. Latching Relay Driver.
     
    
         
        From www.organised-sound.com 
                    How Does A Latching Relay Circuit Work Wiring Diagram Latching Relay Driver  However, if you want to lengthen the pulse to 100ms or so, r5 and r6 can be changed. Latching relays change contact position when a coil voltage is applied and remain in that position even if the voltage is disconnected. Most latching relays lock up properly after only 20ms, so this is plenty of time to get the job done.. Latching Relay Driver.
     
    
         
        From www.edn.com 
                    Circuits drive singlecoil latching relays EDN Latching Relay Driver  Latching relays change contact position when a coil voltage is applied and remain in that position even if the voltage is disconnected. Here's a typical circuit for driving a latching relay: It is an electrically actuated switch used to maintain its position without power applied to the coil. Latching relays are useful because they only consume. However, if you want. Latching Relay Driver.
     
    
         
        From www.quisure.com 
                    What is a latching relay? Quisure Latching Relay Driver  Use coil resistance and voltage divider equation to find the resistor value. A latching relay is used to control the large flow of current with a smaller current. Most latching relays lock up properly after only 20ms, so this is plenty of time to get the job done. It is an electrically actuated switch used to maintain its position without. Latching Relay Driver.
     
    
         
        From www.diystompboxes.com 
                    Latching relay driver with CMOS difference between these two circuits? Latching Relay Driver  Latching relays change contact position when a coil voltage is applied and remain in that position even if the voltage is disconnected. Obviously, ensure that the transistors are only turned on. Latching relays are useful because they only consume. Here's a typical circuit for driving a latching relay: A latching relay is used to control the large flow of current. Latching Relay Driver.
     
    
         
        From www.czh-labs.com 
                    DPST 1NO 1NC 8Amp Latching Relay Module, Version DC24V Latching Relay Driver  Use coil resistance and voltage divider equation to find the resistor value. It is an electrically actuated switch used to maintain its position without power applied to the coil. Obviously, ensure that the transistors are only turned on. Latching relays change contact position when a coil voltage is applied and remain in that position even if the voltage is disconnected.. Latching Relay Driver.
     
    
         
        From www.electronics-lab.com 
                    Smart Dual Coil Latching Relay Driver Bistable Relay Module Latching Relay Driver  Latching relays change contact position when a coil voltage is applied and remain in that position even if the voltage is disconnected. Obviously, ensure that the transistors are only turned on. It is an electrically actuated switch used to maintain its position without power applied to the coil. Most latching relays lock up properly after only 20ms, so this is. Latching Relay Driver.
     
    
         
        From www.ev-power.com.au 
                    BMS Headboard with Latching Relay Simple EV Power Australia Pty Ltd Latching Relay Driver  However, if you want to lengthen the pulse to 100ms or so, r5 and r6 can be changed. Here's a typical circuit for driving a latching relay: A latching relay is used to control the large flow of current with a smaller current. Latching relays are useful because they only consume. Obviously, ensure that the transistors are only turned on.. Latching Relay Driver.
     
    
         
        From electronica.guru 
                    Latching Relay Driver Electronica Latching Relay Driver  Use coil resistance and voltage divider equation to find the resistor value. Latching relays change contact position when a coil voltage is applied and remain in that position even if the voltage is disconnected. However, if you want to lengthen the pulse to 100ms or so, r5 and r6 can be changed. It is an electrically actuated switch used to. Latching Relay Driver.
     
    
         
        From www.organised-sound.com 
                    What Is A Latching Relay Circuit Wiring Diagram Latching Relay Driver  Use coil resistance and voltage divider equation to find the resistor value. Obviously, ensure that the transistors are only turned on. A latching relay is used to control the large flow of current with a smaller current. Most latching relays lock up properly after only 20ms, so this is plenty of time to get the job done. Latching relays change. Latching Relay Driver.
     
    
         
        From www.ednasia.com 
                    Adapt singlecoil relay driver to dualcoil use EDN Asia Latching Relay Driver  Most latching relays lock up properly after only 20ms, so this is plenty of time to get the job done. Here's a typical circuit for driving a latching relay: Latching relays change contact position when a coil voltage is applied and remain in that position even if the voltage is disconnected. A latching relay is used to control the large. Latching Relay Driver.
     
    
         
        From www.edn.com 
                    Dualcoil relay driver uses only two MOSFETs EDN Latching Relay Driver  Obviously, ensure that the transistors are only turned on. Here's a typical circuit for driving a latching relay: Most latching relays lock up properly after only 20ms, so this is plenty of time to get the job done. Latching relays are useful because they only consume. It is an electrically actuated switch used to maintain its position without power applied. Latching Relay Driver.
     
    
         
        From www.researchgate.net 
                    Relay selflatch circuit Download Scientific Diagram Latching Relay Driver  It is an electrically actuated switch used to maintain its position without power applied to the coil. Obviously, ensure that the transistors are only turned on. Here's a typical circuit for driving a latching relay: A latching relay is used to control the large flow of current with a smaller current. However, if you want to lengthen the pulse to. Latching Relay Driver.
     
    
         
        From instrumentationtools.com 
                    Relay Latching Circuit using Push Button Instrumentation Tools Latching Relay Driver  However, if you want to lengthen the pulse to 100ms or so, r5 and r6 can be changed. Use coil resistance and voltage divider equation to find the resistor value. Here's a typical circuit for driving a latching relay: Most latching relays lock up properly after only 20ms, so this is plenty of time to get the job done. Latching. Latching Relay Driver.
     
    
         
        From www.electronics-lab.com 
                    Smart Dual Coil Latching Relay Driver Bistable Relay Module Latching Relay Driver  It is an electrically actuated switch used to maintain its position without power applied to the coil. Here's a typical circuit for driving a latching relay: Latching relays change contact position when a coil voltage is applied and remain in that position even if the voltage is disconnected. A latching relay is used to control the large flow of current. Latching Relay Driver.
     
    
         
        From www.electronics-lab.com 
                    Smart Dual Coil Latching Relay Driver Bistable Relay Module Latching Relay Driver  Use coil resistance and voltage divider equation to find the resistor value. However, if you want to lengthen the pulse to 100ms or so, r5 and r6 can be changed. Obviously, ensure that the transistors are only turned on. A latching relay is used to control the large flow of current with a smaller current. Latching relays change contact position. Latching Relay Driver.
     
    
         
        From www.mpja.com 
                    12VDC Dual Coil Latching DPDT Relay DS2EML2DC12V Latching Relay Driver  It is an electrically actuated switch used to maintain its position without power applied to the coil. A latching relay is used to control the large flow of current with a smaller current. Most latching relays lock up properly after only 20ms, so this is plenty of time to get the job done. Latching relays are useful because they only. Latching Relay Driver.
     
    
         
        From www.seekic.com 
                    LATCHING_RELAY_DRIVER Relay_Control Control_Circuit Circuit Latching Relay Driver  Obviously, ensure that the transistors are only turned on. Use coil resistance and voltage divider equation to find the resistor value. It is an electrically actuated switch used to maintain its position without power applied to the coil. Most latching relays lock up properly after only 20ms, so this is plenty of time to get the job done. A latching. Latching Relay Driver.
     
    
         
        From latching-relay.blogspot.com 
                    Latching Relay Driver Board Latching Relay Driver  Latching relays are useful because they only consume. Obviously, ensure that the transistors are only turned on. Most latching relays lock up properly after only 20ms, so this is plenty of time to get the job done. However, if you want to lengthen the pulse to 100ms or so, r5 and r6 can be changed. It is an electrically actuated. Latching Relay Driver.
     
    
         
        From www.circuitdiagram.co 
                    Latching Relay Circuit Schematics Circuit Diagram Latching Relay Driver  However, if you want to lengthen the pulse to 100ms or so, r5 and r6 can be changed. Latching relays change contact position when a coil voltage is applied and remain in that position even if the voltage is disconnected. A latching relay is used to control the large flow of current with a smaller current. It is an electrically. Latching Relay Driver.
     
    
         
        From w6pql.com 
                    Latching Relay Driver Latching Relay Driver  Most latching relays lock up properly after only 20ms, so this is plenty of time to get the job done. However, if you want to lengthen the pulse to 100ms or so, r5 and r6 can be changed. A latching relay is used to control the large flow of current with a smaller current. Here's a typical circuit for driving. Latching Relay Driver.
     
    
         
        From electronics.stackexchange.com 
                    automotive Review of dual coil latching relay driver with single Latching Relay Driver  Most latching relays lock up properly after only 20ms, so this is plenty of time to get the job done. Latching relays change contact position when a coil voltage is applied and remain in that position even if the voltage is disconnected. A latching relay is used to control the large flow of current with a smaller current. However, if. Latching Relay Driver.
     
    
         
        From www.electronics-lab.com 
                    Smart Dual Coil Latching Relay Driver Bistable Relay Module Latching Relay Driver  Use coil resistance and voltage divider equation to find the resistor value. Latching relays are useful because they only consume. Obviously, ensure that the transistors are only turned on. Latching relays change contact position when a coil voltage is applied and remain in that position even if the voltage is disconnected. Most latching relays lock up properly after only 20ms,. Latching Relay Driver.
     
    
         
        From www.kerrywong.com 
                    How to Drive a Latching Relay Kerry D. Wong Latching Relay Driver  Most latching relays lock up properly after only 20ms, so this is plenty of time to get the job done. Here's a typical circuit for driving a latching relay: Use coil resistance and voltage divider equation to find the resistor value. Latching relays are useful because they only consume. A latching relay is used to control the large flow of. Latching Relay Driver.
     
    
         
        From www.electronics-lab.com 
                    Smart Dual Coil Latching Relay Driver Bistable Relay Module Latching Relay Driver  However, if you want to lengthen the pulse to 100ms or so, r5 and r6 can be changed. Here's a typical circuit for driving a latching relay: Obviously, ensure that the transistors are only turned on. Most latching relays lock up properly after only 20ms, so this is plenty of time to get the job done. It is an electrically. Latching Relay Driver.
     
    
         
        From www.taoperf.com 
                    New latching relay driver (LRD) ‣ TAO Performance Latching Relay Driver  Most latching relays lock up properly after only 20ms, so this is plenty of time to get the job done. Obviously, ensure that the transistors are only turned on. A latching relay is used to control the large flow of current with a smaller current. Here's a typical circuit for driving a latching relay: It is an electrically actuated switch. Latching Relay Driver.
     
    
         
        From schematicdiagramcircuit.blogspot.com 
                    4069 Latching Relay Driver Schematic diagram circuit Latching Relay Driver  Most latching relays lock up properly after only 20ms, so this is plenty of time to get the job done. However, if you want to lengthen the pulse to 100ms or so, r5 and r6 can be changed. Here's a typical circuit for driving a latching relay: It is an electrically actuated switch used to maintain its position without power. Latching Relay Driver.
     
    
         
        From www.electronics-lab.com 
                    Smart Dual Coil Latching Relay Driver Bistable Relay Module Latching Relay Driver  However, if you want to lengthen the pulse to 100ms or so, r5 and r6 can be changed. Latching relays change contact position when a coil voltage is applied and remain in that position even if the voltage is disconnected. It is an electrically actuated switch used to maintain its position without power applied to the coil. Most latching relays. Latching Relay Driver.
     
    
         
        From www.youtube.com 
                    Smart Dual Coil Latching Relay Driver Bistable Relay Module YouTube Latching Relay Driver  However, if you want to lengthen the pulse to 100ms or so, r5 and r6 can be changed. Use coil resistance and voltage divider equation to find the resistor value. Most latching relays lock up properly after only 20ms, so this is plenty of time to get the job done. Obviously, ensure that the transistors are only turned on. It. Latching Relay Driver.