Gamma Spectrometer Sound Card . This program reads a stream of data from the pc sound card and picks out pulses, the pulses are. The gammaspectacular is the original and best sound card spectrometer on the market, we invented it in 2009 and we. Introduction to gamma spectrometry by steven sesselmann. Python script mca for gamma spectrometry. In this video we talk about the hardware required for basic sound card. Only multi channel analyzer software compatible with mac & windows. Impulse is a free open source gamma spectrometry program. Sound card gamma spectrometers and theremino adaptors. Hardware for the gamma spectrometry.
from www.ebay.com
Sound card gamma spectrometers and theremino adaptors. Only multi channel analyzer software compatible with mac & windows. Impulse is a free open source gamma spectrometry program. The gammaspectacular is the original and best sound card spectrometer on the market, we invented it in 2009 and we. Hardware for the gamma spectrometry. Introduction to gamma spectrometry by steven sesselmann. This program reads a stream of data from the pc sound card and picks out pulses, the pulses are. Python script mca for gamma spectrometry. In this video we talk about the hardware required for basic sound card.
FLIR identiFINDER 2 (R400) Radiation Detector / Gamma Spectrometer eBay
Gamma Spectrometer Sound Card Sound card gamma spectrometers and theremino adaptors. In this video we talk about the hardware required for basic sound card. This program reads a stream of data from the pc sound card and picks out pulses, the pulses are. Hardware for the gamma spectrometry. The gammaspectacular is the original and best sound card spectrometer on the market, we invented it in 2009 and we. Only multi channel analyzer software compatible with mac & windows. Sound card gamma spectrometers and theremino adaptors. Impulse is a free open source gamma spectrometry program. Introduction to gamma spectrometry by steven sesselmann. Python script mca for gamma spectrometry.
From picoampere.wordpress.com
Gamma Spectrometer Rev2.0 with RedPitaya DIY Nuclear Instrumentation and other Projects Gamma Spectrometer Sound Card Only multi channel analyzer software compatible with mac & windows. The gammaspectacular is the original and best sound card spectrometer on the market, we invented it in 2009 and we. In this video we talk about the hardware required for basic sound card. Hardware for the gamma spectrometry. This program reads a stream of data from the pc sound card. Gamma Spectrometer Sound Card.
From www.youtube.com
Homemade alphaspectroscopy with the photodiode BPX61 and Theremino MCA Alphaspektroskopie Gamma Spectrometer Sound Card Hardware for the gamma spectrometry. Impulse is a free open source gamma spectrometry program. Python script mca for gamma spectrometry. Introduction to gamma spectrometry by steven sesselmann. Only multi channel analyzer software compatible with mac & windows. This program reads a stream of data from the pc sound card and picks out pulses, the pulses are. Sound card gamma spectrometers. Gamma Spectrometer Sound Card.
From www.rhelectronics.store
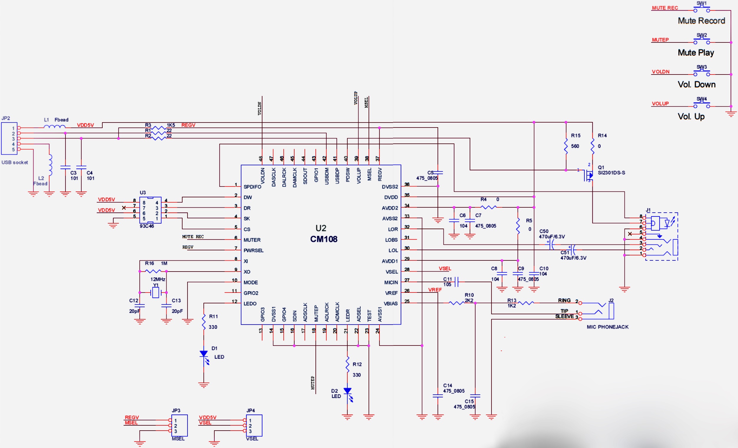
Gamma Spectrometry Photomultiplier Driver with High Voltage and Pulse Amplifier RH Electronics Gamma Spectrometer Sound Card In this video we talk about the hardware required for basic sound card. This program reads a stream of data from the pc sound card and picks out pulses, the pulses are. Introduction to gamma spectrometry by steven sesselmann. The gammaspectacular is the original and best sound card spectrometer on the market, we invented it in 2009 and we. Hardware. Gamma Spectrometer Sound Card.
From www.researchgate.net
Gamma ray spectrometer (Nucleonix, GR 611 M) Schematic experimental... Download Scientific Diagram Gamma Spectrometer Sound Card Python script mca for gamma spectrometry. The gammaspectacular is the original and best sound card spectrometer on the market, we invented it in 2009 and we. Only multi channel analyzer software compatible with mac & windows. This program reads a stream of data from the pc sound card and picks out pulses, the pulses are. Impulse is a free open. Gamma Spectrometer Sound Card.
From www.laserse.com
Gamma Ray spectrometer Handheld γ Ray Spectrometer Detect LaserSE Gamma Spectrometer Sound Card Hardware for the gamma spectrometry. This program reads a stream of data from the pc sound card and picks out pulses, the pulses are. The gammaspectacular is the original and best sound card spectrometer on the market, we invented it in 2009 and we. Sound card gamma spectrometers and theremino adaptors. Only multi channel analyzer software compatible with mac &. Gamma Spectrometer Sound Card.
From satisgeo.com
GS512i Portable GammaRay Spectrometer SatisGeo Gamma Spectrometer Sound Card Impulse is a free open source gamma spectrometry program. Only multi channel analyzer software compatible with mac & windows. Python script mca for gamma spectrometry. This program reads a stream of data from the pc sound card and picks out pulses, the pulses are. Sound card gamma spectrometers and theremino adaptors. In this video we talk about the hardware required. Gamma Spectrometer Sound Card.
From satisgeo.com
GS512i Portable Gamma Ray Spectrometer SatisGeo Gamma Spectrometer Sound Card The gammaspectacular is the original and best sound card spectrometer on the market, we invented it in 2009 and we. Python script mca for gamma spectrometry. Only multi channel analyzer software compatible with mac & windows. Introduction to gamma spectrometry by steven sesselmann. Impulse is a free open source gamma spectrometry program. Hardware for the gamma spectrometry. This program reads. Gamma Spectrometer Sound Card.
From www.nucleonix.com
Nuclear Instruments Nuclear Counting Systems Radiation Detectors. Gamma Spectrometer Sound Card Impulse is a free open source gamma spectrometry program. This program reads a stream of data from the pc sound card and picks out pulses, the pulses are. In this video we talk about the hardware required for basic sound card. Hardware for the gamma spectrometry. Python script mca for gamma spectrometry. Sound card gamma spectrometers and theremino adaptors. Only. Gamma Spectrometer Sound Card.
From santabarbaraimaging.com
Submersible Gamma Spectrometer Santa Barbara Imaging Gamma Spectrometer Sound Card The gammaspectacular is the original and best sound card spectrometer on the market, we invented it in 2009 and we. This program reads a stream of data from the pc sound card and picks out pulses, the pulses are. Impulse is a free open source gamma spectrometry program. Only multi channel analyzer software compatible with mac & windows. In this. Gamma Spectrometer Sound Card.
From www.ebay.com
FLIR identiFINDER 2 (R400) Radiation Detector / Gamma Spectrometer eBay Gamma Spectrometer Sound Card The gammaspectacular is the original and best sound card spectrometer on the market, we invented it in 2009 and we. Sound card gamma spectrometers and theremino adaptors. Python script mca for gamma spectrometry. This program reads a stream of data from the pc sound card and picks out pulses, the pulses are. Only multi channel analyzer software compatible with mac. Gamma Spectrometer Sound Card.
From blog.dzl.dk
Gamma spectrometer Experiment 1 Dzl's Evil Genius Lair Gamma Spectrometer Sound Card In this video we talk about the hardware required for basic sound card. Python script mca for gamma spectrometry. Sound card gamma spectrometers and theremino adaptors. Introduction to gamma spectrometry by steven sesselmann. Hardware for the gamma spectrometry. Only multi channel analyzer software compatible with mac & windows. The gammaspectacular is the original and best sound card spectrometer on the. Gamma Spectrometer Sound Card.
From www.laserse.com
83.53000MHz Spectrum Analyzer Audio USB Smart Frequency Spectrometer Tester With RF Source Gamma Spectrometer Sound Card Hardware for the gamma spectrometry. Sound card gamma spectrometers and theremino adaptors. Only multi channel analyzer software compatible with mac & windows. Introduction to gamma spectrometry by steven sesselmann. Python script mca for gamma spectrometry. Impulse is a free open source gamma spectrometry program. In this video we talk about the hardware required for basic sound card. This program reads. Gamma Spectrometer Sound Card.
From www.laserfocusworld.com
Spectrometers from Gamma Scientific integrate a highres color display Laser Focus World Gamma Spectrometer Sound Card Sound card gamma spectrometers and theremino adaptors. Impulse is a free open source gamma spectrometry program. Introduction to gamma spectrometry by steven sesselmann. This program reads a stream of data from the pc sound card and picks out pulses, the pulses are. Hardware for the gamma spectrometry. Only multi channel analyzer software compatible with mac & windows. In this video. Gamma Spectrometer Sound Card.
From emsyfs.blogspot.com
embedded systems and applications in physics gamma spectroscopy 1 sound card gammaray Gamma Spectrometer Sound Card The gammaspectacular is the original and best sound card spectrometer on the market, we invented it in 2009 and we. Sound card gamma spectrometers and theremino adaptors. This program reads a stream of data from the pc sound card and picks out pulses, the pulses are. Hardware for the gamma spectrometry. Only multi channel analyzer software compatible with mac &. Gamma Spectrometer Sound Card.
From picoampere.wordpress.com
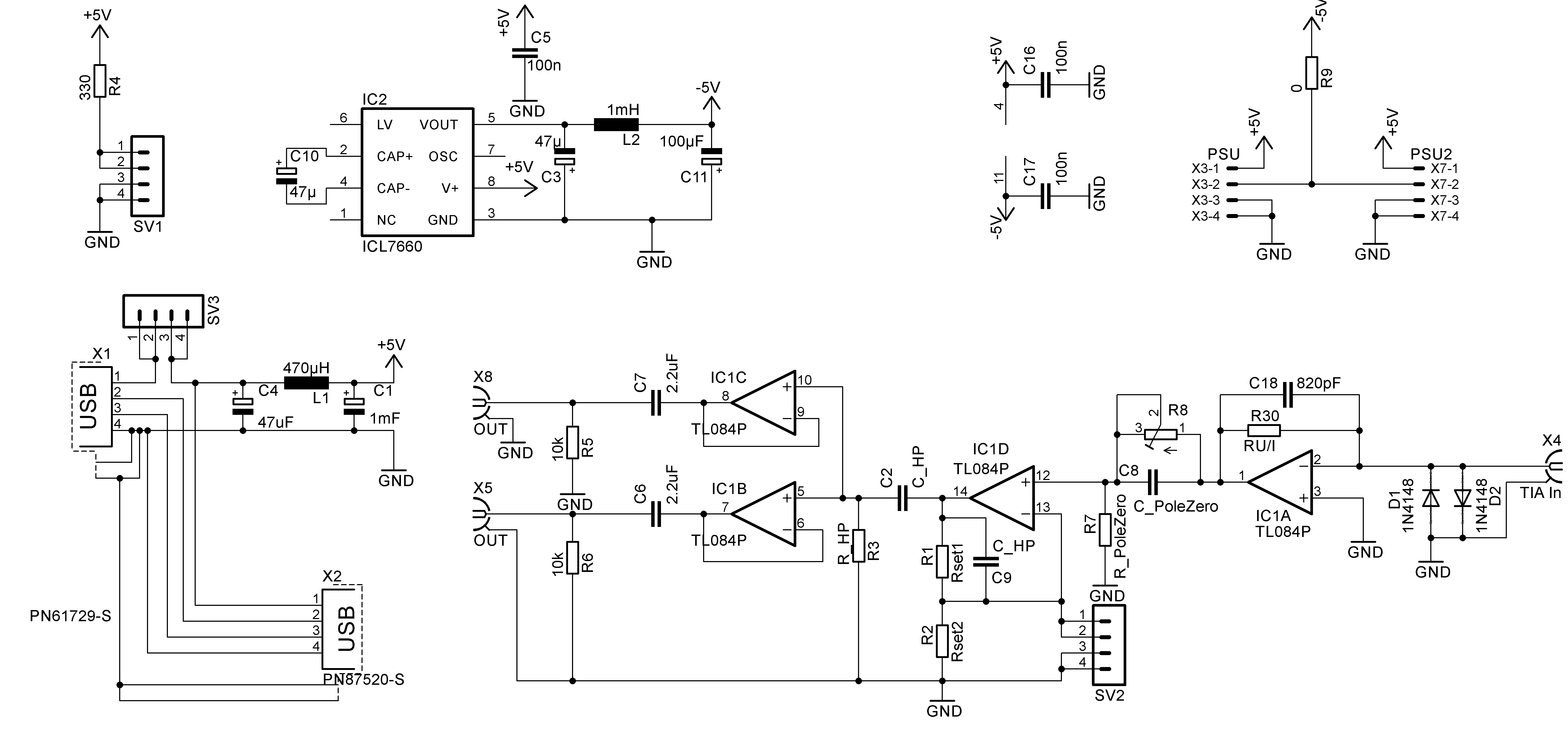
DIY Gamma Spectrometer Rev1.0 with USB Soundcard DIY Nuclear Instrumentation and other Projects Gamma Spectrometer Sound Card Sound card gamma spectrometers and theremino adaptors. This program reads a stream of data from the pc sound card and picks out pulses, the pulses are. Impulse is a free open source gamma spectrometry program. Hardware for the gamma spectrometry. Only multi channel analyzer software compatible with mac & windows. The gammaspectacular is the original and best sound card spectrometer. Gamma Spectrometer Sound Card.
From www.flickr.com
Gamma Spectrometer (03010456) This portable, high resoluti… Flickr Gamma Spectrometer Sound Card Hardware for the gamma spectrometry. Impulse is a free open source gamma spectrometry program. In this video we talk about the hardware required for basic sound card. Python script mca for gamma spectrometry. This program reads a stream of data from the pc sound card and picks out pulses, the pulses are. Sound card gamma spectrometers and theremino adaptors. The. Gamma Spectrometer Sound Card.
From www.rhelectronics.store
USB Gamma Spectrometer Audio ADC for MPPC SiPM MicroFC60035 RH Electronics Gamma Spectrometer Sound Card This program reads a stream of data from the pc sound card and picks out pulses, the pulses are. Impulse is a free open source gamma spectrometry program. Introduction to gamma spectrometry by steven sesselmann. Sound card gamma spectrometers and theremino adaptors. Hardware for the gamma spectrometry. The gammaspectacular is the original and best sound card spectrometer on the market,. Gamma Spectrometer Sound Card.
From bsi.lv
HPGe Detectors & Spectrometers BSI.LV Gamma Spectrometer Sound Card Introduction to gamma spectrometry by steven sesselmann. Only multi channel analyzer software compatible with mac & windows. The gammaspectacular is the original and best sound card spectrometer on the market, we invented it in 2009 and we. In this video we talk about the hardware required for basic sound card. Python script mca for gamma spectrometry. This program reads a. Gamma Spectrometer Sound Card.
From www.eiscolabs.com
Spectrometer Advanced — Eisco Labs Gamma Spectrometer Sound Card Hardware for the gamma spectrometry. Introduction to gamma spectrometry by steven sesselmann. In this video we talk about the hardware required for basic sound card. Python script mca for gamma spectrometry. Sound card gamma spectrometers and theremino adaptors. Only multi channel analyzer software compatible with mac & windows. Impulse is a free open source gamma spectrometry program. This program reads. Gamma Spectrometer Sound Card.
From diy-laboratory.blogspot.com
DIY Electronics Assembling DIY Gamma Ray Spectrometer for iPad or Computer Gamma Spectrometer Sound Card Python script mca for gamma spectrometry. The gammaspectacular is the original and best sound card spectrometer on the market, we invented it in 2009 and we. This program reads a stream of data from the pc sound card and picks out pulses, the pulses are. Introduction to gamma spectrometry by steven sesselmann. In this video we talk about the hardware. Gamma Spectrometer Sound Card.
From www.mdpi.com
Determination of 238U and 40K Radionuclide Concentrations in Some Granite Rocks by Gamma Gamma Spectrometer Sound Card Sound card gamma spectrometers and theremino adaptors. Introduction to gamma spectrometry by steven sesselmann. Hardware for the gamma spectrometry. Python script mca for gamma spectrometry. Impulse is a free open source gamma spectrometry program. In this video we talk about the hardware required for basic sound card. The gammaspectacular is the original and best sound card spectrometer on the market,. Gamma Spectrometer Sound Card.
From qtinstruments.com
Gamma Spectrometry System QT Instruments Gamma Spectrometer Sound Card Sound card gamma spectrometers and theremino adaptors. Only multi channel analyzer software compatible with mac & windows. In this video we talk about the hardware required for basic sound card. This program reads a stream of data from the pc sound card and picks out pulses, the pulses are. Impulse is a free open source gamma spectrometry program. Hardware for. Gamma Spectrometer Sound Card.
From ritmindustry.com
Gamma spectrometer / laboratory / automated RITM Industry Gamma Spectrometer Sound Card This program reads a stream of data from the pc sound card and picks out pulses, the pulses are. Python script mca for gamma spectrometry. The gammaspectacular is the original and best sound card spectrometer on the market, we invented it in 2009 and we. Only multi channel analyzer software compatible with mac & windows. Sound card gamma spectrometers and. Gamma Spectrometer Sound Card.
From satisgeo.com
GS512i Portable GammaRay Spectrometer SatisGeo Gamma Spectrometer Sound Card Python script mca for gamma spectrometry. Only multi channel analyzer software compatible with mac & windows. Introduction to gamma spectrometry by steven sesselmann. Hardware for the gamma spectrometry. Impulse is a free open source gamma spectrometry program. The gammaspectacular is the original and best sound card spectrometer on the market, we invented it in 2009 and we. In this video. Gamma Spectrometer Sound Card.
From www.mdpi.com
Sensors Free FullText A HighPerformance Gamma Spectrometer for Unmanned Systems Based on Gamma Spectrometer Sound Card Only multi channel analyzer software compatible with mac & windows. This program reads a stream of data from the pc sound card and picks out pulses, the pulses are. Hardware for the gamma spectrometry. Python script mca for gamma spectrometry. Sound card gamma spectrometers and theremino adaptors. Impulse is a free open source gamma spectrometry program. The gammaspectacular is the. Gamma Spectrometer Sound Card.
From picoampere.wordpress.com
DIY Gamma Spectrometer Rev1.0 with USB Soundcard DIY Nuclear Instrumentation and other Projects Gamma Spectrometer Sound Card This program reads a stream of data from the pc sound card and picks out pulses, the pulses are. In this video we talk about the hardware required for basic sound card. Only multi channel analyzer software compatible with mac & windows. The gammaspectacular is the original and best sound card spectrometer on the market, we invented it in 2009. Gamma Spectrometer Sound Card.
From www.ebay.com
MCA Nuclear Pioneer Multichannel Analyzer Scintillation Gamma Spectrometer Board eBay Gamma Spectrometer Sound Card The gammaspectacular is the original and best sound card spectrometer on the market, we invented it in 2009 and we. Only multi channel analyzer software compatible with mac & windows. Impulse is a free open source gamma spectrometry program. Sound card gamma spectrometers and theremino adaptors. Hardware for the gamma spectrometry. Introduction to gamma spectrometry by steven sesselmann. In this. Gamma Spectrometer Sound Card.
From www.fusor.eu
Gamma Spectrometry Gamma Spectrometer Sound Card Hardware for the gamma spectrometry. Python script mca for gamma spectrometry. This program reads a stream of data from the pc sound card and picks out pulses, the pulses are. Impulse is a free open source gamma spectrometry program. In this video we talk about the hardware required for basic sound card. Sound card gamma spectrometers and theremino adaptors. Only. Gamma Spectrometer Sound Card.
From bsi.lv
Scintillation Detectors & Spectrometers & Radiometers BSI.LV Gamma Spectrometer Sound Card Python script mca for gamma spectrometry. Only multi channel analyzer software compatible with mac & windows. Introduction to gamma spectrometry by steven sesselmann. Impulse is a free open source gamma spectrometry program. This program reads a stream of data from the pc sound card and picks out pulses, the pulses are. Sound card gamma spectrometers and theremino adaptors. In this. Gamma Spectrometer Sound Card.
From csparkresearch.in
Alpha Spectrometer Gamma Spectrometer Sound Card Impulse is a free open source gamma spectrometry program. Introduction to gamma spectrometry by steven sesselmann. Sound card gamma spectrometers and theremino adaptors. This program reads a stream of data from the pc sound card and picks out pulses, the pulses are. Python script mca for gamma spectrometry. Only multi channel analyzer software compatible with mac & windows. The gammaspectacular. Gamma Spectrometer Sound Card.
From www.slideserve.com
PPT Gamma Spectrometry PowerPoint Presentation, free download ID1587855 Gamma Spectrometer Sound Card The gammaspectacular is the original and best sound card spectrometer on the market, we invented it in 2009 and we. Sound card gamma spectrometers and theremino adaptors. This program reads a stream of data from the pc sound card and picks out pulses, the pulses are. Introduction to gamma spectrometry by steven sesselmann. In this video we talk about the. Gamma Spectrometer Sound Card.
From www.thorgeorentals.ca
Thor Geo Science Rentals Gamma Ray Spectrometers Gamma Spectrometer Sound Card Introduction to gamma spectrometry by steven sesselmann. In this video we talk about the hardware required for basic sound card. Hardware for the gamma spectrometry. This program reads a stream of data from the pc sound card and picks out pulses, the pulses are. Impulse is a free open source gamma spectrometry program. The gammaspectacular is the original and best. Gamma Spectrometer Sound Card.
From www.pngegg.com
Sound Cards & Audio Adapters Graphics Cards & Video Adapters TV Tuner Cards & Adapters Gamma Spectrometer Sound Card Sound card gamma spectrometers and theremino adaptors. This program reads a stream of data from the pc sound card and picks out pulses, the pulses are. Impulse is a free open source gamma spectrometry program. Hardware for the gamma spectrometry. Introduction to gamma spectrometry by steven sesselmann. Only multi channel analyzer software compatible with mac & windows. Python script mca. Gamma Spectrometer Sound Card.
From www.rhelectronics.store
Gamma Spectroscopy RH Electronics Gamma Spectrometer Sound Card In this video we talk about the hardware required for basic sound card. Introduction to gamma spectrometry by steven sesselmann. The gammaspectacular is the original and best sound card spectrometer on the market, we invented it in 2009 and we. Sound card gamma spectrometers and theremino adaptors. This program reads a stream of data from the pc sound card and. Gamma Spectrometer Sound Card.
From www.reddit.com
Updated DIY Gamma Spectrometer r/Radiation Gamma Spectrometer Sound Card Introduction to gamma spectrometry by steven sesselmann. Python script mca for gamma spectrometry. Impulse is a free open source gamma spectrometry program. Hardware for the gamma spectrometry. The gammaspectacular is the original and best sound card spectrometer on the market, we invented it in 2009 and we. Sound card gamma spectrometers and theremino adaptors. Only multi channel analyzer software compatible. Gamma Spectrometer Sound Card.