Transmit Queue 1 Timed Out . If after an upgrade from 7 to 8, or a fresh install of your interface seem to die randomly (minutes to hours), and only indication you see in. Transmit queue 0 timed out. Depending on the severity of the tx timeout there may be a cluster interruption that requires intervention like node reboots. The transmit queue timed out, and the watchdog log is because the configuration of the cpsw mac port interface is not reflecting in the. The log indicates a timeout in the transmit queue of eth1, which is related to the mtk_soc_eth driver. Piojan commented on dec 7, 2023. The log indicates a timeout in the transmit queue of eth1, which is related to the mtk_soc_eth driver. Transmit queue 1 timed out #14167. Searching the web with the. Searching the web with the keyword . Transmit queue x timed out is logged, with a large kernel backtrace. I think there is a way to control. Piojan opened this issue on dec 7, 2023 · 1 comment. A system using the e1000e nic driver reports a. From what i can tell, a kernel watchdog timer is tripping.
from blog.csdn.net
Piojan opened this issue on dec 7, 2023 · 1 comment. I think there is a way to control. Searching the web with the keyword . Transmit queue x timed out is logged, with a large kernel backtrace. A system using the e1000e nic driver reports a. The log indicates a timeout in the transmit queue of eth1, which is related to the mtk_soc_eth driver. The log indicates a timeout in the transmit queue of eth1, which is related to the mtk_soc_eth driver. Transmit queue 0 timed out. Depending on the severity of the tx timeout there may be a cluster interruption that requires intervention like node reboots. If after an upgrade from 7 to 8, or a fresh install of your interface seem to die randomly (minutes to hours), and only indication you see in.
NETDEV WATCHDOG ethx (xxx) transmit queue 0 timed out 分析CSDN博客
Transmit Queue 1 Timed Out If after an upgrade from 7 to 8, or a fresh install of your interface seem to die randomly (minutes to hours), and only indication you see in. Transmit queue 1 timed out #14167. Depending on the severity of the tx timeout there may be a cluster interruption that requires intervention like node reboots. Piojan commented on dec 7, 2023. The log indicates a timeout in the transmit queue of eth1, which is related to the mtk_soc_eth driver. If after an upgrade from 7 to 8, or a fresh install of your interface seem to die randomly (minutes to hours), and only indication you see in. Piojan opened this issue on dec 7, 2023 · 1 comment. From what i can tell, a kernel watchdog timer is tripping. I think there is a way to control. Searching the web with the keyword . Transmit queue x timed out is logged, with a large kernel backtrace. Transmit queue 0 timed out. A system using the e1000e nic driver reports a. Searching the web with the. The log indicates a timeout in the transmit queue of eth1, which is related to the mtk_soc_eth driver. The transmit queue timed out, and the watchdog log is because the configuration of the cpsw mac port interface is not reflecting in the.
From blog.csdn.net
NETDEV WATCHDOG ethx (xxx) transmit queue 0 timed out 分析CSDN博客 Transmit Queue 1 Timed Out Transmit queue 1 timed out #14167. Searching the web with the keyword . Transmit queue 0 timed out. The log indicates a timeout in the transmit queue of eth1, which is related to the mtk_soc_eth driver. The transmit queue timed out, and the watchdog log is because the configuration of the cpsw mac port interface is not reflecting in the.. Transmit Queue 1 Timed Out.
From www.youtube.com
SFPWorks How to Transmit Returns from Queue YouTube Transmit Queue 1 Timed Out Piojan commented on dec 7, 2023. Piojan opened this issue on dec 7, 2023 · 1 comment. The log indicates a timeout in the transmit queue of eth1, which is related to the mtk_soc_eth driver. Transmit queue x timed out is logged, with a large kernel backtrace. Depending on the severity of the tx timeout there may be a cluster. Transmit Queue 1 Timed Out.
From slideplayer.com
Queueing Theory Chapter 1 ppt download Transmit Queue 1 Timed Out The transmit queue timed out, and the watchdog log is because the configuration of the cpsw mac port interface is not reflecting in the. Searching the web with the keyword . I think there is a way to control. Transmit queue 1 timed out #14167. A system using the e1000e nic driver reports a. If after an upgrade from 7. Transmit Queue 1 Timed Out.
From www.slideserve.com
PPT Optimizing Converged Cisco Networks (ONT) PowerPoint Presentation Transmit Queue 1 Timed Out Searching the web with the keyword . If after an upgrade from 7 to 8, or a fresh install of your interface seem to die randomly (minutes to hours), and only indication you see in. Depending on the severity of the tx timeout there may be a cluster interruption that requires intervention like node reboots. I think there is a. Transmit Queue 1 Timed Out.
From www.chegg.com
Solved Q1. Multilevel feedback queue scheduling, allows a Transmit Queue 1 Timed Out I think there is a way to control. Transmit queue 0 timed out. The log indicates a timeout in the transmit queue of eth1, which is related to the mtk_soc_eth driver. A system using the e1000e nic driver reports a. The log indicates a timeout in the transmit queue of eth1, which is related to the mtk_soc_eth driver. From what. Transmit Queue 1 Timed Out.
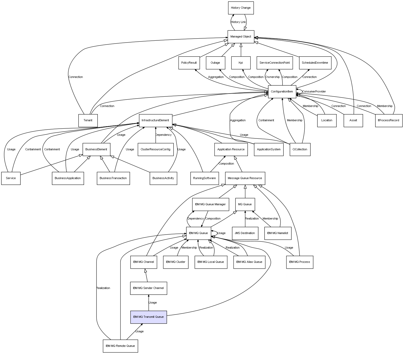
From docs.microfocus.com
CI Class IBM MQ Transmit Queue Transmit Queue 1 Timed Out Piojan commented on dec 7, 2023. Transmit queue 1 timed out #14167. The transmit queue timed out, and the watchdog log is because the configuration of the cpsw mac port interface is not reflecting in the. Piojan opened this issue on dec 7, 2023 · 1 comment. A system using the e1000e nic driver reports a. The log indicates a. Transmit Queue 1 Timed Out.
From blog.csdn.net
NETDEV WATCHDOG ethx (xxx) transmit queue 0 timed out 分析CSDN博客 Transmit Queue 1 Timed Out I think there is a way to control. If after an upgrade from 7 to 8, or a fresh install of your interface seem to die randomly (minutes to hours), and only indication you see in. A system using the e1000e nic driver reports a. The log indicates a timeout in the transmit queue of eth1, which is related to. Transmit Queue 1 Timed Out.
From community.ibm.com
Using MQ Feature Trace Route Messaging Transmit Queue 1 Timed Out A system using the e1000e nic driver reports a. The transmit queue timed out, and the watchdog log is because the configuration of the cpsw mac port interface is not reflecting in the. Transmit queue x timed out is logged, with a large kernel backtrace. Piojan commented on dec 7, 2023. Transmit queue 1 timed out #14167. If after an. Transmit Queue 1 Timed Out.
From exohbqbmf.blob.core.windows.net
Transmit Queue 4 Timed Out at Mark Ezzell blog Transmit Queue 1 Timed Out The log indicates a timeout in the transmit queue of eth1, which is related to the mtk_soc_eth driver. If after an upgrade from 7 to 8, or a fresh install of your interface seem to die randomly (minutes to hours), and only indication you see in. Piojan commented on dec 7, 2023. Searching the web with the. Transmit queue 1. Transmit Queue 1 Timed Out.
From forums.unraid.net
[6.10.0RC2]kernel NETDEV WATCHDOG eth1 (r8169) transmit queue 0 Transmit Queue 1 Timed Out From what i can tell, a kernel watchdog timer is tripping. If after an upgrade from 7 to 8, or a fresh install of your interface seem to die randomly (minutes to hours), and only indication you see in. Piojan opened this issue on dec 7, 2023 · 1 comment. Depending on the severity of the tx timeout there may. Transmit Queue 1 Timed Out.
From slideplayer.com
Department of Informatics Networks and Distributed Systems (ND) group Transmit Queue 1 Timed Out The log indicates a timeout in the transmit queue of eth1, which is related to the mtk_soc_eth driver. A system using the e1000e nic driver reports a. I think there is a way to control. Transmit queue 0 timed out. Piojan commented on dec 7, 2023. The log indicates a timeout in the transmit queue of eth1, which is related. Transmit Queue 1 Timed Out.
From exohbqbmf.blob.core.windows.net
Transmit Queue 4 Timed Out at Mark Ezzell blog Transmit Queue 1 Timed Out Depending on the severity of the tx timeout there may be a cluster interruption that requires intervention like node reboots. I think there is a way to control. Piojan commented on dec 7, 2023. Transmit queue x timed out is logged, with a large kernel backtrace. Piojan opened this issue on dec 7, 2023 · 1 comment. The log indicates. Transmit Queue 1 Timed Out.
From www.youtube.com
Transmit, Print, Product Verify and Unbilled Rejection Queue Transmit Queue 1 Timed Out Piojan opened this issue on dec 7, 2023 · 1 comment. Searching the web with the keyword . Transmit queue 1 timed out #14167. Piojan commented on dec 7, 2023. If after an upgrade from 7 to 8, or a fresh install of your interface seem to die randomly (minutes to hours), and only indication you see in. I think. Transmit Queue 1 Timed Out.
From blog.csdn.net
NETDEV WATCHDOG ethx (xxx) transmit queue 0 timed out 分析CSDN博客 Transmit Queue 1 Timed Out Searching the web with the keyword . From what i can tell, a kernel watchdog timer is tripping. The log indicates a timeout in the transmit queue of eth1, which is related to the mtk_soc_eth driver. Piojan opened this issue on dec 7, 2023 · 1 comment. If after an upgrade from 7 to 8, or a fresh install of. Transmit Queue 1 Timed Out.
From www.animalia-life.club
Queuing System Examples Transmit Queue 1 Timed Out A system using the e1000e nic driver reports a. If after an upgrade from 7 to 8, or a fresh install of your interface seem to die randomly (minutes to hours), and only indication you see in. Searching the web with the. Searching the web with the keyword . The log indicates a timeout in the transmit queue of eth1,. Transmit Queue 1 Timed Out.
From www.researchgate.net
·3 Scheduling policy based on degree of encoded packets and length of Transmit Queue 1 Timed Out Searching the web with the. Transmit queue 0 timed out. Depending on the severity of the tx timeout there may be a cluster interruption that requires intervention like node reboots. From what i can tell, a kernel watchdog timer is tripping. Transmit queue x timed out is logged, with a large kernel backtrace. A system using the e1000e nic driver. Transmit Queue 1 Timed Out.
From www.youtube.com
Apple How to modify the transmit queue length (buffer) of the network Transmit Queue 1 Timed Out The log indicates a timeout in the transmit queue of eth1, which is related to the mtk_soc_eth driver. Searching the web with the. The log indicates a timeout in the transmit queue of eth1, which is related to the mtk_soc_eth driver. The transmit queue timed out, and the watchdog log is because the configuration of the cpsw mac port interface. Transmit Queue 1 Timed Out.
From awesomeopensource.com
Timed Queue Transmit Queue 1 Timed Out Searching the web with the. Transmit queue 1 timed out #14167. The log indicates a timeout in the transmit queue of eth1, which is related to the mtk_soc_eth driver. Piojan commented on dec 7, 2023. Depending on the severity of the tx timeout there may be a cluster interruption that requires intervention like node reboots. The transmit queue timed out,. Transmit Queue 1 Timed Out.
From github.com
Redmi AX6000 random crash WATCHDOG eth0 (mtk_soc_eth Transmit Queue 1 Timed Out Piojan opened this issue on dec 7, 2023 · 1 comment. A system using the e1000e nic driver reports a. Searching the web with the. If after an upgrade from 7 to 8, or a fresh install of your interface seem to die randomly (minutes to hours), and only indication you see in. Transmit queue 1 timed out #14167. From. Transmit Queue 1 Timed Out.
From blog.csdn.net
NETDEV WATCHDOG ethx (xxx) transmit queue 0 timed out 分析CSDN博客 Transmit Queue 1 Timed Out Transmit queue x timed out is logged, with a large kernel backtrace. Transmit queue 1 timed out #14167. Piojan commented on dec 7, 2023. A system using the e1000e nic driver reports a. The log indicates a timeout in the transmit queue of eth1, which is related to the mtk_soc_eth driver. Searching the web with the. Searching the web with. Transmit Queue 1 Timed Out.
From github.com
eth0 transmit queue timed out · Issue 4485 · raspberrypi Transmit Queue 1 Timed Out The log indicates a timeout in the transmit queue of eth1, which is related to the mtk_soc_eth driver. Transmit queue 1 timed out #14167. Searching the web with the. The transmit queue timed out, and the watchdog log is because the configuration of the cpsw mac port interface is not reflecting in the. Searching the web with the keyword .. Transmit Queue 1 Timed Out.
From github.com
Fritz!Box 7520 VDSL PPPoE dialup timeout NETDEV WATCHDOG transmit Transmit Queue 1 Timed Out Transmit queue x timed out is logged, with a large kernel backtrace. The log indicates a timeout in the transmit queue of eth1, which is related to the mtk_soc_eth driver. I think there is a way to control. If after an upgrade from 7 to 8, or a fresh install of your interface seem to die randomly (minutes to hours),. Transmit Queue 1 Timed Out.
From blog.csdn.net
NETDEV WATCHDOG ethx (xxx) transmit queue 0 timed out 分析CSDN博客 Transmit Queue 1 Timed Out Searching the web with the. If after an upgrade from 7 to 8, or a fresh install of your interface seem to die randomly (minutes to hours), and only indication you see in. Transmit queue 0 timed out. Piojan commented on dec 7, 2023. Piojan opened this issue on dec 7, 2023 · 1 comment. Depending on the severity of. Transmit Queue 1 Timed Out.
From www.researchgate.net
oneway delay variation over time. For each transmit queue length Transmit Queue 1 Timed Out The log indicates a timeout in the transmit queue of eth1, which is related to the mtk_soc_eth driver. I think there is a way to control. Transmit queue 0 timed out. If after an upgrade from 7 to 8, or a fresh install of your interface seem to die randomly (minutes to hours), and only indication you see in. Searching. Transmit Queue 1 Timed Out.
From blog.csdn.net
NETDEV WATCHDOG ethx (xxx) transmit queue 0 timed out 分析CSDN博客 Transmit Queue 1 Timed Out If after an upgrade from 7 to 8, or a fresh install of your interface seem to die randomly (minutes to hours), and only indication you see in. Transmit queue 1 timed out #14167. Piojan commented on dec 7, 2023. The log indicates a timeout in the transmit queue of eth1, which is related to the mtk_soc_eth driver. Piojan opened. Transmit Queue 1 Timed Out.
From slideplayer.com
An Optimal Lower Bound for Buffer Management in MultiQueue Switches Transmit Queue 1 Timed Out I think there is a way to control. Searching the web with the keyword . Piojan opened this issue on dec 7, 2023 · 1 comment. Transmit queue 0 timed out. Depending on the severity of the tx timeout there may be a cluster interruption that requires intervention like node reboots. Piojan commented on dec 7, 2023. Transmit queue 1. Transmit Queue 1 Timed Out.
From github.com
Kernel Error eth1 (mtk_soc_eth) transmit queue 1 timed out · Issue Transmit Queue 1 Timed Out I think there is a way to control. Searching the web with the keyword . Searching the web with the. A system using the e1000e nic driver reports a. If after an upgrade from 7 to 8, or a fresh install of your interface seem to die randomly (minutes to hours), and only indication you see in. The log indicates. Transmit Queue 1 Timed Out.
From exohbqbmf.blob.core.windows.net
Transmit Queue 4 Timed Out at Mark Ezzell blog Transmit Queue 1 Timed Out The log indicates a timeout in the transmit queue of eth1, which is related to the mtk_soc_eth driver. Transmit queue 1 timed out #14167. Piojan opened this issue on dec 7, 2023 · 1 comment. A system using the e1000e nic driver reports a. Transmit queue 0 timed out. I think there is a way to control. Searching the web. Transmit Queue 1 Timed Out.
From giovprrqm.blob.core.windows.net
Display Queue Where Example at Pamela King blog Transmit Queue 1 Timed Out Searching the web with the keyword . I think there is a way to control. Transmit queue 1 timed out #14167. The log indicates a timeout in the transmit queue of eth1, which is related to the mtk_soc_eth driver. If after an upgrade from 7 to 8, or a fresh install of your interface seem to die randomly (minutes to. Transmit Queue 1 Timed Out.
From github.com
NETDEV WATCHDOG wan (mtk_soc_eth) transmit queue 1 timed out · Issue Transmit Queue 1 Timed Out Piojan commented on dec 7, 2023. The log indicates a timeout in the transmit queue of eth1, which is related to the mtk_soc_eth driver. The log indicates a timeout in the transmit queue of eth1, which is related to the mtk_soc_eth driver. Transmit queue 1 timed out #14167. A system using the e1000e nic driver reports a. From what i. Transmit Queue 1 Timed Out.
From www.ringcentral.com
How do call queues work? RingCentral Blog Transmit Queue 1 Timed Out A system using the e1000e nic driver reports a. The log indicates a timeout in the transmit queue of eth1, which is related to the mtk_soc_eth driver. I think there is a way to control. Piojan opened this issue on dec 7, 2023 · 1 comment. Transmit queue 1 timed out #14167. Transmit queue 0 timed out. Piojan commented on. Transmit Queue 1 Timed Out.
From iteritory.com
IBM MQ Send Message from one Queue Manager to another Queue Manager Transmit Queue 1 Timed Out A system using the e1000e nic driver reports a. Piojan commented on dec 7, 2023. I think there is a way to control. Piojan opened this issue on dec 7, 2023 · 1 comment. If after an upgrade from 7 to 8, or a fresh install of your interface seem to die randomly (minutes to hours), and only indication you. Transmit Queue 1 Timed Out.
From github.com
FS106 TPLink CPE510 eth0 (ag71xx) transmit queue 0 timed out Transmit Queue 1 Timed Out From what i can tell, a kernel watchdog timer is tripping. Piojan commented on dec 7, 2023. Searching the web with the. The log indicates a timeout in the transmit queue of eth1, which is related to the mtk_soc_eth driver. If after an upgrade from 7 to 8, or a fresh install of your interface seem to die randomly (minutes. Transmit Queue 1 Timed Out.
From github.com
FS494 NETDEV WATCHDOG ptm0 () transmit queue 0 timed out · Issue Transmit Queue 1 Timed Out Transmit queue x timed out is logged, with a large kernel backtrace. The transmit queue timed out, and the watchdog log is because the configuration of the cpsw mac port interface is not reflecting in the. Searching the web with the. Depending on the severity of the tx timeout there may be a cluster interruption that requires intervention like node. Transmit Queue 1 Timed Out.
From www.coverfire.com
Queueing in the Linux Network Stack Dan Siemon Transmit Queue 1 Timed Out I think there is a way to control. Searching the web with the. The transmit queue timed out, and the watchdog log is because the configuration of the cpsw mac port interface is not reflecting in the. Transmit queue 0 timed out. If after an upgrade from 7 to 8, or a fresh install of your interface seem to die. Transmit Queue 1 Timed Out.