How To Make Power Supply In Multisim . 5 volt power supplythis circuit designs a dc power supply.for it three parts 1 is diode bridge2 filter3 ic lm7805for 220v. In this lecture we will understand the design and simulation of dc regulated power supply. Unit 35 power supply tutorial for a range of load resistances. How to make a power supply in multisim If operational amplifier is allowed, try. In this video, bilal discussed and explained the design/simulation of the 12v power supply. 5v regulated power supply using ic 7805. 5v power supply using ic 7805.
from www.chegg.com
In this lecture we will understand the design and simulation of dc regulated power supply. 5 volt power supplythis circuit designs a dc power supply.for it three parts 1 is diode bridge2 filter3 ic lm7805for 220v. Unit 35 power supply tutorial for a range of load resistances. 5v regulated power supply using ic 7805. In this video, bilal discussed and explained the design/simulation of the 12v power supply. If operational amplifier is allowed, try. 5v power supply using ic 7805. How to make a power supply in multisim
Solved Multisim for DC Power Supply Figure 1 shows the
How To Make Power Supply In Multisim Unit 35 power supply tutorial for a range of load resistances. How to make a power supply in multisim In this lecture we will understand the design and simulation of dc regulated power supply. Unit 35 power supply tutorial for a range of load resistances. 5v power supply using ic 7805. If operational amplifier is allowed, try. In this video, bilal discussed and explained the design/simulation of the 12v power supply. 5v regulated power supply using ic 7805. 5 volt power supplythis circuit designs a dc power supply.for it three parts 1 is diode bridge2 filter3 ic lm7805for 220v.
From www.multisim.com
125V Dual Power Supply Multisim Live How To Make Power Supply In Multisim In this lecture we will understand the design and simulation of dc regulated power supply. 5v regulated power supply using ic 7805. If operational amplifier is allowed, try. In this video, bilal discussed and explained the design/simulation of the 12v power supply. How to make a power supply in multisim Unit 35 power supply tutorial for a range of load. How To Make Power Supply In Multisim.
From www.youtube.com
9V DC variable Power Supply Circuit In Multisim Multisim Project How To Make Power Supply In Multisim In this video, bilal discussed and explained the design/simulation of the 12v power supply. Unit 35 power supply tutorial for a range of load resistances. If operational amplifier is allowed, try. 5v power supply using ic 7805. In this lecture we will understand the design and simulation of dc regulated power supply. How to make a power supply in multisim. How To Make Power Supply In Multisim.
From www.youtube.com
Variable DC voltage source in multisim how to use dc variable power How To Make Power Supply In Multisim How to make a power supply in multisim In this video, bilal discussed and explained the design/simulation of the 12v power supply. Unit 35 power supply tutorial for a range of load resistances. If operational amplifier is allowed, try. In this lecture we will understand the design and simulation of dc regulated power supply. 5v power supply using ic 7805.. How To Make Power Supply In Multisim.
From www.youtube.com
Simulation of Regulated 12 Volt Power Supply in Multisim Electronics How To Make Power Supply In Multisim In this video, bilal discussed and explained the design/simulation of the 12v power supply. 5 volt power supplythis circuit designs a dc power supply.for it three parts 1 is diode bridge2 filter3 ic lm7805for 220v. 5v power supply using ic 7805. How to make a power supply in multisim If operational amplifier is allowed, try. Unit 35 power supply tutorial. How To Make Power Supply In Multisim.
From www.youtube.com
NI Multisim VCC and VEE power supplies YouTube How To Make Power Supply In Multisim 5v regulated power supply using ic 7805. If operational amplifier is allowed, try. 5 volt power supplythis circuit designs a dc power supply.for it three parts 1 is diode bridge2 filter3 ic lm7805for 220v. In this video, bilal discussed and explained the design/simulation of the 12v power supply. 5v power supply using ic 7805. In this lecture we will understand. How To Make Power Supply In Multisim.
From www.youtube.com
12V 1A power supply in multisim YouTube How To Make Power Supply In Multisim 5 volt power supplythis circuit designs a dc power supply.for it three parts 1 is diode bridge2 filter3 ic lm7805for 220v. 5v regulated power supply using ic 7805. In this video, bilal discussed and explained the design/simulation of the 12v power supply. 5v power supply using ic 7805. How to make a power supply in multisim If operational amplifier is. How To Make Power Supply In Multisim.
From www.youtube.com
How to Make a Power Supply in NiMultisim 5 volt power supply YouTube How To Make Power Supply In Multisim 5v regulated power supply using ic 7805. In this video, bilal discussed and explained the design/simulation of the 12v power supply. If operational amplifier is allowed, try. 5v power supply using ic 7805. Unit 35 power supply tutorial for a range of load resistances. 5 volt power supplythis circuit designs a dc power supply.for it three parts 1 is diode. How To Make Power Supply In Multisim.
From www.youtube.com
Power supply 5V and 12 V using Multisim YouTube How To Make Power Supply In Multisim 5v regulated power supply using ic 7805. 5 volt power supplythis circuit designs a dc power supply.for it three parts 1 is diode bridge2 filter3 ic lm7805for 220v. If operational amplifier is allowed, try. In this lecture we will understand the design and simulation of dc regulated power supply. 5v power supply using ic 7805. In this video, bilal discussed. How To Make Power Supply In Multisim.
From www.youtube.com
Variable Power Supply By Using Multisim 5,9 and 12 Volts YouTube How To Make Power Supply In Multisim 5v regulated power supply using ic 7805. How to make a power supply in multisim Unit 35 power supply tutorial for a range of load resistances. If operational amplifier is allowed, try. 5v power supply using ic 7805. 5 volt power supplythis circuit designs a dc power supply.for it three parts 1 is diode bridge2 filter3 ic lm7805for 220v. In. How To Make Power Supply In Multisim.
From www.youtube.com
ElectroTechCC How to Simulate Full Wave Rectifier in Multisim Power How To Make Power Supply In Multisim If operational amplifier is allowed, try. 5v power supply using ic 7805. Unit 35 power supply tutorial for a range of load resistances. 5v regulated power supply using ic 7805. In this video, bilal discussed and explained the design/simulation of the 12v power supply. In this lecture we will understand the design and simulation of dc regulated power supply. How. How To Make Power Supply In Multisim.
From www.multisim.com
PWM Power Supply Multisim Live How To Make Power Supply In Multisim 5 volt power supplythis circuit designs a dc power supply.for it three parts 1 is diode bridge2 filter3 ic lm7805for 220v. In this video, bilal discussed and explained the design/simulation of the 12v power supply. Unit 35 power supply tutorial for a range of load resistances. If operational amplifier is allowed, try. 5v regulated power supply using ic 7805. 5v. How To Make Power Supply In Multisim.
From electronics.stackexchange.com
operational amplifier Opamp power supply driver problem (multisim How To Make Power Supply In Multisim 5v power supply using ic 7805. How to make a power supply in multisim In this video, bilal discussed and explained the design/simulation of the 12v power supply. Unit 35 power supply tutorial for a range of load resistances. 5 volt power supplythis circuit designs a dc power supply.for it three parts 1 is diode bridge2 filter3 ic lm7805for 220v.. How To Make Power Supply In Multisim.
From www.multisim.com
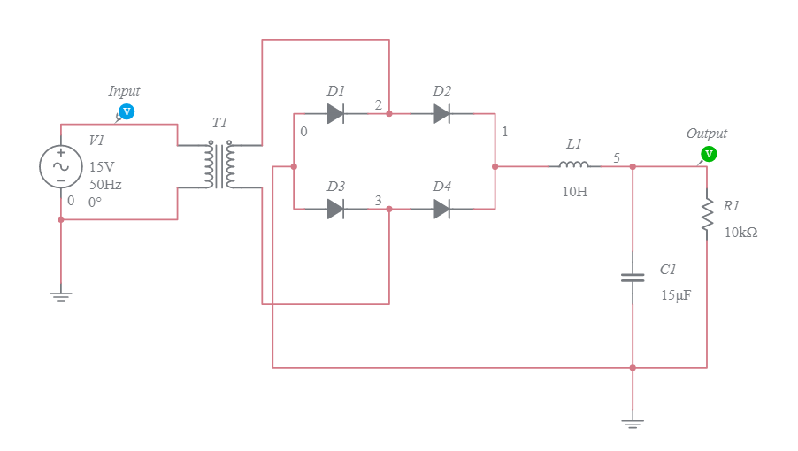
Transformerless Power Supply Multisim Live How To Make Power Supply In Multisim In this lecture we will understand the design and simulation of dc regulated power supply. 5v power supply using ic 7805. If operational amplifier is allowed, try. Unit 35 power supply tutorial for a range of load resistances. How to make a power supply in multisim 5v regulated power supply using ic 7805. 5 volt power supplythis circuit designs a. How To Make Power Supply In Multisim.
From www.multisim.com
Power Supply Multisim Live How To Make Power Supply In Multisim If operational amplifier is allowed, try. 5v regulated power supply using ic 7805. In this lecture we will understand the design and simulation of dc regulated power supply. Unit 35 power supply tutorial for a range of load resistances. 5 volt power supplythis circuit designs a dc power supply.for it three parts 1 is diode bridge2 filter3 ic lm7805for 220v.. How To Make Power Supply In Multisim.
From www.wiringdraw.com
Cpu Power Supply Circuit Diagram How To Make Power Supply In Multisim How to make a power supply in multisim In this lecture we will understand the design and simulation of dc regulated power supply. 5v regulated power supply using ic 7805. If operational amplifier is allowed, try. 5v power supply using ic 7805. Unit 35 power supply tutorial for a range of load resistances. 5 volt power supplythis circuit designs a. How To Make Power Supply In Multisim.
From www.coursehero.com
[Solved] Please use multisim to build the circuit 3 three phase power How To Make Power Supply In Multisim In this lecture we will understand the design and simulation of dc regulated power supply. Unit 35 power supply tutorial for a range of load resistances. If operational amplifier is allowed, try. How to make a power supply in multisim 5 volt power supplythis circuit designs a dc power supply.for it three parts 1 is diode bridge2 filter3 ic lm7805for. How To Make Power Supply In Multisim.
From www.youtube.com
Simulasi Rangkaian Power Supply dengan banyak output DC ataupun AC How To Make Power Supply In Multisim How to make a power supply in multisim 5 volt power supplythis circuit designs a dc power supply.for it three parts 1 is diode bridge2 filter3 ic lm7805for 220v. If operational amplifier is allowed, try. 5v regulated power supply using ic 7805. Unit 35 power supply tutorial for a range of load resistances. In this lecture we will understand the. How To Make Power Supply In Multisim.
From www.youtube.com
Variable Power Supply using multisim YouTube How To Make Power Supply In Multisim If operational amplifier is allowed, try. 5 volt power supplythis circuit designs a dc power supply.for it three parts 1 is diode bridge2 filter3 ic lm7805for 220v. Unit 35 power supply tutorial for a range of load resistances. 5v regulated power supply using ic 7805. How to make a power supply in multisim 5v power supply using ic 7805. In. How To Make Power Supply In Multisim.
From www.youtube.com
Simulasi Rangkaian Power Supply Simetris menggunakan Aplikasi MULTISIM How To Make Power Supply In Multisim In this lecture we will understand the design and simulation of dc regulated power supply. In this video, bilal discussed and explained the design/simulation of the 12v power supply. Unit 35 power supply tutorial for a range of load resistances. If operational amplifier is allowed, try. How to make a power supply in multisim 5 volt power supplythis circuit designs. How To Make Power Supply In Multisim.
From www.coursehero.com
[Solved] Power Supply Design using Multisim design a power supply with How To Make Power Supply In Multisim How to make a power supply in multisim Unit 35 power supply tutorial for a range of load resistances. 5 volt power supplythis circuit designs a dc power supply.for it three parts 1 is diode bridge2 filter3 ic lm7805for 220v. 5v power supply using ic 7805. If operational amplifier is allowed, try. 5v regulated power supply using ic 7805. In. How To Make Power Supply In Multisim.
From www.youtube.com
12 Volt DC Power Supply in Multisim Design/Simulation of 12V Power How To Make Power Supply In Multisim Unit 35 power supply tutorial for a range of load resistances. 5v power supply using ic 7805. 5 volt power supplythis circuit designs a dc power supply.for it three parts 1 is diode bridge2 filter3 ic lm7805for 220v. How to make a power supply in multisim In this lecture we will understand the design and simulation of dc regulated power. How To Make Power Supply In Multisim.
From www.youtube.com
Variable Power Supply in NiMultisim 5,9 and 12 volt power supply How To Make Power Supply In Multisim 5 volt power supplythis circuit designs a dc power supply.for it three parts 1 is diode bridge2 filter3 ic lm7805for 220v. How to make a power supply in multisim 5v power supply using ic 7805. 5v regulated power supply using ic 7805. In this lecture we will understand the design and simulation of dc regulated power supply. In this video,. How To Make Power Supply In Multisim.
From www.circuitdiagram.co
dc regulated power supply circuit diagram Circuit Diagram How To Make Power Supply In Multisim How to make a power supply in multisim In this lecture we will understand the design and simulation of dc regulated power supply. 5v power supply using ic 7805. Unit 35 power supply tutorial for a range of load resistances. 5 volt power supplythis circuit designs a dc power supply.for it three parts 1 is diode bridge2 filter3 ic lm7805for. How To Make Power Supply In Multisim.
From www.multisim.com
Variable ACDC Power Supply (1) Multisim Live How To Make Power Supply In Multisim 5v regulated power supply using ic 7805. Unit 35 power supply tutorial for a range of load resistances. How to make a power supply in multisim If operational amplifier is allowed, try. 5v power supply using ic 7805. In this lecture we will understand the design and simulation of dc regulated power supply. 5 volt power supplythis circuit designs a. How To Make Power Supply In Multisim.
From www.multisim.com
Power supply Multisim Live How To Make Power Supply In Multisim 5v regulated power supply using ic 7805. In this video, bilal discussed and explained the design/simulation of the 12v power supply. In this lecture we will understand the design and simulation of dc regulated power supply. Unit 35 power supply tutorial for a range of load resistances. If operational amplifier is allowed, try. How to make a power supply in. How To Make Power Supply In Multisim.
From www.multisim.com
Variable DC Power Supply Multisim Live How To Make Power Supply In Multisim 5v power supply using ic 7805. If operational amplifier is allowed, try. How to make a power supply in multisim Unit 35 power supply tutorial for a range of load resistances. 5 volt power supplythis circuit designs a dc power supply.for it three parts 1 is diode bridge2 filter3 ic lm7805for 220v. 5v regulated power supply using ic 7805. In. How To Make Power Supply In Multisim.
From www.youtube.com
How to make a power supply / how to work a power supply / multisim How To Make Power Supply In Multisim In this lecture we will understand the design and simulation of dc regulated power supply. 5v power supply using ic 7805. If operational amplifier is allowed, try. 5v regulated power supply using ic 7805. In this video, bilal discussed and explained the design/simulation of the 12v power supply. How to make a power supply in multisim Unit 35 power supply. How To Make Power Supply In Multisim.
From www.scribd.com
litar power supply multisim PDF How To Make Power Supply In Multisim Unit 35 power supply tutorial for a range of load resistances. 5 volt power supplythis circuit designs a dc power supply.for it three parts 1 is diode bridge2 filter3 ic lm7805for 220v. How to make a power supply in multisim 5v power supply using ic 7805. If operational amplifier is allowed, try. In this lecture we will understand the design. How To Make Power Supply In Multisim.
From www.youtube.com
Silmulasi Rangkaian Power Supply Menggunakan Multisim YouTube How To Make Power Supply In Multisim If operational amplifier is allowed, try. How to make a power supply in multisim 5v power supply using ic 7805. Unit 35 power supply tutorial for a range of load resistances. 5 volt power supplythis circuit designs a dc power supply.for it three parts 1 is diode bridge2 filter3 ic lm7805for 220v. 5v regulated power supply using ic 7805. In. How To Make Power Supply In Multisim.
From www.youtube.com
AC & DC Power Supplies in Multisim YouTube How To Make Power Supply In Multisim Unit 35 power supply tutorial for a range of load resistances. 5v power supply using ic 7805. 5 volt power supplythis circuit designs a dc power supply.for it three parts 1 is diode bridge2 filter3 ic lm7805for 220v. If operational amplifier is allowed, try. How to make a power supply in multisim In this video, bilal discussed and explained the. How To Make Power Supply In Multisim.
From www.youtube.com
How to Make a Power Supply in Multisim YouTube How To Make Power Supply In Multisim In this video, bilal discussed and explained the design/simulation of the 12v power supply. 5v regulated power supply using ic 7805. 5 volt power supplythis circuit designs a dc power supply.for it three parts 1 is diode bridge2 filter3 ic lm7805for 220v. How to make a power supply in multisim 5v power supply using ic 7805. If operational amplifier is. How To Make Power Supply In Multisim.
From www.chegg.com
Solved Multisim for DC Power Supply Figure 1 shows the How To Make Power Supply In Multisim 5v regulated power supply using ic 7805. 5v power supply using ic 7805. 5 volt power supplythis circuit designs a dc power supply.for it three parts 1 is diode bridge2 filter3 ic lm7805for 220v. How to make a power supply in multisim Unit 35 power supply tutorial for a range of load resistances. In this lecture we will understand the. How To Make Power Supply In Multisim.
From www.youtube.com
NI Multisim VDD and VSS power supply voltages YouTube How To Make Power Supply In Multisim 5v power supply using ic 7805. How to make a power supply in multisim 5 volt power supplythis circuit designs a dc power supply.for it three parts 1 is diode bridge2 filter3 ic lm7805for 220v. 5v regulated power supply using ic 7805. In this lecture we will understand the design and simulation of dc regulated power supply. If operational amplifier. How To Make Power Supply In Multisim.
From www.multisim.com
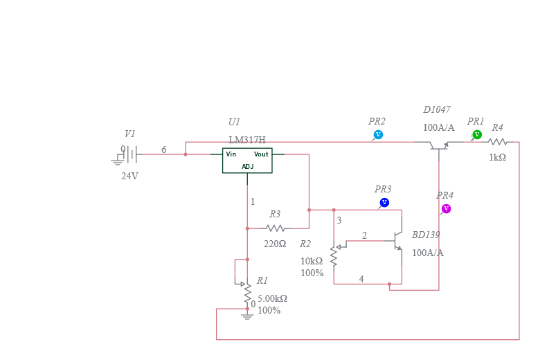
POWER SUPPLY using lm317 Multisim Live How To Make Power Supply In Multisim 5v power supply using ic 7805. 5 volt power supplythis circuit designs a dc power supply.for it three parts 1 is diode bridge2 filter3 ic lm7805for 220v. 5v regulated power supply using ic 7805. If operational amplifier is allowed, try. In this video, bilal discussed and explained the design/simulation of the 12v power supply. How to make a power supply. How To Make Power Supply In Multisim.
From www.multisim.com
Variable ACDC Power Supply Multisim Live How To Make Power Supply In Multisim In this video, bilal discussed and explained the design/simulation of the 12v power supply. 5 volt power supplythis circuit designs a dc power supply.for it three parts 1 is diode bridge2 filter3 ic lm7805for 220v. 5v regulated power supply using ic 7805. 5v power supply using ic 7805. If operational amplifier is allowed, try. Unit 35 power supply tutorial for. How To Make Power Supply In Multisim.