The Transconductance Gm Of Jfet Is Equal To . 4.2.2 forward transconductance the forward transconductance g m of the jfet is defined as the change of drain current for a given change. \(g_m = {δ i_d \over δ v_{gs}}\) where, g m = transconductance. Can transconductance gm be found from the formulas and graph?. This article shows how to calculate the transconductance, gm, of a jfet transistor. The transconductance of a jfet is given by: Transconductance (gm) given in a fet specification sheet is a maximum value obtained when the fet is biased to idss. I d = drain current. To determine gm, internal resistance at the drain, and maximum gain (μ).
from slidetodoc.com
The transconductance of a jfet is given by: To determine gm, internal resistance at the drain, and maximum gain (μ). 4.2.2 forward transconductance the forward transconductance g m of the jfet is defined as the change of drain current for a given change. This article shows how to calculate the transconductance, gm, of a jfet transistor. I d = drain current. \(g_m = {δ i_d \over δ v_{gs}}\) where, g m = transconductance. Transconductance (gm) given in a fet specification sheet is a maximum value obtained when the fet is biased to idss. Can transconductance gm be found from the formulas and graph?.
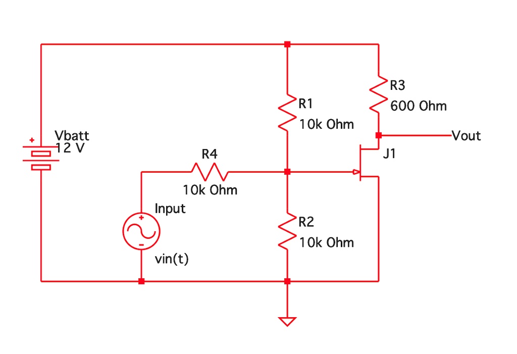
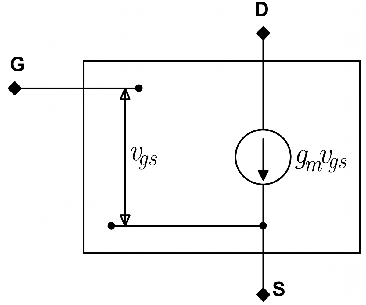
JFET AC Analysis JFET ac Analysis Transistor Model
The Transconductance Gm Of Jfet Is Equal To \(g_m = {δ i_d \over δ v_{gs}}\) where, g m = transconductance. I d = drain current. Transconductance (gm) given in a fet specification sheet is a maximum value obtained when the fet is biased to idss. To determine gm, internal resistance at the drain, and maximum gain (μ). Can transconductance gm be found from the formulas and graph?. \(g_m = {δ i_d \over δ v_{gs}}\) where, g m = transconductance. The transconductance of a jfet is given by: This article shows how to calculate the transconductance, gm, of a jfet transistor. 4.2.2 forward transconductance the forward transconductance g m of the jfet is defined as the change of drain current for a given change.
From www.numerade.com
SOLVED The JFET in the amplifier circuit in figure 4 has Vg = 3 V and The Transconductance Gm Of Jfet Is Equal To \(g_m = {δ i_d \over δ v_{gs}}\) where, g m = transconductance. 4.2.2 forward transconductance the forward transconductance g m of the jfet is defined as the change of drain current for a given change. Can transconductance gm be found from the formulas and graph?. This article shows how to calculate the transconductance, gm, of a jfet transistor. To determine. The Transconductance Gm Of Jfet Is Equal To.
From www.chegg.com
Solved 5. Transconductance of MOSFET is gm and answer the The Transconductance Gm Of Jfet Is Equal To To determine gm, internal resistance at the drain, and maximum gain (μ). 4.2.2 forward transconductance the forward transconductance g m of the jfet is defined as the change of drain current for a given change. I d = drain current. \(g_m = {δ i_d \over δ v_{gs}}\) where, g m = transconductance. This article shows how to calculate the transconductance,. The Transconductance Gm Of Jfet Is Equal To.
From slideplayer.com
Electronics Chapter Four ppt download The Transconductance Gm Of Jfet Is Equal To \(g_m = {δ i_d \over δ v_{gs}}\) where, g m = transconductance. I d = drain current. 4.2.2 forward transconductance the forward transconductance g m of the jfet is defined as the change of drain current for a given change. To determine gm, internal resistance at the drain, and maximum gain (μ). The transconductance of a jfet is given by:. The Transconductance Gm Of Jfet Is Equal To.
From www.slideserve.com
PPT ANALOGUE ELECTRONICS I PowerPoint Presentation, free download The Transconductance Gm Of Jfet Is Equal To This article shows how to calculate the transconductance, gm, of a jfet transistor. 4.2.2 forward transconductance the forward transconductance g m of the jfet is defined as the change of drain current for a given change. To determine gm, internal resistance at the drain, and maximum gain (μ). I d = drain current. Transconductance (gm) given in a fet specification. The Transconductance Gm Of Jfet Is Equal To.
From www.slideserve.com
PPT Lecture 5 PowerPoint Presentation, free download ID6595048 The Transconductance Gm Of Jfet Is Equal To Transconductance (gm) given in a fet specification sheet is a maximum value obtained when the fet is biased to idss. Can transconductance gm be found from the formulas and graph?. I d = drain current. To determine gm, internal resistance at the drain, and maximum gain (μ). \(g_m = {δ i_d \over δ v_{gs}}\) where, g m = transconductance. This. The Transconductance Gm Of Jfet Is Equal To.
From www.numerade.com
SOLVED A JFET with 2N5462 model is applied as a selfbias The Transconductance Gm Of Jfet Is Equal To Can transconductance gm be found from the formulas and graph?. Transconductance (gm) given in a fet specification sheet is a maximum value obtained when the fet is biased to idss. \(g_m = {δ i_d \over δ v_{gs}}\) where, g m = transconductance. I d = drain current. 4.2.2 forward transconductance the forward transconductance g m of the jfet is defined. The Transconductance Gm Of Jfet Is Equal To.
From www.numerade.com
SOLVED Consider the following JFETbased amplifier (a) Derive an The Transconductance Gm Of Jfet Is Equal To 4.2.2 forward transconductance the forward transconductance g m of the jfet is defined as the change of drain current for a given change. To determine gm, internal resistance at the drain, and maximum gain (μ). \(g_m = {δ i_d \over δ v_{gs}}\) where, g m = transconductance. Transconductance (gm) given in a fet specification sheet is a maximum value obtained. The Transconductance Gm Of Jfet Is Equal To.
From slidetodoc.com
JFET AC Analysis JFET ac Analysis Transistor Model The Transconductance Gm Of Jfet Is Equal To This article shows how to calculate the transconductance, gm, of a jfet transistor. I d = drain current. Transconductance (gm) given in a fet specification sheet is a maximum value obtained when the fet is biased to idss. Can transconductance gm be found from the formulas and graph?. 4.2.2 forward transconductance the forward transconductance g m of the jfet is. The Transconductance Gm Of Jfet Is Equal To.
From www.chegg.com
Solved 2 a) Using the formula of trans conductance of FET in The Transconductance Gm Of Jfet Is Equal To Transconductance (gm) given in a fet specification sheet is a maximum value obtained when the fet is biased to idss. I d = drain current. This article shows how to calculate the transconductance, gm, of a jfet transistor. To determine gm, internal resistance at the drain, and maximum gain (μ). 4.2.2 forward transconductance the forward transconductance g m of the. The Transconductance Gm Of Jfet Is Equal To.
From www.chegg.com
Solved Calculate the transconductance, gm, of a JFET having The Transconductance Gm Of Jfet Is Equal To 4.2.2 forward transconductance the forward transconductance g m of the jfet is defined as the change of drain current for a given change. \(g_m = {δ i_d \over δ v_{gs}}\) where, g m = transconductance. The transconductance of a jfet is given by: Transconductance (gm) given in a fet specification sheet is a maximum value obtained when the fet is. The Transconductance Gm Of Jfet Is Equal To.
From instrumentationlab.berkeley.edu
Lab 4 JFET Circuits I Instrumentation LAB The Transconductance Gm Of Jfet Is Equal To To determine gm, internal resistance at the drain, and maximum gain (μ). I d = drain current. Transconductance (gm) given in a fet specification sheet is a maximum value obtained when the fet is biased to idss. The transconductance of a jfet is given by: This article shows how to calculate the transconductance, gm, of a jfet transistor. 4.2.2 forward. The Transconductance Gm Of Jfet Is Equal To.
From www.slideserve.com
PPT JFET PowerPoint Presentation ID1777125 The Transconductance Gm Of Jfet Is Equal To Transconductance (gm) given in a fet specification sheet is a maximum value obtained when the fet is biased to idss. \(g_m = {δ i_d \over δ v_{gs}}\) where, g m = transconductance. This article shows how to calculate the transconductance, gm, of a jfet transistor. I d = drain current. The transconductance of a jfet is given by: 4.2.2 forward. The Transconductance Gm Of Jfet Is Equal To.
From itecnotes.com
How to find transconductance gm in this exercise Valuable Tech Notes The Transconductance Gm Of Jfet Is Equal To Transconductance (gm) given in a fet specification sheet is a maximum value obtained when the fet is biased to idss. The transconductance of a jfet is given by: \(g_m = {δ i_d \over δ v_{gs}}\) where, g m = transconductance. I d = drain current. 4.2.2 forward transconductance the forward transconductance g m of the jfet is defined as the. The Transconductance Gm Of Jfet Is Equal To.
From slidetodoc.com
JFET AC Analysis JFET ac Analysis Transistor Model The Transconductance Gm Of Jfet Is Equal To \(g_m = {δ i_d \over δ v_{gs}}\) where, g m = transconductance. To determine gm, internal resistance at the drain, and maximum gain (μ). The transconductance of a jfet is given by: I d = drain current. 4.2.2 forward transconductance the forward transconductance g m of the jfet is defined as the change of drain current for a given change.. The Transconductance Gm Of Jfet Is Equal To.
From www.slideserve.com
PPT 전자 회로 1 Lecture 10 (BJTII) PowerPoint Presentation, free The Transconductance Gm Of Jfet Is Equal To Can transconductance gm be found from the formulas and graph?. This article shows how to calculate the transconductance, gm, of a jfet transistor. The transconductance of a jfet is given by: Transconductance (gm) given in a fet specification sheet is a maximum value obtained when the fet is biased to idss. 4.2.2 forward transconductance the forward transconductance g m of. The Transconductance Gm Of Jfet Is Equal To.
From www.theengineeringknowledge.com
Introduction to JFET (Junction Field Effect Transistor) The The Transconductance Gm Of Jfet Is Equal To This article shows how to calculate the transconductance, gm, of a jfet transistor. 4.2.2 forward transconductance the forward transconductance g m of the jfet is defined as the change of drain current for a given change. I d = drain current. Transconductance (gm) given in a fet specification sheet is a maximum value obtained when the fet is biased to. The Transconductance Gm Of Jfet Is Equal To.
From www.chegg.com
Assume the JFET with the transconductance curve shown The Transconductance Gm Of Jfet Is Equal To Can transconductance gm be found from the formulas and graph?. This article shows how to calculate the transconductance, gm, of a jfet transistor. \(g_m = {δ i_d \over δ v_{gs}}\) where, g m = transconductance. Transconductance (gm) given in a fet specification sheet is a maximum value obtained when the fet is biased to idss. 4.2.2 forward transconductance the forward. The Transconductance Gm Of Jfet Is Equal To.
From electrongen.blogspot.com
About BJT, JFET & MOSFET transconductance The Transconductance Gm Of Jfet Is Equal To The transconductance of a jfet is given by: \(g_m = {δ i_d \over δ v_{gs}}\) where, g m = transconductance. To determine gm, internal resistance at the drain, and maximum gain (μ). I d = drain current. 4.2.2 forward transconductance the forward transconductance g m of the jfet is defined as the change of drain current for a given change.. The Transconductance Gm Of Jfet Is Equal To.
From www.youtube.com
Question on JFET Transconductance GATE 2008 ECE (Two Mark) www The Transconductance Gm Of Jfet Is Equal To Can transconductance gm be found from the formulas and graph?. \(g_m = {δ i_d \over δ v_{gs}}\) where, g m = transconductance. To determine gm, internal resistance at the drain, and maximum gain (μ). This article shows how to calculate the transconductance, gm, of a jfet transistor. Transconductance (gm) given in a fet specification sheet is a maximum value obtained. The Transconductance Gm Of Jfet Is Equal To.
From www.numerade.com
SOLVED For the following JFET self biasing circuit and its transfer The Transconductance Gm Of Jfet Is Equal To This article shows how to calculate the transconductance, gm, of a jfet transistor. I d = drain current. To determine gm, internal resistance at the drain, and maximum gain (μ). The transconductance of a jfet is given by: 4.2.2 forward transconductance the forward transconductance g m of the jfet is defined as the change of drain current for a given. The Transconductance Gm Of Jfet Is Equal To.
From www.numerade.com
SOLVED 8. Determine the equivalent transconductance (Gm), output The Transconductance Gm Of Jfet Is Equal To 4.2.2 forward transconductance the forward transconductance g m of the jfet is defined as the change of drain current for a given change. This article shows how to calculate the transconductance, gm, of a jfet transistor. \(g_m = {δ i_d \over δ v_{gs}}\) where, g m = transconductance. The transconductance of a jfet is given by: Can transconductance gm be. The Transconductance Gm Of Jfet Is Equal To.
From slidetodoc.com
JFET AC Analysis JFET ac Analysis Transistor Model The Transconductance Gm Of Jfet Is Equal To I d = drain current. The transconductance of a jfet is given by: To determine gm, internal resistance at the drain, and maximum gain (μ). \(g_m = {δ i_d \over δ v_{gs}}\) where, g m = transconductance. 4.2.2 forward transconductance the forward transconductance g m of the jfet is defined as the change of drain current for a given change.. The Transconductance Gm Of Jfet Is Equal To.
From slidetodoc.com
JFET AC Analysis JFET ac Analysis Transistor Model The Transconductance Gm Of Jfet Is Equal To Transconductance (gm) given in a fet specification sheet is a maximum value obtained when the fet is biased to idss. 4.2.2 forward transconductance the forward transconductance g m of the jfet is defined as the change of drain current for a given change. The transconductance of a jfet is given by: I d = drain current. To determine gm, internal. The Transconductance Gm Of Jfet Is Equal To.
From www.youtube.com
GATE 1995 ECE Maximum Transconductance of n channel JFET YouTube The Transconductance Gm Of Jfet Is Equal To Transconductance (gm) given in a fet specification sheet is a maximum value obtained when the fet is biased to idss. \(g_m = {δ i_d \over δ v_{gs}}\) where, g m = transconductance. The transconductance of a jfet is given by: To determine gm, internal resistance at the drain, and maximum gain (μ). 4.2.2 forward transconductance the forward transconductance g m. The Transconductance Gm Of Jfet Is Equal To.
From www.numerade.com
SOLVED JFET Transconductance Curve 1.5 R 0.5 10 5. Using the JFET The Transconductance Gm Of Jfet Is Equal To To determine gm, internal resistance at the drain, and maximum gain (μ). This article shows how to calculate the transconductance, gm, of a jfet transistor. I d = drain current. The transconductance of a jfet is given by: \(g_m = {δ i_d \over δ v_{gs}}\) where, g m = transconductance. Transconductance (gm) given in a fet specification sheet is a. The Transconductance Gm Of Jfet Is Equal To.
From www.chegg.com
Solved the transconductance (gm) of a JFET is compered at The Transconductance Gm Of Jfet Is Equal To 4.2.2 forward transconductance the forward transconductance g m of the jfet is defined as the change of drain current for a given change. To determine gm, internal resistance at the drain, and maximum gain (μ). \(g_m = {δ i_d \over δ v_{gs}}\) where, g m = transconductance. The transconductance of a jfet is given by: This article shows how to. The Transconductance Gm Of Jfet Is Equal To.
From www.youtube.com
JFET small Signal Model TransconductanceTransconductance versus VGS The Transconductance Gm Of Jfet Is Equal To The transconductance of a jfet is given by: Can transconductance gm be found from the formulas and graph?. I d = drain current. To determine gm, internal resistance at the drain, and maximum gain (μ). Transconductance (gm) given in a fet specification sheet is a maximum value obtained when the fet is biased to idss. This article shows how to. The Transconductance Gm Of Jfet Is Equal To.
From www.youtube.com
JFET Forward Transconductance YouTube The Transconductance Gm Of Jfet Is Equal To Can transconductance gm be found from the formulas and graph?. \(g_m = {δ i_d \over δ v_{gs}}\) where, g m = transconductance. The transconductance of a jfet is given by: To determine gm, internal resistance at the drain, and maximum gain (μ). This article shows how to calculate the transconductance, gm, of a jfet transistor. Transconductance (gm) given in a. The Transconductance Gm Of Jfet Is Equal To.
From www.youtube.com
Transconductance GM, Output Conductance GDS and Figure of Merit YouTube The Transconductance Gm Of Jfet Is Equal To Transconductance (gm) given in a fet specification sheet is a maximum value obtained when the fet is biased to idss. I d = drain current. 4.2.2 forward transconductance the forward transconductance g m of the jfet is defined as the change of drain current for a given change. This article shows how to calculate the transconductance, gm, of a jfet. The Transconductance Gm Of Jfet Is Equal To.
From www.researchgate.net
Temperature dependences of transconductance (gm) and intrinsic gain The Transconductance Gm Of Jfet Is Equal To Transconductance (gm) given in a fet specification sheet is a maximum value obtained when the fet is biased to idss. 4.2.2 forward transconductance the forward transconductance g m of the jfet is defined as the change of drain current for a given change. To determine gm, internal resistance at the drain, and maximum gain (μ). I d = drain current.. The Transconductance Gm Of Jfet Is Equal To.
From www.practical-buddy.xyz
Zero Temperature Drift biasing of JFET The Transconductance Gm Of Jfet Is Equal To I d = drain current. The transconductance of a jfet is given by: To determine gm, internal resistance at the drain, and maximum gain (μ). Can transconductance gm be found from the formulas and graph?. 4.2.2 forward transconductance the forward transconductance g m of the jfet is defined as the change of drain current for a given change. Transconductance (gm). The Transconductance Gm Of Jfet Is Equal To.
From slidetodoc.com
JFET AC Analysis JFET ac Analysis Transistor Model The Transconductance Gm Of Jfet Is Equal To 4.2.2 forward transconductance the forward transconductance g m of the jfet is defined as the change of drain current for a given change. Transconductance (gm) given in a fet specification sheet is a maximum value obtained when the fet is biased to idss. \(g_m = {δ i_d \over δ v_{gs}}\) where, g m = transconductance. To determine gm, internal resistance. The Transconductance Gm Of Jfet Is Equal To.
From slidetodoc.com
Field Effect Transistors FETs EMT 116 Electronic Devices The Transconductance Gm Of Jfet Is Equal To This article shows how to calculate the transconductance, gm, of a jfet transistor. I d = drain current. 4.2.2 forward transconductance the forward transconductance g m of the jfet is defined as the change of drain current for a given change. Can transconductance gm be found from the formulas and graph?. The transconductance of a jfet is given by: Transconductance. The Transconductance Gm Of Jfet Is Equal To.
From www.chegg.com
Solved a) Calculate the transconductance gm for a JFET The Transconductance Gm Of Jfet Is Equal To This article shows how to calculate the transconductance, gm, of a jfet transistor. Transconductance (gm) given in a fet specification sheet is a maximum value obtained when the fet is biased to idss. I d = drain current. 4.2.2 forward transconductance the forward transconductance g m of the jfet is defined as the change of drain current for a given. The Transconductance Gm Of Jfet Is Equal To.
From www.youtube.com
GATE 1999 ECE Transconductance of N channel JFET for given VGS YouTube The Transconductance Gm Of Jfet Is Equal To \(g_m = {δ i_d \over δ v_{gs}}\) where, g m = transconductance. The transconductance of a jfet is given by: To determine gm, internal resistance at the drain, and maximum gain (μ). This article shows how to calculate the transconductance, gm, of a jfet transistor. I d = drain current. Can transconductance gm be found from the formulas and graph?.. The Transconductance Gm Of Jfet Is Equal To.