Fuel Management System Companies . what is a fuel management system? the primary objective of a fuel management system is to enable organizations to gain better visibility and control over their fuel inventory,. fmt’s fuel management system integrates fuel and oil usage, vehicle data and inventory levels into a seamless solution. fuel management systems have gained significant popularity due to their ability to automate data collection and consolidate it in a. Because fuel is such a large portion of a fleet’s expenses, staying apprised of when and how fuel is.
from r2dfuel.co.za
the primary objective of a fuel management system is to enable organizations to gain better visibility and control over their fuel inventory,. Because fuel is such a large portion of a fleet’s expenses, staying apprised of when and how fuel is. fmt’s fuel management system integrates fuel and oil usage, vehicle data and inventory levels into a seamless solution. what is a fuel management system? fuel management systems have gained significant popularity due to their ability to automate data collection and consolidate it in a.
Fuel management system for Mines, Fleets, Farmers and companies with
Fuel Management System Companies fuel management systems have gained significant popularity due to their ability to automate data collection and consolidate it in a. what is a fuel management system? Because fuel is such a large portion of a fleet’s expenses, staying apprised of when and how fuel is. fuel management systems have gained significant popularity due to their ability to automate data collection and consolidate it in a. the primary objective of a fuel management system is to enable organizations to gain better visibility and control over their fuel inventory,. fmt’s fuel management system integrates fuel and oil usage, vehicle data and inventory levels into a seamless solution.
From trackobit.com
How to Choose the Best Fuel Management Software System? Fuel Management System Companies what is a fuel management system? fmt’s fuel management system integrates fuel and oil usage, vehicle data and inventory levels into a seamless solution. fuel management systems have gained significant popularity due to their ability to automate data collection and consolidate it in a. Because fuel is such a large portion of a fleet’s expenses, staying apprised. Fuel Management System Companies.
From safety4sea.com
Fuel management system upgraded with emissions monitoring tech SAFETY4SEA Fuel Management System Companies fmt’s fuel management system integrates fuel and oil usage, vehicle data and inventory levels into a seamless solution. what is a fuel management system? the primary objective of a fuel management system is to enable organizations to gain better visibility and control over their fuel inventory,. Because fuel is such a large portion of a fleet’s expenses,. Fuel Management System Companies.
From www.wipro.com
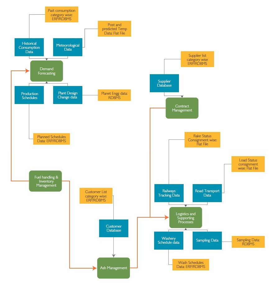
Integrated fuel management system in power generation industry Wipro Fuel Management System Companies fuel management systems have gained significant popularity due to their ability to automate data collection and consolidate it in a. Because fuel is such a large portion of a fleet’s expenses, staying apprised of when and how fuel is. the primary objective of a fuel management system is to enable organizations to gain better visibility and control over. Fuel Management System Companies.
From issuu.com
Fuel Management System Market Analysis, Size, Trends, Top Companies and Fuel Management System Companies fmt’s fuel management system integrates fuel and oil usage, vehicle data and inventory levels into a seamless solution. fuel management systems have gained significant popularity due to their ability to automate data collection and consolidate it in a. the primary objective of a fuel management system is to enable organizations to gain better visibility and control over. Fuel Management System Companies.
From www.banlaw.com
Fuel Management System RealTime Tank Gauging & Security Fuel Management System Companies fmt’s fuel management system integrates fuel and oil usage, vehicle data and inventory levels into a seamless solution. fuel management systems have gained significant popularity due to their ability to automate data collection and consolidate it in a. the primary objective of a fuel management system is to enable organizations to gain better visibility and control over. Fuel Management System Companies.
From www.efacility.ca
Fuel Management System Fuel Monitoring Software eFACiLiTY® Fuel Management System Companies fmt’s fuel management system integrates fuel and oil usage, vehicle data and inventory levels into a seamless solution. the primary objective of a fuel management system is to enable organizations to gain better visibility and control over their fuel inventory,. what is a fuel management system? fuel management systems have gained significant popularity due to their. Fuel Management System Companies.
From www.banlaw.com
Fuel Management System Perth » Banlaw Fuel Management System Companies Because fuel is such a large portion of a fleet’s expenses, staying apprised of when and how fuel is. fmt’s fuel management system integrates fuel and oil usage, vehicle data and inventory levels into a seamless solution. fuel management systems have gained significant popularity due to their ability to automate data collection and consolidate it in a. . Fuel Management System Companies.
From fms-tech.com
Fuel Management FMS Tech Fleet Management System Fuel Management System Companies fmt’s fuel management system integrates fuel and oil usage, vehicle data and inventory levels into a seamless solution. fuel management systems have gained significant popularity due to their ability to automate data collection and consolidate it in a. what is a fuel management system? Because fuel is such a large portion of a fleet’s expenses, staying apprised. Fuel Management System Companies.
From www.indiamart.com
eFACiLiTY Fuel Management System at best price in Coimbatore by Sierra Fuel Management System Companies what is a fuel management system? fmt’s fuel management system integrates fuel and oil usage, vehicle data and inventory levels into a seamless solution. the primary objective of a fuel management system is to enable organizations to gain better visibility and control over their fuel inventory,. fuel management systems have gained significant popularity due to their. Fuel Management System Companies.
From www.bulkdatapro.com
Fuel Management Software BulkDataPro Fuel Management System Companies fuel management systems have gained significant popularity due to their ability to automate data collection and consolidate it in a. the primary objective of a fuel management system is to enable organizations to gain better visibility and control over their fuel inventory,. what is a fuel management system? fmt’s fuel management system integrates fuel and oil. Fuel Management System Companies.
From www.cartrack.co.za
How to Improve Your Fuel Monitoring with Top Fuel Management System Fuel Management System Companies Because fuel is such a large portion of a fleet’s expenses, staying apprised of when and how fuel is. fmt’s fuel management system integrates fuel and oil usage, vehicle data and inventory levels into a seamless solution. the primary objective of a fuel management system is to enable organizations to gain better visibility and control over their fuel. Fuel Management System Companies.
From www.bdtask.com
Fuel Management System For FleetTake Control Of Your Fuel Fuel Management System Companies fuel management systems have gained significant popularity due to their ability to automate data collection and consolidate it in a. fmt’s fuel management system integrates fuel and oil usage, vehicle data and inventory levels into a seamless solution. the primary objective of a fuel management system is to enable organizations to gain better visibility and control over. Fuel Management System Companies.
From www.mot.gov.qa
Cloud based Fuel Management system IOT of Things) for Fuel Management System Companies the primary objective of a fuel management system is to enable organizations to gain better visibility and control over their fuel inventory,. Because fuel is such a large portion of a fleet’s expenses, staying apprised of when and how fuel is. fmt’s fuel management system integrates fuel and oil usage, vehicle data and inventory levels into a seamless. Fuel Management System Companies.
From www.smartflowtech.com
WHY YOU NEED FUEL MANAGEMENT SYSTEM (FMS) FOR YOUR FLEET, FUEL DUMP Fuel Management System Companies what is a fuel management system? Because fuel is such a large portion of a fleet’s expenses, staying apprised of when and how fuel is. fuel management systems have gained significant popularity due to their ability to automate data collection and consolidate it in a. the primary objective of a fuel management system is to enable organizations. Fuel Management System Companies.
From www.slideserve.com
PPT Advantages of Utilizing Fuel Management System into the Business Fuel Management System Companies what is a fuel management system? fuel management systems have gained significant popularity due to their ability to automate data collection and consolidate it in a. Because fuel is such a large portion of a fleet’s expenses, staying apprised of when and how fuel is. the primary objective of a fuel management system is to enable organizations. Fuel Management System Companies.
From www.verifiedmarketresearch.com
Fuel Management System Market Size, Share, Trends & Forecast Fuel Management System Companies what is a fuel management system? fmt’s fuel management system integrates fuel and oil usage, vehicle data and inventory levels into a seamless solution. Because fuel is such a large portion of a fleet’s expenses, staying apprised of when and how fuel is. the primary objective of a fuel management system is to enable organizations to gain. Fuel Management System Companies.
From fuelquip.co.uk
Fuel Management Systems for Commercial Fleets FuelQuip Lancashire Fuel Management System Companies fmt’s fuel management system integrates fuel and oil usage, vehicle data and inventory levels into a seamless solution. Because fuel is such a large portion of a fleet’s expenses, staying apprised of when and how fuel is. the primary objective of a fuel management system is to enable organizations to gain better visibility and control over their fuel. Fuel Management System Companies.
From www.indiamart.com
Online/Cloudbased Fuel Management System at Rs 300000 in Chennai ID Fuel Management System Companies Because fuel is such a large portion of a fleet’s expenses, staying apprised of when and how fuel is. fmt’s fuel management system integrates fuel and oil usage, vehicle data and inventory levels into a seamless solution. the primary objective of a fuel management system is to enable organizations to gain better visibility and control over their fuel. Fuel Management System Companies.
From www.katsana.com
Fuel Management System The Modern Way Of Saving Fuel Costs KATSANA Fuel Management System Companies fmt’s fuel management system integrates fuel and oil usage, vehicle data and inventory levels into a seamless solution. fuel management systems have gained significant popularity due to their ability to automate data collection and consolidate it in a. what is a fuel management system? Because fuel is such a large portion of a fleet’s expenses, staying apprised. Fuel Management System Companies.
From www.altexsoft.com
Fuel Management System On the Road to Fuel Economy AltexSoft Fuel Management System Companies fmt’s fuel management system integrates fuel and oil usage, vehicle data and inventory levels into a seamless solution. what is a fuel management system? fuel management systems have gained significant popularity due to their ability to automate data collection and consolidate it in a. the primary objective of a fuel management system is to enable organizations. Fuel Management System Companies.
From www.smartflowtech.com
Benefits of a Fuel Management System for Fleets Smartflow Fuel Management System Companies what is a fuel management system? Because fuel is such a large portion of a fleet’s expenses, staying apprised of when and how fuel is. the primary objective of a fuel management system is to enable organizations to gain better visibility and control over their fuel inventory,. fuel management systems have gained significant popularity due to their. Fuel Management System Companies.
From www.simform.com
Fuel Management System An efficient way to manage fuel consumption Fuel Management System Companies Because fuel is such a large portion of a fleet’s expenses, staying apprised of when and how fuel is. fmt’s fuel management system integrates fuel and oil usage, vehicle data and inventory levels into a seamless solution. what is a fuel management system? fuel management systems have gained significant popularity due to their ability to automate data. Fuel Management System Companies.
From r2dfuel.co.za
Fuel management system for Mines, Fleets, Farmers and companies with Fuel Management System Companies what is a fuel management system? Because fuel is such a large portion of a fleet’s expenses, staying apprised of when and how fuel is. fmt’s fuel management system integrates fuel and oil usage, vehicle data and inventory levels into a seamless solution. the primary objective of a fuel management system is to enable organizations to gain. Fuel Management System Companies.
From www.gofleet.com
Benefits of a Fuel Management System GoFleet Success Stories Fuel Management System Companies the primary objective of a fuel management system is to enable organizations to gain better visibility and control over their fuel inventory,. fuel management systems have gained significant popularity due to their ability to automate data collection and consolidate it in a. fmt’s fuel management system integrates fuel and oil usage, vehicle data and inventory levels into. Fuel Management System Companies.
From intellisoft.io
Fuel Management System Workings and Importance Fuel Management System Companies fmt’s fuel management system integrates fuel and oil usage, vehicle data and inventory levels into a seamless solution. fuel management systems have gained significant popularity due to their ability to automate data collection and consolidate it in a. Because fuel is such a large portion of a fleet’s expenses, staying apprised of when and how fuel is. . Fuel Management System Companies.
From www.fleetio.com
Comprehensive Guide to Fuel Management Systems Fuel Management System Companies Because fuel is such a large portion of a fleet’s expenses, staying apprised of when and how fuel is. what is a fuel management system? the primary objective of a fuel management system is to enable organizations to gain better visibility and control over their fuel inventory,. fuel management systems have gained significant popularity due to their. Fuel Management System Companies.
From www.matellio.com
How to Develop an Automated Fleet Fuel Management System? Matellio Inc Fuel Management System Companies fmt’s fuel management system integrates fuel and oil usage, vehicle data and inventory levels into a seamless solution. the primary objective of a fuel management system is to enable organizations to gain better visibility and control over their fuel inventory,. what is a fuel management system? Because fuel is such a large portion of a fleet’s expenses,. Fuel Management System Companies.
From www.fleetio.com
Comprehensive Guide to Fuel Management Systems Fuel Management System Companies the primary objective of a fuel management system is to enable organizations to gain better visibility and control over their fuel inventory,. what is a fuel management system? fmt’s fuel management system integrates fuel and oil usage, vehicle data and inventory levels into a seamless solution. Because fuel is such a large portion of a fleet’s expenses,. Fuel Management System Companies.
From www.linkedin.com
8 best ways to fueling issues using Fuel Management System Fuel Management System Companies fmt’s fuel management system integrates fuel and oil usage, vehicle data and inventory levels into a seamless solution. Because fuel is such a large portion of a fleet’s expenses, staying apprised of when and how fuel is. what is a fuel management system? the primary objective of a fuel management system is to enable organizations to gain. Fuel Management System Companies.
From fuelquip.co.uk
Fuel Management Systems for Commercial Fleets FuelQuip Fuel Management System Companies fmt’s fuel management system integrates fuel and oil usage, vehicle data and inventory levels into a seamless solution. what is a fuel management system? Because fuel is such a large portion of a fleet’s expenses, staying apprised of when and how fuel is. fuel management systems have gained significant popularity due to their ability to automate data. Fuel Management System Companies.
From www.wipro.com
Integrated fuel management system in power generation industry Wipro Fuel Management System Companies Because fuel is such a large portion of a fleet’s expenses, staying apprised of when and how fuel is. the primary objective of a fuel management system is to enable organizations to gain better visibility and control over their fuel inventory,. fuel management systems have gained significant popularity due to their ability to automate data collection and consolidate. Fuel Management System Companies.
From blog.fleetable.tech
Fuel Management System Fleetable Blog Fuel Management System Companies fmt’s fuel management system integrates fuel and oil usage, vehicle data and inventory levels into a seamless solution. the primary objective of a fuel management system is to enable organizations to gain better visibility and control over their fuel inventory,. fuel management systems have gained significant popularity due to their ability to automate data collection and consolidate. Fuel Management System Companies.
From www.slideserve.com
PPT Fuel Management System Construction PowerPoint Presentation Fuel Management System Companies what is a fuel management system? fuel management systems have gained significant popularity due to their ability to automate data collection and consolidate it in a. fmt’s fuel management system integrates fuel and oil usage, vehicle data and inventory levels into a seamless solution. the primary objective of a fuel management system is to enable organizations. Fuel Management System Companies.
From www.trinetrawireless.com
Cut extra fuel cost with Fleet management system and improve ROI Fuel Management System Companies the primary objective of a fuel management system is to enable organizations to gain better visibility and control over their fuel inventory,. Because fuel is such a large portion of a fleet’s expenses, staying apprised of when and how fuel is. what is a fuel management system? fmt’s fuel management system integrates fuel and oil usage, vehicle. Fuel Management System Companies.
From www.fleetio.com
3 Tips to Reduce & Manage Fleet Fuel Costs Fuel Management System Companies Because fuel is such a large portion of a fleet’s expenses, staying apprised of when and how fuel is. what is a fuel management system? fmt’s fuel management system integrates fuel and oil usage, vehicle data and inventory levels into a seamless solution. the primary objective of a fuel management system is to enable organizations to gain. Fuel Management System Companies.