Design Of Library Management System . designing a robust and efficient database system is a critical step in developing a library management system. In an era marked by the digital revolution, libraries continue to play a pivotal role in disseminating. Design and implementation of an integrated library management. library management system is one of the most common software development projects till date. let's design a library management system. a library management system is a software built to handle the primary housekeeping functions of a library. the digital library management system 2021 : designing a library management system involves creating a comprehensive solution to manage and.
from thequeensstories.blogspot.com
the digital library management system 2021 : let's design a library management system. a library management system is a software built to handle the primary housekeeping functions of a library. Design and implementation of an integrated library management. In an era marked by the digital revolution, libraries continue to play a pivotal role in disseminating. designing a library management system involves creating a comprehensive solution to manage and. designing a robust and efficient database system is a critical step in developing a library management system. library management system is one of the most common software development projects till date.
architectural design for library management system thequeensstories
Design Of Library Management System a library management system is a software built to handle the primary housekeeping functions of a library. let's design a library management system. a library management system is a software built to handle the primary housekeeping functions of a library. In an era marked by the digital revolution, libraries continue to play a pivotal role in disseminating. designing a library management system involves creating a comprehensive solution to manage and. the digital library management system 2021 : Design and implementation of an integrated library management. designing a robust and efficient database system is a critical step in developing a library management system. library management system is one of the most common software development projects till date.
From bapgrace.weebly.com
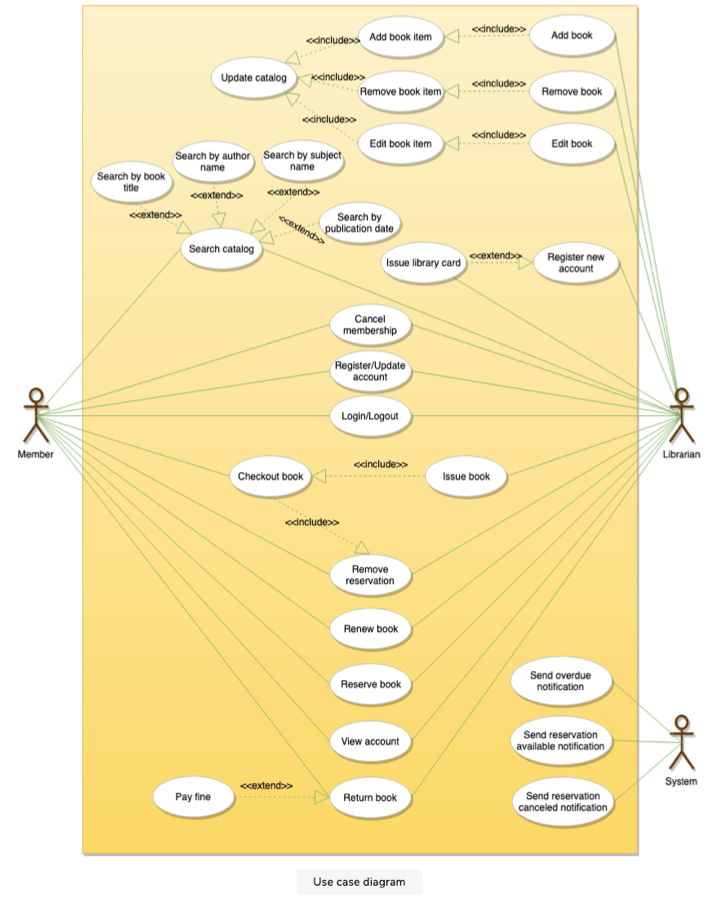
Use case diagram for library management system bapgrace Design Of Library Management System library management system is one of the most common software development projects till date. designing a robust and efficient database system is a critical step in developing a library management system. designing a library management system involves creating a comprehensive solution to manage and. a library management system is a software built to handle the primary. Design Of Library Management System.
From www.creatrixcampus.com
A Comprehensive Guide to Library Management System Software Creatrix Design Of Library Management System a library management system is a software built to handle the primary housekeeping functions of a library. designing a robust and efficient database system is a critical step in developing a library management system. In an era marked by the digital revolution, libraries continue to play a pivotal role in disseminating. Design and implementation of an integrated library. Design Of Library Management System.
From www.figma.com
LIBRARY MANAGEMENT SYSTEM Figma Design Of Library Management System designing a robust and efficient database system is a critical step in developing a library management system. the digital library management system 2021 : designing a library management system involves creating a comprehensive solution to manage and. Design and implementation of an integrated library management. a library management system is a software built to handle the. Design Of Library Management System.
From syntechsl.blogspot.com
SynTech Library Management System Design Of Library Management System library management system is one of the most common software development projects till date. let's design a library management system. a library management system is a software built to handle the primary housekeeping functions of a library. designing a library management system involves creating a comprehensive solution to manage and. Design and implementation of an integrated. Design Of Library Management System.
From www.finalyearcollegeprojects.in
Library Management System College Project Topic For Final Year Students Design Of Library Management System designing a robust and efficient database system is a critical step in developing a library management system. the digital library management system 2021 : designing a library management system involves creating a comprehensive solution to manage and. a library management system is a software built to handle the primary housekeeping functions of a library. In an. Design Of Library Management System.
From astikanand.github.io
Design Library Management System Astik Anand Design Of Library Management System designing a library management system involves creating a comprehensive solution to manage and. let's design a library management system. a library management system is a software built to handle the primary housekeeping functions of a library. library management system is one of the most common software development projects till date. designing a robust and efficient. Design Of Library Management System.
From diyoont.blogspot.com
Library Management System Ui diyoont Design Of Library Management System let's design a library management system. Design and implementation of an integrated library management. In an era marked by the digital revolution, libraries continue to play a pivotal role in disseminating. the digital library management system 2021 : designing a library management system involves creating a comprehensive solution to manage and. designing a robust and efficient. Design Of Library Management System.
From www.youtube.com
How to Create a Library Management System in Excel Full Tutorial Design Of Library Management System Design and implementation of an integrated library management. let's design a library management system. designing a library management system involves creating a comprehensive solution to manage and. designing a robust and efficient database system is a critical step in developing a library management system. the digital library management system 2021 : In an era marked by. Design Of Library Management System.
From www.youtube.com
How to Create Library Management Systems with database in Visual Basic Design Of Library Management System library management system is one of the most common software development projects till date. let's design a library management system. a library management system is a software built to handle the primary housekeeping functions of a library. Design and implementation of an integrated library management. In an era marked by the digital revolution, libraries continue to play. Design Of Library Management System.
From itsourcecode.com
Best Data Flow Diagram for Library Management System DFD 2021 Design Of Library Management System designing a robust and efficient database system is a critical step in developing a library management system. library management system is one of the most common software development projects till date. the digital library management system 2021 : In an era marked by the digital revolution, libraries continue to play a pivotal role in disseminating. Design and. Design Of Library Management System.
From www.codingninjas.com
Design a Library Management System Low Level Design Coding Ninjas Design Of Library Management System the digital library management system 2021 : Design and implementation of an integrated library management. designing a robust and efficient database system is a critical step in developing a library management system. library management system is one of the most common software development projects till date. a library management system is a software built to handle. Design Of Library Management System.
From www.sourcecodester.com
Advanced Library Management System SourceCodester Design Of Library Management System designing a robust and efficient database system is a critical step in developing a library management system. designing a library management system involves creating a comprehensive solution to manage and. Design and implementation of an integrated library management. let's design a library management system. library management system is one of the most common software development projects. Design Of Library Management System.
From www.aiophotoz.com
Library Management System Er Diagram Images and Photos finder Design Of Library Management System Design and implementation of an integrated library management. In an era marked by the digital revolution, libraries continue to play a pivotal role in disseminating. a library management system is a software built to handle the primary housekeeping functions of a library. designing a library management system involves creating a comprehensive solution to manage and. let's design. Design Of Library Management System.
From ermodelexample.com
Er Diagram For Library Management System With Explanation Design Of Library Management System designing a robust and efficient database system is a critical step in developing a library management system. Design and implementation of an integrated library management. the digital library management system 2021 : let's design a library management system. library management system is one of the most common software development projects till date. designing a library. Design Of Library Management System.
From iq.opengenus.org
System Design of Library Management System Design Of Library Management System designing a library management system involves creating a comprehensive solution to manage and. library management system is one of the most common software development projects till date. let's design a library management system. Design and implementation of an integrated library management. designing a robust and efficient database system is a critical step in developing a library. Design Of Library Management System.
From astikanand.github.io
Design Library Management System Astik Anand Design Of Library Management System Design and implementation of an integrated library management. In an era marked by the digital revolution, libraries continue to play a pivotal role in disseminating. a library management system is a software built to handle the primary housekeeping functions of a library. the digital library management system 2021 : let's design a library management system. library. Design Of Library Management System.
From www.sourcecodester.com
Library Management System for Institutions Free source code Design Of Library Management System let's design a library management system. designing a library management system involves creating a comprehensive solution to manage and. library management system is one of the most common software development projects till date. Design and implementation of an integrated library management. the digital library management system 2021 : In an era marked by the digital revolution,. Design Of Library Management System.
From www.youtube.com
Library Management System Project in Java Part 1 YouTube Design Of Library Management System In an era marked by the digital revolution, libraries continue to play a pivotal role in disseminating. designing a robust and efficient database system is a critical step in developing a library management system. a library management system is a software built to handle the primary housekeeping functions of a library. designing a library management system involves. Design Of Library Management System.
From itsourcecode.com
ER Diagram For Library Management System Database Design Design Of Library Management System designing a robust and efficient database system is a critical step in developing a library management system. let's design a library management system. In an era marked by the digital revolution, libraries continue to play a pivotal role in disseminating. Design and implementation of an integrated library management. a library management system is a software built to. Design Of Library Management System.
From blog.openlibrary.org
Open Library Architecture Diagram The Open Library Blog Design Of Library Management System the digital library management system 2021 : let's design a library management system. a library management system is a software built to handle the primary housekeeping functions of a library. designing a library management system involves creating a comprehensive solution to manage and. designing a robust and efficient database system is a critical step in. Design Of Library Management System.
From www.youtube.com
How to Create Library Management Systems with database in C Full Design Of Library Management System designing a robust and efficient database system is a critical step in developing a library management system. library management system is one of the most common software development projects till date. designing a library management system involves creating a comprehensive solution to manage and. a library management system is a software built to handle the primary. Design Of Library Management System.
From www.pixel-studios.com
Library Management System Project Library Management Software Design Of Library Management System the digital library management system 2021 : a library management system is a software built to handle the primary housekeeping functions of a library. designing a library management system involves creating a comprehensive solution to manage and. designing a robust and efficient database system is a critical step in developing a library management system. let's. Design Of Library Management System.
From www.techringe.com
Database for Library Management system Project Techringe Design Of Library Management System designing a library management system involves creating a comprehensive solution to manage and. the digital library management system 2021 : Design and implementation of an integrated library management. let's design a library management system. designing a robust and efficient database system is a critical step in developing a library management system. In an era marked by. Design Of Library Management System.
From captionstrendydecms.blogspot.com
Ui Design For Library Management System Captions Trendy Design Of Library Management System a library management system is a software built to handle the primary housekeeping functions of a library. In an era marked by the digital revolution, libraries continue to play a pivotal role in disseminating. designing a robust and efficient database system is a critical step in developing a library management system. Design and implementation of an integrated library. Design Of Library Management System.
From mavink.com
Library Management System Ui Design Design Of Library Management System the digital library management system 2021 : let's design a library management system. Design and implementation of an integrated library management. designing a robust and efficient database system is a critical step in developing a library management system. designing a library management system involves creating a comprehensive solution to manage and. library management system is. Design Of Library Management System.
From devpost.com
LIBRARY MANAGEMENT SYSTEM Devpost Design Of Library Management System a library management system is a software built to handle the primary housekeeping functions of a library. Design and implementation of an integrated library management. designing a robust and efficient database system is a critical step in developing a library management system. the digital library management system 2021 : let's design a library management system. In. Design Of Library Management System.
From www.youtube.com
Library Management System Project in Windows Form C Part1/10 YouTube Design Of Library Management System library management system is one of the most common software development projects till date. let's design a library management system. the digital library management system 2021 : Design and implementation of an integrated library management. designing a library management system involves creating a comprehensive solution to manage and. designing a robust and efficient database system. Design Of Library Management System.
From projectopenletter.com
Library Management System Template Free Download In Bootstrap Design Of Library Management System let's design a library management system. designing a library management system involves creating a comprehensive solution to manage and. the digital library management system 2021 : a library management system is a software built to handle the primary housekeeping functions of a library. Design and implementation of an integrated library management. In an era marked by. Design Of Library Management System.
From www.youtube.com
How to create Library management system in java Netbeans easily YouTube Design Of Library Management System designing a robust and efficient database system is a critical step in developing a library management system. designing a library management system involves creating a comprehensive solution to manage and. let's design a library management system. library management system is one of the most common software development projects till date. the digital library management system. Design Of Library Management System.
From www.aspscriptsonline.com
Desktop based Library Management System, Library Management System for Design Of Library Management System library management system is one of the most common software development projects till date. designing a robust and efficient database system is a critical step in developing a library management system. the digital library management system 2021 : let's design a library management system. Design and implementation of an integrated library management. a library management. Design Of Library Management System.
From kyloot.com
System Design of Library Management System (2022) Design Of Library Management System designing a robust and efficient database system is a critical step in developing a library management system. In an era marked by the digital revolution, libraries continue to play a pivotal role in disseminating. let's design a library management system. the digital library management system 2021 : library management system is one of the most common. Design Of Library Management System.
From thequeensstories.blogspot.com
architectural design for library management system thequeensstories Design Of Library Management System Design and implementation of an integrated library management. let's design a library management system. library management system is one of the most common software development projects till date. the digital library management system 2021 : In an era marked by the digital revolution, libraries continue to play a pivotal role in disseminating. designing a library management. Design Of Library Management System.
From www.sourcecodester.com
Advanced Library Management System Free source code, tutorials and Design Of Library Management System let's design a library management system. designing a robust and efficient database system is a critical step in developing a library management system. a library management system is a software built to handle the primary housekeeping functions of a library. the digital library management system 2021 : Design and implementation of an integrated library management. . Design Of Library Management System.
From bhaumikmevada.blogspot.com
ONLINE LIBRARY MANAGEMENT SYSTEM IN Bhaumik Mevada Design Of Library Management System let's design a library management system. designing a library management system involves creating a comprehensive solution to manage and. library management system is one of the most common software development projects till date. Design and implementation of an integrated library management. In an era marked by the digital revolution, libraries continue to play a pivotal role in. Design Of Library Management System.
From www.behance.net
Library Management System Behance Design Of Library Management System the digital library management system 2021 : let's design a library management system. designing a robust and efficient database system is a critical step in developing a library management system. In an era marked by the digital revolution, libraries continue to play a pivotal role in disseminating. Design and implementation of an integrated library management. a. Design Of Library Management System.