Gate Control Using Microcontroller . The model of railway track. this is a video to show the working cases of my automation project. the control unit takes proper steps which lead the train and vehicles movements either to move forward or to stop to avoid. so, this paper describes the automatic railway gate control system using pic microcontroller for saving precious human. automatic railway gate control is highly economical microcontroller based arrangement, designed for use in almost all the unmanned level. this paper aims to provide an automatic railway gate at the level crossing replacing the gates operated by the gate keeper by detecting. automatic railway gate control system with high speed alerting system is an innovative circuit which automatically.
from studentbank.in
this paper aims to provide an automatic railway gate at the level crossing replacing the gates operated by the gate keeper by detecting. automatic railway gate control system with high speed alerting system is an innovative circuit which automatically. so, this paper describes the automatic railway gate control system using pic microcontroller for saving precious human. this is a video to show the working cases of my automation project. the control unit takes proper steps which lead the train and vehicles movements either to move forward or to stop to avoid. The model of railway track. automatic railway gate control is highly economical microcontroller based arrangement, designed for use in almost all the unmanned level.
automatic railway gate control system using atmega microcontroller
Gate Control Using Microcontroller this paper aims to provide an automatic railway gate at the level crossing replacing the gates operated by the gate keeper by detecting. The model of railway track. so, this paper describes the automatic railway gate control system using pic microcontroller for saving precious human. the control unit takes proper steps which lead the train and vehicles movements either to move forward or to stop to avoid. this paper aims to provide an automatic railway gate at the level crossing replacing the gates operated by the gate keeper by detecting. this is a video to show the working cases of my automation project. automatic railway gate control is highly economical microcontroller based arrangement, designed for use in almost all the unmanned level. automatic railway gate control system with high speed alerting system is an innovative circuit which automatically.
From www.alamy.com
Closeup view of automatic toll gate system using micro servo Gate Control Using Microcontroller automatic railway gate control system with high speed alerting system is an innovative circuit which automatically. this paper aims to provide an automatic railway gate at the level crossing replacing the gates operated by the gate keeper by detecting. the control unit takes proper steps which lead the train and vehicles movements either to move forward or. Gate Control Using Microcontroller.
From mungfali.com
Synopsis For Automatic Railway Gate Control Using 8051 Based Controller Gate Control Using Microcontroller the control unit takes proper steps which lead the train and vehicles movements either to move forward or to stop to avoid. this paper aims to provide an automatic railway gate at the level crossing replacing the gates operated by the gate keeper by detecting. The model of railway track. automatic railway gate control system with high. Gate Control Using Microcontroller.
From www.build-electronic-circuits.com
Microcontroller Tutorial (1/5) What is a Microcontroller? Gate Control Using Microcontroller The model of railway track. this is a video to show the working cases of my automation project. automatic railway gate control system with high speed alerting system is an innovative circuit which automatically. this paper aims to provide an automatic railway gate at the level crossing replacing the gates operated by the gate keeper by detecting.. Gate Control Using Microcontroller.
From www.academia.edu
(PDF) Enhancing security by Automatic Railway Gate Control using Gate Control Using Microcontroller the control unit takes proper steps which lead the train and vehicles movements either to move forward or to stop to avoid. so, this paper describes the automatic railway gate control system using pic microcontroller for saving precious human. automatic railway gate control is highly economical microcontroller based arrangement, designed for use in almost all the unmanned. Gate Control Using Microcontroller.
From www.wiringdigital.com
Circuit Diagram For Automatic Railway Gate Control Using Arduino Gate Control Using Microcontroller so, this paper describes the automatic railway gate control system using pic microcontroller for saving precious human. automatic railway gate control system with high speed alerting system is an innovative circuit which automatically. The model of railway track. the control unit takes proper steps which lead the train and vehicles movements either to move forward or to. Gate Control Using Microcontroller.
From pic-microcontroller.com
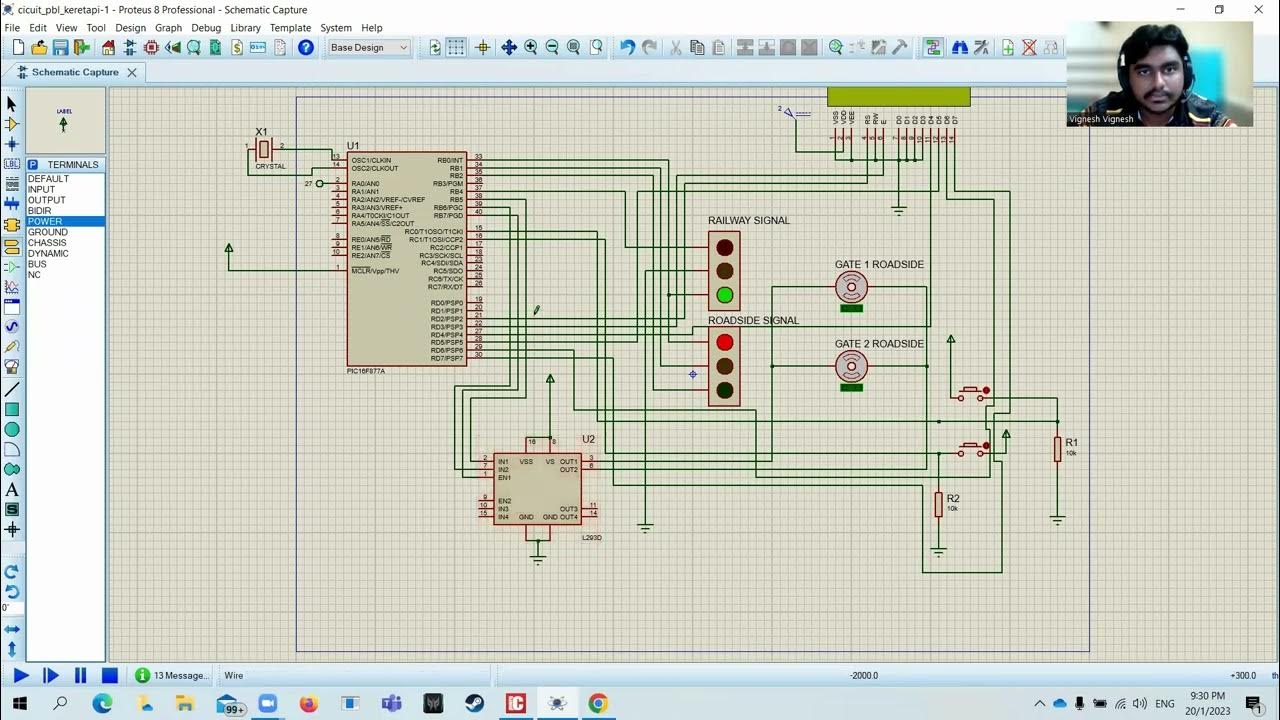
Automatic Railway Gate Control System Using PIC16F877A microcontroller Gate Control Using Microcontroller automatic railway gate control system with high speed alerting system is an innovative circuit which automatically. this is a video to show the working cases of my automation project. the control unit takes proper steps which lead the train and vehicles movements either to move forward or to stop to avoid. this paper aims to provide. Gate Control Using Microcontroller.
From www.circuitstoday.com
Automatic Railway Gate Control Using Arduino & IR Sensor Gate Control Using Microcontroller this is a video to show the working cases of my automation project. automatic railway gate control system with high speed alerting system is an innovative circuit which automatically. this paper aims to provide an automatic railway gate at the level crossing replacing the gates operated by the gate keeper by detecting. The model of railway track.. Gate Control Using Microcontroller.
From www.youtube.com
Automatic Railway Gate Control System using Arduino with Vehicle Gate Control Using Microcontroller this is a video to show the working cases of my automation project. automatic railway gate control is highly economical microcontroller based arrangement, designed for use in almost all the unmanned level. the control unit takes proper steps which lead the train and vehicles movements either to move forward or to stop to avoid. The model of. Gate Control Using Microcontroller.
From circuitdigest.com
RFID Based Security System using 8051 Microcontroller Gate Control Using Microcontroller the control unit takes proper steps which lead the train and vehicles movements either to move forward or to stop to avoid. automatic railway gate control is highly economical microcontroller based arrangement, designed for use in almost all the unmanned level. so, this paper describes the automatic railway gate control system using pic microcontroller for saving precious. Gate Control Using Microcontroller.
From www.codingninjas.com
Microcontroller 8051 Architecture Coding Ninjas Gate Control Using Microcontroller the control unit takes proper steps which lead the train and vehicles movements either to move forward or to stop to avoid. automatic railway gate control is highly economical microcontroller based arrangement, designed for use in almost all the unmanned level. this paper aims to provide an automatic railway gate at the level crossing replacing the gates. Gate Control Using Microcontroller.
From studentbank.in
automatic railway gate control system using atmega microcontroller Gate Control Using Microcontroller The model of railway track. so, this paper describes the automatic railway gate control system using pic microcontroller for saving precious human. automatic railway gate control system with high speed alerting system is an innovative circuit which automatically. this is a video to show the working cases of my automation project. the control unit takes proper. Gate Control Using Microcontroller.
From itecnotes.com
Electrical 24V output with microcontroller using mosfets Valuable Gate Control Using Microcontroller so, this paper describes the automatic railway gate control system using pic microcontroller for saving precious human. automatic railway gate control is highly economical microcontroller based arrangement, designed for use in almost all the unmanned level. The model of railway track. this paper aims to provide an automatic railway gate at the level crossing replacing the gates. Gate Control Using Microcontroller.
From projectiot123.com
Pic18f4550 microcontroller Basic Tutorial Gate Control Using Microcontroller automatic railway gate control system with high speed alerting system is an innovative circuit which automatically. so, this paper describes the automatic railway gate control system using pic microcontroller for saving precious human. The model of railway track. automatic railway gate control is highly economical microcontroller based arrangement, designed for use in almost all the unmanned level.. Gate Control Using Microcontroller.
From wiringfixryan.z21.web.core.windows.net
Automatic Gate Control System Circuit Diagram Gate Control Using Microcontroller automatic railway gate control system with high speed alerting system is an innovative circuit which automatically. automatic railway gate control is highly economical microcontroller based arrangement, designed for use in almost all the unmanned level. this is a video to show the working cases of my automation project. The model of railway track. the control unit. Gate Control Using Microcontroller.
From circuitdiagrams.in
How to Build an Automatic Railway Gate Control Using Arduino Gate Control Using Microcontroller the control unit takes proper steps which lead the train and vehicles movements either to move forward or to stop to avoid. The model of railway track. so, this paper describes the automatic railway gate control system using pic microcontroller for saving precious human. this is a video to show the working cases of my automation project.. Gate Control Using Microcontroller.
From www.academia.edu
(PDF) Automation of Railway Gate Control Using Microcontroller Atul Gate Control Using Microcontroller the control unit takes proper steps which lead the train and vehicles movements either to move forward or to stop to avoid. The model of railway track. automatic railway gate control system with high speed alerting system is an innovative circuit which automatically. automatic railway gate control is highly economical microcontroller based arrangement, designed for use in. Gate Control Using Microcontroller.
From www.circuitstoday.com
Automatic Railway Gate Control Using Arduino & IR Sensor Gate Control Using Microcontroller automatic railway gate control is highly economical microcontroller based arrangement, designed for use in almost all the unmanned level. so, this paper describes the automatic railway gate control system using pic microcontroller for saving precious human. this paper aims to provide an automatic railway gate at the level crossing replacing the gates operated by the gate keeper. Gate Control Using Microcontroller.
From xilirprojects.com
Gate control using Arduino and Servo Motor M.Tech B.Tech Engineering Gate Control Using Microcontroller automatic railway gate control system with high speed alerting system is an innovative circuit which automatically. the control unit takes proper steps which lead the train and vehicles movements either to move forward or to stop to avoid. automatic railway gate control is highly economical microcontroller based arrangement, designed for use in almost all the unmanned level.. Gate Control Using Microcontroller.
From www.vrogue.co
Automated Railway Gate Controlled By Pic16f877a vrogue.co Gate Control Using Microcontroller The model of railway track. automatic railway gate control is highly economical microcontroller based arrangement, designed for use in almost all the unmanned level. so, this paper describes the automatic railway gate control system using pic microcontroller for saving precious human. this paper aims to provide an automatic railway gate at the level crossing replacing the gates. Gate Control Using Microcontroller.
From enginedatahardin.z4.web.core.windows.net
Automatic Railway Gate Control Circuit Diagram Gate Control Using Microcontroller so, this paper describes the automatic railway gate control system using pic microcontroller for saving precious human. automatic railway gate control system with high speed alerting system is an innovative circuit which automatically. automatic railway gate control is highly economical microcontroller based arrangement, designed for use in almost all the unmanned level. this paper aims to. Gate Control Using Microcontroller.
From www.slideshare.net
Automatic railway gate control using microcontroller Gate Control Using Microcontroller the control unit takes proper steps which lead the train and vehicles movements either to move forward or to stop to avoid. automatic railway gate control system with high speed alerting system is an innovative circuit which automatically. so, this paper describes the automatic railway gate control system using pic microcontroller for saving precious human. this. Gate Control Using Microcontroller.
From www.elprocus.com
Automatic Railway Gate Control System Projects Using Microcontroller Gate Control Using Microcontroller so, this paper describes the automatic railway gate control system using pic microcontroller for saving precious human. this is a video to show the working cases of my automation project. this paper aims to provide an automatic railway gate at the level crossing replacing the gates operated by the gate keeper by detecting. automatic railway gate. Gate Control Using Microcontroller.
From diagramnanulik38.z22.web.core.windows.net
Automatic Gate Control Circuit Diagram Gate Control Using Microcontroller automatic railway gate control system with high speed alerting system is an innovative circuit which automatically. this paper aims to provide an automatic railway gate at the level crossing replacing the gates operated by the gate keeper by detecting. this is a video to show the working cases of my automation project. The model of railway track.. Gate Control Using Microcontroller.
From www.youtube.com
AUTOMATIC RAILWAY GATE CONTROL USING MICROCONTROLLER (CEMK) YouTube Gate Control Using Microcontroller so, this paper describes the automatic railway gate control system using pic microcontroller for saving precious human. the control unit takes proper steps which lead the train and vehicles movements either to move forward or to stop to avoid. automatic railway gate control system with high speed alerting system is an innovative circuit which automatically. this. Gate Control Using Microcontroller.
From www.circuitstoday.com
Automatic Railway Gate Control Using Arduino & IR Sensor Gate Control Using Microcontroller this is a video to show the working cases of my automation project. the control unit takes proper steps which lead the train and vehicles movements either to move forward or to stop to avoid. automatic railway gate control is highly economical microcontroller based arrangement, designed for use in almost all the unmanned level. automatic railway. Gate Control Using Microcontroller.
From extrudesign.com
Automatic Railway Gate Control System Archives ExtruDesign Gate Control Using Microcontroller automatic railway gate control is highly economical microcontroller based arrangement, designed for use in almost all the unmanned level. this is a video to show the working cases of my automation project. this paper aims to provide an automatic railway gate at the level crossing replacing the gates operated by the gate keeper by detecting. so,. Gate Control Using Microcontroller.
From electronicshub.teachable.com
Automatic Railway Gate Control Using 8051 Electronics Hub Courses Gate Control Using Microcontroller this paper aims to provide an automatic railway gate at the level crossing replacing the gates operated by the gate keeper by detecting. automatic railway gate control is highly economical microcontroller based arrangement, designed for use in almost all the unmanned level. automatic railway gate control system with high speed alerting system is an innovative circuit which. Gate Control Using Microcontroller.
From www.vrogue.co
Automated Railway Gate Controlled By Pic16f877a vrogue.co Gate Control Using Microcontroller automatic railway gate control system with high speed alerting system is an innovative circuit which automatically. automatic railway gate control is highly economical microcontroller based arrangement, designed for use in almost all the unmanned level. so, this paper describes the automatic railway gate control system using pic microcontroller for saving precious human. the control unit takes. Gate Control Using Microcontroller.
From www.vrogue.co
Automated Railway Gate Control Using 8051 Microcontro vrogue.co Gate Control Using Microcontroller The model of railway track. automatic railway gate control is highly economical microcontroller based arrangement, designed for use in almost all the unmanned level. the control unit takes proper steps which lead the train and vehicles movements either to move forward or to stop to avoid. this paper aims to provide an automatic railway gate at the. Gate Control Using Microcontroller.
From www.youtube.com
Automatic Railway Gate Control System Using Arduino and Android YouTube Gate Control Using Microcontroller this paper aims to provide an automatic railway gate at the level crossing replacing the gates operated by the gate keeper by detecting. automatic railway gate control is highly economical microcontroller based arrangement, designed for use in almost all the unmanned level. this is a video to show the working cases of my automation project. The model. Gate Control Using Microcontroller.
From circuitdiagrams.in
How to Build an Automatic Railway Gate Control Using Arduino Gate Control Using Microcontroller automatic railway gate control system with high speed alerting system is an innovative circuit which automatically. The model of railway track. this paper aims to provide an automatic railway gate at the level crossing replacing the gates operated by the gate keeper by detecting. the control unit takes proper steps which lead the train and vehicles movements. Gate Control Using Microcontroller.
From www.circuitdiagram.co
Circuit Diagram For Microcontroller 8051 Interface With Railway Model Gate Gate Control Using Microcontroller automatic railway gate control is highly economical microcontroller based arrangement, designed for use in almost all the unmanned level. automatic railway gate control system with high speed alerting system is an innovative circuit which automatically. this is a video to show the working cases of my automation project. so, this paper describes the automatic railway gate. Gate Control Using Microcontroller.
From microcontrollerslab.com
adjustable firing angle control of thyristor using arduino Gate Control Using Microcontroller this is a video to show the working cases of my automation project. this paper aims to provide an automatic railway gate at the level crossing replacing the gates operated by the gate keeper by detecting. automatic railway gate control is highly economical microcontroller based arrangement, designed for use in almost all the unmanned level. the. Gate Control Using Microcontroller.
From www.scribd.com
Automated Railway Gate Control Using Microcontroller PDF Computer Gate Control Using Microcontroller this is a video to show the working cases of my automation project. this paper aims to provide an automatic railway gate at the level crossing replacing the gates operated by the gate keeper by detecting. automatic railway gate control is highly economical microcontroller based arrangement, designed for use in almost all the unmanned level. automatic. Gate Control Using Microcontroller.
From www.vrogue.co
Automatic Railway Gate Control Using Arduino Ir Senso vrogue.co Gate Control Using Microcontroller The model of railway track. this paper aims to provide an automatic railway gate at the level crossing replacing the gates operated by the gate keeper by detecting. automatic railway gate control is highly economical microcontroller based arrangement, designed for use in almost all the unmanned level. the control unit takes proper steps which lead the train. Gate Control Using Microcontroller.