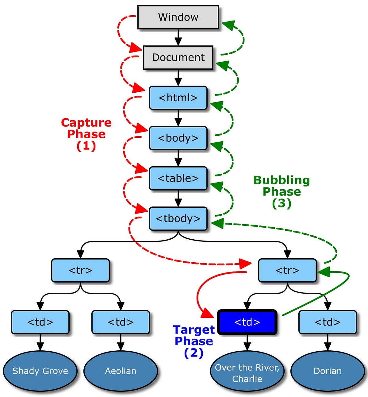
What Is Bubbling In Javascript . The bubbling principle is simple. With capturing, the event is first captured by the outermost element and. When an event happens on an element, it first runs the handlers on it, then on its parent, then all the way up on other ancestors. With bubbling, events can be handled in a hierarchical manner. By default, all event handles through this order from center component event to outermost component event. Event bubbling is a way that events (like clicks or key presses) move through the elements in an. Event bubbling is a way that events (like clicks or key presses) move through the elements in an html document. With bubbling, the event is first captured and handled by the innermost element and then propagated to outer elements. By setting an event handler on the parent element or container, you can handle events from multiple child elements. This behavior can be useful and can. When an event happens in a specific element (like a button), it first affects that element and then moves up to its parent elements, triggering any event listeners attached to those parents. When an event happens on a component, it first runs the event handler on it, then on its parent component, then all the way up on other ancestors’ components. This process is called bubbling because it st We describe this by saying that the event bubbles up from the innermost element that was clicked.
from skillupwards.com
With capturing, the event is first captured by the outermost element and. With bubbling, events can be handled in a hierarchical manner. We describe this by saying that the event bubbles up from the innermost element that was clicked. When an event happens on a component, it first runs the event handler on it, then on its parent component, then all the way up on other ancestors’ components. When an event happens on an element, it first runs the handlers on it, then on its parent, then all the way up on other ancestors. This behavior can be useful and can. Event bubbling is a way that events (like clicks or key presses) move through the elements in an. With bubbling, the event is first captured and handled by the innermost element and then propagated to outer elements. The bubbling principle is simple. By default, all event handles through this order from center component event to outermost component event.
What is Event bubbling and Event Capturing in JavaScript SkillUpwards
What Is Bubbling In Javascript This process is called bubbling because it st Event bubbling is a way that events (like clicks or key presses) move through the elements in an. By default, all event handles through this order from center component event to outermost component event. With capturing, the event is first captured by the outermost element and. By setting an event handler on the parent element or container, you can handle events from multiple child elements. With bubbling, events can be handled in a hierarchical manner. When an event happens on a component, it first runs the event handler on it, then on its parent component, then all the way up on other ancestors’ components. We describe this by saying that the event bubbles up from the innermost element that was clicked. With bubbling, the event is first captured and handled by the innermost element and then propagated to outer elements. When an event happens on an element, it first runs the handlers on it, then on its parent, then all the way up on other ancestors. This process is called bubbling because it st The bubbling principle is simple. When an event happens in a specific element (like a button), it first affects that element and then moves up to its parent elements, triggering any event listeners attached to those parents. This behavior can be useful and can. Event bubbling is a way that events (like clicks or key presses) move through the elements in an html document.
From www.sitepoint.com
Event Bubbling in JavaScript? Event Propagation Explained What Is Bubbling In Javascript With bubbling, the event is first captured and handled by the innermost element and then propagated to outer elements. With bubbling, events can be handled in a hierarchical manner. This behavior can be useful and can. Event bubbling is a way that events (like clicks or key presses) move through the elements in an. By default, all event handles through. What Is Bubbling In Javascript.
From medium.com
Mastering Event Bubbling in JavaScript A stepbystep guide with examples by Srimoy Ranjan What Is Bubbling In Javascript This process is called bubbling because it st With bubbling, events can be handled in a hierarchical manner. When an event happens on an element, it first runs the handlers on it, then on its parent, then all the way up on other ancestors. This behavior can be useful and can. With capturing, the event is first captured by the. What Is Bubbling In Javascript.
From rackham.hashnode.dev
Bubbling in JavaScript? What Is Bubbling In Javascript When an event happens on a component, it first runs the event handler on it, then on its parent component, then all the way up on other ancestors’ components. Event bubbling is a way that events (like clicks or key presses) move through the elements in an. We describe this by saying that the event bubbles up from the innermost. What Is Bubbling In Javascript.
From morioh.com
You Need To Understand Event Bubbling and Capturing in JavaScript What Is Bubbling In Javascript This behavior can be useful and can. We describe this by saying that the event bubbles up from the innermost element that was clicked. This process is called bubbling because it st By setting an event handler on the parent element or container, you can handle events from multiple child elements. With capturing, the event is first captured by the. What Is Bubbling In Javascript.
From www.golinuxcloud.com
JavaScript Event Bubbling [InDepth Tutorial] GoLinuxCloud What Is Bubbling In Javascript With bubbling, the event is first captured and handled by the innermost element and then propagated to outer elements. By setting an event handler on the parent element or container, you can handle events from multiple child elements. Event bubbling is a way that events (like clicks or key presses) move through the elements in an. The bubbling principle is. What Is Bubbling In Javascript.
From www.linkedin.com
Understanding Event Bubbling in JavaScript What Is Bubbling In Javascript When an event happens in a specific element (like a button), it first affects that element and then moves up to its parent elements, triggering any event listeners attached to those parents. Event bubbling is a way that events (like clicks or key presses) move through the elements in an html document. By setting an event handler on the parent. What Is Bubbling In Javascript.
From www.youtube.com
Event Bubbling in Javascript JavaScript For Beginner MERN Stack Development Tutorials 135 What Is Bubbling In Javascript By setting an event handler on the parent element or container, you can handle events from multiple child elements. This process is called bubbling because it st When an event happens on a component, it first runs the event handler on it, then on its parent component, then all the way up on other ancestors’ components. With bubbling, the event. What Is Bubbling In Javascript.
From www.scaler.com
What is Event Bubbling in JavaScript? Scaler Topics What Is Bubbling In Javascript This process is called bubbling because it st The bubbling principle is simple. With bubbling, events can be handled in a hierarchical manner. When an event happens in a specific element (like a button), it first affects that element and then moves up to its parent elements, triggering any event listeners attached to those parents. With bubbling, the event is. What Is Bubbling In Javascript.
From www.linkedin.com
Understanding Event Bubbling in JavaScript and Its Working What Is Bubbling In Javascript With bubbling, the event is first captured and handled by the innermost element and then propagated to outer elements. With capturing, the event is first captured by the outermost element and. With bubbling, events can be handled in a hierarchical manner. By default, all event handles through this order from center component event to outermost component event. This process is. What Is Bubbling In Javascript.
From dev.to
Event Bubbling JavaScript Concepts Simplified DEV Community What Is Bubbling In Javascript This process is called bubbling because it st Event bubbling is a way that events (like clicks or key presses) move through the elements in an. By default, all event handles through this order from center component event to outermost component event. With bubbling, events can be handled in a hierarchical manner. The bubbling principle is simple. Event bubbling is. What Is Bubbling In Javascript.
From devapt.com
Event bubbling in JavaScript all you need to know about What Is Bubbling In Javascript With capturing, the event is first captured by the outermost element and. When an event happens in a specific element (like a button), it first affects that element and then moves up to its parent elements, triggering any event listeners attached to those parents. Event bubbling is a way that events (like clicks or key presses) move through the elements. What Is Bubbling In Javascript.
From www.iizituts.com
Event Bubbling and Capturing in JavaScript Explained iizituts What Is Bubbling In Javascript We describe this by saying that the event bubbles up from the innermost element that was clicked. By setting an event handler on the parent element or container, you can handle events from multiple child elements. When an event happens in a specific element (like a button), it first affects that element and then moves up to its parent elements,. What Is Bubbling In Javascript.
From zainmughalkpk.medium.com
Event Bubbling and Capturing in JavaScript by ZainDev Medium What Is Bubbling In Javascript When an event happens on an element, it first runs the handlers on it, then on its parent, then all the way up on other ancestors. When an event happens on a component, it first runs the event handler on it, then on its parent component, then all the way up on other ancestors’ components. By default, all event handles. What Is Bubbling In Javascript.
From medium.com
What is bubbling in JavaScript?. Many entrylevel developers run in to… by Kevin Young Medium What Is Bubbling In Javascript When an event happens on a component, it first runs the event handler on it, then on its parent component, then all the way up on other ancestors’ components. By setting an event handler on the parent element or container, you can handle events from multiple child elements. Event bubbling is a way that events (like clicks or key presses). What Is Bubbling In Javascript.
From stackoverflow.com
javascript What is event bubbling and capturing? Stack Overflow What Is Bubbling In Javascript By setting an event handler on the parent element or container, you can handle events from multiple child elements. Event bubbling is a way that events (like clicks or key presses) move through the elements in an html document. With bubbling, events can be handled in a hierarchical manner. We describe this by saying that the event bubbles up from. What Is Bubbling In Javascript.
From gitconnected.com
Event Bubbling in JavaScript How Event Propagation Works with Examples gitconnected What Is Bubbling In Javascript When an event happens on a component, it first runs the event handler on it, then on its parent component, then all the way up on other ancestors’ components. We describe this by saying that the event bubbles up from the innermost element that was clicked. When an event happens in a specific element (like a button), it first affects. What Is Bubbling In Javascript.
From www.freecodecamp.org
Event Bubbling and Event Capturing in JavaScript Explained with Examples What Is Bubbling In Javascript With bubbling, the event is first captured and handled by the innermost element and then propagated to outer elements. The bubbling principle is simple. Event bubbling is a way that events (like clicks or key presses) move through the elements in an html document. When an event happens in a specific element (like a button), it first affects that element. What Is Bubbling In Javascript.
From rahulism.hashnode.dev
What is Event Bubbling in JavaScript? What Is Bubbling In Javascript Event bubbling is a way that events (like clicks or key presses) move through the elements in an html document. With bubbling, the event is first captured and handled by the innermost element and then propagated to outer elements. We describe this by saying that the event bubbles up from the innermost element that was clicked. The bubbling principle is. What Is Bubbling In Javascript.
From blog.knoldus.com
Event Bubbling and Capturing in Javascript Knoldus Blogs What Is Bubbling In Javascript When an event happens on a component, it first runs the event handler on it, then on its parent component, then all the way up on other ancestors’ components. With capturing, the event is first captured by the outermost element and. When an event happens on an element, it first runs the handlers on it, then on its parent, then. What Is Bubbling In Javascript.
From blog.logrocket.com
Deep dive into JavaScript event bubbling and capturing LogRocket Blog What Is Bubbling In Javascript When an event happens on a component, it first runs the event handler on it, then on its parent component, then all the way up on other ancestors’ components. The bubbling principle is simple. When an event happens in a specific element (like a button), it first affects that element and then moves up to its parent elements, triggering any. What Is Bubbling In Javascript.
From skillupwards.com
What is Event bubbling and Event Capturing in JavaScript SkillUpwards What Is Bubbling In Javascript When an event happens on an element, it first runs the handlers on it, then on its parent, then all the way up on other ancestors. Event bubbling is a way that events (like clicks or key presses) move through the elements in an html document. This behavior can be useful and can. When an event happens in a specific. What Is Bubbling In Javascript.
From morioh.com
What is Event Propagation? Event Bubbling in JavaScript? What Is Bubbling In Javascript By default, all event handles through this order from center component event to outermost component event. By setting an event handler on the parent element or container, you can handle events from multiple child elements. With bubbling, events can be handled in a hierarchical manner. With capturing, the event is first captured by the outermost element and. This process is. What Is Bubbling In Javascript.
From codedamn.com
What is event bubbling in JavaScript? What Is Bubbling In Javascript The bubbling principle is simple. We describe this by saying that the event bubbles up from the innermost element that was clicked. With bubbling, events can be handled in a hierarchical manner. With bubbling, the event is first captured and handled by the innermost element and then propagated to outer elements. With capturing, the event is first captured by the. What Is Bubbling In Javascript.
From www.geeksforgeeks.org
What is Event bubbling and Event Capturing in JavaScript ? What Is Bubbling In Javascript This behavior can be useful and can. Event bubbling is a way that events (like clicks or key presses) move through the elements in an. When an event happens on a component, it first runs the event handler on it, then on its parent component, then all the way up on other ancestors’ components. This process is called bubbling because. What Is Bubbling In Javascript.
From www.youtube.com
Q67. What is Event Bubbling In JavaScript ? YouTube What Is Bubbling In Javascript The bubbling principle is simple. Event bubbling is a way that events (like clicks or key presses) move through the elements in an html document. With bubbling, the event is first captured and handled by the innermost element and then propagated to outer elements. We describe this by saying that the event bubbles up from the innermost element that was. What Is Bubbling In Javascript.
From medium.com
Event Capturing, Bubbling and Target in Javascript by Jatin Agrawal GAMMASTACK Medium What Is Bubbling In Javascript With capturing, the event is first captured by the outermost element and. With bubbling, events can be handled in a hierarchical manner. The bubbling principle is simple. When an event happens on an element, it first runs the handlers on it, then on its parent, then all the way up on other ancestors. With bubbling, the event is first captured. What Is Bubbling In Javascript.
From www.youtube.com
What is Event Bubbling in JavaScript JavaScript Tutorials in Hindi Interview Question 27 What Is Bubbling In Javascript With bubbling, events can be handled in a hierarchical manner. When an event happens in a specific element (like a button), it first affects that element and then moves up to its parent elements, triggering any event listeners attached to those parents. With bubbling, the event is first captured and handled by the innermost element and then propagated to outer. What Is Bubbling In Javascript.
From itsourcecode.com
What is Event bubbling and Event capturing in JavaScript? What Is Bubbling In Javascript Event bubbling is a way that events (like clicks or key presses) move through the elements in an. When an event happens in a specific element (like a button), it first affects that element and then moves up to its parent elements, triggering any event listeners attached to those parents. By default, all event handles through this order from center. What Is Bubbling In Javascript.
From www.thecodecreative.com
JavaScript Event Bubbling and Capturing Made Simple! The Code Creative What Is Bubbling In Javascript When an event happens in a specific element (like a button), it first affects that element and then moves up to its parent elements, triggering any event listeners attached to those parents. When an event happens on a component, it first runs the event handler on it, then on its parent component, then all the way up on other ancestors’. What Is Bubbling In Javascript.
From webtips.dev
Data Types in JavaScript tips What Is Bubbling In Javascript With bubbling, events can be handled in a hierarchical manner. This behavior can be useful and can. When an event happens in a specific element (like a button), it first affects that element and then moves up to its parent elements, triggering any event listeners attached to those parents. When an event happens on a component, it first runs the. What Is Bubbling In Javascript.
From wesbos.com
Targets, Bubbling, Propagation and Capture Beginner JavaScript Wes Bos What Is Bubbling In Javascript By default, all event handles through this order from center component event to outermost component event. With bubbling, the event is first captured and handled by the innermost element and then propagated to outer elements. We describe this by saying that the event bubbles up from the innermost element that was clicked. When an event happens on an element, it. What Is Bubbling In Javascript.
From www.youtube.com
JavaScript Event Bubbling and Propagation YouTube What Is Bubbling In Javascript When an event happens in a specific element (like a button), it first affects that element and then moves up to its parent elements, triggering any event listeners attached to those parents. This process is called bubbling because it st We describe this by saying that the event bubbles up from the innermost element that was clicked. With bubbling, events. What Is Bubbling In Javascript.
From www.naukri.com
Event Bubbling in JavaScript Naukri Code 360 What Is Bubbling In Javascript By default, all event handles through this order from center component event to outermost component event. The bubbling principle is simple. Event bubbling is a way that events (like clicks or key presses) move through the elements in an. With capturing, the event is first captured by the outermost element and. This process is called bubbling because it st This. What Is Bubbling In Javascript.
From www.linkedin.com
Event Bubbling and Event Capturing in JavaScript Abdullah Pariyani What Is Bubbling In Javascript By default, all event handles through this order from center component event to outermost component event. This behavior can be useful and can. When an event happens on a component, it first runs the event handler on it, then on its parent component, then all the way up on other ancestors’ components. The bubbling principle is simple. Event bubbling is. What Is Bubbling In Javascript.
From www.youtube.com
Event Bubbling in JavaScript, Simplified YouTube What Is Bubbling In Javascript Event bubbling is a way that events (like clicks or key presses) move through the elements in an html document. When an event happens in a specific element (like a button), it first affects that element and then moves up to its parent elements, triggering any event listeners attached to those parents. The bubbling principle is simple. With capturing, the. What Is Bubbling In Javascript.