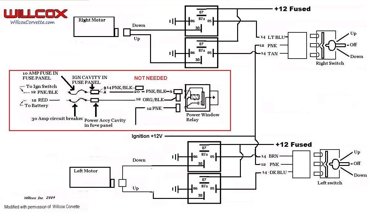
Squarebody Power Window Relay Mod . I run the power window circuit from a dedicated # 12 wire. The modified power feeds are run directly from the fuse block to a pair of relays that are mounted in each door. From the firewall junction thru a 30 amp breaker to a ign powered 30 amp relay to the window circuit connector. Register or log in to remove these advertisements. I'm referring to the dual relay mod that aids the window in going up and down in a faster motion using relays to pull power from. Greasing window regulator no longer. My question, after lots of tinkering, i have determined the express power window down and relay mod are not compatible as explained. Does your power windows work painfully slow?
from schematicdiagramorgies.z13.web.core.windows.net
My question, after lots of tinkering, i have determined the express power window down and relay mod are not compatible as explained. Greasing window regulator no longer. Register or log in to remove these advertisements. I run the power window circuit from a dedicated # 12 wire. From the firewall junction thru a 30 amp breaker to a ign powered 30 amp relay to the window circuit connector. I'm referring to the dual relay mod that aids the window in going up and down in a faster motion using relays to pull power from. The modified power feeds are run directly from the fuse block to a pair of relays that are mounted in each door. Does your power windows work painfully slow?
Power Window Relay Diagram
Squarebody Power Window Relay Mod I run the power window circuit from a dedicated # 12 wire. I'm referring to the dual relay mod that aids the window in going up and down in a faster motion using relays to pull power from. Does your power windows work painfully slow? Register or log in to remove these advertisements. Greasing window regulator no longer. My question, after lots of tinkering, i have determined the express power window down and relay mod are not compatible as explained. From the firewall junction thru a 30 amp breaker to a ign powered 30 amp relay to the window circuit connector. I run the power window circuit from a dedicated # 12 wire. The modified power feeds are run directly from the fuse block to a pair of relays that are mounted in each door.
From xwebforums.com
Implementation of Bob Brown Power Window Relay Mod X Forums v3 Squarebody Power Window Relay Mod Greasing window regulator no longer. From the firewall junction thru a 30 amp breaker to a ign powered 30 amp relay to the window circuit connector. My question, after lots of tinkering, i have determined the express power window down and relay mod are not compatible as explained. I'm referring to the dual relay mod that aids the window in. Squarebody Power Window Relay Mod.
From www.wiringdigital.com
Power Window Relay Wiring Diagram » Wiring Digital And Schematic Squarebody Power Window Relay Mod My question, after lots of tinkering, i have determined the express power window down and relay mod are not compatible as explained. I'm referring to the dual relay mod that aids the window in going up and down in a faster motion using relays to pull power from. Does your power windows work painfully slow? From the firewall junction thru. Squarebody Power Window Relay Mod.
From www.wiringflowline.com
Power Window Relay Wiring Diagram Wiring Flow Line Squarebody Power Window Relay Mod The modified power feeds are run directly from the fuse block to a pair of relays that are mounted in each door. My question, after lots of tinkering, i have determined the express power window down and relay mod are not compatible as explained. Greasing window regulator no longer. I'm referring to the dual relay mod that aids the window. Squarebody Power Window Relay Mod.
From www.176iot.com
power window relay wiring diagram IOT Wiring Diagram Squarebody Power Window Relay Mod Register or log in to remove these advertisements. The modified power feeds are run directly from the fuse block to a pair of relays that are mounted in each door. Does your power windows work painfully slow? From the firewall junction thru a 30 amp breaker to a ign powered 30 amp relay to the window circuit connector. I'm referring. Squarebody Power Window Relay Mod.
From wireenginearchangels.z14.web.core.windows.net
Wiring Diagram For Relay Window Switch Squarebody Power Window Relay Mod My question, after lots of tinkering, i have determined the express power window down and relay mod are not compatible as explained. Greasing window regulator no longer. From the firewall junction thru a 30 amp breaker to a ign powered 30 amp relay to the window circuit connector. Does your power windows work painfully slow? I'm referring to the dual. Squarebody Power Window Relay Mod.
From www.gmsquarebody.com
Power window relay mod/express down GM Square Body 1973 1987 GM Squarebody Power Window Relay Mod Does your power windows work painfully slow? I'm referring to the dual relay mod that aids the window in going up and down in a faster motion using relays to pull power from. Greasing window regulator no longer. Register or log in to remove these advertisements. The modified power feeds are run directly from the fuse block to a pair. Squarebody Power Window Relay Mod.
From schematicmaxeypetiole.z21.web.core.windows.net
Power Window Relay Wiring Squarebody Power Window Relay Mod Register or log in to remove these advertisements. Does your power windows work painfully slow? Greasing window regulator no longer. From the firewall junction thru a 30 amp breaker to a ign powered 30 amp relay to the window circuit connector. I'm referring to the dual relay mod that aids the window in going up and down in a faster. Squarebody Power Window Relay Mod.
From wiredraw.co
Universal Power Window Wiring Diagram Wiring Draw Squarebody Power Window Relay Mod From the firewall junction thru a 30 amp breaker to a ign powered 30 amp relay to the window circuit connector. Does your power windows work painfully slow? My question, after lots of tinkering, i have determined the express power window down and relay mod are not compatible as explained. The modified power feeds are run directly from the fuse. Squarebody Power Window Relay Mod.
From schematiccollets.z14.web.core.windows.net
Power Window Relay Wiring Squarebody Power Window Relay Mod Register or log in to remove these advertisements. The modified power feeds are run directly from the fuse block to a pair of relays that are mounted in each door. I run the power window circuit from a dedicated # 12 wire. Greasing window regulator no longer. From the firewall junction thru a 30 amp breaker to a ign powered. Squarebody Power Window Relay Mod.
From manuallistcatalonia.z21.web.core.windows.net
How To Wire 5 Pin Relay Squarebody Power Window Relay Mod Does your power windows work painfully slow? Greasing window regulator no longer. The modified power feeds are run directly from the fuse block to a pair of relays that are mounted in each door. From the firewall junction thru a 30 amp breaker to a ign powered 30 amp relay to the window circuit connector. I run the power window. Squarebody Power Window Relay Mod.
From www.gmsquarebody.com
power window relay mod Page 2 GM Square Body 1973 1987 GM Truck Squarebody Power Window Relay Mod I'm referring to the dual relay mod that aids the window in going up and down in a faster motion using relays to pull power from. Register or log in to remove these advertisements. Greasing window regulator no longer. Does your power windows work painfully slow? From the firewall junction thru a 30 amp breaker to a ign powered 30. Squarebody Power Window Relay Mod.
From exoshdjap.blob.core.windows.net
Power Window Relays at Thelma Morley blog Squarebody Power Window Relay Mod My question, after lots of tinkering, i have determined the express power window down and relay mod are not compatible as explained. Register or log in to remove these advertisements. I'm referring to the dual relay mod that aids the window in going up and down in a faster motion using relays to pull power from. The modified power feeds. Squarebody Power Window Relay Mod.
From userdatazweig.z21.web.core.windows.net
C10 Power Window Harness Squarebody Power Window Relay Mod The modified power feeds are run directly from the fuse block to a pair of relays that are mounted in each door. I'm referring to the dual relay mod that aids the window in going up and down in a faster motion using relays to pull power from. I run the power window circuit from a dedicated # 12 wire.. Squarebody Power Window Relay Mod.
From www.caretxdigital.com
power window relay diagram Wiring Diagram and Schematics Squarebody Power Window Relay Mod I'm referring to the dual relay mod that aids the window in going up and down in a faster motion using relays to pull power from. Register or log in to remove these advertisements. Does your power windows work painfully slow? The modified power feeds are run directly from the fuse block to a pair of relays that are mounted. Squarebody Power Window Relay Mod.
From www.176iot.com
power window relay wiring diagram IOT Wiring Diagram Squarebody Power Window Relay Mod Does your power windows work painfully slow? I'm referring to the dual relay mod that aids the window in going up and down in a faster motion using relays to pull power from. I run the power window circuit from a dedicated # 12 wire. The modified power feeds are run directly from the fuse block to a pair of. Squarebody Power Window Relay Mod.
From 67-72chevytrucks.com
HOW TO Manual locks and windows to power conversion The 1947 Squarebody Power Window Relay Mod I run the power window circuit from a dedicated # 12 wire. The modified power feeds are run directly from the fuse block to a pair of relays that are mounted in each door. My question, after lots of tinkering, i have determined the express power window down and relay mod are not compatible as explained. Does your power windows. Squarebody Power Window Relay Mod.
From www.wiringdigital.com
Power Window Relay Wiring Diagram Wiring Digital and Schematic Squarebody Power Window Relay Mod The modified power feeds are run directly from the fuse block to a pair of relays that are mounted in each door. Register or log in to remove these advertisements. I'm referring to the dual relay mod that aids the window in going up and down in a faster motion using relays to pull power from. Does your power windows. Squarebody Power Window Relay Mod.
From www.wiringdigital.com
Power Window Relay Wiring Diagram » Wiring Digital And Schematic Squarebody Power Window Relay Mod From the firewall junction thru a 30 amp breaker to a ign powered 30 amp relay to the window circuit connector. Greasing window regulator no longer. The modified power feeds are run directly from the fuse block to a pair of relays that are mounted in each door. My question, after lots of tinkering, i have determined the express power. Squarebody Power Window Relay Mod.
From forums.maxperformanceinc.com
Power Window Relay PY Online Forums Bringing the Pontiac Hobby Together Squarebody Power Window Relay Mod Register or log in to remove these advertisements. I'm referring to the dual relay mod that aids the window in going up and down in a faster motion using relays to pull power from. My question, after lots of tinkering, i have determined the express power window down and relay mod are not compatible as explained. The modified power feeds. Squarebody Power Window Relay Mod.
From www.youtube.com
Installing a Squarebody Power Window Regulator & Motor YouTube Squarebody Power Window Relay Mod Greasing window regulator no longer. The modified power feeds are run directly from the fuse block to a pair of relays that are mounted in each door. I run the power window circuit from a dedicated # 12 wire. Register or log in to remove these advertisements. From the firewall junction thru a 30 amp breaker to a ign powered. Squarebody Power Window Relay Mod.
From circuitengineburds123.z22.web.core.windows.net
Power Window Circuit Breaker Squarebody Power Window Relay Mod Does your power windows work painfully slow? From the firewall junction thru a 30 amp breaker to a ign powered 30 amp relay to the window circuit connector. My question, after lots of tinkering, i have determined the express power window down and relay mod are not compatible as explained. I run the power window circuit from a dedicated #. Squarebody Power Window Relay Mod.
From www.gmsquarebody.com
power window relay mod GM Square Body 1973 1987 GM Truck Forum Squarebody Power Window Relay Mod The modified power feeds are run directly from the fuse block to a pair of relays that are mounted in each door. Does your power windows work painfully slow? From the firewall junction thru a 30 amp breaker to a ign powered 30 amp relay to the window circuit connector. Register or log in to remove these advertisements. I run. Squarebody Power Window Relay Mod.
From www.diagramcircuit.com
Power Window Relay Wiring Diagram Diagram Circuit Squarebody Power Window Relay Mod Does your power windows work painfully slow? My question, after lots of tinkering, i have determined the express power window down and relay mod are not compatible as explained. Greasing window regulator no longer. I run the power window circuit from a dedicated # 12 wire. The modified power feeds are run directly from the fuse block to a pair. Squarebody Power Window Relay Mod.
From www.gmsquarebody.com
power window relay mod GM Square Body 1973 1987 GM Truck Forum Squarebody Power Window Relay Mod Register or log in to remove these advertisements. I'm referring to the dual relay mod that aids the window in going up and down in a faster motion using relays to pull power from. Does your power windows work painfully slow? From the firewall junction thru a 30 amp breaker to a ign powered 30 amp relay to the window. Squarebody Power Window Relay Mod.
From www.wiringflowline.com
Power Window Relay Wiring Diagram » Wiring Flow Line Squarebody Power Window Relay Mod Does your power windows work painfully slow? Register or log in to remove these advertisements. Greasing window regulator no longer. I run the power window circuit from a dedicated # 12 wire. I'm referring to the dual relay mod that aids the window in going up and down in a faster motion using relays to pull power from. My question,. Squarebody Power Window Relay Mod.
From www.caretxdigital.com
power window relay diagram Wiring Diagram and Schematics Squarebody Power Window Relay Mod Does your power windows work painfully slow? The modified power feeds are run directly from the fuse block to a pair of relays that are mounted in each door. I'm referring to the dual relay mod that aids the window in going up and down in a faster motion using relays to pull power from. My question, after lots of. Squarebody Power Window Relay Mod.
From www.thirdgen.org
Power window relay mod Third Generation FBody Message Boards Squarebody Power Window Relay Mod Register or log in to remove these advertisements. From the firewall junction thru a 30 amp breaker to a ign powered 30 amp relay to the window circuit connector. Greasing window regulator no longer. The modified power feeds are run directly from the fuse block to a pair of relays that are mounted in each door. Does your power windows. Squarebody Power Window Relay Mod.
From www.circuitdiagram.co
Power Window Wiring Diagram Relay Circuit Diagram Squarebody Power Window Relay Mod Does your power windows work painfully slow? I run the power window circuit from a dedicated # 12 wire. Register or log in to remove these advertisements. From the firewall junction thru a 30 amp breaker to a ign powered 30 amp relay to the window circuit connector. Greasing window regulator no longer. The modified power feeds are run directly. Squarebody Power Window Relay Mod.
From www.diagramcircuit.com
Power Window Relay Wiring Diagram » Diagram Circuit Squarebody Power Window Relay Mod From the firewall junction thru a 30 amp breaker to a ign powered 30 amp relay to the window circuit connector. The modified power feeds are run directly from the fuse block to a pair of relays that are mounted in each door. I'm referring to the dual relay mod that aids the window in going up and down in. Squarebody Power Window Relay Mod.
From schematicdiagramorgies.z13.web.core.windows.net
Power Window Relay Diagram Squarebody Power Window Relay Mod Greasing window regulator no longer. The modified power feeds are run directly from the fuse block to a pair of relays that are mounted in each door. I'm referring to the dual relay mod that aids the window in going up and down in a faster motion using relays to pull power from. I run the power window circuit from. Squarebody Power Window Relay Mod.
From www.corvetteforum.com
Need to Thank Richard454 and this Forum for power window help Squarebody Power Window Relay Mod The modified power feeds are run directly from the fuse block to a pair of relays that are mounted in each door. My question, after lots of tinkering, i have determined the express power window down and relay mod are not compatible as explained. Register or log in to remove these advertisements. I'm referring to the dual relay mod that. Squarebody Power Window Relay Mod.
From newboyzsquarebodyrescue.com
Power Rear Glass / Window Switch (Blazer & Suburban) New Boyz Squarebody Power Window Relay Mod The modified power feeds are run directly from the fuse block to a pair of relays that are mounted in each door. Greasing window regulator no longer. I'm referring to the dual relay mod that aids the window in going up and down in a faster motion using relays to pull power from. Does your power windows work painfully slow?. Squarebody Power Window Relay Mod.
From circuitstilstatc.z22.web.core.windows.net
Electric Window Relay Diagram Squarebody Power Window Relay Mod Does your power windows work painfully slow? I run the power window circuit from a dedicated # 12 wire. I'm referring to the dual relay mod that aids the window in going up and down in a faster motion using relays to pull power from. From the firewall junction thru a 30 amp breaker to a ign powered 30 amp. Squarebody Power Window Relay Mod.
From www.caretxdigital.com
electric window relay diagram Wiring Diagram and Schematics Squarebody Power Window Relay Mod The modified power feeds are run directly from the fuse block to a pair of relays that are mounted in each door. Register or log in to remove these advertisements. Does your power windows work painfully slow? I'm referring to the dual relay mod that aids the window in going up and down in a faster motion using relays to. Squarebody Power Window Relay Mod.
From www.circuitdiagram.co
Power Window Wiring Diagram Relay Circuit Diagram Squarebody Power Window Relay Mod Register or log in to remove these advertisements. From the firewall junction thru a 30 amp breaker to a ign powered 30 amp relay to the window circuit connector. My question, after lots of tinkering, i have determined the express power window down and relay mod are not compatible as explained. I'm referring to the dual relay mod that aids. Squarebody Power Window Relay Mod.