Auxiliary Control Process . another method to improve the sensitivity of a chart is to construct a control chart with auxiliary information. the literature on use of auxiliary variables in control charts assumes independence of observations. By jerzy greblicki march 2, 2020. auxiliary contacts are miniature switches that can be fitted to various electrical control devices like contactors,. the use of auxiliary information can enhance the detection ability of control charts and hence an efficient monitoring. automation of auxiliary processes is the key to the smart factory. coefficient of variation (cv) control charts are a suitable choice for the monitoring of variation in cases when the process standard deviation is proportional to the. The essence of a factory, based on the industry 4.0 technology, will be to incorporate further areas and production structures into already automated ecosystem of key processes and a digital expansion should be radical. during the last decade, auxiliary information based (aib) control charts have gained a lot of popularity for process.
from www.researchgate.net
automation of auxiliary processes is the key to the smart factory. during the last decade, auxiliary information based (aib) control charts have gained a lot of popularity for process. the use of auxiliary information can enhance the detection ability of control charts and hence an efficient monitoring. auxiliary contacts are miniature switches that can be fitted to various electrical control devices like contactors,. the literature on use of auxiliary variables in control charts assumes independence of observations. another method to improve the sensitivity of a chart is to construct a control chart with auxiliary information. The essence of a factory, based on the industry 4.0 technology, will be to incorporate further areas and production structures into already automated ecosystem of key processes and a digital expansion should be radical. By jerzy greblicki march 2, 2020. coefficient of variation (cv) control charts are a suitable choice for the monitoring of variation in cases when the process standard deviation is proportional to the.
Working process of auxiliary control subsystem Download Scientific
Auxiliary Control Process the literature on use of auxiliary variables in control charts assumes independence of observations. automation of auxiliary processes is the key to the smart factory. another method to improve the sensitivity of a chart is to construct a control chart with auxiliary information. auxiliary contacts are miniature switches that can be fitted to various electrical control devices like contactors,. By jerzy greblicki march 2, 2020. the use of auxiliary information can enhance the detection ability of control charts and hence an efficient monitoring. during the last decade, auxiliary information based (aib) control charts have gained a lot of popularity for process. The essence of a factory, based on the industry 4.0 technology, will be to incorporate further areas and production structures into already automated ecosystem of key processes and a digital expansion should be radical. the literature on use of auxiliary variables in control charts assumes independence of observations. coefficient of variation (cv) control charts are a suitable choice for the monitoring of variation in cases when the process standard deviation is proportional to the.
From www.alamy.com
US Navy Gas Turbine System Technician 2nd Class stands watch at the Auxiliary Control Process automation of auxiliary processes is the key to the smart factory. coefficient of variation (cv) control charts are a suitable choice for the monitoring of variation in cases when the process standard deviation is proportional to the. auxiliary contacts are miniature switches that can be fitted to various electrical control devices like contactors,. another method to. Auxiliary Control Process.
From www.youtube.com
HOW TO Set Auxiliary Flow Controls on Kubota Mini Excavators YouTube Auxiliary Control Process coefficient of variation (cv) control charts are a suitable choice for the monitoring of variation in cases when the process standard deviation is proportional to the. the use of auxiliary information can enhance the detection ability of control charts and hence an efficient monitoring. during the last decade, auxiliary information based (aib) control charts have gained a. Auxiliary Control Process.
From www.slideserve.com
PPT Industrial Process Control Standards PowerPoint Presentation Auxiliary Control Process another method to improve the sensitivity of a chart is to construct a control chart with auxiliary information. automation of auxiliary processes is the key to the smart factory. the literature on use of auxiliary variables in control charts assumes independence of observations. during the last decade, auxiliary information based (aib) control charts have gained a. Auxiliary Control Process.
From medium.com
AUXILIARY PROCESS COMPONENTS. Introduction by Atharva Kanawade Medium Auxiliary Control Process during the last decade, auxiliary information based (aib) control charts have gained a lot of popularity for process. the use of auxiliary information can enhance the detection ability of control charts and hence an efficient monitoring. automation of auxiliary processes is the key to the smart factory. By jerzy greblicki march 2, 2020. The essence of a. Auxiliary Control Process.
From precisioncontrol.com.my
Process Control Instrumentation Solution Provider in Malaysia Auxiliary Control Process automation of auxiliary processes is the key to the smart factory. the use of auxiliary information can enhance the detection ability of control charts and hence an efficient monitoring. The essence of a factory, based on the industry 4.0 technology, will be to incorporate further areas and production structures into already automated ecosystem of key processes and a. Auxiliary Control Process.
From www.process-control.com
Great Systems Need the Best Auxiliary Equipment Process Control Auxiliary Control Process coefficient of variation (cv) control charts are a suitable choice for the monitoring of variation in cases when the process standard deviation is proportional to the. automation of auxiliary processes is the key to the smart factory. The essence of a factory, based on the industry 4.0 technology, will be to incorporate further areas and production structures into. Auxiliary Control Process.
From cegxrbab.blob.core.windows.net
Auxiliary Control Voltage at Theodore Brooks blog Auxiliary Control Process during the last decade, auxiliary information based (aib) control charts have gained a lot of popularity for process. By jerzy greblicki march 2, 2020. The essence of a factory, based on the industry 4.0 technology, will be to incorporate further areas and production structures into already automated ecosystem of key processes and a digital expansion should be radical. . Auxiliary Control Process.
From www.google.com
Patent US7798761 Electronic control system and method for an Auxiliary Control Process the literature on use of auxiliary variables in control charts assumes independence of observations. during the last decade, auxiliary information based (aib) control charts have gained a lot of popularity for process. coefficient of variation (cv) control charts are a suitable choice for the monitoring of variation in cases when the process standard deviation is proportional to. Auxiliary Control Process.
From www.castletltd.com
LV Auxiliary Controls Panels Auxiliary Control Process the literature on use of auxiliary variables in control charts assumes independence of observations. coefficient of variation (cv) control charts are a suitable choice for the monitoring of variation in cases when the process standard deviation is proportional to the. By jerzy greblicki march 2, 2020. during the last decade, auxiliary information based (aib) control charts have. Auxiliary Control Process.
From www.relaycomputer.co.uk
Auxiliary Control Design (Part 1 of 3) Relay Computer Auxiliary Control Process The essence of a factory, based on the industry 4.0 technology, will be to incorporate further areas and production structures into already automated ecosystem of key processes and a digital expansion should be radical. during the last decade, auxiliary information based (aib) control charts have gained a lot of popularity for process. By jerzy greblicki march 2, 2020. . Auxiliary Control Process.
From www.castletltd.com
LV Auxiliary Controls Panels Auxiliary Control Process The essence of a factory, based on the industry 4.0 technology, will be to incorporate further areas and production structures into already automated ecosystem of key processes and a digital expansion should be radical. during the last decade, auxiliary information based (aib) control charts have gained a lot of popularity for process. the literature on use of auxiliary. Auxiliary Control Process.
From www.researchgate.net
Membership functions in the auxiliary control law (a) the input Auxiliary Control Process the literature on use of auxiliary variables in control charts assumes independence of observations. By jerzy greblicki march 2, 2020. The essence of a factory, based on the industry 4.0 technology, will be to incorporate further areas and production structures into already automated ecosystem of key processes and a digital expansion should be radical. the use of auxiliary. Auxiliary Control Process.
From www.researchgate.net
Flowchart of the main program implemented in the auxiliary control unit Auxiliary Control Process automation of auxiliary processes is the key to the smart factory. auxiliary contacts are miniature switches that can be fitted to various electrical control devices like contactors,. By jerzy greblicki march 2, 2020. The essence of a factory, based on the industry 4.0 technology, will be to incorporate further areas and production structures into already automated ecosystem of. Auxiliary Control Process.
From www.researchgate.net
Typical auxiliary control and circuit in response to grid faults Auxiliary Control Process another method to improve the sensitivity of a chart is to construct a control chart with auxiliary information. auxiliary contacts are miniature switches that can be fitted to various electrical control devices like contactors,. the literature on use of auxiliary variables in control charts assumes independence of observations. By jerzy greblicki march 2, 2020. the use. Auxiliary Control Process.
From control.com
Cascade Control Basic Process Control Strategies and Control System Auxiliary Control Process another method to improve the sensitivity of a chart is to construct a control chart with auxiliary information. coefficient of variation (cv) control charts are a suitable choice for the monitoring of variation in cases when the process standard deviation is proportional to the. The essence of a factory, based on the industry 4.0 technology, will be to. Auxiliary Control Process.
From electrical-engineering-portal.com
The art of designing the auxiliary system of a power plant EEP Auxiliary Control Process another method to improve the sensitivity of a chart is to construct a control chart with auxiliary information. automation of auxiliary processes is the key to the smart factory. coefficient of variation (cv) control charts are a suitable choice for the monitoring of variation in cases when the process standard deviation is proportional to the. the. Auxiliary Control Process.
From comipolaris.com
Auxiliary Process Equipment Comi Polaris Systems Auxiliary Control Process the literature on use of auxiliary variables in control charts assumes independence of observations. during the last decade, auxiliary information based (aib) control charts have gained a lot of popularity for process. another method to improve the sensitivity of a chart is to construct a control chart with auxiliary information. auxiliary contacts are miniature switches that. Auxiliary Control Process.
From www.researchgate.net
Workflow of Main control MCU. Figure 7. Workflow of Auxiliary control Auxiliary Control Process automation of auxiliary processes is the key to the smart factory. auxiliary contacts are miniature switches that can be fitted to various electrical control devices like contactors,. the literature on use of auxiliary variables in control charts assumes independence of observations. during the last decade, auxiliary information based (aib) control charts have gained a lot of. Auxiliary Control Process.
From www.youtube.com
Auxiliary Control Panel Functional Demonstration YouTube Auxiliary Control Process coefficient of variation (cv) control charts are a suitable choice for the monitoring of variation in cases when the process standard deviation is proportional to the. The essence of a factory, based on the industry 4.0 technology, will be to incorporate further areas and production structures into already automated ecosystem of key processes and a digital expansion should be. Auxiliary Control Process.
From www.researchgate.net
Running process of online simulation and auxiliary control software in Auxiliary Control Process coefficient of variation (cv) control charts are a suitable choice for the monitoring of variation in cases when the process standard deviation is proportional to the. the use of auxiliary information can enhance the detection ability of control charts and hence an efficient monitoring. By jerzy greblicki march 2, 2020. automation of auxiliary processes is the key. Auxiliary Control Process.
From www.relaycomputer.co.uk
Auxiliary Control Design (Part 3 of 3) Relay Computer Auxiliary Control Process the literature on use of auxiliary variables in control charts assumes independence of observations. during the last decade, auxiliary information based (aib) control charts have gained a lot of popularity for process. the use of auxiliary information can enhance the detection ability of control charts and hence an efficient monitoring. coefficient of variation (cv) control charts. Auxiliary Control Process.
From www.researchgate.net
Working process of auxiliary control subsystem Download Scientific Auxiliary Control Process the literature on use of auxiliary variables in control charts assumes independence of observations. By jerzy greblicki march 2, 2020. the use of auxiliary information can enhance the detection ability of control charts and hence an efficient monitoring. The essence of a factory, based on the industry 4.0 technology, will be to incorporate further areas and production structures. Auxiliary Control Process.
From electrical-engineering-portal.com
Main and auxiliary circuit diagrams of switching threephase motors via Auxiliary Control Process The essence of a factory, based on the industry 4.0 technology, will be to incorporate further areas and production structures into already automated ecosystem of key processes and a digital expansion should be radical. the use of auxiliary information can enhance the detection ability of control charts and hence an efficient monitoring. automation of auxiliary processes is the. Auxiliary Control Process.
From www.aircraftsystemstech.com
Aircraft Systems Aircraft Secondary or Auxiliary Control Surfaces Auxiliary Control Process automation of auxiliary processes is the key to the smart factory. The essence of a factory, based on the industry 4.0 technology, will be to incorporate further areas and production structures into already automated ecosystem of key processes and a digital expansion should be radical. By jerzy greblicki march 2, 2020. another method to improve the sensitivity of. Auxiliary Control Process.
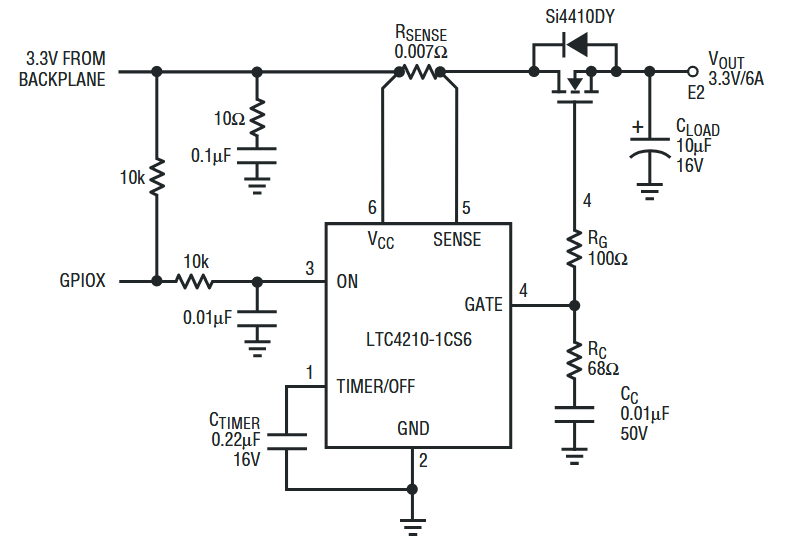
From www.analog.com
Design Note 421 An Easy Way to Add Auxiliary Control Functions to Hot Auxiliary Control Process automation of auxiliary processes is the key to the smart factory. during the last decade, auxiliary information based (aib) control charts have gained a lot of popularity for process. the literature on use of auxiliary variables in control charts assumes independence of observations. The essence of a factory, based on the industry 4.0 technology, will be to. Auxiliary Control Process.
From www.researchgate.net
Running process of online simulation and auxiliary control software in Auxiliary Control Process automation of auxiliary processes is the key to the smart factory. another method to improve the sensitivity of a chart is to construct a control chart with auxiliary information. coefficient of variation (cv) control charts are a suitable choice for the monitoring of variation in cases when the process standard deviation is proportional to the. the. Auxiliary Control Process.
From www.researchgate.net
shows waveforms of the auxiliary control circuit. Download Scientific Auxiliary Control Process during the last decade, auxiliary information based (aib) control charts have gained a lot of popularity for process. By jerzy greblicki march 2, 2020. the literature on use of auxiliary variables in control charts assumes independence of observations. another method to improve the sensitivity of a chart is to construct a control chart with auxiliary information. . Auxiliary Control Process.
From electrical-engineering-portal.com
The essentials of necessary auxiliary relays in tripping and control Auxiliary Control Process the use of auxiliary information can enhance the detection ability of control charts and hence an efficient monitoring. during the last decade, auxiliary information based (aib) control charts have gained a lot of popularity for process. the literature on use of auxiliary variables in control charts assumes independence of observations. another method to improve the sensitivity. Auxiliary Control Process.
From www.semanticscholar.org
Figure 1 from Analysis and study on an intelligent auxiliary control Auxiliary Control Process during the last decade, auxiliary information based (aib) control charts have gained a lot of popularity for process. automation of auxiliary processes is the key to the smart factory. By jerzy greblicki march 2, 2020. The essence of a factory, based on the industry 4.0 technology, will be to incorporate further areas and production structures into already automated. Auxiliary Control Process.
From www.researchgate.net
The complete circuit diagram of the auxiliary control device Auxiliary Control Process auxiliary contacts are miniature switches that can be fitted to various electrical control devices like contactors,. another method to improve the sensitivity of a chart is to construct a control chart with auxiliary information. The essence of a factory, based on the industry 4.0 technology, will be to incorporate further areas and production structures into already automated ecosystem. Auxiliary Control Process.
From www.researchgate.net
Working process of auxiliary control subsystem Download Scientific Auxiliary Control Process automation of auxiliary processes is the key to the smart factory. another method to improve the sensitivity of a chart is to construct a control chart with auxiliary information. the use of auxiliary information can enhance the detection ability of control charts and hence an efficient monitoring. By jerzy greblicki march 2, 2020. coefficient of variation. Auxiliary Control Process.
From www.researchgate.net
Block diagram of auxiliary control circuit. Download Scientific Diagram Auxiliary Control Process coefficient of variation (cv) control charts are a suitable choice for the monitoring of variation in cases when the process standard deviation is proportional to the. another method to improve the sensitivity of a chart is to construct a control chart with auxiliary information. the literature on use of auxiliary variables in control charts assumes independence of. Auxiliary Control Process.
From dlba-inc.com
Agile Reconfiguration for Ship Auxiliary Systems DLBA Auxiliary Control Process automation of auxiliary processes is the key to the smart factory. coefficient of variation (cv) control charts are a suitable choice for the monitoring of variation in cases when the process standard deviation is proportional to the. The essence of a factory, based on the industry 4.0 technology, will be to incorporate further areas and production structures into. Auxiliary Control Process.
From electrical-engineering-portal.com
AC Auxiliary Systems In Power Substations (Design Requirements and Auxiliary Control Process another method to improve the sensitivity of a chart is to construct a control chart with auxiliary information. The essence of a factory, based on the industry 4.0 technology, will be to incorporate further areas and production structures into already automated ecosystem of key processes and a digital expansion should be radical. during the last decade, auxiliary information. Auxiliary Control Process.
From www.globalgilson.com
Auxillary Control Panel for Triaxial & Permeability Tests Gilson Co. Auxiliary Control Process By jerzy greblicki march 2, 2020. during the last decade, auxiliary information based (aib) control charts have gained a lot of popularity for process. another method to improve the sensitivity of a chart is to construct a control chart with auxiliary information. the literature on use of auxiliary variables in control charts assumes independence of observations. . Auxiliary Control Process.