Power Strip Circuit Diagram . the exact amount of power a power strip gives to a device is determined by the device, not the strip. Was wondering if anyone out there could find anything. in the 120v world the simple solution is a power strip. The device has a given internal resistance that determines how. i have been looking for some solid power strip schematic files on the internet but cannot find any. a power strip schematic is a diagram or blueprint that illustrates the internal wiring and components of a power strip. The choke is a just ring of magnetic material, wrapped with wire — a basic electromagnet. the general idea is that once a device goes into standby mode, its power usage drops and is detected by the power strip, which correspondingly cuts. I figured i could build my own for a whole lot less money, or build a much superior product for the same money. a surge suppressor circuit diagram is a schematic representation of a surge suppressor circuit. On its way to the power strip outlet, the hot wire passes through a toroidal choke coil. A surge suppressor, also known as a surge protector or power.
from circuitdigest.com
a surge suppressor circuit diagram is a schematic representation of a surge suppressor circuit. the general idea is that once a device goes into standby mode, its power usage drops and is detected by the power strip, which correspondingly cuts. A surge suppressor, also known as a surge protector or power. the exact amount of power a power strip gives to a device is determined by the device, not the strip. Was wondering if anyone out there could find anything. On its way to the power strip outlet, the hot wire passes through a toroidal choke coil. in the 120v world the simple solution is a power strip. The device has a given internal resistance that determines how. The choke is a just ring of magnetic material, wrapped with wire — a basic electromagnet. a power strip schematic is a diagram or blueprint that illustrates the internal wiring and components of a power strip.
AC to DC 12V LED Strip Driver Circuit
Power Strip Circuit Diagram a power strip schematic is a diagram or blueprint that illustrates the internal wiring and components of a power strip. The device has a given internal resistance that determines how. i have been looking for some solid power strip schematic files on the internet but cannot find any. A surge suppressor, also known as a surge protector or power. in the 120v world the simple solution is a power strip. a surge suppressor circuit diagram is a schematic representation of a surge suppressor circuit. I figured i could build my own for a whole lot less money, or build a much superior product for the same money. the general idea is that once a device goes into standby mode, its power usage drops and is detected by the power strip, which correspondingly cuts. a power strip schematic is a diagram or blueprint that illustrates the internal wiring and components of a power strip. Was wondering if anyone out there could find anything. On its way to the power strip outlet, the hot wire passes through a toroidal choke coil. The choke is a just ring of magnetic material, wrapped with wire — a basic electromagnet. the exact amount of power a power strip gives to a device is determined by the device, not the strip.
From fixpartmuller.z19.web.core.windows.net
Circuit Diagram Of Power Supply Power Strip Circuit Diagram i have been looking for some solid power strip schematic files on the internet but cannot find any. The choke is a just ring of magnetic material, wrapped with wire — a basic electromagnet. Was wondering if anyone out there could find anything. a power strip schematic is a diagram or blueprint that illustrates the internal wiring and. Power Strip Circuit Diagram.
From www.circuits-diy.com
Dual Power Supply Circuit Power Strip Circuit Diagram The choke is a just ring of magnetic material, wrapped with wire — a basic electromagnet. A surge suppressor, also known as a surge protector or power. On its way to the power strip outlet, the hot wire passes through a toroidal choke coil. the exact amount of power a power strip gives to a device is determined by. Power Strip Circuit Diagram.
From itecnotes.com
Electronic Powering 20 m LED strips Valuable Tech Notes Power Strip Circuit Diagram I figured i could build my own for a whole lot less money, or build a much superior product for the same money. in the 120v world the simple solution is a power strip. the general idea is that once a device goes into standby mode, its power usage drops and is detected by the power strip, which. Power Strip Circuit Diagram.
From www.caretxdigital.com
rgb led strip circuit diagram Wiring Diagram and Schematics Power Strip Circuit Diagram The device has a given internal resistance that determines how. a surge suppressor circuit diagram is a schematic representation of a surge suppressor circuit. a power strip schematic is a diagram or blueprint that illustrates the internal wiring and components of a power strip. The choke is a just ring of magnetic material, wrapped with wire — a. Power Strip Circuit Diagram.
From intertherm-wiring-diagram.blogspot.com
4 Wire Led Strip Wiring Diagram / How To Connect An Led Strip To A Power Strip Circuit Diagram the exact amount of power a power strip gives to a device is determined by the device, not the strip. the general idea is that once a device goes into standby mode, its power usage drops and is detected by the power strip, which correspondingly cuts. in the 120v world the simple solution is a power strip.. Power Strip Circuit Diagram.
From www.caretxdigital.com
12v led strip circuit diagram Wiring Diagram and Schematics Power Strip Circuit Diagram a power strip schematic is a diagram or blueprint that illustrates the internal wiring and components of a power strip. The choke is a just ring of magnetic material, wrapped with wire — a basic electromagnet. Was wondering if anyone out there could find anything. i have been looking for some solid power strip schematic files on the. Power Strip Circuit Diagram.
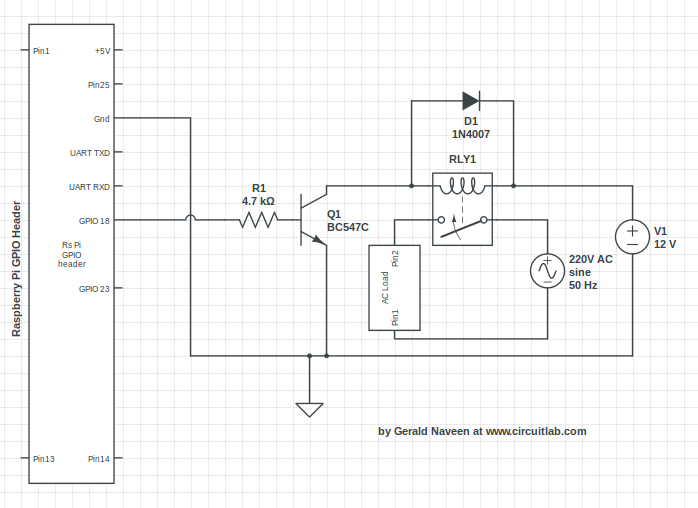
From geraldnaveen.blogspot.com
Gerald Naveen DIY Raspberry Pi controlled Power Strip Part 1 Power Strip Circuit Diagram a surge suppressor circuit diagram is a schematic representation of a surge suppressor circuit. i have been looking for some solid power strip schematic files on the internet but cannot find any. The choke is a just ring of magnetic material, wrapped with wire — a basic electromagnet. The device has a given internal resistance that determines how.. Power Strip Circuit Diagram.
From programmingdigest.com
WS2811 Addressable RGB LED Strip with Arduino Code Power Strip Circuit Diagram Was wondering if anyone out there could find anything. the exact amount of power a power strip gives to a device is determined by the device, not the strip. On its way to the power strip outlet, the hot wire passes through a toroidal choke coil. I figured i could build my own for a whole lot less money,. Power Strip Circuit Diagram.
From itecnotes.com
Electronic Power supply for 144 LEDs in parallel Valuable Tech Notes Power Strip Circuit Diagram the general idea is that once a device goes into standby mode, its power usage drops and is detected by the power strip, which correspondingly cuts. The device has a given internal resistance that determines how. a power strip schematic is a diagram or blueprint that illustrates the internal wiring and components of a power strip. a. Power Strip Circuit Diagram.
From enginewiringeggers.z13.web.core.windows.net
4 Pin Led Strip Wiring Diagram Power Strip Circuit Diagram The device has a given internal resistance that determines how. On its way to the power strip outlet, the hot wire passes through a toroidal choke coil. Was wondering if anyone out there could find anything. the general idea is that once a device goes into standby mode, its power usage drops and is detected by the power strip,. Power Strip Circuit Diagram.
From b2c2.poweredbyefi.org
Advanced Power Strips Buyer's Guide Buyer's Guides Power Strip Circuit Diagram a surge suppressor circuit diagram is a schematic representation of a surge suppressor circuit. A surge suppressor, also known as a surge protector or power. in the 120v world the simple solution is a power strip. the general idea is that once a device goes into standby mode, its power usage drops and is detected by the. Power Strip Circuit Diagram.
From itecnotes.com
Electronic Powering multiple WS2812B strips from different sources Power Strip Circuit Diagram the general idea is that once a device goes into standby mode, its power usage drops and is detected by the power strip, which correspondingly cuts. Was wondering if anyone out there could find anything. I figured i could build my own for a whole lot less money, or build a much superior product for the same money. . Power Strip Circuit Diagram.
From device.report
TASK power DV Series Lighted Power Strip Instruction Manual Power Strip Circuit Diagram the general idea is that once a device goes into standby mode, its power usage drops and is detected by the power strip, which correspondingly cuts. a power strip schematic is a diagram or blueprint that illustrates the internal wiring and components of a power strip. i have been looking for some solid power strip schematic files. Power Strip Circuit Diagram.
From schematicfranzittaso.z22.web.core.windows.net
4 Pin Led Strip Wiring Diagram Power Strip Circuit Diagram A surge suppressor, also known as a surge protector or power. a power strip schematic is a diagram or blueprint that illustrates the internal wiring and components of a power strip. The device has a given internal resistance that determines how. Was wondering if anyone out there could find anything. the general idea is that once a device. Power Strip Circuit Diagram.
From www.google.ca
Patent US8004811 Power strip having surge protective circuit Google Power Strip Circuit Diagram in the 120v world the simple solution is a power strip. On its way to the power strip outlet, the hot wire passes through a toroidal choke coil. The choke is a just ring of magnetic material, wrapped with wire — a basic electromagnet. i have been looking for some solid power strip schematic files on the internet. Power Strip Circuit Diagram.
From www.theengineertutor.com
Remote Control Power Strip Using PIC24 The Engineer Tutor The Power Strip Circuit Diagram A surge suppressor, also known as a surge protector or power. I figured i could build my own for a whole lot less money, or build a much superior product for the same money. i have been looking for some solid power strip schematic files on the internet but cannot find any. The choke is a just ring of. Power Strip Circuit Diagram.
From www.elcircuit.com
LED Strips Dimmer with 555 Circuit Electronic Circuit Power Strip Circuit Diagram the exact amount of power a power strip gives to a device is determined by the device, not the strip. The choke is a just ring of magnetic material, wrapped with wire — a basic electromagnet. I figured i could build my own for a whole lot less money, or build a much superior product for the same money.. Power Strip Circuit Diagram.
From wirelibterri.z6.web.core.windows.net
Led Strip Wiring Diagram Power Strip Circuit Diagram a power strip schematic is a diagram or blueprint that illustrates the internal wiring and components of a power strip. A surge suppressor, also known as a surge protector or power. The device has a given internal resistance that determines how. i have been looking for some solid power strip schematic files on the internet but cannot find. Power Strip Circuit Diagram.
From arduino.stackexchange.com
rgb led How to connect a 12V power supply to an RGB LED strip Power Strip Circuit Diagram in the 120v world the simple solution is a power strip. I figured i could build my own for a whole lot less money, or build a much superior product for the same money. The choke is a just ring of magnetic material, wrapped with wire — a basic electromagnet. the exact amount of power a power strip. Power Strip Circuit Diagram.
From www.14core.com
Wiring 3014/3020/2835/5050/ Analog LED Strip with MCU Power Strip Circuit Diagram Was wondering if anyone out there could find anything. A surge suppressor, also known as a surge protector or power. I figured i could build my own for a whole lot less money, or build a much superior product for the same money. The choke is a just ring of magnetic material, wrapped with wire — a basic electromagnet. . Power Strip Circuit Diagram.
From testguy.net
Circuit Breaker Control Schematic Explained Power Strip Circuit Diagram i have been looking for some solid power strip schematic files on the internet but cannot find any. The choke is a just ring of magnetic material, wrapped with wire — a basic electromagnet. a power strip schematic is a diagram or blueprint that illustrates the internal wiring and components of a power strip. The device has a. Power Strip Circuit Diagram.
From www.homemade-circuits.com
12V LED Backpack Power Supply Circuit Homemade Circuit Projects Power Strip Circuit Diagram A surge suppressor, also known as a surge protector or power. in the 120v world the simple solution is a power strip. The device has a given internal resistance that determines how. The choke is a just ring of magnetic material, wrapped with wire — a basic electromagnet. a power strip schematic is a diagram or blueprint that. Power Strip Circuit Diagram.
From fixliberic.z19.web.core.windows.net
4 Wire Led Strip Wiring Diagram Power Strip Circuit Diagram The choke is a just ring of magnetic material, wrapped with wire — a basic electromagnet. On its way to the power strip outlet, the hot wire passes through a toroidal choke coil. the general idea is that once a device goes into standby mode, its power usage drops and is detected by the power strip, which correspondingly cuts.. Power Strip Circuit Diagram.
From wiringlibrarylemann.z19.web.core.windows.net
Circuit Breaker Diagram Schematic Power Strip Circuit Diagram The choke is a just ring of magnetic material, wrapped with wire — a basic electromagnet. On its way to the power strip outlet, the hot wire passes through a toroidal choke coil. i have been looking for some solid power strip schematic files on the internet but cannot find any. the general idea is that once a. Power Strip Circuit Diagram.
From circuitdigest.com
AC to DC 12V LED Strip Driver Circuit Power Strip Circuit Diagram the exact amount of power a power strip gives to a device is determined by the device, not the strip. the general idea is that once a device goes into standby mode, its power usage drops and is detected by the power strip, which correspondingly cuts. i have been looking for some solid power strip schematic files. Power Strip Circuit Diagram.
From hinahanap6dschematic.z21.web.core.windows.net
Circuit Diagram Of Power Strip Power Strip Circuit Diagram On its way to the power strip outlet, the hot wire passes through a toroidal choke coil. a power strip schematic is a diagram or blueprint that illustrates the internal wiring and components of a power strip. the general idea is that once a device goes into standby mode, its power usage drops and is detected by the. Power Strip Circuit Diagram.
From device.report
TASK power DV Series Lighted Power Strip Instruction Manual Power Strip Circuit Diagram The choke is a just ring of magnetic material, wrapped with wire — a basic electromagnet. the exact amount of power a power strip gives to a device is determined by the device, not the strip. The device has a given internal resistance that determines how. a surge suppressor circuit diagram is a schematic representation of a surge. Power Strip Circuit Diagram.
From guidefixvinharkahrr.z22.web.core.windows.net
5 Wire Led Strip Wiring Diagram Power Strip Circuit Diagram A surge suppressor, also known as a surge protector or power. the exact amount of power a power strip gives to a device is determined by the device, not the strip. in the 120v world the simple solution is a power strip. a surge suppressor circuit diagram is a schematic representation of a surge suppressor circuit. . Power Strip Circuit Diagram.
From www.youtube.com
Extension Board Wiring, Power Strip Wiring Animation, Electrical Power Strip Circuit Diagram The choke is a just ring of magnetic material, wrapped with wire — a basic electromagnet. i have been looking for some solid power strip schematic files on the internet but cannot find any. Was wondering if anyone out there could find anything. in the 120v world the simple solution is a power strip. a surge suppressor. Power Strip Circuit Diagram.
From www.seekic.com
SMART_AC_POWER_STRIP Power_Supply_Circuit Circuit Diagram Power Strip Circuit Diagram I figured i could build my own for a whole lot less money, or build a much superior product for the same money. i have been looking for some solid power strip schematic files on the internet but cannot find any. Was wondering if anyone out there could find anything. in the 120v world the simple solution is. Power Strip Circuit Diagram.
From life-improver.com
Electrical Do power strip switches provide the same protection as Power Strip Circuit Diagram the exact amount of power a power strip gives to a device is determined by the device, not the strip. a power strip schematic is a diagram or blueprint that illustrates the internal wiring and components of a power strip. i have been looking for some solid power strip schematic files on the internet but cannot find. Power Strip Circuit Diagram.
From www.google.com
Patent US20080261453 Power strip device Google Patents Power Strip Circuit Diagram On its way to the power strip outlet, the hot wire passes through a toroidal choke coil. the exact amount of power a power strip gives to a device is determined by the device, not the strip. a surge suppressor circuit diagram is a schematic representation of a surge suppressor circuit. Was wondering if anyone out there could. Power Strip Circuit Diagram.
From lyterworld.com
Right Way to Use Power Strip A StepbyStep Guide Lyter Power Strip Circuit Diagram i have been looking for some solid power strip schematic files on the internet but cannot find any. The choke is a just ring of magnetic material, wrapped with wire — a basic electromagnet. a power strip schematic is a diagram or blueprint that illustrates the internal wiring and components of a power strip. A surge suppressor, also. Power Strip Circuit Diagram.
From www.raritan.com
PDU Circuit Breakers and Branch Circuits Why Monitor Both? Power Strip Circuit Diagram The device has a given internal resistance that determines how. a power strip schematic is a diagram or blueprint that illustrates the internal wiring and components of a power strip. the general idea is that once a device goes into standby mode, its power usage drops and is detected by the power strip, which correspondingly cuts. A surge. Power Strip Circuit Diagram.
From www.thesmarthomehookup.com
Beginners Guide to Individually Addressable RGB LED Strips The Hook Up Power Strip Circuit Diagram The device has a given internal resistance that determines how. the general idea is that once a device goes into standby mode, its power usage drops and is detected by the power strip, which correspondingly cuts. the exact amount of power a power strip gives to a device is determined by the device, not the strip. a. Power Strip Circuit Diagram.