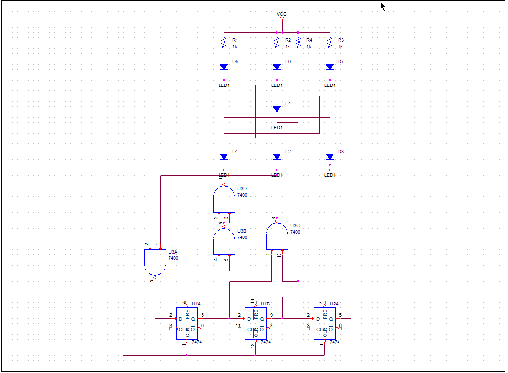
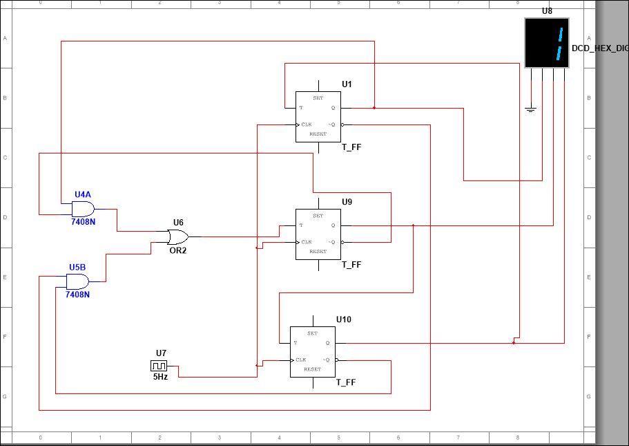
Digital Dice Circuit Simulation . Pressing the button throws the die. Have you ever tried to play a game only to find out you don't have any dice? One of six leds will light up after the throw. This beginner's breadboard circuit simulates a dice (or die rather) being thrown. On the ni elvis ii. That's not a problem anymore! Converting a multisim design into a real circuit. In this project, i will show you how to make a simple unbiased electronic dice with leds. Complete the following steps to build and test a real dice display. This project consists of 6 leds, a 555 timer ic and a 4017 decade counter ic and produces a random number between 1 and 6 by lighting up the corresponding led. Use a sequence of steps grounded in prior knowledge of digital circuits to create digital dice that generate random numbers when activated. In this post i have explained 5 different ways to create an electronic version or a digital version of a dice which can be used to. Now you can create your very own digital.
from techatronic.com
Pressing the button throws the die. This beginner's breadboard circuit simulates a dice (or die rather) being thrown. In this project, i will show you how to make a simple unbiased electronic dice with leds. This project consists of 6 leds, a 555 timer ic and a 4017 decade counter ic and produces a random number between 1 and 6 by lighting up the corresponding led. Complete the following steps to build and test a real dice display. Have you ever tried to play a game only to find out you don't have any dice? Use a sequence of steps grounded in prior knowledge of digital circuits to create digital dice that generate random numbers when activated. Converting a multisim design into a real circuit. Now you can create your very own digital. That's not a problem anymore!
Digital Dice Using 4017 IC And 555 IC 555 Timer project
Digital Dice Circuit Simulation On the ni elvis ii. On the ni elvis ii. This beginner's breadboard circuit simulates a dice (or die rather) being thrown. Have you ever tried to play a game only to find out you don't have any dice? Converting a multisim design into a real circuit. Complete the following steps to build and test a real dice display. One of six leds will light up after the throw. Use a sequence of steps grounded in prior knowledge of digital circuits to create digital dice that generate random numbers when activated. This project consists of 6 leds, a 555 timer ic and a 4017 decade counter ic and produces a random number between 1 and 6 by lighting up the corresponding led. Pressing the button throws the die. That's not a problem anymore! Now you can create your very own digital. In this post i have explained 5 different ways to create an electronic version or a digital version of a dice which can be used to. In this project, i will show you how to make a simple unbiased electronic dice with leds.
From www.gadgetronicx.com
Electronic dice circuit for board games Gadgetronicx Digital Dice Circuit Simulation Have you ever tried to play a game only to find out you don't have any dice? This beginner's breadboard circuit simulates a dice (or die rather) being thrown. Pressing the button throws the die. On the ni elvis ii. Converting a multisim design into a real circuit. Now you can create your very own digital. That's not a problem. Digital Dice Circuit Simulation.
From www.hackster.io
Arduino based Digital Dice With 7 Segment Display Hackster.io Digital Dice Circuit Simulation Converting a multisim design into a real circuit. Now you can create your very own digital. Use a sequence of steps grounded in prior knowledge of digital circuits to create digital dice that generate random numbers when activated. This beginner's breadboard circuit simulates a dice (or die rather) being thrown. That's not a problem anymore! One of six leds will. Digital Dice Circuit Simulation.
From www.youtube.com
AIUB DLD PROJECT ELECTRICAL DICE USING LED'S BY MULTISIM SIMULATION YouTube Digital Dice Circuit Simulation In this project, i will show you how to make a simple unbiased electronic dice with leds. One of six leds will light up after the throw. Complete the following steps to build and test a real dice display. Use a sequence of steps grounded in prior knowledge of digital circuits to create digital dice that generate random numbers when. Digital Dice Circuit Simulation.
From www.circuits-diy.com
Electronic Dice Circuit using CD4017 IC Electronics Projects Digital Dice Circuit Simulation Now you can create your very own digital. This project consists of 6 leds, a 555 timer ic and a 4017 decade counter ic and produces a random number between 1 and 6 by lighting up the corresponding led. Have you ever tried to play a game only to find out you don't have any dice? In this post i. Digital Dice Circuit Simulation.
From www.homemade-circuits.com
Simple IC 4017 Circuits Homemade Circuit Projects Digital Dice Circuit Simulation This beginner's breadboard circuit simulates a dice (or die rather) being thrown. Have you ever tried to play a game only to find out you don't have any dice? Now you can create your very own digital. On the ni elvis ii. Pressing the button throws the die. This project consists of 6 leds, a 555 timer ic and a. Digital Dice Circuit Simulation.
From www.homemade-circuits.com
5 Simple Electronic Dice Circuits Explained [Digital Dice] Homemade Circuit Projects Digital Dice Circuit Simulation Have you ever tried to play a game only to find out you don't have any dice? This project consists of 6 leds, a 555 timer ic and a 4017 decade counter ic and produces a random number between 1 and 6 by lighting up the corresponding led. Converting a multisim design into a real circuit. Pressing the button throws. Digital Dice Circuit Simulation.
From duino4projects.com
Digital Dice using Arduino Use Arduino for Projects Digital Dice Circuit Simulation Use a sequence of steps grounded in prior knowledge of digital circuits to create digital dice that generate random numbers when activated. Have you ever tried to play a game only to find out you don't have any dice? Pressing the button throws the die. On the ni elvis ii. Complete the following steps to build and test a real. Digital Dice Circuit Simulation.
From www.circuits-diy.com
Digital Dice Circuit CD4017 Digital Dice Circuit Simulation One of six leds will light up after the throw. In this project, i will show you how to make a simple unbiased electronic dice with leds. On the ni elvis ii. Pressing the button throws the die. In this post i have explained 5 different ways to create an electronic version or a digital version of a dice which. Digital Dice Circuit Simulation.
From www.youtube.com
Build and electronic Dice circuit from breadboard to PCB! YouTube Digital Dice Circuit Simulation One of six leds will light up after the throw. In this post i have explained 5 different ways to create an electronic version or a digital version of a dice which can be used to. That's not a problem anymore! This project consists of 6 leds, a 555 timer ic and a 4017 decade counter ic and produces a. Digital Dice Circuit Simulation.
From www.youtube.com
Digital Dice by 7Segment Display, 555,4017,7447 without microcontroller YouTube Digital Dice Circuit Simulation Use a sequence of steps grounded in prior knowledge of digital circuits to create digital dice that generate random numbers when activated. In this post i have explained 5 different ways to create an electronic version or a digital version of a dice which can be used to. One of six leds will light up after the throw. That's not. Digital Dice Circuit Simulation.
From www.circuitdiagram.co
Digital Dice Circuit Diagram Circuit Diagram Digital Dice Circuit Simulation Converting a multisim design into a real circuit. One of six leds will light up after the throw. Pressing the button throws the die. This beginner's breadboard circuit simulates a dice (or die rather) being thrown. Now you can create your very own digital. In this post i have explained 5 different ways to create an electronic version or a. Digital Dice Circuit Simulation.
From gbu-presnenskij.ru
Simple Electronic Dice Circuits Explained [Digital Dice], 51 OFF Digital Dice Circuit Simulation Pressing the button throws the die. Use a sequence of steps grounded in prior knowledge of digital circuits to create digital dice that generate random numbers when activated. One of six leds will light up after the throw. In this post i have explained 5 different ways to create an electronic version or a digital version of a dice which. Digital Dice Circuit Simulation.
From www.circuits-diy.com
Digital Dice Circuit CD4017 Digital Dice Circuit Simulation That's not a problem anymore! In this post i have explained 5 different ways to create an electronic version or a digital version of a dice which can be used to. Use a sequence of steps grounded in prior knowledge of digital circuits to create digital dice that generate random numbers when activated. Complete the following steps to build and. Digital Dice Circuit Simulation.
From www.engineersgarage.com
Digital Dice Displaying Custom Characters on 16X2 LCD Digital Dice Circuit Simulation In this post i have explained 5 different ways to create an electronic version or a digital version of a dice which can be used to. Use a sequence of steps grounded in prior knowledge of digital circuits to create digital dice that generate random numbers when activated. On the ni elvis ii. This project consists of 6 leds, a. Digital Dice Circuit Simulation.
From www.chegg.com
Solved Build Electronic dice (USING MULTISIM !) with Digital Dice Circuit Simulation Have you ever tried to play a game only to find out you don't have any dice? This project consists of 6 leds, a 555 timer ic and a 4017 decade counter ic and produces a random number between 1 and 6 by lighting up the corresponding led. Converting a multisim design into a real circuit. One of six leds. Digital Dice Circuit Simulation.
From www.hackatronic.com
Digital Dice Roller using 555 timer & IC 4022 Digital Dice Circuit Simulation In this post i have explained 5 different ways to create an electronic version or a digital version of a dice which can be used to. Have you ever tried to play a game only to find out you don't have any dice? This project consists of 6 leds, a 555 timer ic and a 4017 decade counter ic and. Digital Dice Circuit Simulation.
From www.hackster.io
Arduino based Digital Dice With 7 Segment Display Hackster.io Digital Dice Circuit Simulation Use a sequence of steps grounded in prior knowledge of digital circuits to create digital dice that generate random numbers when activated. Now you can create your very own digital. Complete the following steps to build and test a real dice display. This beginner's breadboard circuit simulates a dice (or die rather) being thrown. In this post i have explained. Digital Dice Circuit Simulation.
From www.chegg.com
Solved This is a digital dice circuit (LED positioning) I Digital Dice Circuit Simulation In this project, i will show you how to make a simple unbiased electronic dice with leds. Complete the following steps to build and test a real dice display. Converting a multisim design into a real circuit. Have you ever tried to play a game only to find out you don't have any dice? This project consists of 6 leds,. Digital Dice Circuit Simulation.
From www.youtube.com
How to make a "Electronic Dice" on Breadboard using 4017 IC. YouTube Digital Dice Circuit Simulation That's not a problem anymore! Use a sequence of steps grounded in prior knowledge of digital circuits to create digital dice that generate random numbers when activated. This project consists of 6 leds, a 555 timer ic and a 4017 decade counter ic and produces a random number between 1 and 6 by lighting up the corresponding led. Complete the. Digital Dice Circuit Simulation.
From www.eleccircuit.com
3 Electronic dice circuit with 7 segment display using CD4017 ElecCircuit Digital Dice Circuit Simulation That's not a problem anymore! This project consists of 6 leds, a 555 timer ic and a 4017 decade counter ic and produces a random number between 1 and 6 by lighting up the corresponding led. Converting a multisim design into a real circuit. On the ni elvis ii. Use a sequence of steps grounded in prior knowledge of digital. Digital Dice Circuit Simulation.
From www.youtube.com
How To Make An Electronic Dice YouTube Digital Dice Circuit Simulation One of six leds will light up after the throw. This beginner's breadboard circuit simulates a dice (or die rather) being thrown. Converting a multisim design into a real circuit. On the ni elvis ii. Use a sequence of steps grounded in prior knowledge of digital circuits to create digital dice that generate random numbers when activated. In this post. Digital Dice Circuit Simulation.
From www.homemade-circuits.com
5 Simple Electronic Dice Circuits Explained [Digital Dice] Homemade Circuit Projects Digital Dice Circuit Simulation Converting a multisim design into a real circuit. Complete the following steps to build and test a real dice display. Have you ever tried to play a game only to find out you don't have any dice? Now you can create your very own digital. Use a sequence of steps grounded in prior knowledge of digital circuits to create digital. Digital Dice Circuit Simulation.
From www.circuits-diy.com
Electronic Dice Circuit using CD4017 IC Electronics Projects Digital Dice Circuit Simulation Use a sequence of steps grounded in prior knowledge of digital circuits to create digital dice that generate random numbers when activated. That's not a problem anymore! On the ni elvis ii. Converting a multisim design into a real circuit. In this post i have explained 5 different ways to create an electronic version or a digital version of a. Digital Dice Circuit Simulation.
From www.learnrobotics.org
Cool Arduino Projects Arduino Dice Simulation Learn Robotics Digital Dice Circuit Simulation Now you can create your very own digital. One of six leds will light up after the throw. This project consists of 6 leds, a 555 timer ic and a 4017 decade counter ic and produces a random number between 1 and 6 by lighting up the corresponding led. Converting a multisim design into a real circuit. Use a sequence. Digital Dice Circuit Simulation.
From www.youtube.com
Digital Dice using 555 timer, 4017 and BCD to 7 Segment Display Digital Dice DLD project Digital Dice Circuit Simulation That's not a problem anymore! Use a sequence of steps grounded in prior knowledge of digital circuits to create digital dice that generate random numbers when activated. On the ni elvis ii. One of six leds will light up after the throw. Have you ever tried to play a game only to find out you don't have any dice? Complete. Digital Dice Circuit Simulation.
From www.hackster.io
Arduino based Digital Dice With 7 Segment Display Hackster.io Digital Dice Circuit Simulation Converting a multisim design into a real circuit. That's not a problem anymore! In this post i have explained 5 different ways to create an electronic version or a digital version of a dice which can be used to. This project consists of 6 leds, a 555 timer ic and a 4017 decade counter ic and produces a random number. Digital Dice Circuit Simulation.
From www.edrawmax.com
Digital Dice Circuit Diagram EdrawMax Templates Digital Dice Circuit Simulation Complete the following steps to build and test a real dice display. On the ni elvis ii. That's not a problem anymore! In this project, i will show you how to make a simple unbiased electronic dice with leds. Now you can create your very own digital. One of six leds will light up after the throw. Use a sequence. Digital Dice Circuit Simulation.
From techatronic.com
Digital Dice Using 4017 IC And 555 IC 555 Timer project Digital Dice Circuit Simulation Pressing the button throws the die. Now you can create your very own digital. Use a sequence of steps grounded in prior knowledge of digital circuits to create digital dice that generate random numbers when activated. On the ni elvis ii. This beginner's breadboard circuit simulates a dice (or die rather) being thrown. Converting a multisim design into a real. Digital Dice Circuit Simulation.
From www.homemade-circuits.com
5 Simple Electronic Dice Circuits Explained [Digital Dice] Homemade Circuit Projects Digital Dice Circuit Simulation Use a sequence of steps grounded in prior knowledge of digital circuits to create digital dice that generate random numbers when activated. Converting a multisim design into a real circuit. In this project, i will show you how to make a simple unbiased electronic dice with leds. In this post i have explained 5 different ways to create an electronic. Digital Dice Circuit Simulation.
From maker.pro
Touchless Electronic Dice Using Arduino Arduino Maker Pro Digital Dice Circuit Simulation This project consists of 6 leds, a 555 timer ic and a 4017 decade counter ic and produces a random number between 1 and 6 by lighting up the corresponding led. In this post i have explained 5 different ways to create an electronic version or a digital version of a dice which can be used to. One of six. Digital Dice Circuit Simulation.
From github.com
GitHub mhawryluk/dicecircuitwebgl Simulation of an electric circuit for a digital dice Digital Dice Circuit Simulation Pressing the button throws the die. In this post i have explained 5 different ways to create an electronic version or a digital version of a dice which can be used to. In this project, i will show you how to make a simple unbiased electronic dice with leds. Now you can create your very own digital. One of six. Digital Dice Circuit Simulation.
From www.circuitdiagram.co
Simple Circuit Diagram For Electronic Dice Circuit Diagram Digital Dice Circuit Simulation Have you ever tried to play a game only to find out you don't have any dice? This beginner's breadboard circuit simulates a dice (or die rather) being thrown. One of six leds will light up after the throw. That's not a problem anymore! This project consists of 6 leds, a 555 timer ic and a 4017 decade counter ic. Digital Dice Circuit Simulation.
From visuellesbegreifen.build-your-web.de
Electronic Dice Circuit Simulation In Proteus Dice Circuit, 53 OFF Digital Dice Circuit Simulation Converting a multisim design into a real circuit. One of six leds will light up after the throw. Complete the following steps to build and test a real dice display. Pressing the button throws the die. That's not a problem anymore! Have you ever tried to play a game only to find out you don't have any dice? In this. Digital Dice Circuit Simulation.
From www.academia.edu
(DOC) Digital Dice Circuit Vijay Urkude Academia.edu Digital Dice Circuit Simulation On the ni elvis ii. That's not a problem anymore! In this project, i will show you how to make a simple unbiased electronic dice with leds. Complete the following steps to build and test a real dice display. Have you ever tried to play a game only to find out you don't have any dice? Converting a multisim design. Digital Dice Circuit Simulation.
From www.youtube.com
dice circuit in multisim simulation of electronic dice circuit using 4017 counter IC YouTube Digital Dice Circuit Simulation This project consists of 6 leds, a 555 timer ic and a 4017 decade counter ic and produces a random number between 1 and 6 by lighting up the corresponding led. That's not a problem anymore! This beginner's breadboard circuit simulates a dice (or die rather) being thrown. On the ni elvis ii. Converting a multisim design into a real. Digital Dice Circuit Simulation.