Android Handler Looper . When a handler is created, it can get a looper object in the constructor, which indicates which thread the handler is attached to. Design a beautiful user interface using android best practices. You can run code in the main thread. Handler sends runnable/message object on looper, providing a way to execute code on a particular thread from another thread. If you've worked in android, you might have come across methods like looper.getmainlooper() or looper.mylooper(). A looper in android is associated with a single thread. Looper is an abstraction over event loop (infinite loop which drains queue with events) and handler is an abstraction to put/remove events into/from queue with events. Each handler always have a looper object associated. Design for android mobile large screens (e.g., tablets) widgets wear os android tv. Looper includes a helper function, getmainlooper(), which retrieves the looper of the main thread. Looper, handler, and handlerthread are the android’s way of solving the problems of asynchronous programming.
from syntaxfix.com
Each handler always have a looper object associated. If you've worked in android, you might have come across methods like looper.getmainlooper() or looper.mylooper(). Handler sends runnable/message object on looper, providing a way to execute code on a particular thread from another thread. A looper in android is associated with a single thread. Design for android mobile large screens (e.g., tablets) widgets wear os android tv. Looper includes a helper function, getmainlooper(), which retrieves the looper of the main thread. Design a beautiful user interface using android best practices. Looper, handler, and handlerthread are the android’s way of solving the problems of asynchronous programming. When a handler is created, it can get a looper object in the constructor, which indicates which thread the handler is attached to. You can run code in the main thread.
[android] What is the purpose of Looper and how to use it? SyntaxFix
Android Handler Looper Each handler always have a looper object associated. A looper in android is associated with a single thread. Each handler always have a looper object associated. Looper, handler, and handlerthread are the android’s way of solving the problems of asynchronous programming. Looper includes a helper function, getmainlooper(), which retrieves the looper of the main thread. Looper is an abstraction over event loop (infinite loop which drains queue with events) and handler is an abstraction to put/remove events into/from queue with events. You can run code in the main thread. If you've worked in android, you might have come across methods like looper.getmainlooper() or looper.mylooper(). Handler sends runnable/message object on looper, providing a way to execute code on a particular thread from another thread. When a handler is created, it can get a looper object in the constructor, which indicates which thread the handler is attached to. Design a beautiful user interface using android best practices. Design for android mobile large screens (e.g., tablets) widgets wear os android tv.
From blog.csdn.net
Android Thread, handler, messagequeue, message, Looper 的交互。 CSDN博客 Android Handler Looper Looper includes a helper function, getmainlooper(), which retrieves the looper of the main thread. Each handler always have a looper object associated. Handler sends runnable/message object on looper, providing a way to execute code on a particular thread from another thread. Design a beautiful user interface using android best practices. You can run code in the main thread. Looper is. Android Handler Looper.
From sibainu.lsv.jp
Android Handler/Looper を使ってProgressBar を実装 Sibainu Relax Room Android Handler Looper Design for android mobile large screens (e.g., tablets) widgets wear os android tv. Design a beautiful user interface using android best practices. Looper, handler, and handlerthread are the android’s way of solving the problems of asynchronous programming. You can run code in the main thread. If you've worked in android, you might have come across methods like looper.getmainlooper() or looper.mylooper().. Android Handler Looper.
From www.youtube.com
Android Handler & Looper [Android Bits 14] YouTube Android Handler Looper Design a beautiful user interface using android best practices. You can run code in the main thread. Design for android mobile large screens (e.g., tablets) widgets wear os android tv. If you've worked in android, you might have come across methods like looper.getmainlooper() or looper.mylooper(). Looper includes a helper function, getmainlooper(), which retrieves the looper of the main thread. Looper. Android Handler Looper.
From www.cnblogs.com
android的消息处理机制(图+源码分析)——Looper,Handler,Message CodingMyWorld 博客园 Android Handler Looper Design a beautiful user interface using android best practices. You can run code in the main thread. Looper, handler, and handlerthread are the android’s way of solving the problems of asynchronous programming. Design for android mobile large screens (e.g., tablets) widgets wear os android tv. Looper includes a helper function, getmainlooper(), which retrieves the looper of the main thread. If. Android Handler Looper.
From www.ppmy.cn
Android Handler/Looper视角看UI线程的原理 Android Handler Looper You can run code in the main thread. Looper, handler, and handlerthread are the android’s way of solving the problems of asynchronous programming. Each handler always have a looper object associated. When a handler is created, it can get a looper object in the constructor, which indicates which thread the handler is attached to. Looper includes a helper function, getmainlooper(),. Android Handler Looper.
From blog.csdn.net
Android的线程通信消息机制原理(Message,Handler,MessageQueue,Looper),异步任务AsyncTask Android Handler Looper Looper is an abstraction over event loop (infinite loop which drains queue with events) and handler is an abstraction to put/remove events into/from queue with events. Design a beautiful user interface using android best practices. When a handler is created, it can get a looper object in the constructor, which indicates which thread the handler is attached to. If you've. Android Handler Looper.
From blog.csdn.net
Android Handler_handler looperCSDN博客 Android Handler Looper If you've worked in android, you might have come across methods like looper.getmainlooper() or looper.mylooper(). When a handler is created, it can get a looper object in the constructor, which indicates which thread the handler is attached to. You can run code in the main thread. Looper, handler, and handlerthread are the android’s way of solving the problems of asynchronous. Android Handler Looper.
From zhuanlan.zhihu.com
Android 消息机制(Handler + MessageQueue + Looper) 知乎 Android Handler Looper You can run code in the main thread. Design for android mobile large screens (e.g., tablets) widgets wear os android tv. Looper, handler, and handlerthread are the android’s way of solving the problems of asynchronous programming. Design a beautiful user interface using android best practices. Looper is an abstraction over event loop (infinite loop which drains queue with events) and. Android Handler Looper.
From mirzashafique.com
Understanding Looper, Handler, and HandlerThread in Android Kotlin Android Handler Looper Handler sends runnable/message object on looper, providing a way to execute code on a particular thread from another thread. A looper in android is associated with a single thread. When a handler is created, it can get a looper object in the constructor, which indicates which thread the handler is attached to. Looper includes a helper function, getmainlooper(), which retrieves. Android Handler Looper.
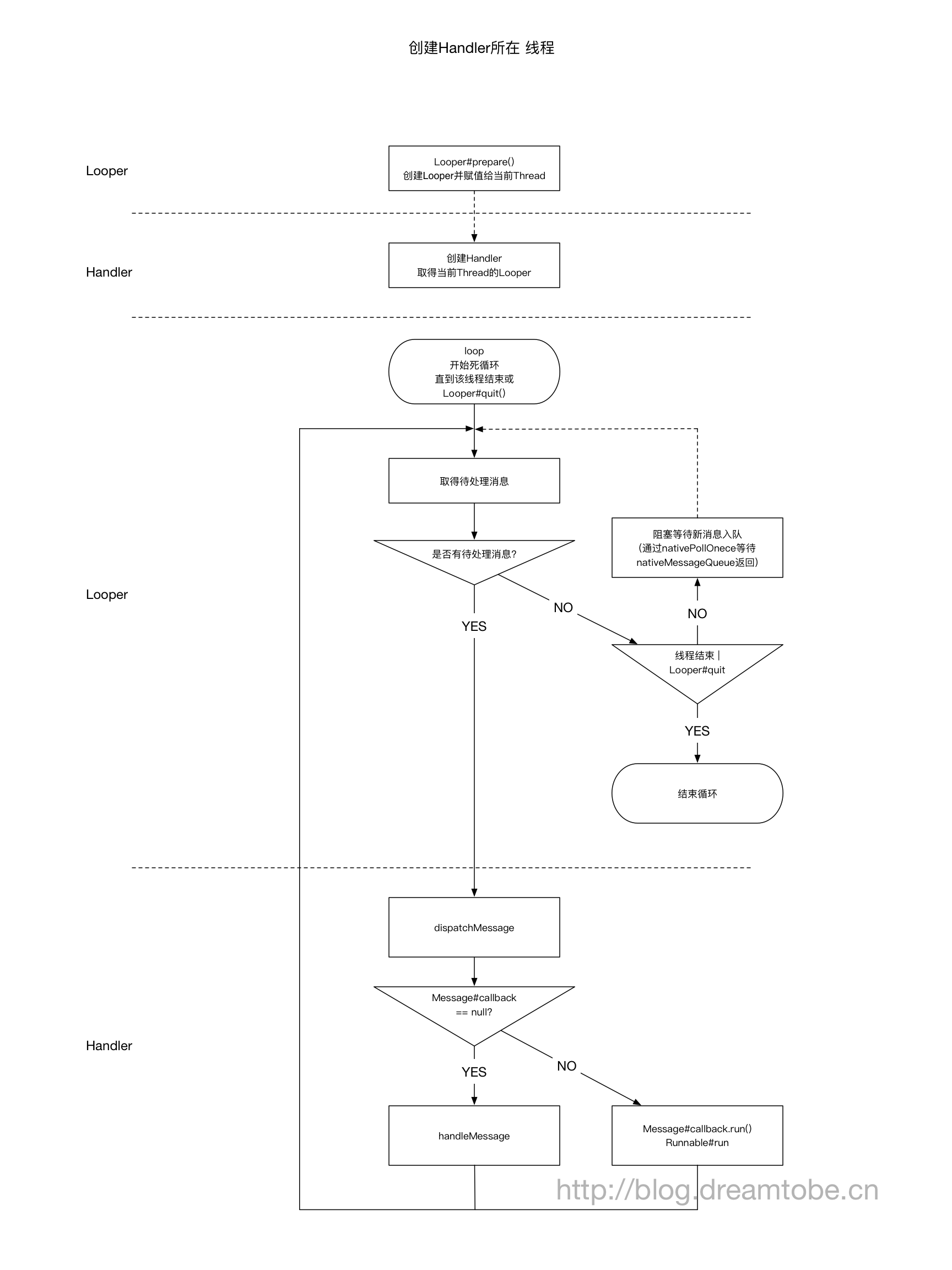
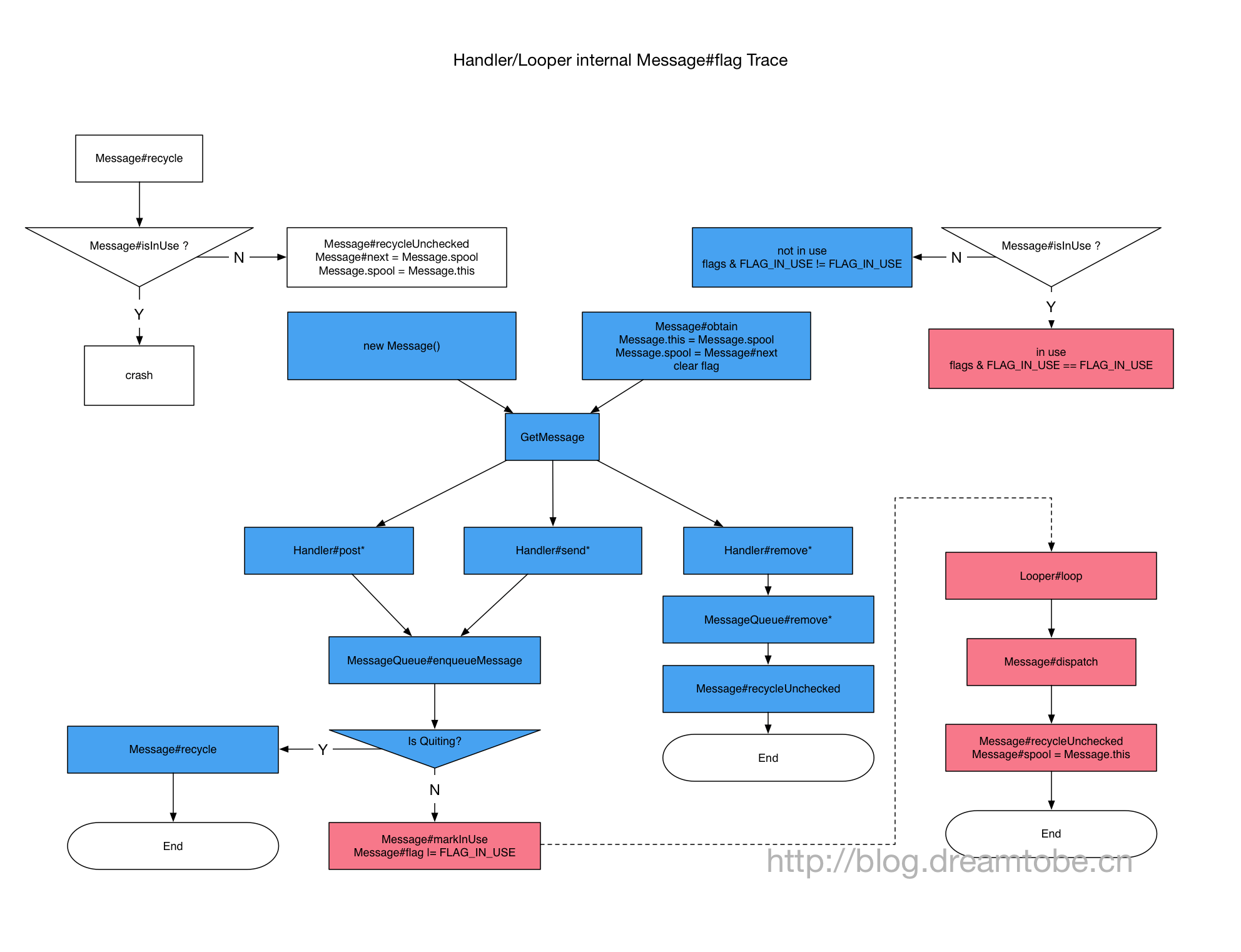
From blog.dreamtobe.cn
Android Handler Looper机制 Jacks Blog Android Handler Looper Each handler always have a looper object associated. Handler sends runnable/message object on looper, providing a way to execute code on a particular thread from another thread. A looper in android is associated with a single thread. Looper includes a helper function, getmainlooper(), which retrieves the looper of the main thread. Design for android mobile large screens (e.g., tablets) widgets. Android Handler Looper.
From zhuanlan.zhihu.com
Android Handler与Looper 知乎 Android Handler Looper A looper in android is associated with a single thread. Design a beautiful user interface using android best practices. Looper, handler, and handlerthread are the android’s way of solving the problems of asynchronous programming. If you've worked in android, you might have come across methods like looper.getmainlooper() or looper.mylooper(). Looper is an abstraction over event loop (infinite loop which drains. Android Handler Looper.
From github.com
GitHub firozanawar/threadlooperhandlerandroid This project Android Handler Looper Handler sends runnable/message object on looper, providing a way to execute code on a particular thread from another thread. Looper includes a helper function, getmainlooper(), which retrieves the looper of the main thread. Design for android mobile large screens (e.g., tablets) widgets wear os android tv. When a handler is created, it can get a looper object in the constructor,. Android Handler Looper.
From blog.fossasia.org
Handler in Android Android Handler Looper Design for android mobile large screens (e.g., tablets) widgets wear os android tv. You can run code in the main thread. Looper, handler, and handlerthread are the android’s way of solving the problems of asynchronous programming. Looper is an abstraction over event loop (infinite loop which drains queue with events) and handler is an abstraction to put/remove events into/from queue. Android Handler Looper.
From devcfgc.com
Android Handler Example by Carlos Gómez devops and cross platform Android Handler Looper You can run code in the main thread. If you've worked in android, you might have come across methods like looper.getmainlooper() or looper.mylooper(). Design for android mobile large screens (e.g., tablets) widgets wear os android tv. Looper, handler, and handlerthread are the android’s way of solving the problems of asynchronous programming. Looper is an abstraction over event loop (infinite loop. Android Handler Looper.
From www.reddit.com
A visualization of handler, message queue and looper (in case it is Android Handler Looper Handler sends runnable/message object on looper, providing a way to execute code on a particular thread from another thread. Looper includes a helper function, getmainlooper(), which retrieves the looper of the main thread. Looper, handler, and handlerthread are the android’s way of solving the problems of asynchronous programming. When a handler is created, it can get a looper object in. Android Handler Looper.
From laptrinhx.com
Demystifying Android Looper, Handler, and HandlerThread LaptrinhX Android Handler Looper Looper is an abstraction over event loop (infinite loop which drains queue with events) and handler is an abstraction to put/remove events into/from queue with events. When a handler is created, it can get a looper object in the constructor, which indicates which thread the handler is attached to. If you've worked in android, you might have come across methods. Android Handler Looper.
From blog.dreamtobe.cn
Android Handler Looper机制 Jacks Blog Android Handler Looper Looper is an abstraction over event loop (infinite loop which drains queue with events) and handler is an abstraction to put/remove events into/from queue with events. Looper includes a helper function, getmainlooper(), which retrieves the looper of the main thread. When a handler is created, it can get a looper object in the constructor, which indicates which thread the handler. Android Handler Looper.
From c1ctech.com
Android Handler with Example Android Handler Looper Looper, handler, and handlerthread are the android’s way of solving the problems of asynchronous programming. Design a beautiful user interface using android best practices. Looper is an abstraction over event loop (infinite loop which drains queue with events) and handler is an abstraction to put/remove events into/from queue with events. A looper in android is associated with a single thread.. Android Handler Looper.
From medium.com
Android Handler Internals. For an Android application to be… by Jag Android Handler Looper A looper in android is associated with a single thread. Each handler always have a looper object associated. Looper is an abstraction over event loop (infinite loop which drains queue with events) and handler is an abstraction to put/remove events into/from queue with events. Handler sends runnable/message object on looper, providing a way to execute code on a particular thread. Android Handler Looper.
From www.youtube.com
Android Looper, Handler and HandlerThread Tutorial YouTube Android Handler Looper If you've worked in android, you might have come across methods like looper.getmainlooper() or looper.mylooper(). A looper in android is associated with a single thread. Each handler always have a looper object associated. Looper, handler, and handlerthread are the android’s way of solving the problems of asynchronous programming. Design a beautiful user interface using android best practices. Design for android. Android Handler Looper.
From zhuanlan.zhihu.com
【Android】Message、Handler、MessageQueue、Looper 详解 知乎 Android Handler Looper A looper in android is associated with a single thread. If you've worked in android, you might have come across methods like looper.getmainlooper() or looper.mylooper(). Each handler always have a looper object associated. Looper includes a helper function, getmainlooper(), which retrieves the looper of the main thread. Design a beautiful user interface using android best practices. You can run code. Android Handler Looper.
From stackoverflow.com
What is the relationship between Looper, Handler and MessageQueue in Android Handler Looper You can run code in the main thread. Looper, handler, and handlerthread are the android’s way of solving the problems of asynchronous programming. A looper in android is associated with a single thread. Handler sends runnable/message object on looper, providing a way to execute code on a particular thread from another thread. Looper includes a helper function, getmainlooper(), which retrieves. Android Handler Looper.
From www.aoaoyi.com
Android的消息处理机制(Looper,Handler,MessageQueue,Message) 魅力程序猿 Android Handler Looper Design a beautiful user interface using android best practices. When a handler is created, it can get a looper object in the constructor, which indicates which thread the handler is attached to. You can run code in the main thread. Design for android mobile large screens (e.g., tablets) widgets wear os android tv. Looper, handler, and handlerthread are the android’s. Android Handler Looper.
From blog.csdn.net
Android消息机制CSDN博客 Android Handler Looper You can run code in the main thread. Design for android mobile large screens (e.g., tablets) widgets wear os android tv. Looper, handler, and handlerthread are the android’s way of solving the problems of asynchronous programming. Looper is an abstraction over event loop (infinite loop which drains queue with events) and handler is an abstraction to put/remove events into/from queue. Android Handler Looper.
From juejin.cn
完全解析Android:Looper与Handler机制 掘金 Android Handler Looper Handler sends runnable/message object on looper, providing a way to execute code on a particular thread from another thread. If you've worked in android, you might have come across methods like looper.getmainlooper() or looper.mylooper(). Design a beautiful user interface using android best practices. When a handler is created, it can get a looper object in the constructor, which indicates which. Android Handler Looper.
From developer.aliyun.com
Android Handler处理机制 ( 一 )(图+源码分析)——Handler,Message,Looper,MessageQueue Android Handler Looper Looper is an abstraction over event loop (infinite loop which drains queue with events) and handler is an abstraction to put/remove events into/from queue with events. A looper in android is associated with a single thread. Looper, handler, and handlerthread are the android’s way of solving the problems of asynchronous programming. Design a beautiful user interface using android best practices.. Android Handler Looper.
From blog.csdn.net
Android Handler_handler looperCSDN博客 Android Handler Looper You can run code in the main thread. If you've worked in android, you might have come across methods like looper.getmainlooper() or looper.mylooper(). Handler sends runnable/message object on looper, providing a way to execute code on a particular thread from another thread. Each handler always have a looper object associated. Looper is an abstraction over event loop (infinite loop which. Android Handler Looper.
From blog.csdn.net
Android知识体系总结2020之Android部分Handler机制篇_android 原生 handlerCSDN博客 Android Handler Looper You can run code in the main thread. Looper includes a helper function, getmainlooper(), which retrieves the looper of the main thread. When a handler is created, it can get a looper object in the constructor, which indicates which thread the handler is attached to. Looper, handler, and handlerthread are the android’s way of solving the problems of asynchronous programming.. Android Handler Looper.
From abzlocal.mx
Tutustu 58+ imagen handler android studio abzlocal fi Android Handler Looper Looper, handler, and handlerthread are the android’s way of solving the problems of asynchronous programming. If you've worked in android, you might have come across methods like looper.getmainlooper() or looper.mylooper(). Looper includes a helper function, getmainlooper(), which retrieves the looper of the main thread. You can run code in the main thread. Handler sends runnable/message object on looper, providing a. Android Handler Looper.
From yilisong007.github.io
Android 源码分析 —— Handler、Looper 和 MessageQueue — yilisong007 Android Handler Looper Design for android mobile large screens (e.g., tablets) widgets wear os android tv. A looper in android is associated with a single thread. Handler sends runnable/message object on looper, providing a way to execute code on a particular thread from another thread. If you've worked in android, you might have come across methods like looper.getmainlooper() or looper.mylooper(). Looper is an. Android Handler Looper.
From idisfkj.github.io
Handler、Looper与MessageQueue源码分析 Rouse Android Handler Looper You can run code in the main thread. Each handler always have a looper object associated. Design for android mobile large screens (e.g., tablets) widgets wear os android tv. Handler sends runnable/message object on looper, providing a way to execute code on a particular thread from another thread. If you've worked in android, you might have come across methods like. Android Handler Looper.
From www.cnblogs.com
android的消息处理机制(图+源码分析)——Looper,Handler,Message CodingMyWorld 博客园 Android Handler Looper Design for android mobile large screens (e.g., tablets) widgets wear os android tv. Looper is an abstraction over event loop (infinite loop which drains queue with events) and handler is an abstraction to put/remove events into/from queue with events. You can run code in the main thread. Looper, handler, and handlerthread are the android’s way of solving the problems of. Android Handler Looper.
From syntaxfix.com
[android] What is the purpose of Looper and how to use it? SyntaxFix Android Handler Looper You can run code in the main thread. Looper is an abstraction over event loop (infinite loop which drains queue with events) and handler is an abstraction to put/remove events into/from queue with events. Design for android mobile large screens (e.g., tablets) widgets wear os android tv. Each handler always have a looper object associated. Handler sends runnable/message object on. Android Handler Looper.
From velog.io
안드로이드 Looper & Handler 기초 개념 Android Handler Looper Design for android mobile large screens (e.g., tablets) widgets wear os android tv. Looper includes a helper function, getmainlooper(), which retrieves the looper of the main thread. Looper is an abstraction over event loop (infinite loop which drains queue with events) and handler is an abstraction to put/remove events into/from queue with events. You can run code in the main. Android Handler Looper.
From blog.mindorks.com
Understanding Android Core Looper, Handler, and HandlerThread Android Handler Looper Looper, handler, and handlerthread are the android’s way of solving the problems of asynchronous programming. Design a beautiful user interface using android best practices. Looper is an abstraction over event loop (infinite loop which drains queue with events) and handler is an abstraction to put/remove events into/from queue with events. When a handler is created, it can get a looper. Android Handler Looper.