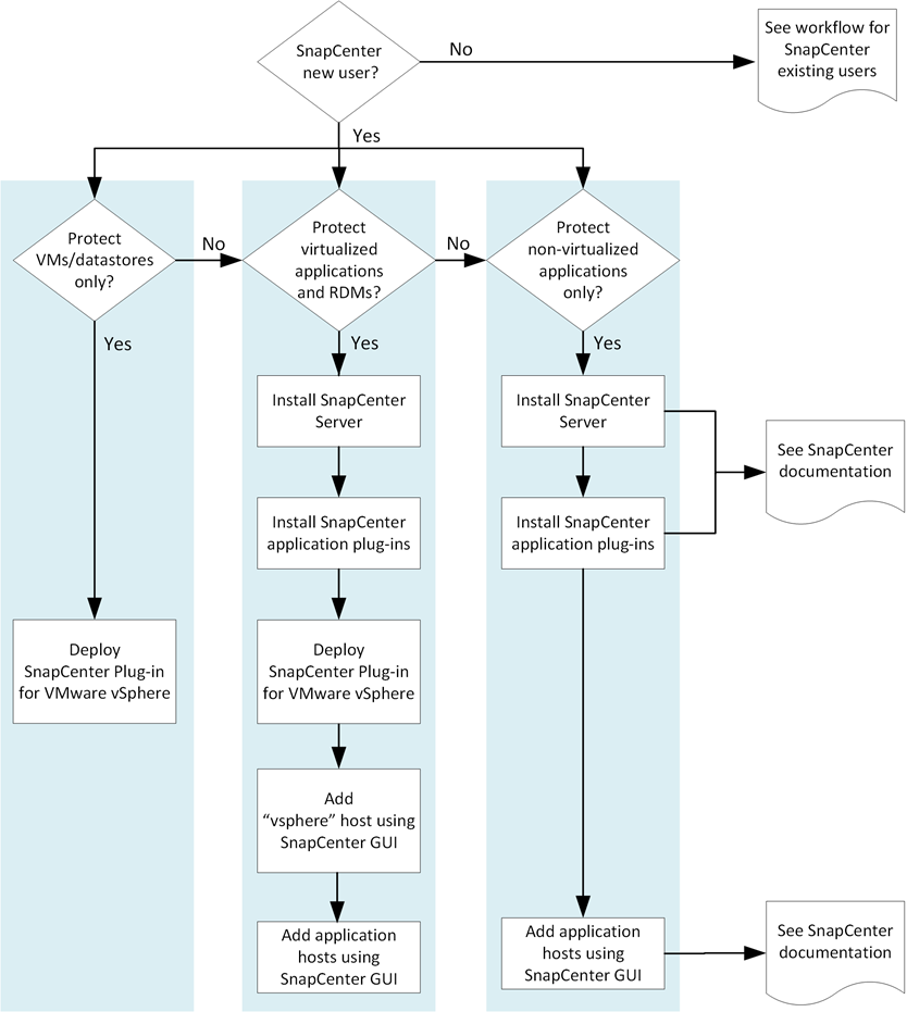
Snap Center Plugin For Vmware . this repository contains ansible roles and playbooks for an automated deployment of snapcenter vmware plugin. As a standalone, it provides fast, space. Automated deployment of snapcenter vmware plugin requires minimum version of vmware vsphere 7.0 u2. Generate a support bundle from the. The snapcenter vmware plugin deployment is based on the following role: if your database or filesystem is stored on virtual machines (vms), or if you want to protect vms and datastores, you.
from storage-system.fujitsu.com
As a standalone, it provides fast, space. this repository contains ansible roles and playbooks for an automated deployment of snapcenter vmware plugin. if your database or filesystem is stored on virtual machines (vms), or if you want to protect vms and datastores, you. Automated deployment of snapcenter vmware plugin requires minimum version of vmware vsphere 7.0 u2. Generate a support bundle from the. The snapcenter vmware plugin deployment is based on the following role:
SnapCenter Plugin for VMware vSphere 4.8
Snap Center Plugin For Vmware Generate a support bundle from the. The snapcenter vmware plugin deployment is based on the following role: if your database or filesystem is stored on virtual machines (vms), or if you want to protect vms and datastores, you. As a standalone, it provides fast, space. Automated deployment of snapcenter vmware plugin requires minimum version of vmware vsphere 7.0 u2. this repository contains ansible roles and playbooks for an automated deployment of snapcenter vmware plugin. Generate a support bundle from the.
From community.netapp.com
SnapCenter Plugin for VMware vSphere detects FlexGroup instead of Flex Snap Center Plugin For Vmware The snapcenter vmware plugin deployment is based on the following role: this repository contains ansible roles and playbooks for an automated deployment of snapcenter vmware plugin. if your database or filesystem is stored on virtual machines (vms), or if you want to protect vms and datastores, you. Automated deployment of snapcenter vmware plugin requires minimum version of vmware. Snap Center Plugin For Vmware.
From blog.proact.de
SnapCenter 4.2 ist released !! Proact Blog Snap Center Plugin For Vmware Generate a support bundle from the. As a standalone, it provides fast, space. this repository contains ansible roles and playbooks for an automated deployment of snapcenter vmware plugin. The snapcenter vmware plugin deployment is based on the following role: Automated deployment of snapcenter vmware plugin requires minimum version of vmware vsphere 7.0 u2. if your database or filesystem. Snap Center Plugin For Vmware.
From kb.netapp.com
Slow SnapCenter Plugin for VMware vSphere response when retrieving Snap Center Plugin For Vmware Automated deployment of snapcenter vmware plugin requires minimum version of vmware vsphere 7.0 u2. if your database or filesystem is stored on virtual machines (vms), or if you want to protect vms and datastores, you. this repository contains ansible roles and playbooks for an automated deployment of snapcenter vmware plugin. As a standalone, it provides fast, space. Generate. Snap Center Plugin For Vmware.
From storage-system.fujitsu.com
SnapCenter Plugin for VMware vSphere 4.8 Snap Center Plugin For Vmware As a standalone, it provides fast, space. this repository contains ansible roles and playbooks for an automated deployment of snapcenter vmware plugin. Generate a support bundle from the. The snapcenter vmware plugin deployment is based on the following role: if your database or filesystem is stored on virtual machines (vms), or if you want to protect vms and. Snap Center Plugin For Vmware.
From www.youtube.com
Tour through SnapCenter navigation pane options YouTube Snap Center Plugin For Vmware Automated deployment of snapcenter vmware plugin requires minimum version of vmware vsphere 7.0 u2. The snapcenter vmware plugin deployment is based on the following role: As a standalone, it provides fast, space. if your database or filesystem is stored on virtual machines (vms), or if you want to protect vms and datastores, you. this repository contains ansible roles. Snap Center Plugin For Vmware.
From kb-ja.netapp.com
SnapCenter Plugin for VMware vSphereダッシュボードが引き続きロードされます NetApp Snap Center Plugin For Vmware Generate a support bundle from the. this repository contains ansible roles and playbooks for an automated deployment of snapcenter vmware plugin. As a standalone, it provides fast, space. The snapcenter vmware plugin deployment is based on the following role: Automated deployment of snapcenter vmware plugin requires minimum version of vmware vsphere 7.0 u2. if your database or filesystem. Snap Center Plugin For Vmware.
From storage-system.fujitsu.com
SnapCenter Plugin for VMware vSphere 4.8 Snap Center Plugin For Vmware Automated deployment of snapcenter vmware plugin requires minimum version of vmware vsphere 7.0 u2. Generate a support bundle from the. this repository contains ansible roles and playbooks for an automated deployment of snapcenter vmware plugin. The snapcenter vmware plugin deployment is based on the following role: As a standalone, it provides fast, space. if your database or filesystem. Snap Center Plugin For Vmware.
From blog.proact.de
SnapCenter 4.2 ist released !! Proact Blog Snap Center Plugin For Vmware Automated deployment of snapcenter vmware plugin requires minimum version of vmware vsphere 7.0 u2. if your database or filesystem is stored on virtual machines (vms), or if you want to protect vms and datastores, you. The snapcenter vmware plugin deployment is based on the following role: Generate a support bundle from the. this repository contains ansible roles and. Snap Center Plugin For Vmware.
From storage-system.fujitsu.com
SnapCenter Plugin for VMware vSphere 4.9 Snap Center Plugin For Vmware As a standalone, it provides fast, space. Generate a support bundle from the. The snapcenter vmware plugin deployment is based on the following role: Automated deployment of snapcenter vmware plugin requires minimum version of vmware vsphere 7.0 u2. this repository contains ansible roles and playbooks for an automated deployment of snapcenter vmware plugin. if your database or filesystem. Snap Center Plugin For Vmware.
From storage-system.fujitsu.com
SnapCenter Plugin for VMware vSphere 4.8 Snap Center Plugin For Vmware Automated deployment of snapcenter vmware plugin requires minimum version of vmware vsphere 7.0 u2. As a standalone, it provides fast, space. this repository contains ansible roles and playbooks for an automated deployment of snapcenter vmware plugin. if your database or filesystem is stored on virtual machines (vms), or if you want to protect vms and datastores, you. Generate. Snap Center Plugin For Vmware.
From community.netapp.com
SnapCenter for VMware Plugin,「Connection error occurred!」 NetApp Snap Center Plugin For Vmware Generate a support bundle from the. The snapcenter vmware plugin deployment is based on the following role: if your database or filesystem is stored on virtual machines (vms), or if you want to protect vms and datastores, you. As a standalone, it provides fast, space. Automated deployment of snapcenter vmware plugin requires minimum version of vmware vsphere 7.0 u2.. Snap Center Plugin For Vmware.
From www.youtube.com
SnapCenter plugin for Microsoft Exchange installation YouTube Snap Center Plugin For Vmware As a standalone, it provides fast, space. if your database or filesystem is stored on virtual machines (vms), or if you want to protect vms and datastores, you. this repository contains ansible roles and playbooks for an automated deployment of snapcenter vmware plugin. Generate a support bundle from the. The snapcenter vmware plugin deployment is based on the. Snap Center Plugin For Vmware.
From www.mscproductions.com
NetApp SnapCenter 4.0 Plugin for VMware vSphere Honest Reviews Snap Center Plugin For Vmware Automated deployment of snapcenter vmware plugin requires minimum version of vmware vsphere 7.0 u2. if your database or filesystem is stored on virtual machines (vms), or if you want to protect vms and datastores, you. As a standalone, it provides fast, space. Generate a support bundle from the. this repository contains ansible roles and playbooks for an automated. Snap Center Plugin For Vmware.
From storage-system.fujitsu.com
SnapCenter Plugin for VMware vSphere 4.8 Snap Center Plugin For Vmware this repository contains ansible roles and playbooks for an automated deployment of snapcenter vmware plugin. if your database or filesystem is stored on virtual machines (vms), or if you want to protect vms and datastores, you. Automated deployment of snapcenter vmware plugin requires minimum version of vmware vsphere 7.0 u2. Generate a support bundle from the. The snapcenter. Snap Center Plugin For Vmware.
From www.youtube.com
NetApp SnapCenter Plugin for VMware Backup and Restore demo YouTube Snap Center Plugin For Vmware Automated deployment of snapcenter vmware plugin requires minimum version of vmware vsphere 7.0 u2. The snapcenter vmware plugin deployment is based on the following role: As a standalone, it provides fast, space. Generate a support bundle from the. this repository contains ansible roles and playbooks for an automated deployment of snapcenter vmware plugin. if your database or filesystem. Snap Center Plugin For Vmware.
From community.netapp.com
Solved Re Problem and Concern install SnapCenter Plugin for VMware Snap Center Plugin For Vmware Automated deployment of snapcenter vmware plugin requires minimum version of vmware vsphere 7.0 u2. As a standalone, it provides fast, space. The snapcenter vmware plugin deployment is based on the following role: if your database or filesystem is stored on virtual machines (vms), or if you want to protect vms and datastores, you. this repository contains ansible roles. Snap Center Plugin For Vmware.
From kb.netapp.com
SnapCenter plugin for VMware resource group edit/create window gets Snap Center Plugin For Vmware if your database or filesystem is stored on virtual machines (vms), or if you want to protect vms and datastores, you. As a standalone, it provides fast, space. Automated deployment of snapcenter vmware plugin requires minimum version of vmware vsphere 7.0 u2. this repository contains ansible roles and playbooks for an automated deployment of snapcenter vmware plugin. Generate. Snap Center Plugin For Vmware.
From storage-system.fujitsu.com
SnapCenter Plugin for VMware vSphere 4.9 Snap Center Plugin For Vmware this repository contains ansible roles and playbooks for an automated deployment of snapcenter vmware plugin. Automated deployment of snapcenter vmware plugin requires minimum version of vmware vsphere 7.0 u2. Generate a support bundle from the. if your database or filesystem is stored on virtual machines (vms), or if you want to protect vms and datastores, you. As a. Snap Center Plugin For Vmware.
From www.mscproductions.com
NetApp SnapCenter 4.0 Plugin for VMware vSphere Data Protection Snap Center Plugin For Vmware Automated deployment of snapcenter vmware plugin requires minimum version of vmware vsphere 7.0 u2. if your database or filesystem is stored on virtual machines (vms), or if you want to protect vms and datastores, you. The snapcenter vmware plugin deployment is based on the following role: As a standalone, it provides fast, space. this repository contains ansible roles. Snap Center Plugin For Vmware.
From github.com
GitHub NetApp/SnapCenterPluginforVMwarevSphere Automated Snap Center Plugin For Vmware if your database or filesystem is stored on virtual machines (vms), or if you want to protect vms and datastores, you. Automated deployment of snapcenter vmware plugin requires minimum version of vmware vsphere 7.0 u2. Generate a support bundle from the. this repository contains ansible roles and playbooks for an automated deployment of snapcenter vmware plugin. As a. Snap Center Plugin For Vmware.
From storage-system.fujitsu.com
SnapCenter Plugin for VMware vSphere 4.8 Snap Center Plugin For Vmware Automated deployment of snapcenter vmware plugin requires minimum version of vmware vsphere 7.0 u2. this repository contains ansible roles and playbooks for an automated deployment of snapcenter vmware plugin. Generate a support bundle from the. if your database or filesystem is stored on virtual machines (vms), or if you want to protect vms and datastores, you. As a. Snap Center Plugin For Vmware.
From docs.netapp.com
321 Data Protection for VMware with SnapCenter Plugin and BlueXP Snap Center Plugin For Vmware The snapcenter vmware plugin deployment is based on the following role: Generate a support bundle from the. As a standalone, it provides fast, space. this repository contains ansible roles and playbooks for an automated deployment of snapcenter vmware plugin. if your database or filesystem is stored on virtual machines (vms), or if you want to protect vms and. Snap Center Plugin For Vmware.
From kb.netapp.com
SnapCenter plugin for VMware (SCV) cannot add the volume NetApp Snap Center Plugin For Vmware Generate a support bundle from the. As a standalone, it provides fast, space. The snapcenter vmware plugin deployment is based on the following role: this repository contains ansible roles and playbooks for an automated deployment of snapcenter vmware plugin. if your database or filesystem is stored on virtual machines (vms), or if you want to protect vms and. Snap Center Plugin For Vmware.
From docs.netapp.com
Upgrade from an earlier release of SnapCenter Plugin for VMware vSphere Snap Center Plugin For Vmware this repository contains ansible roles and playbooks for an automated deployment of snapcenter vmware plugin. if your database or filesystem is stored on virtual machines (vms), or if you want to protect vms and datastores, you. Automated deployment of snapcenter vmware plugin requires minimum version of vmware vsphere 7.0 u2. The snapcenter vmware plugin deployment is based on. Snap Center Plugin For Vmware.
From www.fujitsu.com
ETERNUS AX/HX series システム管理ソフトウェア SnapCenter Plugin for VMware vSphere Snap Center Plugin For Vmware if your database or filesystem is stored on virtual machines (vms), or if you want to protect vms and datastores, you. Generate a support bundle from the. As a standalone, it provides fast, space. this repository contains ansible roles and playbooks for an automated deployment of snapcenter vmware plugin. The snapcenter vmware plugin deployment is based on the. Snap Center Plugin For Vmware.
From www.youtube.com
Setup SnapCenter 4.0 for SQL Server plugin YouTube Snap Center Plugin For Vmware Automated deployment of snapcenter vmware plugin requires minimum version of vmware vsphere 7.0 u2. The snapcenter vmware plugin deployment is based on the following role: As a standalone, it provides fast, space. Generate a support bundle from the. this repository contains ansible roles and playbooks for an automated deployment of snapcenter vmware plugin. if your database or filesystem. Snap Center Plugin For Vmware.
From storage-system.fujitsu.com
SnapCenter Plugin for VMware vSphere 4.8 Snap Center Plugin For Vmware Automated deployment of snapcenter vmware plugin requires minimum version of vmware vsphere 7.0 u2. The snapcenter vmware plugin deployment is based on the following role: this repository contains ansible roles and playbooks for an automated deployment of snapcenter vmware plugin. Generate a support bundle from the. if your database or filesystem is stored on virtual machines (vms), or. Snap Center Plugin For Vmware.
From storage-system.fujitsu.com
SnapCenter Plugin for VMware vSphere 4.8 Snap Center Plugin For Vmware As a standalone, it provides fast, space. Generate a support bundle from the. Automated deployment of snapcenter vmware plugin requires minimum version of vmware vsphere 7.0 u2. if your database or filesystem is stored on virtual machines (vms), or if you want to protect vms and datastores, you. The snapcenter vmware plugin deployment is based on the following role:. Snap Center Plugin For Vmware.
From www.marubeni-sys.com
SnapCenter|ONTAP機能/オプション|ネットワークストレージ NetApp(ネットアップ)|丸紅情報システムズ Snap Center Plugin For Vmware As a standalone, it provides fast, space. if your database or filesystem is stored on virtual machines (vms), or if you want to protect vms and datastores, you. The snapcenter vmware plugin deployment is based on the following role: this repository contains ansible roles and playbooks for an automated deployment of snapcenter vmware plugin. Automated deployment of snapcenter. Snap Center Plugin For Vmware.
From www.youtube.com
SnapCenter 4.0 plugin for vSphere single file restore workflow Snap Center Plugin For Vmware this repository contains ansible roles and playbooks for an automated deployment of snapcenter vmware plugin. As a standalone, it provides fast, space. Generate a support bundle from the. if your database or filesystem is stored on virtual machines (vms), or if you want to protect vms and datastores, you. Automated deployment of snapcenter vmware plugin requires minimum version. Snap Center Plugin For Vmware.
From docs.netapp.com
SnapCenter アーキテクチャ Snap Center Plugin For Vmware if your database or filesystem is stored on virtual machines (vms), or if you want to protect vms and datastores, you. this repository contains ansible roles and playbooks for an automated deployment of snapcenter vmware plugin. The snapcenter vmware plugin deployment is based on the following role: As a standalone, it provides fast, space. Generate a support bundle. Snap Center Plugin For Vmware.
From kb.netapp.com
Slow SnapCenter Plugin for VMware vSphere response when retrieving Snap Center Plugin For Vmware As a standalone, it provides fast, space. if your database or filesystem is stored on virtual machines (vms), or if you want to protect vms and datastores, you. The snapcenter vmware plugin deployment is based on the following role: Generate a support bundle from the. Automated deployment of snapcenter vmware plugin requires minimum version of vmware vsphere 7.0 u2.. Snap Center Plugin For Vmware.
From storage-system.fujitsu.com
SnapCenter Plugin for VMware vSphere 4.8 Snap Center Plugin For Vmware if your database or filesystem is stored on virtual machines (vms), or if you want to protect vms and datastores, you. The snapcenter vmware plugin deployment is based on the following role: As a standalone, it provides fast, space. Generate a support bundle from the. this repository contains ansible roles and playbooks for an automated deployment of snapcenter. Snap Center Plugin For Vmware.
From www.youtube.com
SnapCenter plugin for Microsoft Exchange restore YouTube Snap Center Plugin For Vmware this repository contains ansible roles and playbooks for an automated deployment of snapcenter vmware plugin. The snapcenter vmware plugin deployment is based on the following role: As a standalone, it provides fast, space. Automated deployment of snapcenter vmware plugin requires minimum version of vmware vsphere 7.0 u2. Generate a support bundle from the. if your database or filesystem. Snap Center Plugin For Vmware.
From www.linkedin.com
Overview SnapCenter Plugin for VMware vSphere 4.4 Snap Center Plugin For Vmware if your database or filesystem is stored on virtual machines (vms), or if you want to protect vms and datastores, you. Automated deployment of snapcenter vmware plugin requires minimum version of vmware vsphere 7.0 u2. this repository contains ansible roles and playbooks for an automated deployment of snapcenter vmware plugin. The snapcenter vmware plugin deployment is based on. Snap Center Plugin For Vmware.