Laser Diode Driver Circuit Diagram . In this tutorial, we will show you how to connect a laser diode in an electronic circuit. Simplified diagram of the device. A laser diode needs a driver. The driver, from electrical point of view, consists of a few modules, which will be described one by one to. In comparison to led’s light, laser light is highly concentrated, it’s have smaller. Each symbol is defined in the table below. If you buy a single laser diode as a standalone component, you need to set up a driver circuit that controls the current through the laser diode. 21, 2020 optical module business unit photonics div. In this tutorial, we are going to make a “laser diode driver circuit”. A laser ( light amplification by stimulated emission of radiation) diode package comprises two semiconductors in one package. Driving circuit examples of laser diodes. The block diagram in figure 1 shows a very basic laser diode driver (or sometimes known as a laser diode power supply).
from www.seekic.com
In this tutorial, we will show you how to connect a laser diode in an electronic circuit. Simplified diagram of the device. Driving circuit examples of laser diodes. In this tutorial, we are going to make a “laser diode driver circuit”. 21, 2020 optical module business unit photonics div. If you buy a single laser diode as a standalone component, you need to set up a driver circuit that controls the current through the laser diode. A laser ( light amplification by stimulated emission of radiation) diode package comprises two semiconductors in one package. In comparison to led’s light, laser light is highly concentrated, it’s have smaller. A laser diode needs a driver. Each symbol is defined in the table below.
Laser diode driver circuit with double broadband transconductance
Laser Diode Driver Circuit Diagram Simplified diagram of the device. A laser diode needs a driver. In comparison to led’s light, laser light is highly concentrated, it’s have smaller. The block diagram in figure 1 shows a very basic laser diode driver (or sometimes known as a laser diode power supply). 21, 2020 optical module business unit photonics div. In this tutorial, we are going to make a “laser diode driver circuit”. Driving circuit examples of laser diodes. In this tutorial, we will show you how to connect a laser diode in an electronic circuit. Each symbol is defined in the table below. If you buy a single laser diode as a standalone component, you need to set up a driver circuit that controls the current through the laser diode. Simplified diagram of the device. The driver, from electrical point of view, consists of a few modules, which will be described one by one to. A laser ( light amplification by stimulated emission of radiation) diode package comprises two semiconductors in one package.
From manualfixbrandt.z19.web.core.windows.net
Laser Diode Driver Circuit Schematic Laser Diode Driver Circuit Diagram If you buy a single laser diode as a standalone component, you need to set up a driver circuit that controls the current through the laser diode. In this tutorial, we are going to make a “laser diode driver circuit”. A laser diode needs a driver. Driving circuit examples of laser diodes. The block diagram in figure 1 shows a. Laser Diode Driver Circuit Diagram.
From www.circuitdiagram.co
Schematic Diagram Laser Diode Driver Circuit Diagram Laser Diode Driver Circuit Diagram A laser diode needs a driver. A laser ( light amplification by stimulated emission of radiation) diode package comprises two semiconductors in one package. 21, 2020 optical module business unit photonics div. The block diagram in figure 1 shows a very basic laser diode driver (or sometimes known as a laser diode power supply). Driving circuit examples of laser diodes.. Laser Diode Driver Circuit Diagram.
From www.laserdiodecontrol.com
2500mA Laser Diode Driver Circuit with TEC from Lasertack Laser Diode Driver Circuit Diagram The driver, from electrical point of view, consists of a few modules, which will be described one by one to. In comparison to led’s light, laser light is highly concentrated, it’s have smaller. Simplified diagram of the device. A laser ( light amplification by stimulated emission of radiation) diode package comprises two semiconductors in one package. In this tutorial, we. Laser Diode Driver Circuit Diagram.
From wiringdblongobard.z13.web.core.windows.net
Laser Diode Driver Circuit Design Laser Diode Driver Circuit Diagram If you buy a single laser diode as a standalone component, you need to set up a driver circuit that controls the current through the laser diode. The block diagram in figure 1 shows a very basic laser diode driver (or sometimes known as a laser diode power supply). Driving circuit examples of laser diodes. A laser ( light amplification. Laser Diode Driver Circuit Diagram.
From www.seekic.com
Laser diode driver circuit with double broadband transconductance Laser Diode Driver Circuit Diagram Driving circuit examples of laser diodes. Each symbol is defined in the table below. In this tutorial, we are going to make a “laser diode driver circuit”. A laser diode needs a driver. The driver, from electrical point of view, consists of a few modules, which will be described one by one to. In this tutorial, we will show you. Laser Diode Driver Circuit Diagram.
From www.researchgate.net
Schematic of the core amplifier in the laser diode driver (LDD Laser Diode Driver Circuit Diagram If you buy a single laser diode as a standalone component, you need to set up a driver circuit that controls the current through the laser diode. Each symbol is defined in the table below. 21, 2020 optical module business unit photonics div. In this tutorial, we will show you how to connect a laser diode in an electronic circuit.. Laser Diode Driver Circuit Diagram.
From www.circuitdiagram.co
Laser Driver Circuit Pdf Circuit Diagram Laser Diode Driver Circuit Diagram 21, 2020 optical module business unit photonics div. A laser diode needs a driver. In comparison to led’s light, laser light is highly concentrated, it’s have smaller. In this tutorial, we will show you how to connect a laser diode in an electronic circuit. The block diagram in figure 1 shows a very basic laser diode driver (or sometimes known. Laser Diode Driver Circuit Diagram.
From www.electronics-lab.com
Constant Current Laser Diode Driver Circuit Using OPA2350 OpAmp Laser Diode Driver Circuit Diagram 21, 2020 optical module business unit photonics div. In comparison to led’s light, laser light is highly concentrated, it’s have smaller. Driving circuit examples of laser diodes. In this tutorial, we are going to make a “laser diode driver circuit”. Each symbol is defined in the table below. If you buy a single laser diode as a standalone component, you. Laser Diode Driver Circuit Diagram.
From www.teamwavelength.com
LASER DIODE DRIVER BASICS Wavelength Electronics Laser Diode Driver Circuit Diagram The driver, from electrical point of view, consists of a few modules, which will be described one by one to. The block diagram in figure 1 shows a very basic laser diode driver (or sometimes known as a laser diode power supply). In comparison to led’s light, laser light is highly concentrated, it’s have smaller. 21, 2020 optical module business. Laser Diode Driver Circuit Diagram.
From wirefixbryant.z13.web.core.windows.net
Laser Diode Driver Circuit Schematic Laser Diode Driver Circuit Diagram If you buy a single laser diode as a standalone component, you need to set up a driver circuit that controls the current through the laser diode. Each symbol is defined in the table below. 21, 2020 optical module business unit photonics div. A laser diode needs a driver. The driver, from electrical point of view, consists of a few. Laser Diode Driver Circuit Diagram.
From www.researchgate.net
17 Functional diagram of laserdiode driver using the LM337T Laser Diode Driver Circuit Diagram Driving circuit examples of laser diodes. Each symbol is defined in the table below. 21, 2020 optical module business unit photonics div. A laser diode needs a driver. The block diagram in figure 1 shows a very basic laser diode driver (or sometimes known as a laser diode power supply). In this tutorial, we are going to make a “laser. Laser Diode Driver Circuit Diagram.
From www.circuitdiagram.co
Schematic Diagram Laser Diode Driver Circuit Diagram Laser Diode Driver Circuit Diagram If you buy a single laser diode as a standalone component, you need to set up a driver circuit that controls the current through the laser diode. In this tutorial, we will show you how to connect a laser diode in an electronic circuit. Driving circuit examples of laser diodes. The driver, from electrical point of view, consists of a. Laser Diode Driver Circuit Diagram.
From www.circuitdiagram.co
High Power Laser Diode Driver Schematic Circuit Diagram Laser Diode Driver Circuit Diagram Driving circuit examples of laser diodes. A laser diode needs a driver. In this tutorial, we are going to make a “laser diode driver circuit”. The driver, from electrical point of view, consists of a few modules, which will be described one by one to. 21, 2020 optical module business unit photonics div. If you buy a single laser diode. Laser Diode Driver Circuit Diagram.
From circuitdiagramcentre.blogspot.com
Laser Diode Driver Circuit Current Controlled Circuit Diagram Centre Laser Diode Driver Circuit Diagram The block diagram in figure 1 shows a very basic laser diode driver (or sometimes known as a laser diode power supply). 21, 2020 optical module business unit photonics div. Driving circuit examples of laser diodes. Each symbol is defined in the table below. A laser diode needs a driver. The driver, from electrical point of view, consists of a. Laser Diode Driver Circuit Diagram.
From www.circuits-diy.com
LASER Diode Driver Circuit Laser Diode Driver Circuit Diagram In comparison to led’s light, laser light is highly concentrated, it’s have smaller. Driving circuit examples of laser diodes. Simplified diagram of the device. If you buy a single laser diode as a standalone component, you need to set up a driver circuit that controls the current through the laser diode. Each symbol is defined in the table below. 21,. Laser Diode Driver Circuit Diagram.
From www.electronics-lab.com
Constant Current Laser Diode Driver Circuit Using OPA2350 OpAmp Laser Diode Driver Circuit Diagram In this tutorial, we are going to make a “laser diode driver circuit”. Each symbol is defined in the table below. 21, 2020 optical module business unit photonics div. The driver, from electrical point of view, consists of a few modules, which will be described one by one to. A laser diode needs a driver. Driving circuit examples of laser. Laser Diode Driver Circuit Diagram.
From tlfong01.blog
Connecting laser diode to a driver tlfong01.blog Laser Diode Driver Circuit Diagram Driving circuit examples of laser diodes. In this tutorial, we are going to make a “laser diode driver circuit”. The driver, from electrical point of view, consists of a few modules, which will be described one by one to. Simplified diagram of the device. A laser ( light amplification by stimulated emission of radiation) diode package comprises two semiconductors in. Laser Diode Driver Circuit Diagram.
From www.laserdiodecontrol.com
Precision Laser Driver Circuit ( 1 AMP PCB ) Laser Diode Driver Circuit Diagram A laser diode needs a driver. Each symbol is defined in the table below. A laser ( light amplification by stimulated emission of radiation) diode package comprises two semiconductors in one package. In comparison to led’s light, laser light is highly concentrated, it’s have smaller. In this tutorial, we are going to make a “laser diode driver circuit”. The block. Laser Diode Driver Circuit Diagram.
From circuitdiagramcentre.blogspot.com
Laser Diode Driver Circuit Current Controlled Circuit Diagram Centre Laser Diode Driver Circuit Diagram In comparison to led’s light, laser light is highly concentrated, it’s have smaller. A laser diode needs a driver. 21, 2020 optical module business unit photonics div. In this tutorial, we are going to make a “laser diode driver circuit”. The driver, from electrical point of view, consists of a few modules, which will be described one by one to.. Laser Diode Driver Circuit Diagram.
From www.organised-sound.com
Simple Laser Diode Circuit Diagram Wiring Diagram Laser Diode Driver Circuit Diagram In comparison to led’s light, laser light is highly concentrated, it’s have smaller. 21, 2020 optical module business unit photonics div. In this tutorial, we are going to make a “laser diode driver circuit”. The driver, from electrical point of view, consists of a few modules, which will be described one by one to. The block diagram in figure 1. Laser Diode Driver Circuit Diagram.
From www.circuits-diy.com
LASER Diode Driver Circuit Laser Diode Driver Circuit Diagram In this tutorial, we are going to make a “laser diode driver circuit”. The block diagram in figure 1 shows a very basic laser diode driver (or sometimes known as a laser diode power supply). Each symbol is defined in the table below. A laser diode needs a driver. Driving circuit examples of laser diodes. 21, 2020 optical module business. Laser Diode Driver Circuit Diagram.
From www.circuitdiagram.co
laser diode driver circuit diagram Circuit Diagram Laser Diode Driver Circuit Diagram In comparison to led’s light, laser light is highly concentrated, it’s have smaller. A laser ( light amplification by stimulated emission of radiation) diode package comprises two semiconductors in one package. If you buy a single laser diode as a standalone component, you need to set up a driver circuit that controls the current through the laser diode. In this. Laser Diode Driver Circuit Diagram.
From forum.allaboutcircuits.com
driver circuit for laser diode Laser Diode Driver Circuit Diagram If you buy a single laser diode as a standalone component, you need to set up a driver circuit that controls the current through the laser diode. In comparison to led’s light, laser light is highly concentrated, it’s have smaller. A laser ( light amplification by stimulated emission of radiation) diode package comprises two semiconductors in one package. The block. Laser Diode Driver Circuit Diagram.
From circuitdigest.com
Laser Diode Driver Circuit Diagram Laser Diode Driver Circuit Diagram In this tutorial, we are going to make a “laser diode driver circuit”. 21, 2020 optical module business unit photonics div. Driving circuit examples of laser diodes. The driver, from electrical point of view, consists of a few modules, which will be described one by one to. A laser ( light amplification by stimulated emission of radiation) diode package comprises. Laser Diode Driver Circuit Diagram.
From electronics.stackexchange.com
Building a laser driver circuit? Electrical Engineering Stack Exchange Laser Diode Driver Circuit Diagram Each symbol is defined in the table below. If you buy a single laser diode as a standalone component, you need to set up a driver circuit that controls the current through the laser diode. In this tutorial, we are going to make a “laser diode driver circuit”. In this tutorial, we will show you how to connect a laser. Laser Diode Driver Circuit Diagram.
From ayanesasuke.blogspot.com
Laser Diodes Schematic Laser Diode Driver Circuit Diagram A laser ( light amplification by stimulated emission of radiation) diode package comprises two semiconductors in one package. In comparison to led’s light, laser light is highly concentrated, it’s have smaller. Simplified diagram of the device. In this tutorial, we are going to make a “laser diode driver circuit”. Each symbol is defined in the table below. In this tutorial,. Laser Diode Driver Circuit Diagram.
From fasralex781.weebly.com
Lm317 Laser Diode Driver Circuit fasralex Laser Diode Driver Circuit Diagram Driving circuit examples of laser diodes. In this tutorial, we are going to make a “laser diode driver circuit”. The block diagram in figure 1 shows a very basic laser diode driver (or sometimes known as a laser diode power supply). 21, 2020 optical module business unit photonics div. Simplified diagram of the device. A laser diode needs a driver.. Laser Diode Driver Circuit Diagram.
From www.circuitdiagram.co
Laser Diode Driver Circuit Schematic Circuit Diagram Laser Diode Driver Circuit Diagram If you buy a single laser diode as a standalone component, you need to set up a driver circuit that controls the current through the laser diode. In this tutorial, we will show you how to connect a laser diode in an electronic circuit. In this tutorial, we are going to make a “laser diode driver circuit”. The block diagram. Laser Diode Driver Circuit Diagram.
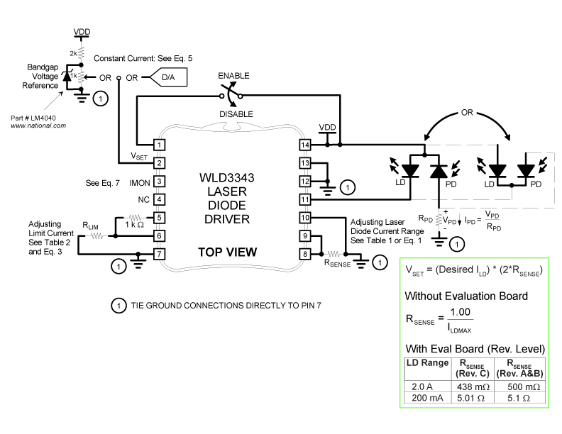
From www.teamwavelength.com
WLD3343 2.2 A Laser Diode Driver Wavelength Electronics Laser Diode Driver Circuit Diagram A laser ( light amplification by stimulated emission of radiation) diode package comprises two semiconductors in one package. In comparison to led’s light, laser light is highly concentrated, it’s have smaller. A laser diode needs a driver. Simplified diagram of the device. If you buy a single laser diode as a standalone component, you need to set up a driver. Laser Diode Driver Circuit Diagram.
From manualfixbrandt.z19.web.core.windows.net
Laser Diode Driver Circuit Schematic Laser Diode Driver Circuit Diagram A laser ( light amplification by stimulated emission of radiation) diode package comprises two semiconductors in one package. In this tutorial, we will show you how to connect a laser diode in an electronic circuit. The block diagram in figure 1 shows a very basic laser diode driver (or sometimes known as a laser diode power supply). In this tutorial,. Laser Diode Driver Circuit Diagram.
From www.circuitdiagram.co
laser diode circuit diagram Circuit Diagram Laser Diode Driver Circuit Diagram The driver, from electrical point of view, consists of a few modules, which will be described one by one to. Driving circuit examples of laser diodes. A laser ( light amplification by stimulated emission of radiation) diode package comprises two semiconductors in one package. Each symbol is defined in the table below. 21, 2020 optical module business unit photonics div.. Laser Diode Driver Circuit Diagram.
From www.circuitdiagram.co
Laser Diode Driver Schematic Circuit Diagram Laser Diode Driver Circuit Diagram The driver, from electrical point of view, consists of a few modules, which will be described one by one to. A laser ( light amplification by stimulated emission of radiation) diode package comprises two semiconductors in one package. In comparison to led’s light, laser light is highly concentrated, it’s have smaller. Each symbol is defined in the table below. In. Laser Diode Driver Circuit Diagram.
From www.build-electronic-circuits.com
Laser Diode The Ultimate Beginner’s Guide Laser Diode Driver Circuit Diagram A laser diode needs a driver. The block diagram in figure 1 shows a very basic laser diode driver (or sometimes known as a laser diode power supply). Simplified diagram of the device. In comparison to led’s light, laser light is highly concentrated, it’s have smaller. Each symbol is defined in the table below. In this tutorial, we will show. Laser Diode Driver Circuit Diagram.
From components101.com
Laser Diode (650nm) Features, Specifications & Datasheet Laser Diode Driver Circuit Diagram In comparison to led’s light, laser light is highly concentrated, it’s have smaller. The driver, from electrical point of view, consists of a few modules, which will be described one by one to. A laser diode needs a driver. In this tutorial, we will show you how to connect a laser diode in an electronic circuit. In this tutorial, we. Laser Diode Driver Circuit Diagram.
From iallowyoudownload.blogspot.com
I Allow You Download LASER DIODE DRIVER CIRCUIT DIAGRAM Laser Diode Driver Circuit Diagram Simplified diagram of the device. If you buy a single laser diode as a standalone component, you need to set up a driver circuit that controls the current through the laser diode. In this tutorial, we are going to make a “laser diode driver circuit”. In comparison to led’s light, laser light is highly concentrated, it’s have smaller. Each symbol. Laser Diode Driver Circuit Diagram.