Convert Jenkins Pipeline To Tekton . This section provides equivalent examples of pipelines in jenkins and tekton. This section provides equivalent examples of pipelines in jenkins and tekton and helps you to migrate your build, test, and deploy pipelines. Introducing the tekton plugin for jenkins. If you’re looking for a way to migrate. Migrating a sample pipeline from jenkins to tekton. You can migrate your ci/cd workflows from jenkins to red hat. The tekton client plugin for jenkins lets you easily use jenkins to automate creating and running tekton pipelines. Migrating from jenkins to openshift pipelines or tekton. This section provides equivalent examples of pipelines in jenkins and tekton and helps you to migrate your build, test, and deploy pipelines. Access red hat’s knowledge, guidance, and support through your subscription.
from project-sunbird.atlassian.net
Introducing the tekton plugin for jenkins. This section provides equivalent examples of pipelines in jenkins and tekton. Migrating from jenkins to openshift pipelines or tekton. This section provides equivalent examples of pipelines in jenkins and tekton and helps you to migrate your build, test, and deploy pipelines. Migrating a sample pipeline from jenkins to tekton. If you’re looking for a way to migrate. Access red hat’s knowledge, guidance, and support through your subscription. You can migrate your ci/cd workflows from jenkins to red hat. The tekton client plugin for jenkins lets you easily use jenkins to automate creating and running tekton pipelines. This section provides equivalent examples of pipelines in jenkins and tekton and helps you to migrate your build, test, and deploy pipelines.
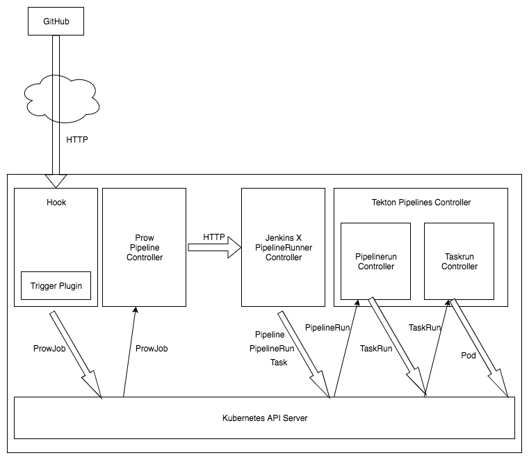
Jenkins X and Tekton DevOps Confluence
Convert Jenkins Pipeline To Tekton Migrating from jenkins to openshift pipelines or tekton. If you’re looking for a way to migrate. Migrating a sample pipeline from jenkins to tekton. This section provides equivalent examples of pipelines in jenkins and tekton. This section provides equivalent examples of pipelines in jenkins and tekton and helps you to migrate your build, test, and deploy pipelines. This section provides equivalent examples of pipelines in jenkins and tekton and helps you to migrate your build, test, and deploy pipelines. Access red hat’s knowledge, guidance, and support through your subscription. The tekton client plugin for jenkins lets you easily use jenkins to automate creating and running tekton pipelines. Introducing the tekton plugin for jenkins. Migrating from jenkins to openshift pipelines or tekton. You can migrate your ci/cd workflows from jenkins to red hat.
From www.devopsoscar.dev
Tekton Pipelines in Jenkins X Part 2 Add Steps Before/After a Stage Lifecycle Or Build Your Convert Jenkins Pipeline To Tekton Introducing the tekton plugin for jenkins. Migrating a sample pipeline from jenkins to tekton. The tekton client plugin for jenkins lets you easily use jenkins to automate creating and running tekton pipelines. You can migrate your ci/cd workflows from jenkins to red hat. This section provides equivalent examples of pipelines in jenkins and tekton and helps you to migrate your. Convert Jenkins Pipeline To Tekton.
From devopscube.com
Jenkins Pipeline Tutorial For Beginners Pipeline As Code Convert Jenkins Pipeline To Tekton If you’re looking for a way to migrate. This section provides equivalent examples of pipelines in jenkins and tekton and helps you to migrate your build, test, and deploy pipelines. Introducing the tekton plugin for jenkins. This section provides equivalent examples of pipelines in jenkins and tekton. This section provides equivalent examples of pipelines in jenkins and tekton and helps. Convert Jenkins Pipeline To Tekton.
From medium.com
Moving from Jenkins to Tekton. A pipeline in software development is… by Ishita Medium Convert Jenkins Pipeline To Tekton This section provides equivalent examples of pipelines in jenkins and tekton and helps you to migrate your build, test, and deploy pipelines. Introducing the tekton plugin for jenkins. Access red hat’s knowledge, guidance, and support through your subscription. Migrating a sample pipeline from jenkins to tekton. This section provides equivalent examples of pipelines in jenkins and tekton. Migrating from jenkins. Convert Jenkins Pipeline To Tekton.
From www.youtube.com
Introduction to Jenkins Pipeline YouTube Convert Jenkins Pipeline To Tekton The tekton client plugin for jenkins lets you easily use jenkins to automate creating and running tekton pipelines. If you’re looking for a way to migrate. This section provides equivalent examples of pipelines in jenkins and tekton. Access red hat’s knowledge, guidance, and support through your subscription. Migrating from jenkins to openshift pipelines or tekton. You can migrate your ci/cd. Convert Jenkins Pipeline To Tekton.
From zhuanlan.zhihu.com
Tekton Pipelines 入门第 1 部分 — 容器镜像构建和推送 知乎 Convert Jenkins Pipeline To Tekton If you’re looking for a way to migrate. This section provides equivalent examples of pipelines in jenkins and tekton. This section provides equivalent examples of pipelines in jenkins and tekton and helps you to migrate your build, test, and deploy pipelines. You can migrate your ci/cd workflows from jenkins to red hat. Migrating from jenkins to openshift pipelines or tekton.. Convert Jenkins Pipeline To Tekton.
From blog.yylin.io
CI/CD Tekton Pipeline 實戰 Convert Jenkins Pipeline To Tekton You can migrate your ci/cd workflows from jenkins to red hat. Migrating a sample pipeline from jenkins to tekton. Migrating from jenkins to openshift pipelines or tekton. If you’re looking for a way to migrate. This section provides equivalent examples of pipelines in jenkins and tekton and helps you to migrate your build, test, and deploy pipelines. The tekton client. Convert Jenkins Pipeline To Tekton.
From itnext.io
K8snative JenkinsX and Tekton Pipelines by Kim Wuestkamp ITNEXT Convert Jenkins Pipeline To Tekton This section provides equivalent examples of pipelines in jenkins and tekton and helps you to migrate your build, test, and deploy pipelines. If you’re looking for a way to migrate. This section provides equivalent examples of pipelines in jenkins and tekton. You can migrate your ci/cd workflows from jenkins to red hat. Migrating from jenkins to openshift pipelines or tekton.. Convert Jenkins Pipeline To Tekton.
From medium.com
Jenkins pipeline tutorial First step guide to Continuous Delivery Convert Jenkins Pipeline To Tekton Access red hat’s knowledge, guidance, and support through your subscription. If you’re looking for a way to migrate. The tekton client plugin for jenkins lets you easily use jenkins to automate creating and running tekton pipelines. Migrating from jenkins to openshift pipelines or tekton. Migrating a sample pipeline from jenkins to tekton. This section provides equivalent examples of pipelines in. Convert Jenkins Pipeline To Tekton.
From octopus.com
A first look at Tekton Pipelines Octopus Deploy Convert Jenkins Pipeline To Tekton This section provides equivalent examples of pipelines in jenkins and tekton and helps you to migrate your build, test, and deploy pipelines. If you’re looking for a way to migrate. Migrating from jenkins to openshift pipelines or tekton. The tekton client plugin for jenkins lets you easily use jenkins to automate creating and running tekton pipelines. Migrating a sample pipeline. Convert Jenkins Pipeline To Tekton.
From aws.amazon.com
Cloud Native CI/CD with Tekton and ArgoCD on AWS Containers Convert Jenkins Pipeline To Tekton You can migrate your ci/cd workflows from jenkins to red hat. This section provides equivalent examples of pipelines in jenkins and tekton and helps you to migrate your build, test, and deploy pipelines. Introducing the tekton plugin for jenkins. If you’re looking for a way to migrate. Migrating from jenkins to openshift pipelines or tekton. Migrating a sample pipeline from. Convert Jenkins Pipeline To Tekton.
From www.vrogue.co
Features Jenkins X Cloud Native Cicd Built On Kuberne vrogue.co Convert Jenkins Pipeline To Tekton You can migrate your ci/cd workflows from jenkins to red hat. Migrating from jenkins to openshift pipelines or tekton. If you’re looking for a way to migrate. This section provides equivalent examples of pipelines in jenkins and tekton and helps you to migrate your build, test, and deploy pipelines. Access red hat’s knowledge, guidance, and support through your subscription. This. Convert Jenkins Pipeline To Tekton.
From vbehar.medium.com
Jenkins X Pipelines Internals Part 1 — From GitHub Hook Event to Tekton Pipeline by Vincent Convert Jenkins Pipeline To Tekton Introducing the tekton plugin for jenkins. This section provides equivalent examples of pipelines in jenkins and tekton and helps you to migrate your build, test, and deploy pipelines. Migrating a sample pipeline from jenkins to tekton. Access red hat’s knowledge, guidance, and support through your subscription. You can migrate your ci/cd workflows from jenkins to red hat. Migrating from jenkins. Convert Jenkins Pipeline To Tekton.
From mkdev.me
What is Tekton and how it compares to Jenkins, Gitlab CI and other CI/CD systems Convert Jenkins Pipeline To Tekton This section provides equivalent examples of pipelines in jenkins and tekton and helps you to migrate your build, test, and deploy pipelines. If you’re looking for a way to migrate. Introducing the tekton plugin for jenkins. You can migrate your ci/cd workflows from jenkins to red hat. Access red hat’s knowledge, guidance, and support through your subscription. Migrating a sample. Convert Jenkins Pipeline To Tekton.
From itnext.io
K8snative JenkinsX and Tekton Pipelines by Kim Wuestkamp ITNEXT Convert Jenkins Pipeline To Tekton Access red hat’s knowledge, guidance, and support through your subscription. Migrating a sample pipeline from jenkins to tekton. Migrating from jenkins to openshift pipelines or tekton. The tekton client plugin for jenkins lets you easily use jenkins to automate creating and running tekton pipelines. This section provides equivalent examples of pipelines in jenkins and tekton. If you’re looking for a. Convert Jenkins Pipeline To Tekton.
From itnext.io
K8snative JenkinsX and Tekton Pipelines by Kim Wuestkamp ITNEXT Convert Jenkins Pipeline To Tekton The tekton client plugin for jenkins lets you easily use jenkins to automate creating and running tekton pipelines. This section provides equivalent examples of pipelines in jenkins and tekton and helps you to migrate your build, test, and deploy pipelines. Migrating a sample pipeline from jenkins to tekton. This section provides equivalent examples of pipelines in jenkins and tekton and. Convert Jenkins Pipeline To Tekton.
From www.youtube.com
Debugging Tekton pipelines with Jenkins X and Lens YouTube Convert Jenkins Pipeline To Tekton This section provides equivalent examples of pipelines in jenkins and tekton and helps you to migrate your build, test, and deploy pipelines. This section provides equivalent examples of pipelines in jenkins and tekton. Access red hat’s knowledge, guidance, and support through your subscription. If you’re looking for a way to migrate. Introducing the tekton plugin for jenkins. You can migrate. Convert Jenkins Pipeline To Tekton.
From igunawan.com
Membuat Pipeline Menggunakan Jenkinsfile Gunawan Convert Jenkins Pipeline To Tekton Introducing the tekton plugin for jenkins. This section provides equivalent examples of pipelines in jenkins and tekton and helps you to migrate your build, test, and deploy pipelines. If you’re looking for a way to migrate. Migrating from jenkins to openshift pipelines or tekton. Migrating a sample pipeline from jenkins to tekton. Access red hat’s knowledge, guidance, and support through. Convert Jenkins Pipeline To Tekton.
From www.xenonstack.com
Build and Deploy Continuous Delivery Pipeline with Jenkins Convert Jenkins Pipeline To Tekton This section provides equivalent examples of pipelines in jenkins and tekton and helps you to migrate your build, test, and deploy pipelines. Access red hat’s knowledge, guidance, and support through your subscription. The tekton client plugin for jenkins lets you easily use jenkins to automate creating and running tekton pipelines. This section provides equivalent examples of pipelines in jenkins and. Convert Jenkins Pipeline To Tekton.
From itnext.io
Jenkins Tutorial — Part 1 — Pipelines by Saeid Bostandoust ITNEXT Convert Jenkins Pipeline To Tekton Migrating a sample pipeline from jenkins to tekton. Introducing the tekton plugin for jenkins. The tekton client plugin for jenkins lets you easily use jenkins to automate creating and running tekton pipelines. This section provides equivalent examples of pipelines in jenkins and tekton and helps you to migrate your build, test, and deploy pipelines. This section provides equivalent examples of. Convert Jenkins Pipeline To Tekton.
From jenkins-x.io
Diagram Jenkins X Cloud Native CI/CD Built On Convert Jenkins Pipeline To Tekton Migrating from jenkins to openshift pipelines or tekton. If you’re looking for a way to migrate. Access red hat’s knowledge, guidance, and support through your subscription. Migrating a sample pipeline from jenkins to tekton. This section provides equivalent examples of pipelines in jenkins and tekton and helps you to migrate your build, test, and deploy pipelines. Introducing the tekton plugin. Convert Jenkins Pipeline To Tekton.
From www.devopsoscar.dev
Tekton Pipelines in Jenkins X Part 1 Adding Custom Steps Convert Jenkins Pipeline To Tekton If you’re looking for a way to migrate. This section provides equivalent examples of pipelines in jenkins and tekton and helps you to migrate your build, test, and deploy pipelines. Introducing the tekton plugin for jenkins. This section provides equivalent examples of pipelines in jenkins and tekton. Access red hat’s knowledge, guidance, and support through your subscription. Migrating from jenkins. Convert Jenkins Pipeline To Tekton.
From hevodata.com
How to Create Tekton CI CD Pipelines With Learn Hevo Convert Jenkins Pipeline To Tekton Access red hat’s knowledge, guidance, and support through your subscription. This section provides equivalent examples of pipelines in jenkins and tekton and helps you to migrate your build, test, and deploy pipelines. Migrating a sample pipeline from jenkins to tekton. If you’re looking for a way to migrate. Introducing the tekton plugin for jenkins. This section provides equivalent examples of. Convert Jenkins Pipeline To Tekton.
From www.vrogue.co
Native Cicd Pipelines With Tekton Pipeline vrogue.co Convert Jenkins Pipeline To Tekton Migrating a sample pipeline from jenkins to tekton. The tekton client plugin for jenkins lets you easily use jenkins to automate creating and running tekton pipelines. If you’re looking for a way to migrate. You can migrate your ci/cd workflows from jenkins to red hat. This section provides equivalent examples of pipelines in jenkins and tekton and helps you to. Convert Jenkins Pipeline To Tekton.
From www.devopsoscar.dev
Tekton Pipelines in Jenkins X Part 2 Add Steps Before/After a Stage Lifecycle Or Build Your Convert Jenkins Pipeline To Tekton If you’re looking for a way to migrate. Access red hat’s knowledge, guidance, and support through your subscription. The tekton client plugin for jenkins lets you easily use jenkins to automate creating and running tekton pipelines. Introducing the tekton plugin for jenkins. Migrating a sample pipeline from jenkins to tekton. You can migrate your ci/cd workflows from jenkins to red. Convert Jenkins Pipeline To Tekton.
From www.youtube.com
Jenkins X 3 Walkthrough Trigger Tekton pipelines with Chuck Norris example YouTube Convert Jenkins Pipeline To Tekton You can migrate your ci/cd workflows from jenkins to red hat. Migrating from jenkins to openshift pipelines or tekton. This section provides equivalent examples of pipelines in jenkins and tekton and helps you to migrate your build, test, and deploy pipelines. This section provides equivalent examples of pipelines in jenkins and tekton. If you’re looking for a way to migrate.. Convert Jenkins Pipeline To Tekton.
From www.guru99.com
Jenkins Pipeline Tutorial How to Create JenkinsFile (Example) Convert Jenkins Pipeline To Tekton This section provides equivalent examples of pipelines in jenkins and tekton. Migrating from jenkins to openshift pipelines or tekton. You can migrate your ci/cd workflows from jenkins to red hat. Introducing the tekton plugin for jenkins. Migrating a sample pipeline from jenkins to tekton. Access red hat’s knowledge, guidance, and support through your subscription. This section provides equivalent examples of. Convert Jenkins Pipeline To Tekton.
From github.com
GitHub jenkinsci/tektonclientplugin Trigger Tekton Pipelines from Jenkins Convert Jenkins Pipeline To Tekton Migrating from jenkins to openshift pipelines or tekton. This section provides equivalent examples of pipelines in jenkins and tekton. You can migrate your ci/cd workflows from jenkins to red hat. This section provides equivalent examples of pipelines in jenkins and tekton and helps you to migrate your build, test, and deploy pipelines. This section provides equivalent examples of pipelines in. Convert Jenkins Pipeline To Tekton.
From developer.ibm.com
Build a Tekton Pipeline to deploy a mobile app back end to OpenShift 4 Build Smart. Build Convert Jenkins Pipeline To Tekton You can migrate your ci/cd workflows from jenkins to red hat. Migrating from jenkins to openshift pipelines or tekton. Migrating a sample pipeline from jenkins to tekton. The tekton client plugin for jenkins lets you easily use jenkins to automate creating and running tekton pipelines. Access red hat’s knowledge, guidance, and support through your subscription. Introducing the tekton plugin for. Convert Jenkins Pipeline To Tekton.
From zhuanlan.zhihu.com
Tekton系列之实践篇如何用Jenkins来管理Tekton 知乎 Convert Jenkins Pipeline To Tekton This section provides equivalent examples of pipelines in jenkins and tekton and helps you to migrate your build, test, and deploy pipelines. This section provides equivalent examples of pipelines in jenkins and tekton. This section provides equivalent examples of pipelines in jenkins and tekton and helps you to migrate your build, test, and deploy pipelines. Introducing the tekton plugin for. Convert Jenkins Pipeline To Tekton.
From project-sunbird.atlassian.net
Jenkins X and Tekton DevOps Confluence Convert Jenkins Pipeline To Tekton This section provides equivalent examples of pipelines in jenkins and tekton and helps you to migrate your build, test, and deploy pipelines. The tekton client plugin for jenkins lets you easily use jenkins to automate creating and running tekton pipelines. This section provides equivalent examples of pipelines in jenkins and tekton. Migrating from jenkins to openshift pipelines or tekton. If. Convert Jenkins Pipeline To Tekton.
From technologyconversations.com
Going Serverless With Jenkins X Exploring Prow, Jenkins X Pipeline Operator, And Tekton Convert Jenkins Pipeline To Tekton This section provides equivalent examples of pipelines in jenkins and tekton and helps you to migrate your build, test, and deploy pipelines. This section provides equivalent examples of pipelines in jenkins and tekton. Introducing the tekton plugin for jenkins. The tekton client plugin for jenkins lets you easily use jenkins to automate creating and running tekton pipelines. This section provides. Convert Jenkins Pipeline To Tekton.
From www.51cto.com
Convert Jenkins Pipeline To Tekton This section provides equivalent examples of pipelines in jenkins and tekton. Migrating a sample pipeline from jenkins to tekton. This section provides equivalent examples of pipelines in jenkins and tekton and helps you to migrate your build, test, and deploy pipelines. You can migrate your ci/cd workflows from jenkins to red hat. This section provides equivalent examples of pipelines in. Convert Jenkins Pipeline To Tekton.
From 1familiaent.com
Setup Complete Jenkins Pipeline Using Git, AWS Cloud, 47 OFF Convert Jenkins Pipeline To Tekton Migrating a sample pipeline from jenkins to tekton. You can migrate your ci/cd workflows from jenkins to red hat. Introducing the tekton plugin for jenkins. The tekton client plugin for jenkins lets you easily use jenkins to automate creating and running tekton pipelines. Migrating from jenkins to openshift pipelines or tekton. This section provides equivalent examples of pipelines in jenkins. Convert Jenkins Pipeline To Tekton.
From zhuanlan.zhihu.com
Tekton Pipelines 入门第 1 部分 — 容器镜像构建和推送 知乎 Convert Jenkins Pipeline To Tekton The tekton client plugin for jenkins lets you easily use jenkins to automate creating and running tekton pipelines. Migrating a sample pipeline from jenkins to tekton. You can migrate your ci/cd workflows from jenkins to red hat. This section provides equivalent examples of pipelines in jenkins and tekton. This section provides equivalent examples of pipelines in jenkins and tekton and. Convert Jenkins Pipeline To Tekton.
From devops.com
Using LLMs to Automate Pipeline Conversions From Legacy to Tekton Convert Jenkins Pipeline To Tekton This section provides equivalent examples of pipelines in jenkins and tekton and helps you to migrate your build, test, and deploy pipelines. Access red hat’s knowledge, guidance, and support through your subscription. You can migrate your ci/cd workflows from jenkins to red hat. This section provides equivalent examples of pipelines in jenkins and tekton. Migrating from jenkins to openshift pipelines. Convert Jenkins Pipeline To Tekton.