A/D Converter In Microprocessor . the a/d converters can be classified into two groups based on their conversion techniques. This lecture describes the specifications and principles of operation of a/d and d/a converters. The transition between the two domains is. The world is analog, signal processing nowadays is digital. d/a and a/d converters. an analog to digital converter (adc) is a very useful feature that converts an analog voltage on a pin to a digital number.
from usemynotes.com
This lecture describes the specifications and principles of operation of a/d and d/a converters. the a/d converters can be classified into two groups based on their conversion techniques. an analog to digital converter (adc) is a very useful feature that converts an analog voltage on a pin to a digital number. d/a and a/d converters. The world is analog, signal processing nowadays is digital. The transition between the two domains is.
The Block Diagram of 8085 Microprocessor UseMyNotes
A/D Converter In Microprocessor an analog to digital converter (adc) is a very useful feature that converts an analog voltage on a pin to a digital number. the a/d converters can be classified into two groups based on their conversion techniques. The transition between the two domains is. The world is analog, signal processing nowadays is digital. d/a and a/d converters. This lecture describes the specifications and principles of operation of a/d and d/a converters. an analog to digital converter (adc) is a very useful feature that converts an analog voltage on a pin to a digital number.
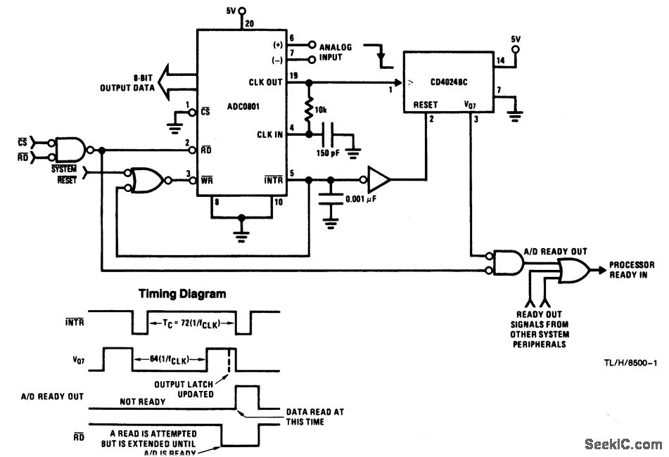
From www.seekic.com
Microprocessor_interface_for_free_running_A_D Basic_Circuit Circuit A/D Converter In Microprocessor This lecture describes the specifications and principles of operation of a/d and d/a converters. an analog to digital converter (adc) is a very useful feature that converts an analog voltage on a pin to a digital number. The transition between the two domains is. the a/d converters can be classified into two groups based on their conversion techniques.. A/D Converter In Microprocessor.
From www.majju.pk
ADC0809 Analog to Digital Converter Majju PK A/D Converter In Microprocessor The transition between the two domains is. This lecture describes the specifications and principles of operation of a/d and d/a converters. d/a and a/d converters. The world is analog, signal processing nowadays is digital. the a/d converters can be classified into two groups based on their conversion techniques. an analog to digital converter (adc) is a very. A/D Converter In Microprocessor.
From www.buhieen.com
Analog Devices 12BIT A/D CONVERTER コンバータ ADC574A ADC574AKH カテゴリ別,部品 A/D Converter In Microprocessor The world is analog, signal processing nowadays is digital. The transition between the two domains is. an analog to digital converter (adc) is a very useful feature that converts an analog voltage on a pin to a digital number. This lecture describes the specifications and principles of operation of a/d and d/a converters. the a/d converters can be. A/D Converter In Microprocessor.
From learn.mikroe.com
7.1 12bit A/D converter Programming dsPIC MCUs in C A/D Converter In Microprocessor The transition between the two domains is. The world is analog, signal processing nowadays is digital. This lecture describes the specifications and principles of operation of a/d and d/a converters. d/a and a/d converters. the a/d converters can be classified into two groups based on their conversion techniques. an analog to digital converter (adc) is a very. A/D Converter In Microprocessor.
From maker.robotistan.com
ve Mikroişlemci Nedir? Programlama A/D Converter In Microprocessor the a/d converters can be classified into two groups based on their conversion techniques. The transition between the two domains is. The world is analog, signal processing nowadays is digital. This lecture describes the specifications and principles of operation of a/d and d/a converters. d/a and a/d converters. an analog to digital converter (adc) is a very. A/D Converter In Microprocessor.
From www.scribd.com
Features 51/2 Digit A/D Converter PDF A/D Converter In Microprocessor d/a and a/d converters. The transition between the two domains is. an analog to digital converter (adc) is a very useful feature that converts an analog voltage on a pin to a digital number. This lecture describes the specifications and principles of operation of a/d and d/a converters. the a/d converters can be classified into two groups. A/D Converter In Microprocessor.
From iitestudent.blogspot.in
MICROPROCESSOR AND MICROCONTROLLER Pin configuration 8086 and 8088 A/D Converter In Microprocessor an analog to digital converter (adc) is a very useful feature that converts an analog voltage on a pin to a digital number. The world is analog, signal processing nowadays is digital. d/a and a/d converters. the a/d converters can be classified into two groups based on their conversion techniques. The transition between the two domains is.. A/D Converter In Microprocessor.
From www.elprocus.com
Embedded Microprocessor Importance and Its Real Time Applications A/D Converter In Microprocessor an analog to digital converter (adc) is a very useful feature that converts an analog voltage on a pin to a digital number. the a/d converters can be classified into two groups based on their conversion techniques. This lecture describes the specifications and principles of operation of a/d and d/a converters. The transition between the two domains is.. A/D Converter In Microprocessor.
From www.electronics-lab.com
FIGURE 1_AD Converter A/D Converter In Microprocessor d/a and a/d converters. The transition between the two domains is. the a/d converters can be classified into two groups based on their conversion techniques. The world is analog, signal processing nowadays is digital. This lecture describes the specifications and principles of operation of a/d and d/a converters. an analog to digital converter (adc) is a very. A/D Converter In Microprocessor.
From www.datasheet.hk
ZN439_244869.PDF Datasheet Download A/D Converter In Microprocessor the a/d converters can be classified into two groups based on their conversion techniques. This lecture describes the specifications and principles of operation of a/d and d/a converters. d/a and a/d converters. an analog to digital converter (adc) is a very useful feature that converts an analog voltage on a pin to a digital number. The world. A/D Converter In Microprocessor.
From enginelistdrescher.z19.web.core.windows.net
Digital To Analog Converter Circuit Diagram A/D Converter In Microprocessor an analog to digital converter (adc) is a very useful feature that converts an analog voltage on a pin to a digital number. d/a and a/d converters. the a/d converters can be classified into two groups based on their conversion techniques. The transition between the two domains is. The world is analog, signal processing nowadays is digital.. A/D Converter In Microprocessor.
From www.electronicscomp.com
ADC0809 IC 8Bit A/D Converter with 8Channel Multiplexer IC buy A/D Converter In Microprocessor This lecture describes the specifications and principles of operation of a/d and d/a converters. d/a and a/d converters. the a/d converters can be classified into two groups based on their conversion techniques. The world is analog, signal processing nowadays is digital. an analog to digital converter (adc) is a very useful feature that converts an analog voltage. A/D Converter In Microprocessor.
From www.circuitstoday.com
Analog to Digital Converters Successive Approximation Type,working A/D Converter In Microprocessor The transition between the two domains is. The world is analog, signal processing nowadays is digital. d/a and a/d converters. an analog to digital converter (adc) is a very useful feature that converts an analog voltage on a pin to a digital number. the a/d converters can be classified into two groups based on their conversion techniques.. A/D Converter In Microprocessor.
From www.bdtic.com
LTC1608 High Speed, 16Bit, 500ksps Sampling A/D Converter with A/D Converter In Microprocessor d/a and a/d converters. This lecture describes the specifications and principles of operation of a/d and d/a converters. The transition between the two domains is. The world is analog, signal processing nowadays is digital. an analog to digital converter (adc) is a very useful feature that converts an analog voltage on a pin to a digital number. . A/D Converter In Microprocessor.
From www.studocu.com
FAST ADC this can help students about microprocessor A/D Converter A/D Converter In Microprocessor This lecture describes the specifications and principles of operation of a/d and d/a converters. The transition between the two domains is. d/a and a/d converters. an analog to digital converter (adc) is a very useful feature that converts an analog voltage on a pin to a digital number. the a/d converters can be classified into two groups. A/D Converter In Microprocessor.
From www.scribd.com
ADC0803, ADC0804 8Bit, A/D Converters A/D Converter In Microprocessor This lecture describes the specifications and principles of operation of a/d and d/a converters. The world is analog, signal processing nowadays is digital. d/a and a/d converters. The transition between the two domains is. the a/d converters can be classified into two groups based on their conversion techniques. an analog to digital converter (adc) is a very. A/D Converter In Microprocessor.
From www.hightec-sys.com
A/D CONVERTER UNIT / AJ65BT64AD / MITSUBISHI ELECTRICUsed product A/D Converter In Microprocessor This lecture describes the specifications and principles of operation of a/d and d/a converters. the a/d converters can be classified into two groups based on their conversion techniques. The world is analog, signal processing nowadays is digital. an analog to digital converter (adc) is a very useful feature that converts an analog voltage on a pin to a. A/D Converter In Microprocessor.
From www.hightec-sys.com
A/D CONVERTER UNIT / AJ65VBTCU68ADIN / MITSUBISHI ELECTRICUsed A/D Converter In Microprocessor an analog to digital converter (adc) is a very useful feature that converts an analog voltage on a pin to a digital number. This lecture describes the specifications and principles of operation of a/d and d/a converters. the a/d converters can be classified into two groups based on their conversion techniques. The world is analog, signal processing nowadays. A/D Converter In Microprocessor.
From slideplayer.com
Principles & Applications ppt download A/D Converter In Microprocessor The transition between the two domains is. This lecture describes the specifications and principles of operation of a/d and d/a converters. The world is analog, signal processing nowadays is digital. d/a and a/d converters. the a/d converters can be classified into two groups based on their conversion techniques. an analog to digital converter (adc) is a very. A/D Converter In Microprocessor.
From giofulirh.blob.core.windows.net
Analog To Digital Converter Interfacing With 8086 at Richard Sallee blog A/D Converter In Microprocessor the a/d converters can be classified into two groups based on their conversion techniques. The transition between the two domains is. d/a and a/d converters. an analog to digital converter (adc) is a very useful feature that converts an analog voltage on a pin to a digital number. This lecture describes the specifications and principles of operation. A/D Converter In Microprocessor.
From www.hightec-sys.com
A/D CONVERTER UNIT / AJ65VBTCU68ADVN / MITSUBISHI ELECTRICUsed A/D Converter In Microprocessor the a/d converters can be classified into two groups based on their conversion techniques. The world is analog, signal processing nowadays is digital. an analog to digital converter (adc) is a very useful feature that converts an analog voltage on a pin to a digital number. This lecture describes the specifications and principles of operation of a/d and. A/D Converter In Microprocessor.
From www.datasheet.hk
ADC912A_149515.PDF Datasheet Download A/D Converter In Microprocessor the a/d converters can be classified into two groups based on their conversion techniques. The world is analog, signal processing nowadays is digital. The transition between the two domains is. an analog to digital converter (adc) is a very useful feature that converts an analog voltage on a pin to a digital number. d/a and a/d converters.. A/D Converter In Microprocessor.
From www.seekic.com
4_bit_D_A_converter_with_microprocessor_interface Basic_Circuit A/D Converter In Microprocessor The transition between the two domains is. This lecture describes the specifications and principles of operation of a/d and d/a converters. d/a and a/d converters. the a/d converters can be classified into two groups based on their conversion techniques. an analog to digital converter (adc) is a very useful feature that converts an analog voltage on a. A/D Converter In Microprocessor.
From www.datasheet.hk
ADC8208_535795.PDF Datasheet Download A/D Converter In Microprocessor d/a and a/d converters. the a/d converters can be classified into two groups based on their conversion techniques. an analog to digital converter (adc) is a very useful feature that converts an analog voltage on a pin to a digital number. This lecture describes the specifications and principles of operation of a/d and d/a converters. The world. A/D Converter In Microprocessor.
From www.studocu.com
AY23 24 IE3102 Tutorial Week 3 EE3002/IM Microprocessors Tutorial 2 A/D Converter In Microprocessor the a/d converters can be classified into two groups based on their conversion techniques. The transition between the two domains is. The world is analog, signal processing nowadays is digital. d/a and a/d converters. This lecture describes the specifications and principles of operation of a/d and d/a converters. an analog to digital converter (adc) is a very. A/D Converter In Microprocessor.
From usemynotes.com
The Block Diagram of 8085 Microprocessor UseMyNotes A/D Converter In Microprocessor The world is analog, signal processing nowadays is digital. The transition between the two domains is. the a/d converters can be classified into two groups based on their conversion techniques. d/a and a/d converters. an analog to digital converter (adc) is a very useful feature that converts an analog voltage on a pin to a digital number.. A/D Converter In Microprocessor.
From www.majju.pk
ADC0832 Analog to Digital Converter Majju PK A/D Converter In Microprocessor d/a and a/d converters. The world is analog, signal processing nowadays is digital. an analog to digital converter (adc) is a very useful feature that converts an analog voltage on a pin to a digital number. The transition between the two domains is. This lecture describes the specifications and principles of operation of a/d and d/a converters. . A/D Converter In Microprocessor.
From www.seekic.com
16_bit_D_A_converter_with_microprocessor_interface Basic_Circuit A/D Converter In Microprocessor The transition between the two domains is. the a/d converters can be classified into two groups based on their conversion techniques. This lecture describes the specifications and principles of operation of a/d and d/a converters. The world is analog, signal processing nowadays is digital. an analog to digital converter (adc) is a very useful feature that converts an. A/D Converter In Microprocessor.
From pijaeducation.com
WHAT IS MICROPROCESSOR? » PIJA Education A/D Converter In Microprocessor This lecture describes the specifications and principles of operation of a/d and d/a converters. d/a and a/d converters. The world is analog, signal processing nowadays is digital. the a/d converters can be classified into two groups based on their conversion techniques. an analog to digital converter (adc) is a very useful feature that converts an analog voltage. A/D Converter In Microprocessor.
From data-flair.training
What is Microprocessor Evolution, Types, Applications and Working A/D Converter In Microprocessor The transition between the two domains is. d/a and a/d converters. the a/d converters can be classified into two groups based on their conversion techniques. The world is analog, signal processing nowadays is digital. This lecture describes the specifications and principles of operation of a/d and d/a converters. an analog to digital converter (adc) is a very. A/D Converter In Microprocessor.
From www.wisegeek.com
How do Microprocessors Work? (with pictures) A/D Converter In Microprocessor the a/d converters can be classified into two groups based on their conversion techniques. an analog to digital converter (adc) is a very useful feature that converts an analog voltage on a pin to a digital number. The world is analog, signal processing nowadays is digital. d/a and a/d converters. The transition between the two domains is.. A/D Converter In Microprocessor.
From circuitenginewroken.z13.web.core.windows.net
4bit Microprocessor Circuit Diagram A/D Converter In Microprocessor The world is analog, signal processing nowadays is digital. an analog to digital converter (adc) is a very useful feature that converts an analog voltage on a pin to a digital number. the a/d converters can be classified into two groups based on their conversion techniques. The transition between the two domains is. This lecture describes the specifications. A/D Converter In Microprocessor.
From www.zseries.in
Digital to Analog converter interfacing 8085 Microprocessor Course A/D Converter In Microprocessor d/a and a/d converters. an analog to digital converter (adc) is a very useful feature that converts an analog voltage on a pin to a digital number. the a/d converters can be classified into two groups based on their conversion techniques. The world is analog, signal processing nowadays is digital. The transition between the two domains is.. A/D Converter In Microprocessor.
From www.youtube.com
dac interfacing with 8086 ALP program YouTube A/D Converter In Microprocessor d/a and a/d converters. The transition between the two domains is. The world is analog, signal processing nowadays is digital. This lecture describes the specifications and principles of operation of a/d and d/a converters. the a/d converters can be classified into two groups based on their conversion techniques. an analog to digital converter (adc) is a very. A/D Converter In Microprocessor.
From www.artofit.org
Dac0830lcn microprocessor compatible 8 bit d a converter datasheet A/D Converter In Microprocessor The transition between the two domains is. d/a and a/d converters. the a/d converters can be classified into two groups based on their conversion techniques. The world is analog, signal processing nowadays is digital. an analog to digital converter (adc) is a very useful feature that converts an analog voltage on a pin to a digital number.. A/D Converter In Microprocessor.