Current Transformer Circuit Arduino . Current transformers (ct) have the same physical parts as a regular transformer. The current transformer (ct) is a very safe method for measuring alternating current as there is no physical connection between the main ac current and the circuit. Luckily, we have small and reliable current transformers that can be used to measure alternating current without physical contact. This guide goes over how. Arduino library for measuring current in 50/60hz circuits using current transformers. In this project, we are going to measure the value of ac current with the help of a current transformer (ct) and arduino. Ac current measurement using arduino uno board and 50/5 current transformer with autoranging and trms calculation. This post shows how to measure ac current using arduino uno board and current transformer with ture rms calculations.
from www.pinterest.com
In this project, we are going to measure the value of ac current with the help of a current transformer (ct) and arduino. Ac current measurement using arduino uno board and 50/5 current transformer with autoranging and trms calculation. Arduino library for measuring current in 50/60hz circuits using current transformers. This guide goes over how. Current transformers (ct) have the same physical parts as a regular transformer. The current transformer (ct) is a very safe method for measuring alternating current as there is no physical connection between the main ac current and the circuit. This post shows how to measure ac current using arduino uno board and current transformer with ture rms calculations. Luckily, we have small and reliable current transformers that can be used to measure alternating current without physical contact.
TA12100 Arduino AC Current Sensor Tutorial Arduino, Current transformer, Cyber physical system
Current Transformer Circuit Arduino Ac current measurement using arduino uno board and 50/5 current transformer with autoranging and trms calculation. Ac current measurement using arduino uno board and 50/5 current transformer with autoranging and trms calculation. Arduino library for measuring current in 50/60hz circuits using current transformers. Current transformers (ct) have the same physical parts as a regular transformer. The current transformer (ct) is a very safe method for measuring alternating current as there is no physical connection between the main ac current and the circuit. This post shows how to measure ac current using arduino uno board and current transformer with ture rms calculations. This guide goes over how. Luckily, we have small and reliable current transformers that can be used to measure alternating current without physical contact. In this project, we are going to measure the value of ac current with the help of a current transformer (ct) and arduino.
From circuitdigest.com
AC Current Measurement using Current Transformer and Arduino Current Transformer Circuit Arduino This guide goes over how. Ac current measurement using arduino uno board and 50/5 current transformer with autoranging and trms calculation. This post shows how to measure ac current using arduino uno board and current transformer with ture rms calculations. The current transformer (ct) is a very safe method for measuring alternating current as there is no physical connection between. Current Transformer Circuit Arduino.
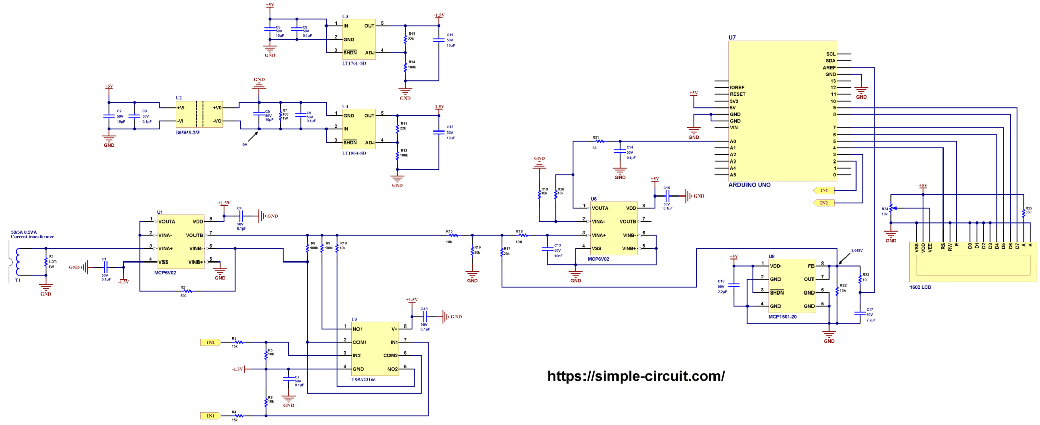
From simple-circuit.com
AC Current Measurement using Arduino and Current Transformer Current Transformer Circuit Arduino In this project, we are going to measure the value of ac current with the help of a current transformer (ct) and arduino. Arduino library for measuring current in 50/60hz circuits using current transformers. This guide goes over how. The current transformer (ct) is a very safe method for measuring alternating current as there is no physical connection between the. Current Transformer Circuit Arduino.
From simple-circuit.com
AC Current Measurement using Arduino and Current Transformer Current Transformer Circuit Arduino In this project, we are going to measure the value of ac current with the help of a current transformer (ct) and arduino. Ac current measurement using arduino uno board and 50/5 current transformer with autoranging and trms calculation. Luckily, we have small and reliable current transformers that can be used to measure alternating current without physical contact. Current transformers. Current Transformer Circuit Arduino.
From www.researchgate.net
Schematic describing the interfacing of the SCT013 current transformer... Download Scientific Current Transformer Circuit Arduino In this project, we are going to measure the value of ac current with the help of a current transformer (ct) and arduino. This post shows how to measure ac current using arduino uno board and current transformer with ture rms calculations. Ac current measurement using arduino uno board and 50/5 current transformer with autoranging and trms calculation. Current transformers. Current Transformer Circuit Arduino.
From electropeak.com
Interfacing ZMCT103C 5A AC Current Transformer Module with Arduino Current Transformer Circuit Arduino In this project, we are going to measure the value of ac current with the help of a current transformer (ct) and arduino. Luckily, we have small and reliable current transformers that can be used to measure alternating current without physical contact. Current transformers (ct) have the same physical parts as a regular transformer. The current transformer (ct) is a. Current Transformer Circuit Arduino.
From www.pinterest.com
TA12100 Arduino AC Current Sensor Tutorial Arduino, Current transformer, Cyber physical system Current Transformer Circuit Arduino In this project, we are going to measure the value of ac current with the help of a current transformer (ct) and arduino. The current transformer (ct) is a very safe method for measuring alternating current as there is no physical connection between the main ac current and the circuit. Luckily, we have small and reliable current transformers that can. Current Transformer Circuit Arduino.
From www.youtube.com
Measure current with Arduino Split Core Current Transformer, CT Clamp Current Sensor Arduino Current Transformer Circuit Arduino Current transformers (ct) have the same physical parts as a regular transformer. In this project, we are going to measure the value of ac current with the help of a current transformer (ct) and arduino. Arduino library for measuring current in 50/60hz circuits using current transformers. Luckily, we have small and reliable current transformers that can be used to measure. Current Transformer Circuit Arduino.
From circuitdigest.com
AC Current Measurement using Current Transformer and Arduino Current Transformer Circuit Arduino This guide goes over how. Current transformers (ct) have the same physical parts as a regular transformer. This post shows how to measure ac current using arduino uno board and current transformer with ture rms calculations. Luckily, we have small and reliable current transformers that can be used to measure alternating current without physical contact. Arduino library for measuring current. Current Transformer Circuit Arduino.
From www.hellasdigital.gr
Electronics Sensors Voltage/Current 2mA Single Phase Voltage Sensor AC Voltage Current Transformer Circuit Arduino Ac current measurement using arduino uno board and 50/5 current transformer with autoranging and trms calculation. This post shows how to measure ac current using arduino uno board and current transformer with ture rms calculations. In this project, we are going to measure the value of ac current with the help of a current transformer (ct) and arduino. Luckily, we. Current Transformer Circuit Arduino.
From www.lazada.com.ph
Original YHDC SCT013 0100A OpenClose Current Transformer SCT013 Noninvasive AC Current Current Transformer Circuit Arduino The current transformer (ct) is a very safe method for measuring alternating current as there is no physical connection between the main ac current and the circuit. Current transformers (ct) have the same physical parts as a regular transformer. This post shows how to measure ac current using arduino uno board and current transformer with ture rms calculations. In this. Current Transformer Circuit Arduino.
From innovatorsguru.com
ZMCT102 Micro Precision Current Transformer 5A / 2.5mA Current Transformer Circuit Arduino The current transformer (ct) is a very safe method for measuring alternating current as there is no physical connection between the main ac current and the circuit. Ac current measurement using arduino uno board and 50/5 current transformer with autoranging and trms calculation. Arduino library for measuring current in 50/60hz circuits using current transformers. This guide goes over how. In. Current Transformer Circuit Arduino.
From simple-circuit.com
Interfacing Arduino with Current Transformer AC Current Measurement Current Transformer Circuit Arduino Ac current measurement using arduino uno board and 50/5 current transformer with autoranging and trms calculation. Luckily, we have small and reliable current transformers that can be used to measure alternating current without physical contact. This guide goes over how. The current transformer (ct) is a very safe method for measuring alternating current as there is no physical connection between. Current Transformer Circuit Arduino.
From electropeak.com
Interfacing ZMCT103C 5A AC Current Transformer Module with Arduino Current Transformer Circuit Arduino This post shows how to measure ac current using arduino uno board and current transformer with ture rms calculations. In this project, we are going to measure the value of ac current with the help of a current transformer (ct) and arduino. Current transformers (ct) have the same physical parts as a regular transformer. This guide goes over how. Arduino. Current Transformer Circuit Arduino.
From electropeak.com
Interfacing ZMCT102W Current Transformer with Arduino Electropeak Current Transformer Circuit Arduino Arduino library for measuring current in 50/60hz circuits using current transformers. This guide goes over how. In this project, we are going to measure the value of ac current with the help of a current transformer (ct) and arduino. This post shows how to measure ac current using arduino uno board and current transformer with ture rms calculations. Ac current. Current Transformer Circuit Arduino.
From circuitdigest.com
AC Current Measurement using Current Transformer and Arduino Current Transformer Circuit Arduino This guide goes over how. Ac current measurement using arduino uno board and 50/5 current transformer with autoranging and trms calculation. This post shows how to measure ac current using arduino uno board and current transformer with ture rms calculations. Arduino library for measuring current in 50/60hz circuits using current transformers. Luckily, we have small and reliable current transformers that. Current Transformer Circuit Arduino.
From www.electroniclinic.com
Measure current with Arduino Split Core Current Transformer CT Current Transformer Circuit Arduino In this project, we are going to measure the value of ac current with the help of a current transformer (ct) and arduino. Current transformers (ct) have the same physical parts as a regular transformer. This post shows how to measure ac current using arduino uno board and current transformer with ture rms calculations. Ac current measurement using arduino uno. Current Transformer Circuit Arduino.
From www.youtube.com
How to use SCT013 current transformer/Current sensor with Arduino (Non Invasive category) YouTube Current Transformer Circuit Arduino The current transformer (ct) is a very safe method for measuring alternating current as there is no physical connection between the main ac current and the circuit. Arduino library for measuring current in 50/60hz circuits using current transformers. Luckily, we have small and reliable current transformers that can be used to measure alternating current without physical contact. Ac current measurement. Current Transformer Circuit Arduino.
From www.majju.pk
5A Monophase Active Output AC Current Transformer Module For Arduino — Majju PK Current Transformer Circuit Arduino This post shows how to measure ac current using arduino uno board and current transformer with ture rms calculations. In this project, we are going to measure the value of ac current with the help of a current transformer (ct) and arduino. Luckily, we have small and reliable current transformers that can be used to measure alternating current without physical. Current Transformer Circuit Arduino.
From simple-circuit.com
Interfacing Arduino with Current Transformer AC Current Measurement Current Transformer Circuit Arduino Arduino library for measuring current in 50/60hz circuits using current transformers. Current transformers (ct) have the same physical parts as a regular transformer. Ac current measurement using arduino uno board and 50/5 current transformer with autoranging and trms calculation. In this project, we are going to measure the value of ac current with the help of a current transformer (ct). Current Transformer Circuit Arduino.
From circuitdiagrams.in
AC Current Measurement System Using Arduino And CT Sensor Current Transformer Circuit Arduino Current transformers (ct) have the same physical parts as a regular transformer. This post shows how to measure ac current using arduino uno board and current transformer with ture rms calculations. Ac current measurement using arduino uno board and 50/5 current transformer with autoranging and trms calculation. This guide goes over how. Arduino library for measuring current in 50/60hz circuits. Current Transformer Circuit Arduino.
From www.aliexpress.com
5Pcs/lot AC Current Sensor Current Transformer 5A Analog Electricity Meter for Arduino Analog Current Transformer Circuit Arduino Current transformers (ct) have the same physical parts as a regular transformer. Ac current measurement using arduino uno board and 50/5 current transformer with autoranging and trms calculation. This guide goes over how. Luckily, we have small and reliable current transformers that can be used to measure alternating current without physical contact. In this project, we are going to measure. Current Transformer Circuit Arduino.
From www.electroschematics.com
Current Transformer Current Transformer Circuit Arduino This post shows how to measure ac current using arduino uno board and current transformer with ture rms calculations. Luckily, we have small and reliable current transformers that can be used to measure alternating current without physical contact. Current transformers (ct) have the same physical parts as a regular transformer. This guide goes over how. Arduino library for measuring current. Current Transformer Circuit Arduino.
From www.vrogue.co
Ac Current Measurement Using Current Transformer And vrogue.co Current Transformer Circuit Arduino In this project, we are going to measure the value of ac current with the help of a current transformer (ct) and arduino. Current transformers (ct) have the same physical parts as a regular transformer. This post shows how to measure ac current using arduino uno board and current transformer with ture rms calculations. This guide goes over how. Luckily,. Current Transformer Circuit Arduino.
From innovatorsguru.com
ZMCT103C Micro Current Transformer 5A / 5m Arduino Code Current Transformer Circuit Arduino This post shows how to measure ac current using arduino uno board and current transformer with ture rms calculations. Ac current measurement using arduino uno board and 50/5 current transformer with autoranging and trms calculation. In this project, we are going to measure the value of ac current with the help of a current transformer (ct) and arduino. Luckily, we. Current Transformer Circuit Arduino.
From electropeak.com
Interfacing ZMCT102W Current Transformer with Arduino Electropeak Current Transformer Circuit Arduino In this project, we are going to measure the value of ac current with the help of a current transformer (ct) and arduino. Arduino library for measuring current in 50/60hz circuits using current transformers. Luckily, we have small and reliable current transformers that can be used to measure alternating current without physical contact. The current transformer (ct) is a very. Current Transformer Circuit Arduino.
From electropeak.com
Interfacing ZMCT103C 5A AC Current Transformer Module with Arduino Current Transformer Circuit Arduino Luckily, we have small and reliable current transformers that can be used to measure alternating current without physical contact. This guide goes over how. Current transformers (ct) have the same physical parts as a regular transformer. In this project, we are going to measure the value of ac current with the help of a current transformer (ct) and arduino. The. Current Transformer Circuit Arduino.
From innovatorsguru.com
AC Power Measurement Using Arduino Code Circuit PCB Module Current Transformer Circuit Arduino In this project, we are going to measure the value of ac current with the help of a current transformer (ct) and arduino. The current transformer (ct) is a very safe method for measuring alternating current as there is no physical connection between the main ac current and the circuit. This post shows how to measure ac current using arduino. Current Transformer Circuit Arduino.
From simple-circuit.com
AC Voltage Measurement with Arduino Board and LCD Current Transformer Circuit Arduino Luckily, we have small and reliable current transformers that can be used to measure alternating current without physical contact. In this project, we are going to measure the value of ac current with the help of a current transformer (ct) and arduino. Arduino library for measuring current in 50/60hz circuits using current transformers. This guide goes over how. Ac current. Current Transformer Circuit Arduino.
From electronics.stackexchange.com
arduino TA12100 current transformer Safe to use over 5 A? Electrical Engineering Stack Current Transformer Circuit Arduino Luckily, we have small and reliable current transformers that can be used to measure alternating current without physical contact. Current transformers (ct) have the same physical parts as a regular transformer. Ac current measurement using arduino uno board and 50/5 current transformer with autoranging and trms calculation. The current transformer (ct) is a very safe method for measuring alternating current. Current Transformer Circuit Arduino.
From iotdesignpro.com
How to Detect and Measure AC Current using Current Transformer and Arduino Current Transformer Circuit Arduino The current transformer (ct) is a very safe method for measuring alternating current as there is no physical connection between the main ac current and the circuit. Luckily, we have small and reliable current transformers that can be used to measure alternating current without physical contact. Ac current measurement using arduino uno board and 50/5 current transformer with autoranging and. Current Transformer Circuit Arduino.
From www.youtube.com
AC Current Measurement using Current Transformer and Arduino YouTube Current Transformer Circuit Arduino This post shows how to measure ac current using arduino uno board and current transformer with ture rms calculations. Arduino library for measuring current in 50/60hz circuits using current transformers. In this project, we are going to measure the value of ac current with the help of a current transformer (ct) and arduino. Luckily, we have small and reliable current. Current Transformer Circuit Arduino.
From electropeak.com
Interfacing ZMCT103C 5A AC Current Transformer Module with Arduino Current Transformer Circuit Arduino Luckily, we have small and reliable current transformers that can be used to measure alternating current without physical contact. In this project, we are going to measure the value of ac current with the help of a current transformer (ct) and arduino. Arduino library for measuring current in 50/60hz circuits using current transformers. The current transformer (ct) is a very. Current Transformer Circuit Arduino.
From circuitdigest.com
AC Current Measurement using Current Transformer and Arduino Current Transformer Circuit Arduino Current transformers (ct) have the same physical parts as a regular transformer. In this project, we are going to measure the value of ac current with the help of a current transformer (ct) and arduino. This post shows how to measure ac current using arduino uno board and current transformer with ture rms calculations. Ac current measurement using arduino uno. Current Transformer Circuit Arduino.
From innovatorsguru.com
SCT013000 Split Core Current Transformer, 100A, 50A, 30A Current Transformer Circuit Arduino In this project, we are going to measure the value of ac current with the help of a current transformer (ct) and arduino. This post shows how to measure ac current using arduino uno board and current transformer with ture rms calculations. Luckily, we have small and reliable current transformers that can be used to measure alternating current without physical. Current Transformer Circuit Arduino.
From www.engineersgarage.com
Using a potential transformer with Arduino Current Transformer Circuit Arduino This guide goes over how. This post shows how to measure ac current using arduino uno board and current transformer with ture rms calculations. Current transformers (ct) have the same physical parts as a regular transformer. Ac current measurement using arduino uno board and 50/5 current transformer with autoranging and trms calculation. Arduino library for measuring current in 50/60hz circuits. Current Transformer Circuit Arduino.