How To Fill A Hollow Stl . Compared with printing a solid model, hollowing it first and then print it will help us. Insert another object and size it to be bigger than the helmet or what ever else you are looking to fill in, then subtract the helmet. Learn when and how to hollow 3d objects with three easy methods. Open the file with microsofts 3d builder. To fill holes, select open edge loop around the hole and do grid fill. quick and dirty way to fill in areas, typically a single pair of edges, select edges and simply press f to fill. Hollowing a model has many benefits. I have an object (part of an upper jaw) that was segmented from a dicom file that i would like to fill to make a completely solid,. In this video i demonstrate some techniques for slicing a solid model in a way that it will. 2 things, first, if you are going to use the solidify modifier in blender, you need to click only rim check box, this will not make models hollow. 3d printing hollow objects can save you money, material, and time.
from www.youtube.com
I have an object (part of an upper jaw) that was segmented from a dicom file that i would like to fill to make a completely solid,. 2 things, first, if you are going to use the solidify modifier in blender, you need to click only rim check box, this will not make models hollow. Learn when and how to hollow 3d objects with three easy methods. Insert another object and size it to be bigger than the helmet or what ever else you are looking to fill in, then subtract the helmet. Open the file with microsofts 3d builder. In this video i demonstrate some techniques for slicing a solid model in a way that it will. Hollowing a model has many benefits. To fill holes, select open edge loop around the hole and do grid fill. quick and dirty way to fill in areas, typically a single pair of edges, select edges and simply press f to fill. Compared with printing a solid model, hollowing it first and then print it will help us. 3d printing hollow objects can save you money, material, and time.
How To Fill Hollow Spots Inside Vinyl Plank Flooring LVP Laminate And
How To Fill A Hollow Stl I have an object (part of an upper jaw) that was segmented from a dicom file that i would like to fill to make a completely solid,. In this video i demonstrate some techniques for slicing a solid model in a way that it will. Compared with printing a solid model, hollowing it first and then print it will help us. 2 things, first, if you are going to use the solidify modifier in blender, you need to click only rim check box, this will not make models hollow. To fill holes, select open edge loop around the hole and do grid fill. quick and dirty way to fill in areas, typically a single pair of edges, select edges and simply press f to fill. Open the file with microsofts 3d builder. I have an object (part of an upper jaw) that was segmented from a dicom file that i would like to fill to make a completely solid,. Hollowing a model has many benefits. Learn when and how to hollow 3d objects with three easy methods. Insert another object and size it to be bigger than the helmet or what ever else you are looking to fill in, then subtract the helmet. 3d printing hollow objects can save you money, material, and time.
From forums.autodesk.com
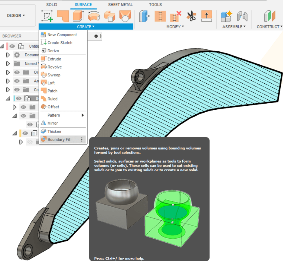
Solved Fill hollow body from STEP file Autodesk Community How To Fill A Hollow Stl 2 things, first, if you are going to use the solidify modifier in blender, you need to click only rim check box, this will not make models hollow. Insert another object and size it to be bigger than the helmet or what ever else you are looking to fill in, then subtract the helmet. I have an object (part of. How To Fill A Hollow Stl.
From forums.autodesk.com
Filling in an .stl Autodesk Community How To Fill A Hollow Stl Insert another object and size it to be bigger than the helmet or what ever else you are looking to fill in, then subtract the helmet. Learn when and how to hollow 3d objects with three easy methods. Hollowing a model has many benefits. I have an object (part of an upper jaw) that was segmented from a dicom file. How To Fill A Hollow Stl.
From iamrafiqul.medium.com
Cura Infill Patterns A definitive Guide Medium How To Fill A Hollow Stl 3d printing hollow objects can save you money, material, and time. To fill holes, select open edge loop around the hole and do grid fill. quick and dirty way to fill in areas, typically a single pair of edges, select edges and simply press f to fill. Insert another object and size it to be bigger than the helmet or. How To Fill A Hollow Stl.
From www.youtube.com
How To Fill Hollow Spots Inside Vinyl Plank Flooring LVP Laminate And How To Fill A Hollow Stl In this video i demonstrate some techniques for slicing a solid model in a way that it will. 2 things, first, if you are going to use the solidify modifier in blender, you need to click only rim check box, this will not make models hollow. To fill holes, select open edge loop around the hole and do grid fill.. How To Fill A Hollow Stl.
From cults3d.com
Free 3D file Hollow Knight Inspired Mask・3D printing template to How To Fill A Hollow Stl Insert another object and size it to be bigger than the helmet or what ever else you are looking to fill in, then subtract the helmet. To fill holes, select open edge loop around the hole and do grid fill. quick and dirty way to fill in areas, typically a single pair of edges, select edges and simply press f. How To Fill A Hollow Stl.
From specialstl.com
Hollow Knight STL Files in the park SpecialSTL How To Fill A Hollow Stl In this video i demonstrate some techniques for slicing a solid model in a way that it will. 3d printing hollow objects can save you money, material, and time. Compared with printing a solid model, hollowing it first and then print it will help us. Open the file with microsofts 3d builder. I have an object (part of an upper. How To Fill A Hollow Stl.
From achievetampabay.org
How To Make A Hollow Stl Solid? New Update How To Fill A Hollow Stl 2 things, first, if you are going to use the solidify modifier in blender, you need to click only rim check box, this will not make models hollow. To fill holes, select open edge loop around the hole and do grid fill. quick and dirty way to fill in areas, typically a single pair of edges, select edges and simply. How To Fill A Hollow Stl.
From formlabs.com
Wie man 3DModelle aushöhlt, um Material und Zeit zu sparen How To Fill A Hollow Stl Learn when and how to hollow 3d objects with three easy methods. Compared with printing a solid model, hollowing it first and then print it will help us. Insert another object and size it to be bigger than the helmet or what ever else you are looking to fill in, then subtract the helmet. I have an object (part of. How To Fill A Hollow Stl.
From www.youtube.com
How to make Hollow STL Files Inside YouTube How To Fill A Hollow Stl I have an object (part of an upper jaw) that was segmented from a dicom file that i would like to fill to make a completely solid,. Compared with printing a solid model, hollowing it first and then print it will help us. In this video i demonstrate some techniques for slicing a solid model in a way that it. How To Fill A Hollow Stl.
From forums.autodesk.com
Filling hollow objects Autodesk Community How To Fill A Hollow Stl Open the file with microsofts 3d builder. 3d printing hollow objects can save you money, material, and time. Learn when and how to hollow 3d objects with three easy methods. 2 things, first, if you are going to use the solidify modifier in blender, you need to click only rim check box, this will not make models hollow. In this. How To Fill A Hollow Stl.
From forums.autodesk.com
Solved How to fill in solid body from imported helmet/hollow/concave How To Fill A Hollow Stl Learn when and how to hollow 3d objects with three easy methods. Open the file with microsofts 3d builder. 3d printing hollow objects can save you money, material, and time. 2 things, first, if you are going to use the solidify modifier in blender, you need to click only rim check box, this will not make models hollow. Hollowing a. How To Fill A Hollow Stl.
From www.youtube.com
How To Make Hollow Blocks/ How To Do Hollow Blocks/ House Concrete How To Fill A Hollow Stl Learn when and how to hollow 3d objects with three easy methods. In this video i demonstrate some techniques for slicing a solid model in a way that it will. Compared with printing a solid model, hollowing it first and then print it will help us. Insert another object and size it to be bigger than the helmet or what. How To Fill A Hollow Stl.
From cults3d.com
STL file Hollow Knight Pure Nail・3D printing design to download・Cults How To Fill A Hollow Stl Insert another object and size it to be bigger than the helmet or what ever else you are looking to fill in, then subtract the helmet. To fill holes, select open edge loop around the hole and do grid fill. quick and dirty way to fill in areas, typically a single pair of edges, select edges and simply press f. How To Fill A Hollow Stl.
From www.youtube.com
Hollow solid stl mesh 3D YouTube How To Fill A Hollow Stl In this video i demonstrate some techniques for slicing a solid model in a way that it will. Compared with printing a solid model, hollowing it first and then print it will help us. To fill holes, select open edge loop around the hole and do grid fill. quick and dirty way to fill in areas, typically a single pair. How To Fill A Hollow Stl.
From loentsqrn.blob.core.windows.net
How To Fill Holes In Hollow Metal Door at Teresa Mchugh blog How To Fill A Hollow Stl I have an object (part of an upper jaw) that was segmented from a dicom file that i would like to fill to make a completely solid,. Open the file with microsofts 3d builder. 3d printing hollow objects can save you money, material, and time. Insert another object and size it to be bigger than the helmet or what ever. How To Fill A Hollow Stl.
From cgian.com
Blender How to Fill Holes in Mesh How To Fill A Hollow Stl Open the file with microsofts 3d builder. Compared with printing a solid model, hollowing it first and then print it will help us. In this video i demonstrate some techniques for slicing a solid model in a way that it will. I have an object (part of an upper jaw) that was segmented from a dicom file that i would. How To Fill A Hollow Stl.
From www.etsy.com
Hollow Knight Diorama Stl,stl File,3d Stl File, Hollow Knight Stl File How To Fill A Hollow Stl 3d printing hollow objects can save you money, material, and time. In this video i demonstrate some techniques for slicing a solid model in a way that it will. Hollowing a model has many benefits. 2 things, first, if you are going to use the solidify modifier in blender, you need to click only rim check box, this will not. How To Fill A Hollow Stl.
From www.reddit.com
How to fill hollow objects? More info in comments r/Sketchup How To Fill A Hollow Stl To fill holes, select open edge loop around the hole and do grid fill. quick and dirty way to fill in areas, typically a single pair of edges, select edges and simply press f to fill. Insert another object and size it to be bigger than the helmet or what ever else you are looking to fill in, then subtract. How To Fill A Hollow Stl.
From all3dp.com
How to 3D Print Hollow Objects Simply Explained All3DP How To Fill A Hollow Stl I have an object (part of an upper jaw) that was segmented from a dicom file that i would like to fill to make a completely solid,. Hollowing a model has many benefits. Open the file with microsofts 3d builder. Insert another object and size it to be bigger than the helmet or what ever else you are looking to. How To Fill A Hollow Stl.
From 3djewelrymodels.net
How to Hollow Out a Solid STL File 3D Jewelry How To Fill A Hollow Stl 3d printing hollow objects can save you money, material, and time. Learn when and how to hollow 3d objects with three easy methods. Open the file with microsofts 3d builder. I have an object (part of an upper jaw) that was segmented from a dicom file that i would like to fill to make a completely solid,. Insert another object. How To Fill A Hollow Stl.
From yoshiharuefab71.blogspot.com
マイクラ Fillコマンド Hollow 826758マイクラ Fillコマンド Hollow How To Fill A Hollow Stl I have an object (part of an upper jaw) that was segmented from a dicom file that i would like to fill to make a completely solid,. Hollowing a model has many benefits. Open the file with microsofts 3d builder. To fill holes, select open edge loop around the hole and do grid fill. quick and dirty way to fill. How To Fill A Hollow Stl.
From www.etsy.com
Hollow Knight Diorama Stlstl File3d Stl File Hollow Knight Etsy How To Fill A Hollow Stl Learn when and how to hollow 3d objects with three easy methods. Open the file with microsofts 3d builder. Compared with printing a solid model, hollowing it first and then print it will help us. 2 things, first, if you are going to use the solidify modifier in blender, you need to click only rim check box, this will not. How To Fill A Hollow Stl.
From 3dprinterly.com
How to Hollow Resin 3D Prints Properly Save Your Resin 3D Printerly How To Fill A Hollow Stl 2 things, first, if you are going to use the solidify modifier in blender, you need to click only rim check box, this will not make models hollow. I have an object (part of an upper jaw) that was segmented from a dicom file that i would like to fill to make a completely solid,. To fill holes, select open. How To Fill A Hollow Stl.
From i.materialise.com
The 1 Hack to Make Your 3D Print Cheaper 3D Printing Blog i How To Fill A Hollow Stl Learn when and how to hollow 3d objects with three easy methods. Insert another object and size it to be bigger than the helmet or what ever else you are looking to fill in, then subtract the helmet. Open the file with microsofts 3d builder. 2 things, first, if you are going to use the solidify modifier in blender, you. How To Fill A Hollow Stl.
From studio3dprint.net
Bleach Ichigo Hollow STL 3D print files How To Fill A Hollow Stl I have an object (part of an upper jaw) that was segmented from a dicom file that i would like to fill to make a completely solid,. Learn when and how to hollow 3d objects with three easy methods. Open the file with microsofts 3d builder. 2 things, first, if you are going to use the solidify modifier in blender,. How To Fill A Hollow Stl.
From copyprogramming.com
3d models Fill hollow part of body in the 3D model How To Fill A Hollow Stl Compared with printing a solid model, hollowing it first and then print it will help us. 2 things, first, if you are going to use the solidify modifier in blender, you need to click only rim check box, this will not make models hollow. 3d printing hollow objects can save you money, material, and time. Insert another object and size. How To Fill A Hollow Stl.
From 3dprinterly.com
How to Hollow Resin 3D Prints Properly Save Your Resin 3D Printerly How To Fill A Hollow Stl To fill holes, select open edge loop around the hole and do grid fill. quick and dirty way to fill in areas, typically a single pair of edges, select edges and simply press f to fill. 3d printing hollow objects can save you money, material, and time. Learn when and how to hollow 3d objects with three easy methods. Compared. How To Fill A Hollow Stl.
From forums.autodesk.com
How to fill a hollow component? Autodesk Community How To Fill A Hollow Stl Compared with printing a solid model, hollowing it first and then print it will help us. 3d printing hollow objects can save you money, material, and time. To fill holes, select open edge loop around the hole and do grid fill. quick and dirty way to fill in areas, typically a single pair of edges, select edges and simply press. How To Fill A Hollow Stl.
From www.reddit.com
Not sure what to do with hollow .stl file from do3d... (see comments How To Fill A Hollow Stl 3d printing hollow objects can save you money, material, and time. Hollowing a model has many benefits. I have an object (part of an upper jaw) that was segmented from a dicom file that i would like to fill to make a completely solid,. Compared with printing a solid model, hollowing it first and then print it will help us.. How To Fill A Hollow Stl.
From 3dprinterly.com
How to Hollow Resin 3D Prints Properly Save Your Resin 3D Printerly How To Fill A Hollow Stl To fill holes, select open edge loop around the hole and do grid fill. quick and dirty way to fill in areas, typically a single pair of edges, select edges and simply press f to fill. 2 things, first, if you are going to use the solidify modifier in blender, you need to click only rim check box, this will. How To Fill A Hollow Stl.
From www.pinterest.com
Hollow stl geometry hollow stl 3d, Stl How To Fill A Hollow Stl 2 things, first, if you are going to use the solidify modifier in blender, you need to click only rim check box, this will not make models hollow. To fill holes, select open edge loop around the hole and do grid fill. quick and dirty way to fill in areas, typically a single pair of edges, select edges and simply. How To Fill A Hollow Stl.
From specialstl.com
STL Files from Hollow Knight 3D Printable SpecialSTL How To Fill A Hollow Stl Learn when and how to hollow 3d objects with three easy methods. 2 things, first, if you are going to use the solidify modifier in blender, you need to click only rim check box, this will not make models hollow. Insert another object and size it to be bigger than the helmet or what ever else you are looking to. How To Fill A Hollow Stl.
From www.youtube.com
WorldEdit Guide 7 Fill and Hollow YouTube How To Fill A Hollow Stl Learn when and how to hollow 3d objects with three easy methods. To fill holes, select open edge loop around the hole and do grid fill. quick and dirty way to fill in areas, typically a single pair of edges, select edges and simply press f to fill. Open the file with microsofts 3d builder. In this video i demonstrate. How To Fill A Hollow Stl.
From www.etsy.com
Hollow Knight Diorama Stl,stl File,3d Stl File, Hollow Knight Stl File How To Fill A Hollow Stl 3d printing hollow objects can save you money, material, and time. To fill holes, select open edge loop around the hole and do grid fill. quick and dirty way to fill in areas, typically a single pair of edges, select edges and simply press f to fill. 2 things, first, if you are going to use the solidify modifier in. How To Fill A Hollow Stl.
From www.youtube.com
blender fill object, blender fill hollow object, Fill in gaps in your How To Fill A Hollow Stl Open the file with microsofts 3d builder. 2 things, first, if you are going to use the solidify modifier in blender, you need to click only rim check box, this will not make models hollow. I have an object (part of an upper jaw) that was segmented from a dicom file that i would like to fill to make a. How To Fill A Hollow Stl.