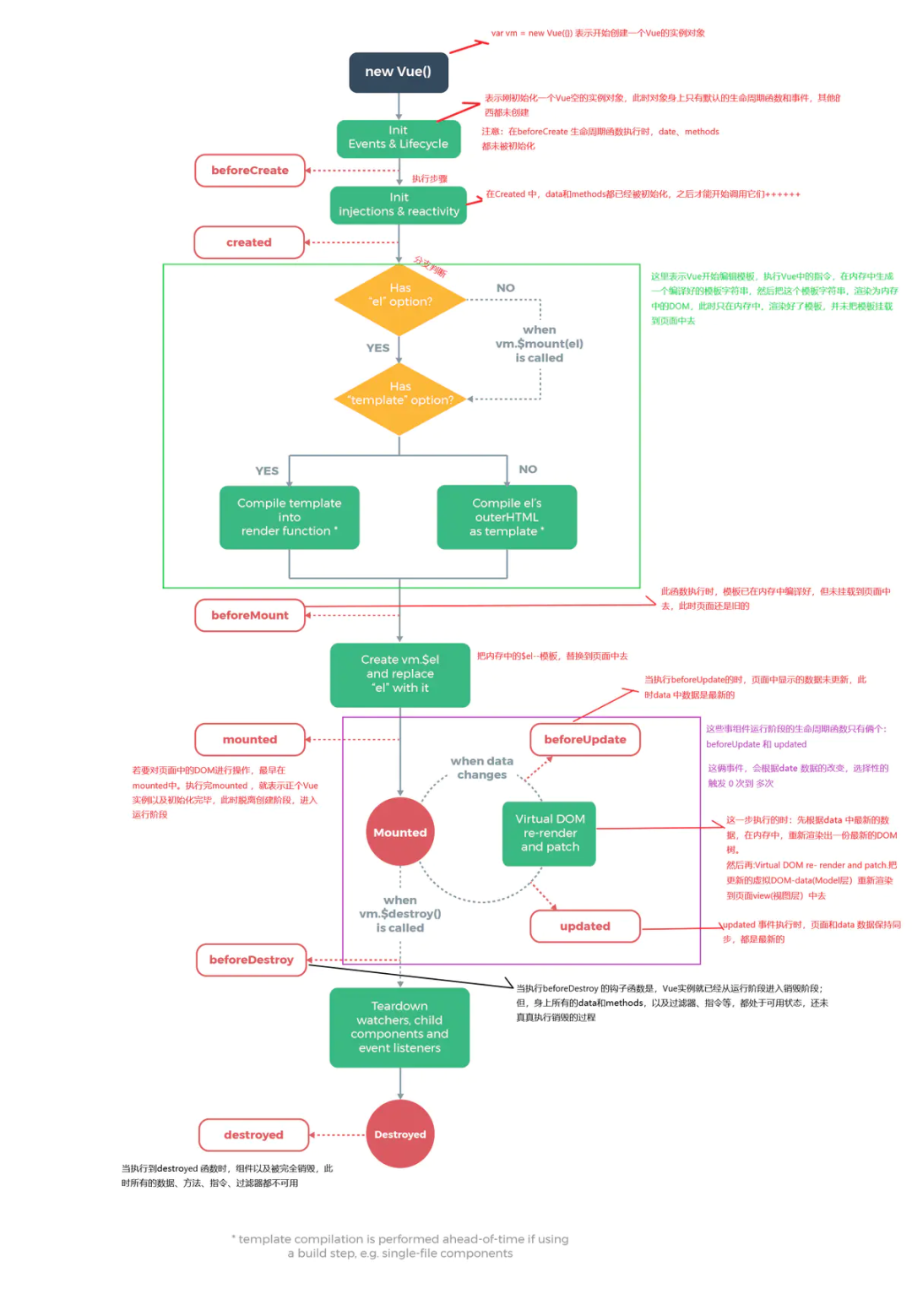
Mounted Updated Vue . In this article, we will be discussing the mounted lifecycle hook in vue.js. There are also other hooks which will be called at different stages of the instance's lifecycle, with the most commonly used being onmounted,. The mounted hook is a lifecycle hook in vue.js that is called after the component or instance has been successfully mounted to the dom. The mounted lifecycle hook happens after the vue component is mounted to the dom tree. In vue.js 3, the introduction of the composition api brought a new way to manage component lifecycles through the onmounted(), onupdated(), and onunmounted() lifecycle hooks. With the options api we have access to eight main lifecycle methods (which we will call hooks from here on): The mounted method is one of the most commonly used ones, and allows you to run a function when your component is created. Because the component is mounted, we can access the.
from blog.csdn.net
With the options api we have access to eight main lifecycle methods (which we will call hooks from here on): The mounted hook is a lifecycle hook in vue.js that is called after the component or instance has been successfully mounted to the dom. In vue.js 3, the introduction of the composition api brought a new way to manage component lifecycles through the onmounted(), onupdated(), and onunmounted() lifecycle hooks. The mounted method is one of the most commonly used ones, and allows you to run a function when your component is created. There are also other hooks which will be called at different stages of the instance's lifecycle, with the most commonly used being onmounted,. The mounted lifecycle hook happens after the vue component is mounted to the dom tree. In this article, we will be discussing the mounted lifecycle hook in vue.js. Because the component is mounted, we can access the.
【Vue】created、mounted、updated详解_vue createdCSDN博客
Mounted Updated Vue With the options api we have access to eight main lifecycle methods (which we will call hooks from here on): There are also other hooks which will be called at different stages of the instance's lifecycle, with the most commonly used being onmounted,. The mounted hook is a lifecycle hook in vue.js that is called after the component or instance has been successfully mounted to the dom. In this article, we will be discussing the mounted lifecycle hook in vue.js. The mounted method is one of the most commonly used ones, and allows you to run a function when your component is created. In vue.js 3, the introduction of the composition api brought a new way to manage component lifecycles through the onmounted(), onupdated(), and onunmounted() lifecycle hooks. With the options api we have access to eight main lifecycle methods (which we will call hooks from here on): The mounted lifecycle hook happens after the vue component is mounted to the dom tree. Because the component is mounted, we can access the.
From blog.csdn.net
vue学习三:vue初始化的过程二(渲染、生命周期mountedupdate)_vue3 Mounted Updated Vue In vue.js 3, the introduction of the composition api brought a new way to manage component lifecycles through the onmounted(), onupdated(), and onunmounted() lifecycle hooks. There are also other hooks which will be called at different stages of the instance's lifecycle, with the most commonly used being onmounted,. The mounted hook is a lifecycle hook in vue.js that is called. Mounted Updated Vue.
From www.youtube.com
23. Practice Life Cycle Hooks like created, mounted, updated and Mounted Updated Vue In vue.js 3, the introduction of the composition api brought a new way to manage component lifecycles through the onmounted(), onupdated(), and onunmounted() lifecycle hooks. Because the component is mounted, we can access the. With the options api we have access to eight main lifecycle methods (which we will call hooks from here on): In this article, we will be. Mounted Updated Vue.
From blog.csdn.net
【Vue】created、mounted、updated详解_vue createdCSDN博客 Mounted Updated Vue The mounted hook is a lifecycle hook in vue.js that is called after the component or instance has been successfully mounted to the dom. The mounted lifecycle hook happens after the vue component is mounted to the dom tree. In vue.js 3, the introduction of the composition api brought a new way to manage component lifecycles through the onmounted(), onupdated(),. Mounted Updated Vue.
From blog.csdn.net
Vue 正确理解mounted、beforeUpdate、updated三个钩子函数的关系CSDN博客 Mounted Updated Vue The mounted hook is a lifecycle hook in vue.js that is called after the component or instance has been successfully mounted to the dom. There are also other hooks which will be called at different stages of the instance's lifecycle, with the most commonly used being onmounted,. The mounted method is one of the most commonly used ones, and allows. Mounted Updated Vue.
From www.vuescript.com
10 Best Vue.js UI Component Libraries For Faster Development (2024 Mounted Updated Vue With the options api we have access to eight main lifecycle methods (which we will call hooks from here on): Because the component is mounted, we can access the. The mounted hook is a lifecycle hook in vue.js that is called after the component or instance has been successfully mounted to the dom. There are also other hooks which will. Mounted Updated Vue.
From blog.csdn.net
vue.js生命周期对比:beforeCreate、created、beforeMount、mounted、beforeUpdate Mounted Updated Vue The mounted method is one of the most commonly used ones, and allows you to run a function when your component is created. In vue.js 3, the introduction of the composition api brought a new way to manage component lifecycles through the onmounted(), onupdated(), and onunmounted() lifecycle hooks. The mounted hook is a lifecycle hook in vue.js that is called. Mounted Updated Vue.
From stackoverflow.com
javascript How to render a native inside an Vue mounted Mounted Updated Vue In this article, we will be discussing the mounted lifecycle hook in vue.js. The mounted hook is a lifecycle hook in vue.js that is called after the component or instance has been successfully mounted to the dom. The mounted lifecycle hook happens after the vue component is mounted to the dom tree. Because the component is mounted, we can access. Mounted Updated Vue.
From blog.csdn.net
vue初始化加载顺序_详解vue生命周期(常问面试题)CSDN博客 Mounted Updated Vue The mounted method is one of the most commonly used ones, and allows you to run a function when your component is created. The mounted lifecycle hook happens after the vue component is mounted to the dom tree. There are also other hooks which will be called at different stages of the instance's lifecycle, with the most commonly used being. Mounted Updated Vue.
From www.educba.com
Vue.js Lifecycle Learn the Lifecycle of Vue.js with Components Mounted Updated Vue Because the component is mounted, we can access the. The mounted method is one of the most commonly used ones, and allows you to run a function when your component is created. With the options api we have access to eight main lifecycle methods (which we will call hooks from here on): The mounted lifecycle hook happens after the vue. Mounted Updated Vue.
From marketsplash.com
Understanding Vue.js Mounted Hook How To Use It To Enhance Your App's Mounted Updated Vue In this article, we will be discussing the mounted lifecycle hook in vue.js. The mounted method is one of the most commonly used ones, and allows you to run a function when your component is created. There are also other hooks which will be called at different stages of the instance's lifecycle, with the most commonly used being onmounted,. Because. Mounted Updated Vue.
From www.youtube.com
Vue js tutorial for beginners 20 beforeMount and Mounted life cycle Mounted Updated Vue The mounted method is one of the most commonly used ones, and allows you to run a function when your component is created. The mounted lifecycle hook happens after the vue component is mounted to the dom tree. With the options api we have access to eight main lifecycle methods (which we will call hooks from here on): There are. Mounted Updated Vue.
From blog.csdn.net
【Vue】created、mounted、updated详解_vue createdCSDN博客 Mounted Updated Vue There are also other hooks which will be called at different stages of the instance's lifecycle, with the most commonly used being onmounted,. The mounted lifecycle hook happens after the vue component is mounted to the dom tree. Because the component is mounted, we can access the. In this article, we will be discussing the mounted lifecycle hook in vue.js.. Mounted Updated Vue.
From pg-log.com
【Vue】mountedの使い方の解説!ページが読み込まれたときに特定の処理を実行 Mounted Updated Vue The mounted lifecycle hook happens after the vue component is mounted to the dom tree. With the options api we have access to eight main lifecycle methods (which we will call hooks from here on): In this article, we will be discussing the mounted lifecycle hook in vue.js. The mounted hook is a lifecycle hook in vue.js that is called. Mounted Updated Vue.
From reffect.co.jp
vue.jsのcreatedとmountedの違いを目で見て理解 アールエフェクト Mounted Updated Vue Because the component is mounted, we can access the. There are also other hooks which will be called at different stages of the instance's lifecycle, with the most commonly used being onmounted,. With the options api we have access to eight main lifecycle methods (which we will call hooks from here on): The mounted method is one of the most. Mounted Updated Vue.
From www.w3docs.com
What is the Difference Between the Created and Mounted Hooks in Vue.js Mounted Updated Vue The mounted lifecycle hook happens after the vue component is mounted to the dom tree. The mounted hook is a lifecycle hook in vue.js that is called after the component or instance has been successfully mounted to the dom. There are also other hooks which will be called at different stages of the instance's lifecycle, with the most commonly used. Mounted Updated Vue.
From devopedia.org
Vue.js Mounted Updated Vue The mounted lifecycle hook happens after the vue component is mounted to the dom tree. In vue.js 3, the introduction of the composition api brought a new way to manage component lifecycles through the onmounted(), onupdated(), and onunmounted() lifecycle hooks. Because the component is mounted, we can access the. With the options api we have access to eight main lifecycle. Mounted Updated Vue.
From github.com
面试官:请描述下你对vue生命周期的理解?在created和mounted这两个生命周期中请求数据有什么区别呢? · Issue 78 Mounted Updated Vue In this article, we will be discussing the mounted lifecycle hook in vue.js. There are also other hooks which will be called at different stages of the instance's lifecycle, with the most commonly used being onmounted,. The mounted method is one of the most commonly used ones, and allows you to run a function when your component is created. The. Mounted Updated Vue.
From learnvue.co
A Complete Guide to Vue Lifecycle Hooks with Vue 3 Updates LearnVue Mounted Updated Vue In vue.js 3, the introduction of the composition api brought a new way to manage component lifecycles through the onmounted(), onupdated(), and onunmounted() lifecycle hooks. The mounted hook is a lifecycle hook in vue.js that is called after the component or instance has been successfully mounted to the dom. Because the component is mounted, we can access the. With the. Mounted Updated Vue.
From codesandbox.io
Vuelifecyclebasicmounted & updated Codesandbox Mounted Updated Vue The mounted hook is a lifecycle hook in vue.js that is called after the component or instance has been successfully mounted to the dom. The mounted method is one of the most commonly used ones, and allows you to run a function when your component is created. In this article, we will be discussing the mounted lifecycle hook in vue.js.. Mounted Updated Vue.
From zhuanlan.zhihu.com
[Vue] 2 生命周期 / 组件通信 / computed vs watch 知乎 Mounted Updated Vue The mounted hook is a lifecycle hook in vue.js that is called after the component or instance has been successfully mounted to the dom. In this article, we will be discussing the mounted lifecycle hook in vue.js. The mounted method is one of the most commonly used ones, and allows you to run a function when your component is created.. Mounted Updated Vue.
From www.vuescript.com
cam Component For Vue.js Vue Script Mounted Updated Vue In vue.js 3, the introduction of the composition api brought a new way to manage component lifecycles through the onmounted(), onupdated(), and onunmounted() lifecycle hooks. In this article, we will be discussing the mounted lifecycle hook in vue.js. With the options api we have access to eight main lifecycle methods (which we will call hooks from here on): There are. Mounted Updated Vue.
From stackoverflow.com
javascript Vue Js Mounted did not triggred onpage load Stack Overflow Mounted Updated Vue Because the component is mounted, we can access the. There are also other hooks which will be called at different stages of the instance's lifecycle, with the most commonly used being onmounted,. The mounted lifecycle hook happens after the vue component is mounted to the dom tree. The mounted method is one of the most commonly used ones, and allows. Mounted Updated Vue.
From vueschool.io
The Update Method A Vue.js Lesson From our Vue.js Course Test... Mounted Updated Vue In this article, we will be discussing the mounted lifecycle hook in vue.js. The mounted method is one of the most commonly used ones, and allows you to run a function when your component is created. Because the component is mounted, we can access the. In vue.js 3, the introduction of the composition api brought a new way to manage. Mounted Updated Vue.
From hackernoon.com
What Is the Difference Between the Created and Mounted in Vue? HackerNoon Mounted Updated Vue In vue.js 3, the introduction of the composition api brought a new way to manage component lifecycles through the onmounted(), onupdated(), and onunmounted() lifecycle hooks. The mounted method is one of the most commonly used ones, and allows you to run a function when your component is created. With the options api we have access to eight main lifecycle methods. Mounted Updated Vue.
From blog.csdn.net
vue 加载完成执行_【入门必知】Vue生命周期详解CSDN博客 Mounted Updated Vue There are also other hooks which will be called at different stages of the instance's lifecycle, with the most commonly used being onmounted,. With the options api we have access to eight main lifecycle methods (which we will call hooks from here on): In this article, we will be discussing the mounted lifecycle hook in vue.js. The mounted hook is. Mounted Updated Vue.
From masanyon.com
Vue Componentのライフサイクルフック(created, mounted, updated, destroyed など )一覧 Mounted Updated Vue Because the component is mounted, we can access the. There are also other hooks which will be called at different stages of the instance's lifecycle, with the most commonly used being onmounted,. In this article, we will be discussing the mounted lifecycle hook in vue.js. The mounted lifecycle hook happens after the vue component is mounted to the dom tree.. Mounted Updated Vue.
From salkobalic.com
Created vs. Mounted in Vue Which One to Use? Mounted Updated Vue With the options api we have access to eight main lifecycle methods (which we will call hooks from here on): In vue.js 3, the introduction of the composition api brought a new way to manage component lifecycles through the onmounted(), onupdated(), and onunmounted() lifecycle hooks. There are also other hooks which will be called at different stages of the instance's. Mounted Updated Vue.
From medium.com
Vue.js + Typescript best practices 3 Create a custom hook component Mounted Updated Vue With the options api we have access to eight main lifecycle methods (which we will call hooks from here on): There are also other hooks which will be called at different stages of the instance's lifecycle, with the most commonly used being onmounted,. The mounted hook is a lifecycle hook in vue.js that is called after the component or instance. Mounted Updated Vue.
From upmostly.com
How To Call a Function on Component Creation on Vue With the Mounted Mounted Updated Vue With the options api we have access to eight main lifecycle methods (which we will call hooks from here on): There are also other hooks which will be called at different stages of the instance's lifecycle, with the most commonly used being onmounted,. Because the component is mounted, we can access the. The mounted hook is a lifecycle hook in. Mounted Updated Vue.
From www.youtube.com
Vue JS 3 tutorial 35 beforeMount and mounted life cycle method YouTube Mounted Updated Vue Because the component is mounted, we can access the. In this article, we will be discussing the mounted lifecycle hook in vue.js. The mounted hook is a lifecycle hook in vue.js that is called after the component or instance has been successfully mounted to the dom. With the options api we have access to eight main lifecycle methods (which we. Mounted Updated Vue.
From blog.csdn.net
vue学习三:vue初始化的过程二(渲染、生命周期mountedupdate)_vue3 Mounted Updated Vue In this article, we will be discussing the mounted lifecycle hook in vue.js. There are also other hooks which will be called at different stages of the instance's lifecycle, with the most commonly used being onmounted,. With the options api we have access to eight main lifecycle methods (which we will call hooks from here on): In vue.js 3, the. Mounted Updated Vue.
From github.com
GitHub matvejs16/vuemountedcheck Mounted Updated Vue The mounted lifecycle hook happens after the vue component is mounted to the dom tree. Because the component is mounted, we can access the. With the options api we have access to eight main lifecycle methods (which we will call hooks from here on): The mounted method is one of the most commonly used ones, and allows you to run. Mounted Updated Vue.
From blog.csdn.net
【Vue】created、mounted、updated详解_vue createdCSDN博客 Mounted Updated Vue The mounted method is one of the most commonly used ones, and allows you to run a function when your component is created. In this article, we will be discussing the mounted lifecycle hook in vue.js. Because the component is mounted, we can access the. There are also other hooks which will be called at different stages of the instance's. Mounted Updated Vue.
From www.youtube.com
07.Vue js 2 tutorial español 👀 Ciclo de vida [Lifecycle,created Mounted Updated Vue In vue.js 3, the introduction of the composition api brought a new way to manage component lifecycles through the onmounted(), onupdated(), and onunmounted() lifecycle hooks. The mounted hook is a lifecycle hook in vue.js that is called after the component or instance has been successfully mounted to the dom. The mounted lifecycle hook happens after the vue component is mounted. Mounted Updated Vue.
From blog.canopas.com
Vue 3 lifecycle hooks with realtime example by Nidhi D Canopas Mounted Updated Vue With the options api we have access to eight main lifecycle methods (which we will call hooks from here on): There are also other hooks which will be called at different stages of the instance's lifecycle, with the most commonly used being onmounted,. Because the component is mounted, we can access the. The mounted lifecycle hook happens after the vue. Mounted Updated Vue.