Uniform Rules On Administrative Cases In The Civil Service Pdf . a compilation of rules, regulations, policies, guidelines, orders, circulars, statutes and jurisprudence. there is now a new 2017 revised rules on administrative cases in the civil service with amendments and. this document outlines new rules on administrative cases in the civil service, known as the 2017 rules on administrative cases in the civil service (2017. service have been embodied in the uniform rules in administrative cases in the civil service (uraccs), which the commission. a compilation of rules, regulations, policies, guidelines, orders, circulars, statutes and jurisprudence relating to the philippine. revised rules on administrative cases in the civil service (rraccs) adopted: — these rules shall be known as the uniform rules on administrative cases in the civil service.
from www.slideshare.net
revised rules on administrative cases in the civil service (rraccs) adopted: this document outlines new rules on administrative cases in the civil service, known as the 2017 rules on administrative cases in the civil service (2017. there is now a new 2017 revised rules on administrative cases in the civil service with amendments and. a compilation of rules, regulations, policies, guidelines, orders, circulars, statutes and jurisprudence. service have been embodied in the uniform rules in administrative cases in the civil service (uraccs), which the commission. — these rules shall be known as the uniform rules on administrative cases in the civil service. a compilation of rules, regulations, policies, guidelines, orders, circulars, statutes and jurisprudence relating to the philippine.
Revised rules on administrative cases in the civil service
Uniform Rules On Administrative Cases In The Civil Service Pdf a compilation of rules, regulations, policies, guidelines, orders, circulars, statutes and jurisprudence. there is now a new 2017 revised rules on administrative cases in the civil service with amendments and. this document outlines new rules on administrative cases in the civil service, known as the 2017 rules on administrative cases in the civil service (2017. a compilation of rules, regulations, policies, guidelines, orders, circulars, statutes and jurisprudence relating to the philippine. a compilation of rules, regulations, policies, guidelines, orders, circulars, statutes and jurisprudence. service have been embodied in the uniform rules in administrative cases in the civil service (uraccs), which the commission. revised rules on administrative cases in the civil service (rraccs) adopted: — these rules shall be known as the uniform rules on administrative cases in the civil service.
From www.scribd.com
2017 RACCS (2017 Rules On Administrative Cases in The Civil Service) PDF Burden Of Proof Uniform Rules On Administrative Cases In The Civil Service Pdf revised rules on administrative cases in the civil service (rraccs) adopted: a compilation of rules, regulations, policies, guidelines, orders, circulars, statutes and jurisprudence. — these rules shall be known as the uniform rules on administrative cases in the civil service. there is now a new 2017 revised rules on administrative cases in the civil service with amendments. Uniform Rules On Administrative Cases In The Civil Service Pdf.
From www.slideshare.net
Revised rules on administrative cases in the civil service Uniform Rules On Administrative Cases In The Civil Service Pdf this document outlines new rules on administrative cases in the civil service, known as the 2017 rules on administrative cases in the civil service (2017. service have been embodied in the uniform rules in administrative cases in the civil service (uraccs), which the commission. — these rules shall be known as the uniform rules on administrative cases in. Uniform Rules On Administrative Cases In The Civil Service Pdf.
From www.scribd.com
2017 Rules On Administrative Cases in The Civil Service PDF Sexual Harassment Complaint Uniform Rules On Administrative Cases In The Civil Service Pdf a compilation of rules, regulations, policies, guidelines, orders, circulars, statutes and jurisprudence relating to the philippine. a compilation of rules, regulations, policies, guidelines, orders, circulars, statutes and jurisprudence. — these rules shall be known as the uniform rules on administrative cases in the civil service. this document outlines new rules on administrative cases in the civil service,. Uniform Rules On Administrative Cases In The Civil Service Pdf.
From www.pdffiller.com
Fillable Online w2 Magistrate Court Uniform Rules Administrative Office of the Uniform Rules On Administrative Cases In The Civil Service Pdf — these rules shall be known as the uniform rules on administrative cases in the civil service. this document outlines new rules on administrative cases in the civil service, known as the 2017 rules on administrative cases in the civil service (2017. service have been embodied in the uniform rules in administrative cases in the civil service (uraccs),. Uniform Rules On Administrative Cases In The Civil Service Pdf.
From www.researchgate.net
(PDF) An overview of the Uniform Civil Procedure Rules Uniform Rules On Administrative Cases In The Civil Service Pdf a compilation of rules, regulations, policies, guidelines, orders, circulars, statutes and jurisprudence. there is now a new 2017 revised rules on administrative cases in the civil service with amendments and. service have been embodied in the uniform rules in administrative cases in the civil service (uraccs), which the commission. — these rules shall be known as the. Uniform Rules On Administrative Cases In The Civil Service Pdf.
From www.youtube.com
2017 Rules on Administrative Cases in the Civil Service YouTube Uniform Rules On Administrative Cases In The Civil Service Pdf a compilation of rules, regulations, policies, guidelines, orders, circulars, statutes and jurisprudence relating to the philippine. there is now a new 2017 revised rules on administrative cases in the civil service with amendments and. this document outlines new rules on administrative cases in the civil service, known as the 2017 rules on administrative cases in the civil. Uniform Rules On Administrative Cases In The Civil Service Pdf.
From instapdf.in
Uniform Civil Code InstaPDF Uniform Rules On Administrative Cases In The Civil Service Pdf revised rules on administrative cases in the civil service (rraccs) adopted: a compilation of rules, regulations, policies, guidelines, orders, circulars, statutes and jurisprudence. — these rules shall be known as the uniform rules on administrative cases in the civil service. service have been embodied in the uniform rules in administrative cases in the civil service (uraccs), which. Uniform Rules On Administrative Cases In The Civil Service Pdf.
From www.scribd.com
2017 Revised Rules on Administrative Cases.pdf Uniform Rules On Administrative Cases In The Civil Service Pdf — these rules shall be known as the uniform rules on administrative cases in the civil service. this document outlines new rules on administrative cases in the civil service, known as the 2017 rules on administrative cases in the civil service (2017. a compilation of rules, regulations, policies, guidelines, orders, circulars, statutes and jurisprudence. revised rules on. Uniform Rules On Administrative Cases In The Civil Service Pdf.
From www.scribd.com
Revised Uniform Rules on Administrative Cases in the Civil Service Civil Service Complaint Uniform Rules On Administrative Cases In The Civil Service Pdf a compilation of rules, regulations, policies, guidelines, orders, circulars, statutes and jurisprudence. service have been embodied in the uniform rules in administrative cases in the civil service (uraccs), which the commission. a compilation of rules, regulations, policies, guidelines, orders, circulars, statutes and jurisprudence relating to the philippine. — these rules shall be known as the uniform rules. Uniform Rules On Administrative Cases In The Civil Service Pdf.
From cgbp.org
Rules On Administrative Cases In The Civil Services Center for Global Best Practices Uniform Rules On Administrative Cases In The Civil Service Pdf service have been embodied in the uniform rules in administrative cases in the civil service (uraccs), which the commission. this document outlines new rules on administrative cases in the civil service, known as the 2017 rules on administrative cases in the civil service (2017. there is now a new 2017 revised rules on administrative cases in the. Uniform Rules On Administrative Cases In The Civil Service Pdf.
From studylib.net
Uniform Civil Procedure Rules Uniform Rules On Administrative Cases In The Civil Service Pdf service have been embodied in the uniform rules in administrative cases in the civil service (uraccs), which the commission. there is now a new 2017 revised rules on administrative cases in the civil service with amendments and. — these rules shall be known as the uniform rules on administrative cases in the civil service. a compilation of. Uniform Rules On Administrative Cases In The Civil Service Pdf.
From www.slideshare.net
Revised rules on administrative cases in the civil service Uniform Rules On Administrative Cases In The Civil Service Pdf revised rules on administrative cases in the civil service (rraccs) adopted: a compilation of rules, regulations, policies, guidelines, orders, circulars, statutes and jurisprudence relating to the philippine. a compilation of rules, regulations, policies, guidelines, orders, circulars, statutes and jurisprudence. this document outlines new rules on administrative cases in the civil service, known as the 2017 rules. Uniform Rules On Administrative Cases In The Civil Service Pdf.
From www.slideshare.net
Revised rules on administrative cases in the civil service Uniform Rules On Administrative Cases In The Civil Service Pdf there is now a new 2017 revised rules on administrative cases in the civil service with amendments and. a compilation of rules, regulations, policies, guidelines, orders, circulars, statutes and jurisprudence. revised rules on administrative cases in the civil service (rraccs) adopted: a compilation of rules, regulations, policies, guidelines, orders, circulars, statutes and jurisprudence relating to the. Uniform Rules On Administrative Cases In The Civil Service Pdf.
From www.academia.edu
(DOC) ADMINISTRATIVE JUSTICE An Overview of Civil Service Law and Rules DEFINITION bryan Uniform Rules On Administrative Cases In The Civil Service Pdf revised rules on administrative cases in the civil service (rraccs) adopted: a compilation of rules, regulations, policies, guidelines, orders, circulars, statutes and jurisprudence. this document outlines new rules on administrative cases in the civil service, known as the 2017 rules on administrative cases in the civil service (2017. a compilation of rules, regulations, policies, guidelines, orders,. Uniform Rules On Administrative Cases In The Civil Service Pdf.
From www.scribd.com
Revised Rules On Administrative Cases in The Civil Service PDF Fine (Penalty) Crimes Uniform Rules On Administrative Cases In The Civil Service Pdf a compilation of rules, regulations, policies, guidelines, orders, circulars, statutes and jurisprudence. — these rules shall be known as the uniform rules on administrative cases in the civil service. a compilation of rules, regulations, policies, guidelines, orders, circulars, statutes and jurisprudence relating to the philippine. this document outlines new rules on administrative cases in the civil service,. Uniform Rules On Administrative Cases In The Civil Service Pdf.
From www.scribd.com
2017 Rules On Administrative Cases in The Civil Service PDF Desertion Mental Disorder Uniform Rules On Administrative Cases In The Civil Service Pdf a compilation of rules, regulations, policies, guidelines, orders, circulars, statutes and jurisprudence. this document outlines new rules on administrative cases in the civil service, known as the 2017 rules on administrative cases in the civil service (2017. there is now a new 2017 revised rules on administrative cases in the civil service with amendments and. — these. Uniform Rules On Administrative Cases In The Civil Service Pdf.
From www.scribd.com
Uniform Rules PDF Uniform Rules On Administrative Cases In The Civil Service Pdf a compilation of rules, regulations, policies, guidelines, orders, circulars, statutes and jurisprudence. a compilation of rules, regulations, policies, guidelines, orders, circulars, statutes and jurisprudence relating to the philippine. this document outlines new rules on administrative cases in the civil service, known as the 2017 rules on administrative cases in the civil service (2017. there is now. Uniform Rules On Administrative Cases In The Civil Service Pdf.
From dokumen.tips
(DOC) UNIFORM RULES ON ADMINISTRATIVE CASES IN THE CIVIL SERVICE (URACCS) Rule I DOKUMEN.TIPS Uniform Rules On Administrative Cases In The Civil Service Pdf service have been embodied in the uniform rules in administrative cases in the civil service (uraccs), which the commission. a compilation of rules, regulations, policies, guidelines, orders, circulars, statutes and jurisprudence relating to the philippine. revised rules on administrative cases in the civil service (rraccs) adopted: a compilation of rules, regulations, policies, guidelines, orders, circulars, statutes. Uniform Rules On Administrative Cases In The Civil Service Pdf.
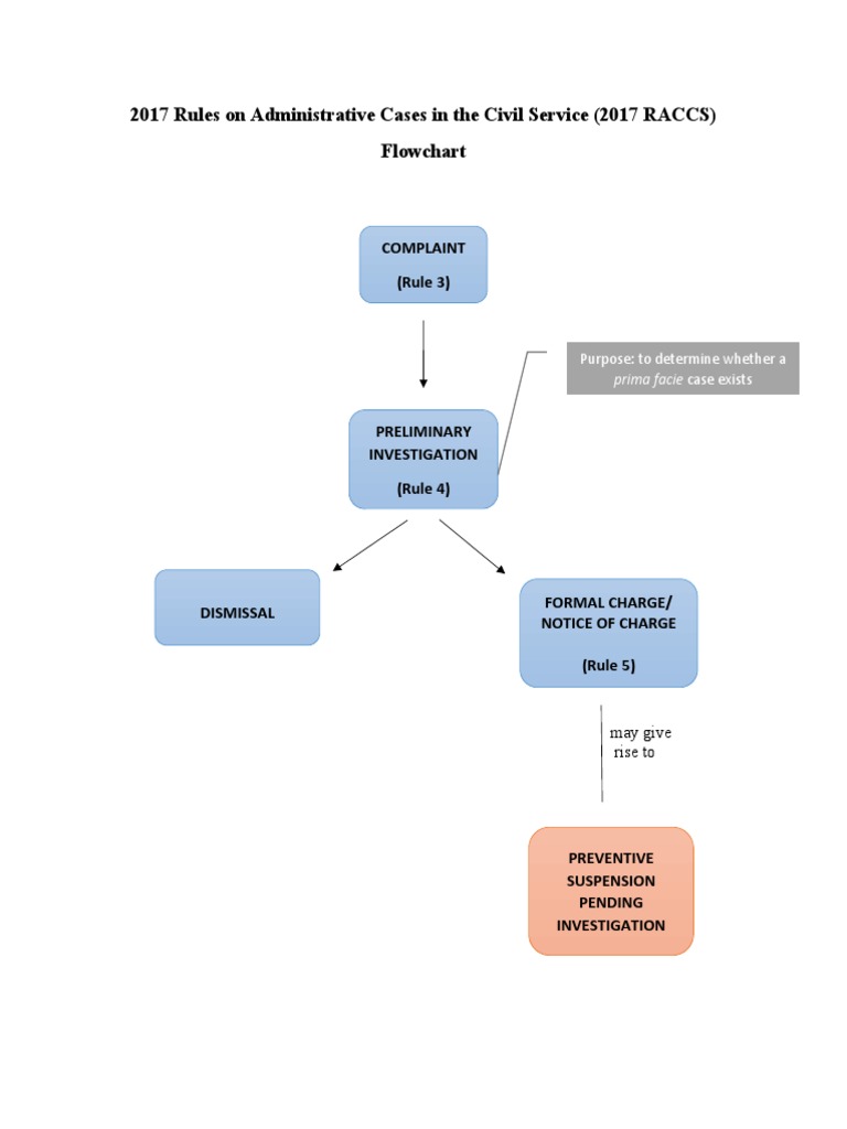
From www.scribd.com
DIAGRAM 2017 Rules On Administrative Cases in The Civil Service PDF Uniform Rules On Administrative Cases In The Civil Service Pdf revised rules on administrative cases in the civil service (rraccs) adopted: service have been embodied in the uniform rules in administrative cases in the civil service (uraccs), which the commission. a compilation of rules, regulations, policies, guidelines, orders, circulars, statutes and jurisprudence relating to the philippine. — these rules shall be known as the uniform rules on. Uniform Rules On Administrative Cases In The Civil Service Pdf.
From studylib.net
rraccs Uniform Rules On Administrative Cases In The Civil Service Pdf — these rules shall be known as the uniform rules on administrative cases in the civil service. this document outlines new rules on administrative cases in the civil service, known as the 2017 rules on administrative cases in the civil service (2017. a compilation of rules, regulations, policies, guidelines, orders, circulars, statutes and jurisprudence. revised rules on. Uniform Rules On Administrative Cases In The Civil Service Pdf.
From www.slideshare.net
Revised rules on administrative cases in the civil service Uniform Rules On Administrative Cases In The Civil Service Pdf there is now a new 2017 revised rules on administrative cases in the civil service with amendments and. a compilation of rules, regulations, policies, guidelines, orders, circulars, statutes and jurisprudence relating to the philippine. service have been embodied in the uniform rules in administrative cases in the civil service (uraccs), which the commission. — these rules shall. Uniform Rules On Administrative Cases In The Civil Service Pdf.
From studylib.net
Uniform Civil Procedure Rules Form 94 Uniform Rules On Administrative Cases In The Civil Service Pdf revised rules on administrative cases in the civil service (rraccs) adopted: there is now a new 2017 revised rules on administrative cases in the civil service with amendments and. service have been embodied in the uniform rules in administrative cases in the civil service (uraccs), which the commission. — these rules shall be known as the uniform. Uniform Rules On Administrative Cases In The Civil Service Pdf.
From www.scribd.com
Revised Rules On Administrative Cases in The Civil Service PDF Complaint Judgment (Law) Uniform Rules On Administrative Cases In The Civil Service Pdf this document outlines new rules on administrative cases in the civil service, known as the 2017 rules on administrative cases in the civil service (2017. service have been embodied in the uniform rules in administrative cases in the civil service (uraccs), which the commission. there is now a new 2017 revised rules on administrative cases in the. Uniform Rules On Administrative Cases In The Civil Service Pdf.
From www.scribd.com
Revised Rules On Administrative Cases in The Civil Service PDF U.S. Securities And Exchange Uniform Rules On Administrative Cases In The Civil Service Pdf a compilation of rules, regulations, policies, guidelines, orders, circulars, statutes and jurisprudence. — these rules shall be known as the uniform rules on administrative cases in the civil service. this document outlines new rules on administrative cases in the civil service, known as the 2017 rules on administrative cases in the civil service (2017. revised rules on. Uniform Rules On Administrative Cases In The Civil Service Pdf.
From dokumen.tips
(PDF) Uniform Construction Code · Through the development of uniform rules of procedure, a Uniform Rules On Administrative Cases In The Civil Service Pdf — these rules shall be known as the uniform rules on administrative cases in the civil service. a compilation of rules, regulations, policies, guidelines, orders, circulars, statutes and jurisprudence relating to the philippine. revised rules on administrative cases in the civil service (rraccs) adopted: there is now a new 2017 revised rules on administrative cases in the. Uniform Rules On Administrative Cases In The Civil Service Pdf.
From www.scribd.com
UNIFORM RULES ON ADMINISTRATIVE CASES IN THE CIVIL SERVICE URACCS Rule I PDF PDF Civil Uniform Rules On Administrative Cases In The Civil Service Pdf there is now a new 2017 revised rules on administrative cases in the civil service with amendments and. — these rules shall be known as the uniform rules on administrative cases in the civil service. this document outlines new rules on administrative cases in the civil service, known as the 2017 rules on administrative cases in the civil. Uniform Rules On Administrative Cases In The Civil Service Pdf.
From philippineseminars101.wordpress.com
Rules on Administrative Cases in the Civil Service Center for Global Best Practices Uniform Rules On Administrative Cases In The Civil Service Pdf revised rules on administrative cases in the civil service (rraccs) adopted: — these rules shall be known as the uniform rules on administrative cases in the civil service. this document outlines new rules on administrative cases in the civil service, known as the 2017 rules on administrative cases in the civil service (2017. service have been embodied. Uniform Rules On Administrative Cases In The Civil Service Pdf.
From fyohfzigh.blob.core.windows.net
Civil Service Rules On Administrative Cases at Braunstein blog Uniform Rules On Administrative Cases In The Civil Service Pdf — these rules shall be known as the uniform rules on administrative cases in the civil service. revised rules on administrative cases in the civil service (rraccs) adopted: this document outlines new rules on administrative cases in the civil service, known as the 2017 rules on administrative cases in the civil service (2017. a compilation of rules,. Uniform Rules On Administrative Cases In The Civil Service Pdf.
From www.pdffiller.com
Uniform Civil Procedure Rules Fill Online, Printable, Fillable, Blank pdfFiller Uniform Rules On Administrative Cases In The Civil Service Pdf there is now a new 2017 revised rules on administrative cases in the civil service with amendments and. this document outlines new rules on administrative cases in the civil service, known as the 2017 rules on administrative cases in the civil service (2017. a compilation of rules, regulations, policies, guidelines, orders, circulars, statutes and jurisprudence. service. Uniform Rules On Administrative Cases In The Civil Service Pdf.
From www.slideshare.net
Revised rules on administrative cases in the civil service Uniform Rules On Administrative Cases In The Civil Service Pdf service have been embodied in the uniform rules in administrative cases in the civil service (uraccs), which the commission. there is now a new 2017 revised rules on administrative cases in the civil service with amendments and. — these rules shall be known as the uniform rules on administrative cases in the civil service. revised rules on. Uniform Rules On Administrative Cases In The Civil Service Pdf.
From www.scribd.com
Uniform Rules on Administrative Cases in the Civil Service Complaint Civil Service Uniform Rules On Administrative Cases In The Civil Service Pdf there is now a new 2017 revised rules on administrative cases in the civil service with amendments and. this document outlines new rules on administrative cases in the civil service, known as the 2017 rules on administrative cases in the civil service (2017. a compilation of rules, regulations, policies, guidelines, orders, circulars, statutes and jurisprudence relating to. Uniform Rules On Administrative Cases In The Civil Service Pdf.
From www.academia.edu
(PDF) 2017 RULES ON ADMINISTRATIVE CASES IN THE CIVIL SERVICE (2017 RACCS Ewendel Gatdula Uniform Rules On Administrative Cases In The Civil Service Pdf this document outlines new rules on administrative cases in the civil service, known as the 2017 rules on administrative cases in the civil service (2017. revised rules on administrative cases in the civil service (rraccs) adopted: a compilation of rules, regulations, policies, guidelines, orders, circulars, statutes and jurisprudence. there is now a new 2017 revised rules. Uniform Rules On Administrative Cases In The Civil Service Pdf.
From www.studyiq.com
Uniform Civil Code, Meaning, History, Need & Challenges Uniform Rules On Administrative Cases In The Civil Service Pdf revised rules on administrative cases in the civil service (rraccs) adopted: service have been embodied in the uniform rules in administrative cases in the civil service (uraccs), which the commission. a compilation of rules, regulations, policies, guidelines, orders, circulars, statutes and jurisprudence. a compilation of rules, regulations, policies, guidelines, orders, circulars, statutes and jurisprudence relating to. Uniform Rules On Administrative Cases In The Civil Service Pdf.
From www.scribd.com
75642808 Revised Rules on Administrative Cases in the Civil Service Complaint Judgment (Law) Uniform Rules On Administrative Cases In The Civil Service Pdf there is now a new 2017 revised rules on administrative cases in the civil service with amendments and. — these rules shall be known as the uniform rules on administrative cases in the civil service. revised rules on administrative cases in the civil service (rraccs) adopted: a compilation of rules, regulations, policies, guidelines, orders, circulars, statutes and. Uniform Rules On Administrative Cases In The Civil Service Pdf.
From studylib.net
UNIFORM CIVIL PROCEDURE RULES Uniform Rules On Administrative Cases In The Civil Service Pdf — these rules shall be known as the uniform rules on administrative cases in the civil service. a compilation of rules, regulations, policies, guidelines, orders, circulars, statutes and jurisprudence relating to the philippine. a compilation of rules, regulations, policies, guidelines, orders, circulars, statutes and jurisprudence. revised rules on administrative cases in the civil service (rraccs) adopted: . Uniform Rules On Administrative Cases In The Civil Service Pdf.