C# Throw User Defined Exception . To define your own exception class: This keyword is used for creating custom exception class or. Throwing an exception in c#. Then as a user, we need to create our custom exception and we need to create an instance of our custom exception class and we need to throw that custom exception instance using the. The 'throw' keyword is used. In c#, it is possible to throw an exception programmatically. The following best practices concern how you throw exceptions: Define a class that inherits from exception. If necessary, define any unique members needed. In this chapter, we will learn a new keyword “throw” in exception handling.
from www.softwarepronto.com
Then as a user, we need to create our custom exception and we need to create an instance of our custom exception class and we need to throw that custom exception instance using the. In c#, it is possible to throw an exception programmatically. Throwing an exception in c#. This keyword is used for creating custom exception class or. To define your own exception class: The following best practices concern how you throw exceptions: The 'throw' keyword is used. In this chapter, we will learn a new keyword “throw” in exception handling. Define a class that inherits from exception. If necessary, define any unique members needed.
Jan David Narkiewicz (Developer) C xUnit Testing Constructor Exceptions
C# Throw User Defined Exception Define a class that inherits from exception. In this chapter, we will learn a new keyword “throw” in exception handling. Throwing an exception in c#. Then as a user, we need to create our custom exception and we need to create an instance of our custom exception class and we need to throw that custom exception instance using the. The 'throw' keyword is used. The following best practices concern how you throw exceptions: In c#, it is possible to throw an exception programmatically. This keyword is used for creating custom exception class or. To define your own exception class: If necessary, define any unique members needed. Define a class that inherits from exception.
From www.youtube.com
67 C C Sharp User Defined Exceptions YouTube C# Throw User Defined Exception Then as a user, we need to create our custom exception and we need to create an instance of our custom exception class and we need to throw that custom exception instance using the. The following best practices concern how you throw exceptions: In this chapter, we will learn a new keyword “throw” in exception handling. Define a class that. C# Throw User Defined Exception.
From www.numerade.com
SOLVED JAVA PLEASE!! 12.9 LAB Simple integer division multiple C# Throw User Defined Exception Then as a user, we need to create our custom exception and we need to create an instance of our custom exception class and we need to throw that custom exception instance using the. In this chapter, we will learn a new keyword “throw” in exception handling. If necessary, define any unique members needed. The following best practices concern how. C# Throw User Defined Exception.
From klamazbuw.blob.core.windows.net
Method Throws Exception In Java at Brad Gibson blog C# Throw User Defined Exception The 'throw' keyword is used. In this chapter, we will learn a new keyword “throw” in exception handling. To define your own exception class: The following best practices concern how you throw exceptions: Then as a user, we need to create our custom exception and we need to create an instance of our custom exception class and we need to. C# Throw User Defined Exception.
From www.codevscolor.com
Java user defined or custom exception example CodeVsColor C# Throw User Defined Exception This keyword is used for creating custom exception class or. To define your own exception class: The 'throw' keyword is used. In c#, it is possible to throw an exception programmatically. If necessary, define any unique members needed. In this chapter, we will learn a new keyword “throw” in exception handling. Define a class that inherits from exception. The following. C# Throw User Defined Exception.
From exyjhtord.blob.core.windows.net
Throws Exception Groovy at Leonard Schermerhorn blog C# Throw User Defined Exception Then as a user, we need to create our custom exception and we need to create an instance of our custom exception class and we need to throw that custom exception instance using the. To define your own exception class: This keyword is used for creating custom exception class or. The following best practices concern how you throw exceptions: The. C# Throw User Defined Exception.
From codewithtj.blogspot.com
Design A Python Program Which Will Throw User Defined Exception If The C# Throw User Defined Exception The 'throw' keyword is used. In this chapter, we will learn a new keyword “throw” in exception handling. The following best practices concern how you throw exceptions: This keyword is used for creating custom exception class or. Define a class that inherits from exception. Throwing an exception in c#. To define your own exception class: Then as a user, we. C# Throw User Defined Exception.
From slideplayer.com
Exception Handling Exception handling (EH) allows a programmer to C# Throw User Defined Exception Then as a user, we need to create our custom exception and we need to create an instance of our custom exception class and we need to throw that custom exception instance using the. The 'throw' keyword is used. To define your own exception class: If necessary, define any unique members needed. This keyword is used for creating custom exception. C# Throw User Defined Exception.
From www.chegg.com
Solved 2.25 LAB Divide by x Write a program using integers C# Throw User Defined Exception Throwing an exception in c#. This keyword is used for creating custom exception class or. In c#, it is possible to throw an exception programmatically. The following best practices concern how you throw exceptions: In this chapter, we will learn a new keyword “throw” in exception handling. To define your own exception class: If necessary, define any unique members needed.. C# Throw User Defined Exception.
From fyovsmswy.blob.core.windows.net
Throw Exception Class C at Jill Reyes blog C# Throw User Defined Exception Throwing an exception in c#. In this chapter, we will learn a new keyword “throw” in exception handling. To define your own exception class: If necessary, define any unique members needed. The 'throw' keyword is used. The following best practices concern how you throw exceptions: Define a class that inherits from exception. In c#, it is possible to throw an. C# Throw User Defined Exception.
From www.youtube.com
How to Create User Defined Exception in JAVA With Example YouTube C# Throw User Defined Exception If necessary, define any unique members needed. This keyword is used for creating custom exception class or. The 'throw' keyword is used. In this chapter, we will learn a new keyword “throw” in exception handling. Throwing an exception in c#. Define a class that inherits from exception. To define your own exception class: Then as a user, we need to. C# Throw User Defined Exception.
From kumar-ashwin-hubert.hashnode.dev
10 Exception handling best practices in C C# Throw User Defined Exception The 'throw' keyword is used. In c#, it is possible to throw an exception programmatically. Define a class that inherits from exception. Throwing an exception in c#. To define your own exception class: This keyword is used for creating custom exception class or. Then as a user, we need to create our custom exception and we need to create an. C# Throw User Defined Exception.
From fyowubasd.blob.core.windows.net
Throw Custom Exception Java 8 at Troy Lloyd blog C# Throw User Defined Exception Throwing an exception in c#. In c#, it is possible to throw an exception programmatically. To define your own exception class: The following best practices concern how you throw exceptions: Then as a user, we need to create our custom exception and we need to create an instance of our custom exception class and we need to throw that custom. C# Throw User Defined Exception.
From gregoryboxij.blogspot.com
39 Javascript Then Catch Finally Modern Javascript Blog C# Throw User Defined Exception The 'throw' keyword is used. In this chapter, we will learn a new keyword “throw” in exception handling. Throwing an exception in c#. The following best practices concern how you throw exceptions: Define a class that inherits from exception. In c#, it is possible to throw an exception programmatically. To define your own exception class: Then as a user, we. C# Throw User Defined Exception.
From www.youtube.com
Explain User defined Exception in Java Java tutorial for beginners C# Throw User Defined Exception Define a class that inherits from exception. In c#, it is possible to throw an exception programmatically. To define your own exception class: This keyword is used for creating custom exception class or. Throwing an exception in c#. Then as a user, we need to create our custom exception and we need to create an instance of our custom exception. C# Throw User Defined Exception.
From www.youtube.com
C How to handle exceptions thrown by Tasks in xUnit Assert C# Throw User Defined Exception To define your own exception class: In this chapter, we will learn a new keyword “throw” in exception handling. Throwing an exception in c#. The following best practices concern how you throw exceptions: Define a class that inherits from exception. In c#, it is possible to throw an exception programmatically. Then as a user, we need to create our custom. C# Throw User Defined Exception.
From www.softwarepronto.com
Jan David Narkiewicz (Developer) C xUnit Testing Constructor Exceptions C# Throw User Defined Exception To define your own exception class: In this chapter, we will learn a new keyword “throw” in exception handling. This keyword is used for creating custom exception class or. The following best practices concern how you throw exceptions: If necessary, define any unique members needed. Throwing an exception in c#. Define a class that inherits from exception. In c#, it. C# Throw User Defined Exception.
From exyordril.blob.core.windows.net
C Throws Exception Method at Herbert Park blog C# Throw User Defined Exception Throwing an exception in c#. In c#, it is possible to throw an exception programmatically. To define your own exception class: The 'throw' keyword is used. If necessary, define any unique members needed. Define a class that inherits from exception. This keyword is used for creating custom exception class or. In this chapter, we will learn a new keyword “throw”. C# Throw User Defined Exception.
From justtechreview.com
UserDefined Exceptions in C Just Tech Review C# Throw User Defined Exception The following best practices concern how you throw exceptions: Then as a user, we need to create our custom exception and we need to create an instance of our custom exception class and we need to throw that custom exception instance using the. The 'throw' keyword is used. In this chapter, we will learn a new keyword “throw” in exception. C# Throw User Defined Exception.
From exoubqalb.blob.core.windows.net
Throw User Defined Exception In Python at James Caruthers blog C# Throw User Defined Exception Define a class that inherits from exception. The 'throw' keyword is used. If necessary, define any unique members needed. Then as a user, we need to create our custom exception and we need to create an instance of our custom exception class and we need to throw that custom exception instance using the. In c#, it is possible to throw. C# Throw User Defined Exception.
From slideplayer.com
Exception Handling Exception handling (EH) allows a programmer to C# Throw User Defined Exception Throwing an exception in c#. If necessary, define any unique members needed. The 'throw' keyword is used. Define a class that inherits from exception. Then as a user, we need to create our custom exception and we need to create an instance of our custom exception class and we need to throw that custom exception instance using the. In c#,. C# Throw User Defined Exception.
From www.youtube.com
209. User Defined Exceptions or Custom Exception in Java Programming C# Throw User Defined Exception Then as a user, we need to create our custom exception and we need to create an instance of our custom exception class and we need to throw that custom exception instance using the. To define your own exception class: The 'throw' keyword is used. In c#, it is possible to throw an exception programmatically. Define a class that inherits. C# Throw User Defined Exception.
From exomtxqvc.blob.core.windows.net
C Throw User Defined Exception at Gus Anderson blog C# Throw User Defined Exception If necessary, define any unique members needed. To define your own exception class: Then as a user, we need to create our custom exception and we need to create an instance of our custom exception class and we need to throw that custom exception instance using the. The 'throw' keyword is used. In c#, it is possible to throw an. C# Throw User Defined Exception.
From www.delftstack.com
How to Handle Exceptions Using try..catch..finally in TypeScript C# Throw User Defined Exception In this chapter, we will learn a new keyword “throw” in exception handling. Define a class that inherits from exception. Throwing an exception in c#. To define your own exception class: The 'throw' keyword is used. Then as a user, we need to create our custom exception and we need to create an instance of our custom exception class and. C# Throw User Defined Exception.
From minigranth.in
Example C# Throw User Defined Exception To define your own exception class: If necessary, define any unique members needed. Then as a user, we need to create our custom exception and we need to create an instance of our custom exception class and we need to throw that custom exception instance using the. In this chapter, we will learn a new keyword “throw” in exception handling.. C# Throw User Defined Exception.
From exyqjbdfj.blob.core.windows.net
Throws Java.lang.exception Is Disabled at Nicole Mchenry blog C# Throw User Defined Exception If necessary, define any unique members needed. Define a class that inherits from exception. In this chapter, we will learn a new keyword “throw” in exception handling. Throwing an exception in c#. Then as a user, we need to create our custom exception and we need to create an instance of our custom exception class and we need to throw. C# Throw User Defined Exception.
From exovyzyec.blob.core.windows.net
Throw An Exception In Python at Carlo Hurst blog C# Throw User Defined Exception The 'throw' keyword is used. Then as a user, we need to create our custom exception and we need to create an instance of our custom exception class and we need to throw that custom exception instance using the. Throwing an exception in c#. Define a class that inherits from exception. To define your own exception class: In c#, it. C# Throw User Defined Exception.
From www.testingdocs.com
UserDefined Exceptions in Java C# Throw User Defined Exception To define your own exception class: Define a class that inherits from exception. In c#, it is possible to throw an exception programmatically. In this chapter, we will learn a new keyword “throw” in exception handling. This keyword is used for creating custom exception class or. The 'throw' keyword is used. Throwing an exception in c#. The following best practices. C# Throw User Defined Exception.
From exoubqalb.blob.core.windows.net
Throw User Defined Exception In Python at James Caruthers blog C# Throw User Defined Exception If necessary, define any unique members needed. Define a class that inherits from exception. This keyword is used for creating custom exception class or. In c#, it is possible to throw an exception programmatically. In this chapter, we will learn a new keyword “throw” in exception handling. The 'throw' keyword is used. To define your own exception class: Throwing an. C# Throw User Defined Exception.
From www.scaler.com
UserDefined Exception in Python Scaler Topics C# Throw User Defined Exception Then as a user, we need to create our custom exception and we need to create an instance of our custom exception class and we need to throw that custom exception instance using the. If necessary, define any unique members needed. The following best practices concern how you throw exceptions: The 'throw' keyword is used. To define your own exception. C# Throw User Defined Exception.
From www.educba.com
Python User Defined Exception How to Use Exceptions with Examples? C# Throw User Defined Exception If necessary, define any unique members needed. To define your own exception class: Then as a user, we need to create our custom exception and we need to create an instance of our custom exception class and we need to throw that custom exception instance using the. Define a class that inherits from exception. In this chapter, we will learn. C# Throw User Defined Exception.
From techblogstation.com
User Defined Exception in Java with Example TechBlogStation C# Throw User Defined Exception In this chapter, we will learn a new keyword “throw” in exception handling. The 'throw' keyword is used. Throwing an exception in c#. Then as a user, we need to create our custom exception and we need to create an instance of our custom exception class and we need to throw that custom exception instance using the. Define a class. C# Throw User Defined Exception.
From mergelwind.com
Exception handling in C (With trycatchfinally block details) (2022) C# Throw User Defined Exception In this chapter, we will learn a new keyword “throw” in exception handling. If necessary, define any unique members needed. In c#, it is possible to throw an exception programmatically. The following best practices concern how you throw exceptions: This keyword is used for creating custom exception class or. To define your own exception class: The 'throw' keyword is used.. C# Throw User Defined Exception.
From dotnettutorials.net
How to Create Custom Exception in C Dot Net Tutorials C# Throw User Defined Exception This keyword is used for creating custom exception class or. To define your own exception class: The 'throw' keyword is used. In this chapter, we will learn a new keyword “throw” in exception handling. In c#, it is possible to throw an exception programmatically. Throwing an exception in c#. Define a class that inherits from exception. If necessary, define any. C# Throw User Defined Exception.
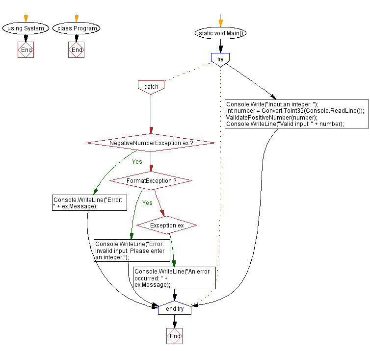
From www.w3resource.com
C Program Negative number exception handling C# Throw User Defined Exception If necessary, define any unique members needed. This keyword is used for creating custom exception class or. To define your own exception class: In c#, it is possible to throw an exception programmatically. The 'throw' keyword is used. Then as a user, we need to create our custom exception and we need to create an instance of our custom exception. C# Throw User Defined Exception.
From www.youtube.com
Throw Keyword in Java User defined Exception in Java Exception C# Throw User Defined Exception To define your own exception class: Throwing an exception in c#. Then as a user, we need to create our custom exception and we need to create an instance of our custom exception class and we need to throw that custom exception instance using the. If necessary, define any unique members needed. In c#, it is possible to throw an. C# Throw User Defined Exception.