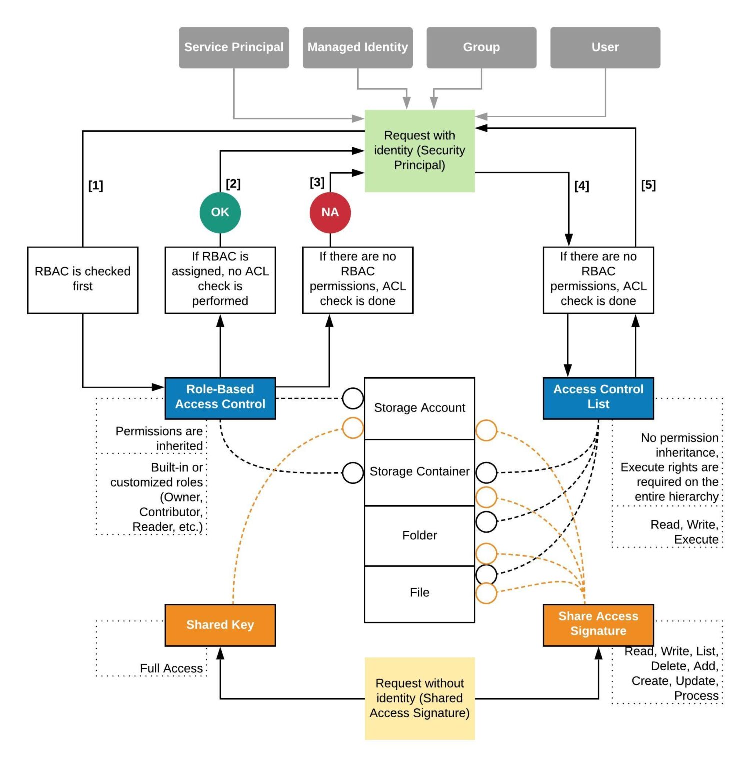
Storage Account Access Control . This article focuses on network access control of the storage account. Review account naming, performance tiers, access tiers,. Access control is a crucial aspect of cloud security, and azure storage offers multiple options for managing access to your resources. Azure allows you to associate your storage account with a virtual network, limiting access to specific. In this tutorial, we will learn and understand about configuring access controls for storage accounts using the azure active directory. Enable and configure azure defender for storage. Learn about the different types of storage accounts in azure storage. In the next chapter, the different concepts are explained (demystified) on storage.
        	
		 
    
        from www.youtube.com 
     
        
        Review account naming, performance tiers, access tiers,. In this tutorial, we will learn and understand about configuring access controls for storage accounts using the azure active directory. Learn about the different types of storage accounts in azure storage. Access control is a crucial aspect of cloud security, and azure storage offers multiple options for managing access to your resources. This article focuses on network access control of the storage account. Azure allows you to associate your storage account with a virtual network, limiting access to specific. Enable and configure azure defender for storage. In the next chapter, the different concepts are explained (demystified) on storage.
    
    	
		 
    How to securely access Azure Storage Accounts enhancing security 
    Storage Account Access Control  In this tutorial, we will learn and understand about configuring access controls for storage accounts using the azure active directory. In this tutorial, we will learn and understand about configuring access controls for storage accounts using the azure active directory. Enable and configure azure defender for storage. Learn about the different types of storage accounts in azure storage. Access control is a crucial aspect of cloud security, and azure storage offers multiple options for managing access to your resources. Review account naming, performance tiers, access tiers,. This article focuses on network access control of the storage account. Azure allows you to associate your storage account with a virtual network, limiting access to specific. In the next chapter, the different concepts are explained (demystified) on storage.
 
    
        From bluexp.netapp.com 
                    Azure Storage Access Control A Howto Storage Account Access Control  Access control is a crucial aspect of cloud security, and azure storage offers multiple options for managing access to your resources. In the next chapter, the different concepts are explained (demystified) on storage. Azure allows you to associate your storage account with a virtual network, limiting access to specific. In this tutorial, we will learn and understand about configuring access. Storage Account Access Control.
     
    
        From cloud.free-it-tutorials.com 
                    Storage Account Access Key Storage Account Access Control  Enable and configure azure defender for storage. Learn about the different types of storage accounts in azure storage. Review account naming, performance tiers, access tiers,. Access control is a crucial aspect of cloud security, and azure storage offers multiple options for managing access to your resources. Azure allows you to associate your storage account with a virtual network, limiting access. Storage Account Access Control.
     
    
        From bluexp.netapp.com 
                    Azure Storage Access Control A Howto Storage Account Access Control  Learn about the different types of storage accounts in azure storage. This article focuses on network access control of the storage account. Access control is a crucial aspect of cloud security, and azure storage offers multiple options for managing access to your resources. Review account naming, performance tiers, access tiers,. In this tutorial, we will learn and understand about configuring. Storage Account Access Control.
     
    
        From azurelessons.com 
                    Azure Storage Account Key Azure Lessons Storage Account Access Control  Learn about the different types of storage accounts in azure storage. In this tutorial, we will learn and understand about configuring access controls for storage accounts using the azure active directory. In the next chapter, the different concepts are explained (demystified) on storage. Enable and configure azure defender for storage. Access control is a crucial aspect of cloud security, and. Storage Account Access Control.
     
    
        From harvestingclouds.com 
                    Azure for AWS professionals Storage Azure 04 Securely Accessing Storage Account Access Control  In the next chapter, the different concepts are explained (demystified) on storage. Learn about the different types of storage accounts in azure storage. This article focuses on network access control of the storage account. In this tutorial, we will learn and understand about configuring access controls for storage accounts using the azure active directory. Azure allows you to associate your. Storage Account Access Control.
     
    
        From bluexp.netapp.com 
                    Azure Storage Access Control A Howto Storage Account Access Control  Access control is a crucial aspect of cloud security, and azure storage offers multiple options for managing access to your resources. Learn about the different types of storage accounts in azure storage. Review account naming, performance tiers, access tiers,. Azure allows you to associate your storage account with a virtual network, limiting access to specific. In the next chapter, the. Storage Account Access Control.
     
    
        From qa.sqlservercentral.com 
                    Understanding Shared Access Signature and Access Policy in Azure Storage Account Access Control  Review account naming, performance tiers, access tiers,. Learn about the different types of storage accounts in azure storage. In this tutorial, we will learn and understand about configuring access controls for storage accounts using the azure active directory. In the next chapter, the different concepts are explained (demystified) on storage. Enable and configure azure defender for storage. Azure allows you. Storage Account Access Control.
     
    
        From zaychikov.com 
                    Azure Data Lake Storage Gen2 Access Control Cheat Sheet Back to the Storage Account Access Control  Review account naming, performance tiers, access tiers,. In this tutorial, we will learn and understand about configuring access controls for storage accounts using the azure active directory. This article focuses on network access control of the storage account. Access control is a crucial aspect of cloud security, and azure storage offers multiple options for managing access to your resources. Azure. Storage Account Access Control.
     
    
        From bluexp.netapp.com 
                    Azure Storage Access Control A Howto Storage Account Access Control  Enable and configure azure defender for storage. In this tutorial, we will learn and understand about configuring access controls for storage accounts using the azure active directory. Access control is a crucial aspect of cloud security, and azure storage offers multiple options for managing access to your resources. In the next chapter, the different concepts are explained (demystified) on storage.. Storage Account Access Control.
     
    
        From support.templafy.com 
                    Provide Guest User Read Access to a Storage Account Knowledge Base Storage Account Access Control  Review account naming, performance tiers, access tiers,. Access control is a crucial aspect of cloud security, and azure storage offers multiple options for managing access to your resources. Learn about the different types of storage accounts in azure storage. In this tutorial, we will learn and understand about configuring access controls for storage accounts using the azure active directory. Enable. Storage Account Access Control.
     
    
        From gcits.com.au 
                    How to create an Azure Storage Account in the new portal GCITS Storage Account Access Control  Enable and configure azure defender for storage. Access control is a crucial aspect of cloud security, and azure storage offers multiple options for managing access to your resources. Azure allows you to associate your storage account with a virtual network, limiting access to specific. This article focuses on network access control of the storage account. Review account naming, performance tiers,. Storage Account Access Control.
     
    
        From www.youtube.com 
                    Manage access keys of an Azure Storage Account YouTube Storage Account Access Control  In the next chapter, the different concepts are explained (demystified) on storage. Azure allows you to associate your storage account with a virtual network, limiting access to specific. Enable and configure azure defender for storage. Access control is a crucial aspect of cloud security, and azure storage offers multiple options for managing access to your resources. In this tutorial, we. Storage Account Access Control.
     
    
        From www.pingidentity.com 
                    Once a user is authenticated, authorization is used to control what Storage Account Access Control  Review account naming, performance tiers, access tiers,. In this tutorial, we will learn and understand about configuring access controls for storage accounts using the azure active directory. Enable and configure azure defender for storage. Access control is a crucial aspect of cloud security, and azure storage offers multiple options for managing access to your resources. Learn about the different types. Storage Account Access Control.
     
    
        From cloud.free-it-tutorials.com 
                    Storage Account Access Key Storage Account Access Control  In the next chapter, the different concepts are explained (demystified) on storage. Enable and configure azure defender for storage. Access control is a crucial aspect of cloud security, and azure storage offers multiple options for managing access to your resources. Review account naming, performance tiers, access tiers,. This article focuses on network access control of the storage account. Azure allows. Storage Account Access Control.
     
    
        From cloud.free-it-tutorials.com 
                    Storage Account Access Key Storage Account Access Control  This article focuses on network access control of the storage account. Azure allows you to associate your storage account with a virtual network, limiting access to specific. In the next chapter, the different concepts are explained (demystified) on storage. Enable and configure azure defender for storage. Access control is a crucial aspect of cloud security, and azure storage offers multiple. Storage Account Access Control.
     
    
        From bluexp.netapp.com 
                    Azure Storage Access Control A Howto Storage Account Access Control  This article focuses on network access control of the storage account. Azure allows you to associate your storage account with a virtual network, limiting access to specific. In the next chapter, the different concepts are explained (demystified) on storage. Enable and configure azure defender for storage. Access control is a crucial aspect of cloud security, and azure storage offers multiple. Storage Account Access Control.
     
    
        From help.cloudiway.com 
                    How to find your Azure Blob storage account name and key Storage Account Access Control  In the next chapter, the different concepts are explained (demystified) on storage. Review account naming, performance tiers, access tiers,. Enable and configure azure defender for storage. Access control is a crucial aspect of cloud security, and azure storage offers multiple options for managing access to your resources. In this tutorial, we will learn and understand about configuring access controls for. Storage Account Access Control.
     
    
        From acloudxpert.com 
                    Configuring network access to the storage account with Azure Portal A Storage Account Access Control  In this tutorial, we will learn and understand about configuring access controls for storage accounts using the azure active directory. This article focuses on network access control of the storage account. Azure allows you to associate your storage account with a virtual network, limiting access to specific. Learn about the different types of storage accounts in azure storage. In the. Storage Account Access Control.
     
    
        From bluexp.netapp.com 
                    Azure Storage Access Control A Howto Storage Account Access Control  Access control is a crucial aspect of cloud security, and azure storage offers multiple options for managing access to your resources. Azure allows you to associate your storage account with a virtual network, limiting access to specific. Learn about the different types of storage accounts in azure storage. This article focuses on network access control of the storage account. Review. Storage Account Access Control.
     
    
        From cloud.free-it-tutorials.com 
                    Storage Account Access Key Storage Account Access Control  Enable and configure azure defender for storage. This article focuses on network access control of the storage account. In the next chapter, the different concepts are explained (demystified) on storage. Review account naming, performance tiers, access tiers,. In this tutorial, we will learn and understand about configuring access controls for storage accounts using the azure active directory. Azure allows you. Storage Account Access Control.
     
    
        From helpcenter.nakivo.com 
                    Adding Microsoft Azure Storage Accounts Storage Account Access Control  Learn about the different types of storage accounts in azure storage. This article focuses on network access control of the storage account. In the next chapter, the different concepts are explained (demystified) on storage. Access control is a crucial aspect of cloud security, and azure storage offers multiple options for managing access to your resources. In this tutorial, we will. Storage Account Access Control.
     
    
        From www.sqlshack.com 
                    Change Access Tiers of a blob and Azure storage account Storage Account Access Control  Access control is a crucial aspect of cloud security, and azure storage offers multiple options for managing access to your resources. Learn about the different types of storage accounts in azure storage. In the next chapter, the different concepts are explained (demystified) on storage. Enable and configure azure defender for storage. This article focuses on network access control of the. Storage Account Access Control.
     
    
        From exorodgaw.blob.core.windows.net 
                    Connect Storage Account With Access Key at Patrick Sandoval blog Storage Account Access Control  In this tutorial, we will learn and understand about configuring access controls for storage accounts using the azure active directory. Azure allows you to associate your storage account with a virtual network, limiting access to specific. Learn about the different types of storage accounts in azure storage. This article focuses on network access control of the storage account. In the. Storage Account Access Control.
     
    
        From bluexp.netapp.com 
                    Azure Storage Access Control A Howto Storage Account Access Control  Review account naming, performance tiers, access tiers,. In this tutorial, we will learn and understand about configuring access controls for storage accounts using the azure active directory. This article focuses on network access control of the storage account. Enable and configure azure defender for storage. Access control is a crucial aspect of cloud security, and azure storage offers multiple options. Storage Account Access Control.
     
    
        From www.youtube.com 
                    Azure Storage Account explainedAccess Keys Secure Access Signature Storage Account Access Control  This article focuses on network access control of the storage account. Enable and configure azure defender for storage. In the next chapter, the different concepts are explained (demystified) on storage. In this tutorial, we will learn and understand about configuring access controls for storage accounts using the azure active directory. Access control is a crucial aspect of cloud security, and. Storage Account Access Control.
     
    
        From www.msp360.com 
                    Microsoft Azure Storage Types Overview Storage Account Access Control  In this tutorial, we will learn and understand about configuring access controls for storage accounts using the azure active directory. Azure allows you to associate your storage account with a virtual network, limiting access to specific. Learn about the different types of storage accounts in azure storage. This article focuses on network access control of the storage account. Enable and. Storage Account Access Control.
     
    
        From fyojtbyva.blob.core.windows.net 
                    Azure Storage Rest Api Access Key at Shannon Richart blog Storage Account Access Control  In this tutorial, we will learn and understand about configuring access controls for storage accounts using the azure active directory. Review account naming, performance tiers, access tiers,. Enable and configure azure defender for storage. In the next chapter, the different concepts are explained (demystified) on storage. Access control is a crucial aspect of cloud security, and azure storage offers multiple. Storage Account Access Control.
     
    
        From www.youtube.com 
                    22 Storage account Keys Securing access to a Azure Key Vault YouTube Storage Account Access Control  In this tutorial, we will learn and understand about configuring access controls for storage accounts using the azure active directory. Azure allows you to associate your storage account with a virtual network, limiting access to specific. Review account naming, performance tiers, access tiers,. This article focuses on network access control of the storage account. Learn about the different types of. Storage Account Access Control.
     
    
        From cloud.free-it-tutorials.com 
                    Storage Account Access Key Storage Account Access Control  In this tutorial, we will learn and understand about configuring access controls for storage accounts using the azure active directory. In the next chapter, the different concepts are explained (demystified) on storage. Access control is a crucial aspect of cloud security, and azure storage offers multiple options for managing access to your resources. Review account naming, performance tiers, access tiers,.. Storage Account Access Control.
     
    
        From www.youtube.com 
                    How to securely access Azure Storage Accounts enhancing security Storage Account Access Control  Enable and configure azure defender for storage. In the next chapter, the different concepts are explained (demystified) on storage. Access control is a crucial aspect of cloud security, and azure storage offers multiple options for managing access to your resources. In this tutorial, we will learn and understand about configuring access controls for storage accounts using the azure active directory.. Storage Account Access Control.
     
    
        From www.msp360.com 
                    Microsoft Azure Storage Types Overview Storage Account Access Control  Learn about the different types of storage accounts in azure storage. Review account naming, performance tiers, access tiers,. Enable and configure azure defender for storage. This article focuses on network access control of the storage account. Azure allows you to associate your storage account with a virtual network, limiting access to specific. In the next chapter, the different concepts are. Storage Account Access Control.
     
    
        From bluexp.netapp.com 
                    Azure Storage Access Control A Howto Storage Account Access Control  In the next chapter, the different concepts are explained (demystified) on storage. Learn about the different types of storage accounts in azure storage. This article focuses on network access control of the storage account. In this tutorial, we will learn and understand about configuring access controls for storage accounts using the azure active directory. Access control is a crucial aspect. Storage Account Access Control.
     
    
        From bluexp.netapp.com 
                    Azure Storage Access Control A Howto Storage Account Access Control  Enable and configure azure defender for storage. Learn about the different types of storage accounts in azure storage. Access control is a crucial aspect of cloud security, and azure storage offers multiple options for managing access to your resources. In this tutorial, we will learn and understand about configuring access controls for storage accounts using the azure active directory. In. Storage Account Access Control.
     
    
        From helpcenter.nakivo.com 
                    Adding Microsoft Azure Storage Accounts Storage Account Access Control  In the next chapter, the different concepts are explained (demystified) on storage. Access control is a crucial aspect of cloud security, and azure storage offers multiple options for managing access to your resources. Review account naming, performance tiers, access tiers,. Enable and configure azure defender for storage. Learn about the different types of storage accounts in azure storage. This article. Storage Account Access Control.
     
    
        From charbelnemnom.com 
                    AttributeBased Access Control For Azure Blob Storage CHARBEL NEMNOM Storage Account Access Control  Review account naming, performance tiers, access tiers,. Access control is a crucial aspect of cloud security, and azure storage offers multiple options for managing access to your resources. Azure allows you to associate your storage account with a virtual network, limiting access to specific. In this tutorial, we will learn and understand about configuring access controls for storage accounts using. Storage Account Access Control.