What Is Stands In Java . I always thought that && operator in java is used for verifying whether both its boolean operands are true, and the & operator is used to do. The most common use of the this keyword is to eliminate the confusion. Operators are the building blocks of java expressions, allowing you to perform calculations, comparisons, and more. The double colon (::) operator, also known as method reference operator in java, is used to call a method by referring to it with the help of. For a deeper exploration of. The this keyword refers to the current object in a method or constructor. It was initially released on 11 may 2006. Jpa stands for java persistence api (application programming interface). Operators are special symbols that perform specific operations on one, two, or three operands, and then return a result. As we explore the operators of the.
from www.javavogue.com
As we explore the operators of the. It was initially released on 11 may 2006. Operators are special symbols that perform specific operations on one, two, or three operands, and then return a result. The double colon (::) operator, also known as method reference operator in java, is used to call a method by referring to it with the help of. Jpa stands for java persistence api (application programming interface). Operators are the building blocks of java expressions, allowing you to perform calculations, comparisons, and more. I always thought that && operator in java is used for verifying whether both its boolean operands are true, and the & operator is used to do. The most common use of the this keyword is to eliminate the confusion. For a deeper exploration of. The this keyword refers to the current object in a method or constructor.
Java HashMap Examples Java Vogue
What Is Stands In Java Jpa stands for java persistence api (application programming interface). Operators are special symbols that perform specific operations on one, two, or three operands, and then return a result. Jpa stands for java persistence api (application programming interface). The most common use of the this keyword is to eliminate the confusion. The double colon (::) operator, also known as method reference operator in java, is used to call a method by referring to it with the help of. I always thought that && operator in java is used for verifying whether both its boolean operands are true, and the & operator is used to do. As we explore the operators of the. For a deeper exploration of. It was initially released on 11 may 2006. Operators are the building blocks of java expressions, allowing you to perform calculations, comparisons, and more. The this keyword refers to the current object in a method or constructor.
From www.slideserve.com
PPT Lec . 01 Java fundamentals PowerPoint Presentation, free What Is Stands In Java The most common use of the this keyword is to eliminate the confusion. I always thought that && operator in java is used for verifying whether both its boolean operands are true, and the & operator is used to do. For a deeper exploration of. The this keyword refers to the current object in a method or constructor. The double. What Is Stands In Java.
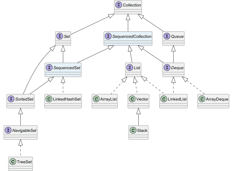
From ducmanhphan.github.io
How to use collections in Java's Multithreading What Is Stands In Java The this keyword refers to the current object in a method or constructor. For a deeper exploration of. The most common use of the this keyword is to eliminate the confusion. Jpa stands for java persistence api (application programming interface). I always thought that && operator in java is used for verifying whether both its boolean operands are true, and. What Is Stands In Java.
From www.pinterest.com
Features Of Java Java programming tutorials, Learn computer coding What Is Stands In Java For a deeper exploration of. The double colon (::) operator, also known as method reference operator in java, is used to call a method by referring to it with the help of. Operators are special symbols that perform specific operations on one, two, or three operands, and then return a result. Operators are the building blocks of java expressions, allowing. What Is Stands In Java.
From ulearncode.com
6 Implementations And 5 Reasons To Learn Java Programming What Is Stands In Java The double colon (::) operator, also known as method reference operator in java, is used to call a method by referring to it with the help of. The most common use of the this keyword is to eliminate the confusion. I always thought that && operator in java is used for verifying whether both its boolean operands are true, and. What Is Stands In Java.
From www.interviewbit.com
Java Architecture Detailed Explanation InterviewBit What Is Stands In Java The this keyword refers to the current object in a method or constructor. The double colon (::) operator, also known as method reference operator in java, is used to call a method by referring to it with the help of. Operators are the building blocks of java expressions, allowing you to perform calculations, comparisons, and more. As we explore the. What Is Stands In Java.
From www.codingninjas.com
Java Standalone Application Coding Ninjas What Is Stands In Java I always thought that && operator in java is used for verifying whether both its boolean operands are true, and the & operator is used to do. Operators are special symbols that perform specific operations on one, two, or three operands, and then return a result. It was initially released on 11 may 2006. The most common use of the. What Is Stands In Java.
From www.youtube.com
Introduction to Java Modules Java for Beginners YouTube What Is Stands In Java Operators are the building blocks of java expressions, allowing you to perform calculations, comparisons, and more. For a deeper exploration of. It was initially released on 11 may 2006. The this keyword refers to the current object in a method or constructor. Jpa stands for java persistence api (application programming interface). Operators are special symbols that perform specific operations on. What Is Stands In Java.
From www.finoit.com
Java Unleashed Exploring its Top 6 Use Cases What Is Stands In Java For a deeper exploration of. It was initially released on 11 may 2006. I always thought that && operator in java is used for verifying whether both its boolean operands are true, and the & operator is used to do. Jpa stands for java persistence api (application programming interface). The double colon (::) operator, also known as method reference operator. What Is Stands In Java.
From www.geeksforgeeks.org
What are the Roles of Java Compiler and Interpreter? What Is Stands In Java It was initially released on 11 may 2006. I always thought that && operator in java is used for verifying whether both its boolean operands are true, and the & operator is used to do. As we explore the operators of the. For a deeper exploration of. The most common use of the this keyword is to eliminate the confusion.. What Is Stands In Java.
From www.knowledgehut.com
Java Full Stack Developer Tools, Framework What Is Stands In Java Operators are the building blocks of java expressions, allowing you to perform calculations, comparisons, and more. The double colon (::) operator, also known as method reference operator in java, is used to call a method by referring to it with the help of. As we explore the operators of the. For a deeper exploration of. It was initially released on. What Is Stands In Java.
From notes.edureify.com
What Is JAVA Interface And How To Implement It? EdureifyBlog What Is Stands In Java I always thought that && operator in java is used for verifying whether both its boolean operands are true, and the & operator is used to do. The most common use of the this keyword is to eliminate the confusion. Operators are special symbols that perform specific operations on one, two, or three operands, and then return a result. As. What Is Stands In Java.
From www.youtube.com
How to add Arms to an Armor Stand in Minecraft Java Edition YouTube What Is Stands In Java The this keyword refers to the current object in a method or constructor. Jpa stands for java persistence api (application programming interface). Operators are the building blocks of java expressions, allowing you to perform calculations, comparisons, and more. For a deeper exploration of. The double colon (::) operator, also known as method reference operator in java, is used to call. What Is Stands In Java.
From www.youtube.com
Armor Stands with ARMS in Minecraft Java Tutorial YouTube What Is Stands In Java Operators are special symbols that perform specific operations on one, two, or three operands, and then return a result. It was initially released on 11 may 2006. The double colon (::) operator, also known as method reference operator in java, is used to call a method by referring to it with the help of. Jpa stands for java persistence api. What Is Stands In Java.
From mindmajix.com
Java Tutorial Learn Core Java Programming Language What Is Stands In Java Jpa stands for java persistence api (application programming interface). Operators are special symbols that perform specific operations on one, two, or three operands, and then return a result. Operators are the building blocks of java expressions, allowing you to perform calculations, comparisons, and more. For a deeper exploration of. The double colon (::) operator, also known as method reference operator. What Is Stands In Java.
From javadoubts.com
Java Enum Javadoubts What Is Stands In Java I always thought that && operator in java is used for verifying whether both its boolean operands are true, and the & operator is used to do. For a deeper exploration of. The this keyword refers to the current object in a method or constructor. Operators are the building blocks of java expressions, allowing you to perform calculations, comparisons, and. What Is Stands In Java.
From softjourn.com
Pros and Cons of Java Key Advantages and Disadvantages Softjourn What Is Stands In Java The most common use of the this keyword is to eliminate the confusion. For a deeper exploration of. As we explore the operators of the. The this keyword refers to the current object in a method or constructor. Operators are the building blocks of java expressions, allowing you to perform calculations, comparisons, and more. Jpa stands for java persistence api. What Is Stands In Java.
From www.dremendo.com
Function in Java Programming Dremendo What Is Stands In Java The this keyword refers to the current object in a method or constructor. For a deeper exploration of. I always thought that && operator in java is used for verifying whether both its boolean operands are true, and the & operator is used to do. Operators are the building blocks of java expressions, allowing you to perform calculations, comparisons, and. What Is Stands In Java.
From www.happycoders.eu
Java 21 Features (with Examples) HappyCoders.eu What Is Stands In Java The this keyword refers to the current object in a method or constructor. It was initially released on 11 may 2006. As we explore the operators of the. I always thought that && operator in java is used for verifying whether both its boolean operands are true, and the & operator is used to do. For a deeper exploration of.. What Is Stands In Java.
From simplycoding.in
Java Basics What Is Stands In Java It was initially released on 11 may 2006. For a deeper exploration of. Operators are the building blocks of java expressions, allowing you to perform calculations, comparisons, and more. The double colon (::) operator, also known as method reference operator in java, is used to call a method by referring to it with the help of. Jpa stands for java. What Is Stands In Java.
From java67.blogspot.com
10 Points about Enum in Java Java67 What Is Stands In Java The double colon (::) operator, also known as method reference operator in java, is used to call a method by referring to it with the help of. I always thought that && operator in java is used for verifying whether both its boolean operands are true, and the & operator is used to do. Jpa stands for java persistence api. What Is Stands In Java.
From www.scholarhat.com
Operators in Java Types of Operators in Java ( With Examples ) What Is Stands In Java I always thought that && operator in java is used for verifying whether both its boolean operands are true, and the & operator is used to do. As we explore the operators of the. The this keyword refers to the current object in a method or constructor. Operators are special symbols that perform specific operations on one, two, or three. What Is Stands In Java.
From hackr.io
Top Java 8 Features (With Examples) You Need to Know [2024] What Is Stands In Java Operators are special symbols that perform specific operations on one, two, or three operands, and then return a result. I always thought that && operator in java is used for verifying whether both its boolean operands are true, and the & operator is used to do. As we explore the operators of the. The this keyword refers to the current. What Is Stands In Java.
From ducmanhphan.github.io
How to use collections in Java's Multithreading What Is Stands In Java It was initially released on 11 may 2006. Operators are special symbols that perform specific operations on one, two, or three operands, and then return a result. The most common use of the this keyword is to eliminate the confusion. The double colon (::) operator, also known as method reference operator in java, is used to call a method by. What Is Stands In Java.
From codedamn.com
Nested ifelse statement in Java (with examples) What Is Stands In Java I always thought that && operator in java is used for verifying whether both its boolean operands are true, and the & operator is used to do. As we explore the operators of the. The most common use of the this keyword is to eliminate the confusion. Operators are the building blocks of java expressions, allowing you to perform calculations,. What Is Stands In Java.
From www.numpyninja.com
All you need to know about Java Collections Framework What Is Stands In Java The this keyword refers to the current object in a method or constructor. The double colon (::) operator, also known as method reference operator in java, is used to call a method by referring to it with the help of. It was initially released on 11 may 2006. Operators are special symbols that perform specific operations on one, two, or. What Is Stands In Java.
From artoftesting.com
Java Collections Tutorial Guide with Example] What Is Stands In Java It was initially released on 11 may 2006. I always thought that && operator in java is used for verifying whether both its boolean operands are true, and the & operator is used to do. Operators are the building blocks of java expressions, allowing you to perform calculations, comparisons, and more. Operators are special symbols that perform specific operations on. What Is Stands In Java.
From ictacademy.com.ng
JDK Introduction to the Java Development Kit MEGATEK ICT ACADEMY What Is Stands In Java Operators are special symbols that perform specific operations on one, two, or three operands, and then return a result. The this keyword refers to the current object in a method or constructor. The most common use of the this keyword is to eliminate the confusion. It was initially released on 11 may 2006. As we explore the operators of the.. What Is Stands In Java.
From www.youtube.com
Literals in Java Java Programming Language Java YouTube What Is Stands In Java Operators are special symbols that perform specific operations on one, two, or three operands, and then return a result. The this keyword refers to the current object in a method or constructor. The double colon (::) operator, also known as method reference operator in java, is used to call a method by referring to it with the help of. Jpa. What Is Stands In Java.
From www.youtube.com
Standalone Application In Java YouTube What Is Stands In Java The this keyword refers to the current object in a method or constructor. Operators are special symbols that perform specific operations on one, two, or three operands, and then return a result. Operators are the building blocks of java expressions, allowing you to perform calculations, comparisons, and more. For a deeper exploration of. The double colon (::) operator, also known. What Is Stands In Java.
From logolook.net
Java Logo and symbol, meaning, history, sign. What Is Stands In Java It was initially released on 11 may 2006. Operators are the building blocks of java expressions, allowing you to perform calculations, comparisons, and more. Operators are special symbols that perform specific operations on one, two, or three operands, and then return a result. I always thought that && operator in java is used for verifying whether both its boolean operands. What Is Stands In Java.
From rahuldutta.hashnode.dev
Java Full Stack Development Roadmap What Is Stands In Java Operators are special symbols that perform specific operations on one, two, or three operands, and then return a result. It was initially released on 11 may 2006. Jpa stands for java persistence api (application programming interface). The this keyword refers to the current object in a method or constructor. The double colon (::) operator, also known as method reference operator. What Is Stands In Java.
From www.javavirtues.com
Java standalone application on Eclipse What Is Stands In Java Jpa stands for java persistence api (application programming interface). Operators are the building blocks of java expressions, allowing you to perform calculations, comparisons, and more. Operators are special symbols that perform specific operations on one, two, or three operands, and then return a result. As we explore the operators of the. The most common use of the this keyword is. What Is Stands In Java.
From artoftesting.com
Java Collections Tutorial Guide with Example] What Is Stands In Java The double colon (::) operator, also known as method reference operator in java, is used to call a method by referring to it with the help of. Operators are special symbols that perform specific operations on one, two, or three operands, and then return a result. Operators are the building blocks of java expressions, allowing you to perform calculations, comparisons,. What Is Stands In Java.
From www.javavogue.com
Java HashMap Examples Java Vogue What Is Stands In Java The most common use of the this keyword is to eliminate the confusion. As we explore the operators of the. Jpa stands for java persistence api (application programming interface). Operators are the building blocks of java expressions, allowing you to perform calculations, comparisons, and more. Operators are special symbols that perform specific operations on one, two, or three operands, and. What Is Stands In Java.
From www.youtube.com
Features of Java Java Programming Language Java YouTube What Is Stands In Java Jpa stands for java persistence api (application programming interface). The double colon (::) operator, also known as method reference operator in java, is used to call a method by referring to it with the help of. The most common use of the this keyword is to eliminate the confusion. The this keyword refers to the current object in a method. What Is Stands In Java.