Nature Of Requirements . Requirements analysis is generally performed in the early stage of a development project before moving on to phases like design, implementation, and testing. We will start by examining, describing, and explaining the main types of requirements engineers are familiar with. Let's start with a look at the main types of requirements in software engineering: Requirements engineering is the process of identifying, eliciting, analyzing, specifying, validating, and managing the needs and. Babok describes four types of requirements and that’s very useful in understanding the evolution of requirements in business analysis practice. Project, environment, goals and system. This chapter introduces the four components of requirements, known as the four pegs: Requirements define the needs of organizations, groups or people along with their surroundings and describe what a solution must.
from www.abask.com
We will start by examining, describing, and explaining the main types of requirements engineers are familiar with. Requirements define the needs of organizations, groups or people along with their surroundings and describe what a solution must. Requirements engineering is the process of identifying, eliciting, analyzing, specifying, validating, and managing the needs and. Let's start with a look at the main types of requirements in software engineering: Project, environment, goals and system. Babok describes four types of requirements and that’s very useful in understanding the evolution of requirements in business analysis practice. This chapter introduces the four components of requirements, known as the four pegs: Requirements analysis is generally performed in the early stage of a development project before moving on to phases like design, implementation, and testing.
Natural Candy Canes Handwoven Iraca Palm Bread Baskets (Set of 2) by
Nature Of Requirements We will start by examining, describing, and explaining the main types of requirements engineers are familiar with. Requirements engineering is the process of identifying, eliciting, analyzing, specifying, validating, and managing the needs and. Project, environment, goals and system. Requirements analysis is generally performed in the early stage of a development project before moving on to phases like design, implementation, and testing. Let's start with a look at the main types of requirements in software engineering: Requirements define the needs of organizations, groups or people along with their surroundings and describe what a solution must. Babok describes four types of requirements and that’s very useful in understanding the evolution of requirements in business analysis practice. We will start by examining, describing, and explaining the main types of requirements engineers are familiar with. This chapter introduces the four components of requirements, known as the four pegs:
From lakeroland.org
Park Rules & Regulations Lake Roland Nature Council Nature Of Requirements We will start by examining, describing, and explaining the main types of requirements engineers are familiar with. This chapter introduces the four components of requirements, known as the four pegs: Project, environment, goals and system. Let's start with a look at the main types of requirements in software engineering: Requirements define the needs of organizations, groups or people along with. Nature Of Requirements.
From www.pinterest.com
7 Laws Of Nature Universal Natural Laws by freethinkermovement Nature Of Requirements This chapter introduces the four components of requirements, known as the four pegs: Babok describes four types of requirements and that’s very useful in understanding the evolution of requirements in business analysis practice. Project, environment, goals and system. Requirements engineering is the process of identifying, eliciting, analyzing, specifying, validating, and managing the needs and. Let's start with a look at. Nature Of Requirements.
From helpfulprofessor.com
15 Natural Law Examples (2024) Nature Of Requirements Requirements define the needs of organizations, groups or people along with their surroundings and describe what a solution must. Project, environment, goals and system. This chapter introduces the four components of requirements, known as the four pegs: We will start by examining, describing, and explaining the main types of requirements engineers are familiar with. Requirements analysis is generally performed in. Nature Of Requirements.
From epthinktank.eu
Nature and timeline of requirements Epthinktank European Parliament Nature Of Requirements Babok describes four types of requirements and that’s very useful in understanding the evolution of requirements in business analysis practice. Requirements engineering is the process of identifying, eliciting, analyzing, specifying, validating, and managing the needs and. This chapter introduces the four components of requirements, known as the four pegs: Let's start with a look at the main types of requirements. Nature Of Requirements.
From www.openaccessgovernment.org
Reducing the environmental impact of the construction industry Nature Of Requirements Project, environment, goals and system. Requirements analysis is generally performed in the early stage of a development project before moving on to phases like design, implementation, and testing. We will start by examining, describing, and explaining the main types of requirements engineers are familiar with. Requirements engineering is the process of identifying, eliciting, analyzing, specifying, validating, and managing the needs. Nature Of Requirements.
From girl-scouts-of-silver-sage.shoplightspeed.com
Brownie Design With Nature Requirements Pamphlet Girl Scouts of Nature Of Requirements This chapter introduces the four components of requirements, known as the four pegs: Babok describes four types of requirements and that’s very useful in understanding the evolution of requirements in business analysis practice. Requirements define the needs of organizations, groups or people along with their surroundings and describe what a solution must. Let's start with a look at the main. Nature Of Requirements.
From www.shestokas.com
The of Law International, Natural, Common, Constitutional Nature Of Requirements Babok describes four types of requirements and that’s very useful in understanding the evolution of requirements in business analysis practice. Requirements analysis is generally performed in the early stage of a development project before moving on to phases like design, implementation, and testing. Project, environment, goals and system. This chapter introduces the four components of requirements, known as the four. Nature Of Requirements.
From www.girlscoutshop.com
Daisy Numbers in Nature Digital Badge Requirements Nature Of Requirements Requirements define the needs of organizations, groups or people along with their surroundings and describe what a solution must. This chapter introduces the four components of requirements, known as the four pegs: We will start by examining, describing, and explaining the main types of requirements engineers are familiar with. Babok describes four types of requirements and that’s very useful in. Nature Of Requirements.
From www.youtube.com
The 4 Principles of Natural Selection YouTube Nature Of Requirements This chapter introduces the four components of requirements, known as the four pegs: Requirements engineering is the process of identifying, eliciting, analyzing, specifying, validating, and managing the needs and. Project, environment, goals and system. Let's start with a look at the main types of requirements in software engineering: Requirements analysis is generally performed in the early stage of a development. Nature Of Requirements.
From twitter.com
NatureMetrics on Twitter "Get ahead of nature reporting requirements Nature Of Requirements Let's start with a look at the main types of requirements in software engineering: Babok describes four types of requirements and that’s very useful in understanding the evolution of requirements in business analysis practice. Requirements engineering is the process of identifying, eliciting, analyzing, specifying, validating, and managing the needs and. Requirements analysis is generally performed in the early stage of. Nature Of Requirements.
From www.forbes.com
What Is Environmental Law? Everything You Need To Know Forbes Advisor Nature Of Requirements Let's start with a look at the main types of requirements in software engineering: Requirements analysis is generally performed in the early stage of a development project before moving on to phases like design, implementation, and testing. Requirements define the needs of organizations, groups or people along with their surroundings and describe what a solution must. Requirements engineering is the. Nature Of Requirements.
From girl-scouts-of-silver-sage.shoplightspeed.com
Brownie Shapes In Nature Requirements Pamphlet Girl Scouts of Silver Nature Of Requirements We will start by examining, describing, and explaining the main types of requirements engineers are familiar with. Babok describes four types of requirements and that’s very useful in understanding the evolution of requirements in business analysis practice. Let's start with a look at the main types of requirements in software engineering: Project, environment, goals and system. Requirements engineering is the. Nature Of Requirements.
From chicagocooperator.com
You Need to Know the Difference Laws vs. Rules The Chicagoland Nature Of Requirements Requirements engineering is the process of identifying, eliciting, analyzing, specifying, validating, and managing the needs and. Project, environment, goals and system. This chapter introduces the four components of requirements, known as the four pegs: Requirements analysis is generally performed in the early stage of a development project before moving on to phases like design, implementation, and testing. Babok describes four. Nature Of Requirements.
From www.gti.energy
Interior Gas Piping Safety Inspections and Connections • GTI Energy Nature Of Requirements Let's start with a look at the main types of requirements in software engineering: Babok describes four types of requirements and that’s very useful in understanding the evolution of requirements in business analysis practice. Requirements engineering is the process of identifying, eliciting, analyzing, specifying, validating, and managing the needs and. We will start by examining, describing, and explaining the main. Nature Of Requirements.
From www.slideserve.com
PPT Software Requirements PowerPoint Presentation, free download ID Nature Of Requirements Requirements analysis is generally performed in the early stage of a development project before moving on to phases like design, implementation, and testing. We will start by examining, describing, and explaining the main types of requirements engineers are familiar with. This chapter introduces the four components of requirements, known as the four pegs: Project, environment, goals and system. Let's start. Nature Of Requirements.
From naturecanada.ca
Infographic Report card on government's environmental laws Nature Canada Nature Of Requirements Requirements engineering is the process of identifying, eliciting, analyzing, specifying, validating, and managing the needs and. Let's start with a look at the main types of requirements in software engineering: Project, environment, goals and system. We will start by examining, describing, and explaining the main types of requirements engineers are familiar with. Babok describes four types of requirements and that’s. Nature Of Requirements.
From preferredbynature.org
[WEBINAR] FSC core labour requirements Preferred by Nature global Nature Of Requirements Requirements define the needs of organizations, groups or people along with their surroundings and describe what a solution must. We will start by examining, describing, and explaining the main types of requirements engineers are familiar with. This chapter introduces the four components of requirements, known as the four pegs: Let's start with a look at the main types of requirements. Nature Of Requirements.
From seygen.com
Managing Regulatory Requirements Proactively Seygen Nature Of Requirements Let's start with a look at the main types of requirements in software engineering: This chapter introduces the four components of requirements, known as the four pegs: Requirements engineering is the process of identifying, eliciting, analyzing, specifying, validating, and managing the needs and. Requirements define the needs of organizations, groups or people along with their surroundings and describe what a. Nature Of Requirements.
From www.ruleoflaw.org.au
September 2014 Poster The Rule of Law Principle in Australia Rule Nature Of Requirements This chapter introduces the four components of requirements, known as the four pegs: Babok describes four types of requirements and that’s very useful in understanding the evolution of requirements in business analysis practice. Let's start with a look at the main types of requirements in software engineering: Requirements analysis is generally performed in the early stage of a development project. Nature Of Requirements.
From saylordotorg.github.io
The Nature of International Law Nature Of Requirements This chapter introduces the four components of requirements, known as the four pegs: We will start by examining, describing, and explaining the main types of requirements engineers are familiar with. Let's start with a look at the main types of requirements in software engineering: Babok describes four types of requirements and that’s very useful in understanding the evolution of requirements. Nature Of Requirements.
From webstockreview.net
Rules clipart rules committee, Rules rules committee Transparent FREE Nature Of Requirements Babok describes four types of requirements and that’s very useful in understanding the evolution of requirements in business analysis practice. Requirements analysis is generally performed in the early stage of a development project before moving on to phases like design, implementation, and testing. Project, environment, goals and system. This chapter introduces the four components of requirements, known as the four. Nature Of Requirements.
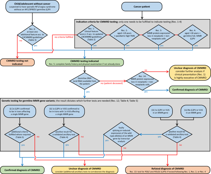
From www.nature.com
ERN GENTURIS guidelines on constitutional mismatch repair deficiency Nature Of Requirements Requirements analysis is generally performed in the early stage of a development project before moving on to phases like design, implementation, and testing. We will start by examining, describing, and explaining the main types of requirements engineers are familiar with. This chapter introduces the four components of requirements, known as the four pegs: Project, environment, goals and system. Babok describes. Nature Of Requirements.
From lexport.in
Lexport Nature Of Requirements Babok describes four types of requirements and that’s very useful in understanding the evolution of requirements in business analysis practice. Requirements define the needs of organizations, groups or people along with their surroundings and describe what a solution must. Requirements engineering is the process of identifying, eliciting, analyzing, specifying, validating, and managing the needs and. This chapter introduces the four. Nature Of Requirements.
From www.erp-information.com
Material Requirements Planning (MRP) A Comprehensive Guide Nature Of Requirements Project, environment, goals and system. This chapter introduces the four components of requirements, known as the four pegs: Requirements analysis is generally performed in the early stage of a development project before moving on to phases like design, implementation, and testing. Requirements define the needs of organizations, groups or people along with their surroundings and describe what a solution must.. Nature Of Requirements.
From www.vecteezy.com
Rules and regulations, policy and guideline for employee to follow Nature Of Requirements We will start by examining, describing, and explaining the main types of requirements engineers are familiar with. Requirements define the needs of organizations, groups or people along with their surroundings and describe what a solution must. Requirements engineering is the process of identifying, eliciting, analyzing, specifying, validating, and managing the needs and. Let's start with a look at the main. Nature Of Requirements.
From www.pinterest.ca
This image presents a resolution to the nature Nature Of Requirements Let's start with a look at the main types of requirements in software engineering: Requirements define the needs of organizations, groups or people along with their surroundings and describe what a solution must. Babok describes four types of requirements and that’s very useful in understanding the evolution of requirements in business analysis practice. This chapter introduces the four components of. Nature Of Requirements.
From www.researchgate.net
Overview over regulation requirements for different categories of Nature Of Requirements Babok describes four types of requirements and that’s very useful in understanding the evolution of requirements in business analysis practice. Let's start with a look at the main types of requirements in software engineering: We will start by examining, describing, and explaining the main types of requirements engineers are familiar with. Requirements analysis is generally performed in the early stage. Nature Of Requirements.
From apaengineering.com
Chemical regulatory compliance service APA Engineering Nature Of Requirements Let's start with a look at the main types of requirements in software engineering: Requirements engineering is the process of identifying, eliciting, analyzing, specifying, validating, and managing the needs and. Requirements analysis is generally performed in the early stage of a development project before moving on to phases like design, implementation, and testing. This chapter introduces the four components of. Nature Of Requirements.
From thebluediamondgallery.com
Regulations Free of Charge Creative Commons Legal Engraved image Nature Of Requirements Requirements analysis is generally performed in the early stage of a development project before moving on to phases like design, implementation, and testing. Requirements define the needs of organizations, groups or people along with their surroundings and describe what a solution must. Project, environment, goals and system. Requirements engineering is the process of identifying, eliciting, analyzing, specifying, validating, and managing. Nature Of Requirements.
From www.abask.com
Natural Candy Canes Handwoven Iraca Palm Bread Baskets (Set of 2) by Nature Of Requirements Requirements analysis is generally performed in the early stage of a development project before moving on to phases like design, implementation, and testing. Babok describes four types of requirements and that’s very useful in understanding the evolution of requirements in business analysis practice. Project, environment, goals and system. This chapter introduces the four components of requirements, known as the four. Nature Of Requirements.
From andrelaporan.blogspot.com
Sample Company Employee Handbook Malaysia 42 Best Employee Handbook Nature Of Requirements Requirements analysis is generally performed in the early stage of a development project before moving on to phases like design, implementation, and testing. Let's start with a look at the main types of requirements in software engineering: Babok describes four types of requirements and that’s very useful in understanding the evolution of requirements in business analysis practice. Requirements engineering is. Nature Of Requirements.
From homeworkocean.com
(Solved Homework) Give an example of two nonfunctional requirements Nature Of Requirements Requirements analysis is generally performed in the early stage of a development project before moving on to phases like design, implementation, and testing. Requirements define the needs of organizations, groups or people along with their surroundings and describe what a solution must. We will start by examining, describing, and explaining the main types of requirements engineers are familiar with. Let's. Nature Of Requirements.
From www.gao.gov
Regulatory Guidance Processes Treasury and OMB Need to Reevaluate Long Nature Of Requirements Babok describes four types of requirements and that’s very useful in understanding the evolution of requirements in business analysis practice. We will start by examining, describing, and explaining the main types of requirements engineers are familiar with. This chapter introduces the four components of requirements, known as the four pegs: Requirements engineering is the process of identifying, eliciting, analyzing, specifying,. Nature Of Requirements.
From nearcontact.com
Why Are Requirements Important in Software and Apps Development Nature Of Requirements Let's start with a look at the main types of requirements in software engineering: Requirements define the needs of organizations, groups or people along with their surroundings and describe what a solution must. We will start by examining, describing, and explaining the main types of requirements engineers are familiar with. This chapter introduces the four components of requirements, known as. Nature Of Requirements.
From www.partstown.com
Natura 03860002 EVAP COIL Parts Town Nature Of Requirements Requirements analysis is generally performed in the early stage of a development project before moving on to phases like design, implementation, and testing. Requirements engineering is the process of identifying, eliciting, analyzing, specifying, validating, and managing the needs and. This chapter introduces the four components of requirements, known as the four pegs: Requirements define the needs of organizations, groups or. Nature Of Requirements.