Breadboard Fuse . In this tutorial, we will explore two types of fuses, assemble the fuse breakout board, and add it to a circuit for protection! How to use a breadboard for beginners in electronics. This tutorial shows you how to build a very simple circuit on a breadboard that lights up a single light emitting diode (led). A breadboard is a simple and useful tool for connecting a circuit. We are going to briefly explain how breadboards are built and how they function, how to connect components to the breadboard, where they get. A fuse in electronics is usually a piece of metal with encasing, which starts melting at a certain amperage and thus interrupts the circuit. It is powered from the same line it. It’s really useful for beginners as you can easily experiment and test out circuits without soldering.
from www.lazada.com.ph
A fuse in electronics is usually a piece of metal with encasing, which starts melting at a certain amperage and thus interrupts the circuit. We are going to briefly explain how breadboards are built and how they function, how to connect components to the breadboard, where they get. In this tutorial, we will explore two types of fuses, assemble the fuse breakout board, and add it to a circuit for protection! How to use a breadboard for beginners in electronics. A breadboard is a simple and useful tool for connecting a circuit. It’s really useful for beginners as you can easily experiment and test out circuits without soldering. This tutorial shows you how to build a very simple circuit on a breadboard that lights up a single light emitting diode (led). It is powered from the same line it.
2pcs Glass Fuse 3a 250v 5*20 5*20mm 3000ma 3A AVR f3a Fast Fuse Glass
Breadboard Fuse This tutorial shows you how to build a very simple circuit on a breadboard that lights up a single light emitting diode (led). A breadboard is a simple and useful tool for connecting a circuit. A fuse in electronics is usually a piece of metal with encasing, which starts melting at a certain amperage and thus interrupts the circuit. This tutorial shows you how to build a very simple circuit on a breadboard that lights up a single light emitting diode (led). It is powered from the same line it. How to use a breadboard for beginners in electronics. In this tutorial, we will explore two types of fuses, assemble the fuse breakout board, and add it to a circuit for protection! We are going to briefly explain how breadboards are built and how they function, how to connect components to the breadboard, where they get. It’s really useful for beginners as you can easily experiment and test out circuits without soldering.
From bc-robotics.com
5mm x 20mm Breadboard / Perfboard Fuse Holder BC Robotics Breadboard Fuse This tutorial shows you how to build a very simple circuit on a breadboard that lights up a single light emitting diode (led). A breadboard is a simple and useful tool for connecting a circuit. It is powered from the same line it. It’s really useful for beginners as you can easily experiment and test out circuits without soldering. How. Breadboard Fuse.
From shopee.ph
LC076 Kimat microUSB to Breadboard Adapter module for USB breadboard Breadboard Fuse A fuse in electronics is usually a piece of metal with encasing, which starts melting at a certain amperage and thus interrupts the circuit. It is powered from the same line it. We are going to briefly explain how breadboards are built and how they function, how to connect components to the breadboard, where they get. In this tutorial, we. Breadboard Fuse.
From www.tpsearchtool.com
Learn About Atmega328p Fuse Bits And How To Use Them With An External Breadboard Fuse How to use a breadboard for beginners in electronics. A breadboard is a simple and useful tool for connecting a circuit. We are going to briefly explain how breadboards are built and how they function, how to connect components to the breadboard, where they get. A fuse in electronics is usually a piece of metal with encasing, which starts melting. Breadboard Fuse.
From blog.oshpark.com
BFuse Electronic Fuse for Breadboard OSH Park Breadboard Fuse A breadboard is a simple and useful tool for connecting a circuit. This tutorial shows you how to build a very simple circuit on a breadboard that lights up a single light emitting diode (led). A fuse in electronics is usually a piece of metal with encasing, which starts melting at a certain amperage and thus interrupts the circuit. How. Breadboard Fuse.
From hinterm-ziel.de
AVRFuses ArduinoBastelecke Breadboard Fuse It is powered from the same line it. It’s really useful for beginners as you can easily experiment and test out circuits without soldering. How to use a breadboard for beginners in electronics. A breadboard is a simple and useful tool for connecting a circuit. A fuse in electronics is usually a piece of metal with encasing, which starts melting. Breadboard Fuse.
From www.instructables.com
Breadboard Fuse 3 Steps Instructables Breadboard Fuse It is powered from the same line it. We are going to briefly explain how breadboards are built and how they function, how to connect components to the breadboard, where they get. A fuse in electronics is usually a piece of metal with encasing, which starts melting at a certain amperage and thus interrupts the circuit. How to use a. Breadboard Fuse.
From www.instructables.com
Breadboard Fuse 3 Steps Instructables Breadboard Fuse We are going to briefly explain how breadboards are built and how they function, how to connect components to the breadboard, where they get. In this tutorial, we will explore two types of fuses, assemble the fuse breakout board, and add it to a circuit for protection! A breadboard is a simple and useful tool for connecting a circuit. A. Breadboard Fuse.
From www.lazada.com.ph
2pcs glass fuse 2 amps 220v 230v 250v 5*20 5*20mm 2000ma 2a AVR f2a Breadboard Fuse A fuse in electronics is usually a piece of metal with encasing, which starts melting at a certain amperage and thus interrupts the circuit. A breadboard is a simple and useful tool for connecting a circuit. This tutorial shows you how to build a very simple circuit on a breadboard that lights up a single light emitting diode (led). How. Breadboard Fuse.
From www.youtube.com
6 How to use a Breadboard. How do breadboards work? YouTube Breadboard Fuse A breadboard is a simple and useful tool for connecting a circuit. It is powered from the same line it. A fuse in electronics is usually a piece of metal with encasing, which starts melting at a certain amperage and thus interrupts the circuit. We are going to briefly explain how breadboards are built and how they function, how to. Breadboard Fuse.
From fos.cmb.ac.lk
Fuse Rescue using High Voltage Programming with Arduino FOS Media Breadboard Fuse In this tutorial, we will explore two types of fuses, assemble the fuse breakout board, and add it to a circuit for protection! How to use a breadboard for beginners in electronics. A fuse in electronics is usually a piece of metal with encasing, which starts melting at a certain amperage and thus interrupts the circuit. This tutorial shows you. Breadboard Fuse.
From www.instructables.com
Guerrilla Battery Holder for Your Breadboard / Arduino Projects 3 Breadboard Fuse In this tutorial, we will explore two types of fuses, assemble the fuse breakout board, and add it to a circuit for protection! A fuse in electronics is usually a piece of metal with encasing, which starts melting at a certain amperage and thus interrupts the circuit. How to use a breadboard for beginners in electronics. It is powered from. Breadboard Fuse.
From bc-robotics.com
5mm x 20mm Breadboard / Perfboard Fuse Holder BC Robotics Breadboard Fuse This tutorial shows you how to build a very simple circuit on a breadboard that lights up a single light emitting diode (led). We are going to briefly explain how breadboards are built and how they function, how to connect components to the breadboard, where they get. It’s really useful for beginners as you can easily experiment and test out. Breadboard Fuse.
From learn.sparkfun.com
Fuse Breakout Board Hookup Guide SparkFun Learn Breadboard Fuse A fuse in electronics is usually a piece of metal with encasing, which starts melting at a certain amperage and thus interrupts the circuit. In this tutorial, we will explore two types of fuses, assemble the fuse breakout board, and add it to a circuit for protection! It’s really useful for beginners as you can easily experiment and test out. Breadboard Fuse.
From www.instructables.com
Breadboard Fuse 3 Steps Instructables Breadboard Fuse How to use a breadboard for beginners in electronics. This tutorial shows you how to build a very simple circuit on a breadboard that lights up a single light emitting diode (led). We are going to briefly explain how breadboards are built and how they function, how to connect components to the breadboard, where they get. A breadboard is a. Breadboard Fuse.
From www.lazada.com.ph
2pcs glass fuse 12 amp 220v 230v 250v 6*30 6*30mm 12000ma 12A AVR f12a Breadboard Fuse A fuse in electronics is usually a piece of metal with encasing, which starts melting at a certain amperage and thus interrupts the circuit. This tutorial shows you how to build a very simple circuit on a breadboard that lights up a single light emitting diode (led). A breadboard is a simple and useful tool for connecting a circuit. It’s. Breadboard Fuse.
From www.amazon.com
Aexit Plastic 830 Amplifier Installation Tiepoints Breadboard Fuse It is powered from the same line it. It’s really useful for beginners as you can easily experiment and test out circuits without soldering. In this tutorial, we will explore two types of fuses, assemble the fuse breakout board, and add it to a circuit for protection! How to use a breadboard for beginners in electronics. A fuse in electronics. Breadboard Fuse.
From makerspot.com
Breadboard Power Supply 5V / 3.3V Dual Voltage Breadboard Fuse It’s really useful for beginners as you can easily experiment and test out circuits without soldering. It is powered from the same line it. A fuse in electronics is usually a piece of metal with encasing, which starts melting at a certain amperage and thus interrupts the circuit. We are going to briefly explain how breadboards are built and how. Breadboard Fuse.
From thecustomizewindows.com
Breadboard Fuse Holder and Fuse For Arduino Projects Breadboard Fuse We are going to briefly explain how breadboards are built and how they function, how to connect components to the breadboard, where they get. It is powered from the same line it. A fuse in electronics is usually a piece of metal with encasing, which starts melting at a certain amperage and thus interrupts the circuit. In this tutorial, we. Breadboard Fuse.
From www.youtube.com
Learn how a Breadboard works and How to use It? YouTube Breadboard Fuse In this tutorial, we will explore two types of fuses, assemble the fuse breakout board, and add it to a circuit for protection! It’s really useful for beginners as you can easily experiment and test out circuits without soldering. A breadboard is a simple and useful tool for connecting a circuit. It is powered from the same line it. How. Breadboard Fuse.
From www.youtube.com
How to use a breadboard. What is a breadboard. How to use a breadboard Breadboard Fuse A breadboard is a simple and useful tool for connecting a circuit. In this tutorial, we will explore two types of fuses, assemble the fuse breakout board, and add it to a circuit for protection! A fuse in electronics is usually a piece of metal with encasing, which starts melting at a certain amperage and thus interrupts the circuit. It. Breadboard Fuse.
From www.instructables.com
Breadboard Fuse 3 Steps Instructables Breadboard Fuse We are going to briefly explain how breadboards are built and how they function, how to connect components to the breadboard, where they get. A breadboard is a simple and useful tool for connecting a circuit. It is powered from the same line it. It’s really useful for beginners as you can easily experiment and test out circuits without soldering.. Breadboard Fuse.
From www.youtube.com
How to wire up in line fuse holder to protect breadboard power supply Breadboard Fuse It is powered from the same line it. This tutorial shows you how to build a very simple circuit on a breadboard that lights up a single light emitting diode (led). A fuse in electronics is usually a piece of metal with encasing, which starts melting at a certain amperage and thus interrupts the circuit. We are going to briefly. Breadboard Fuse.
From www.youtube.com
Breadboard mechanical fuse option YouTube Breadboard Fuse It is powered from the same line it. How to use a breadboard for beginners in electronics. In this tutorial, we will explore two types of fuses, assemble the fuse breakout board, and add it to a circuit for protection! It’s really useful for beginners as you can easily experiment and test out circuits without soldering. We are going to. Breadboard Fuse.
From bc-robotics.com
5mm x 20mm Breadboard / Perfboard Fuse Holder BC Robotics Breadboard Fuse A breadboard is a simple and useful tool for connecting a circuit. This tutorial shows you how to build a very simple circuit on a breadboard that lights up a single light emitting diode (led). In this tutorial, we will explore two types of fuses, assemble the fuse breakout board, and add it to a circuit for protection! We are. Breadboard Fuse.
From en.wikipedia.org
File400 points breadboard.jpg Wikipedia Breadboard Fuse We are going to briefly explain how breadboards are built and how they function, how to connect components to the breadboard, where they get. In this tutorial, we will explore two types of fuses, assemble the fuse breakout board, and add it to a circuit for protection! A breadboard is a simple and useful tool for connecting a circuit. It’s. Breadboard Fuse.
From www.lazada.com.ph
2pcs Glass Fuse 3a 250v 5*20 5*20mm 3000ma 3A AVR f3a Fast Fuse Glass Breadboard Fuse How to use a breadboard for beginners in electronics. It’s really useful for beginners as you can easily experiment and test out circuits without soldering. We are going to briefly explain how breadboards are built and how they function, how to connect components to the breadboard, where they get. A breadboard is a simple and useful tool for connecting a. Breadboard Fuse.
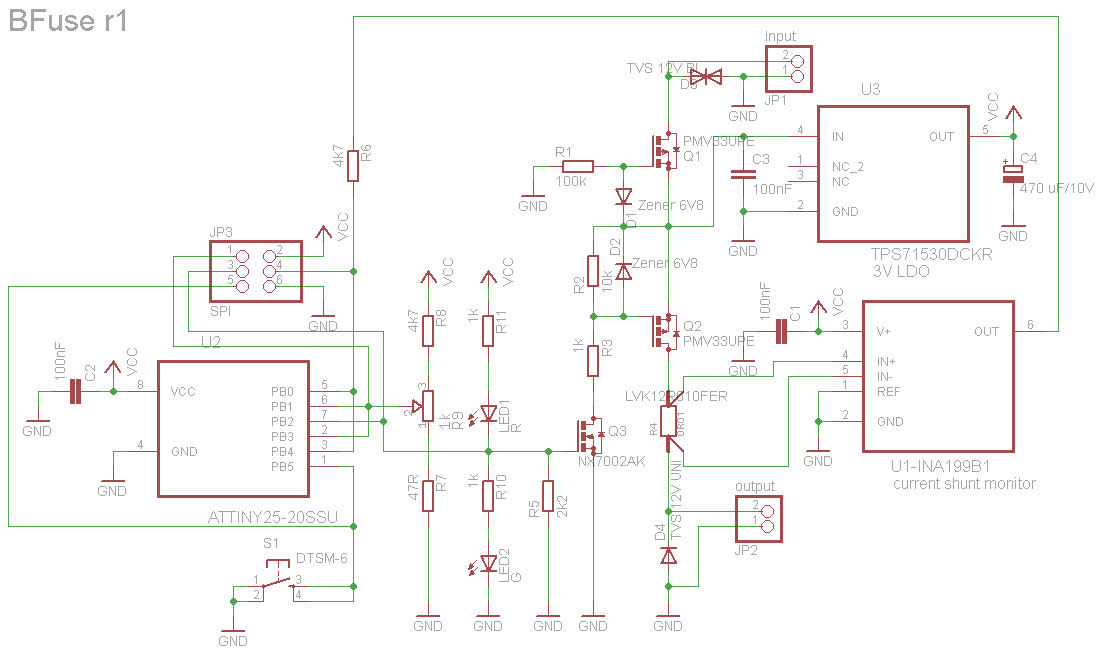
From kaktuscircuits.blogspot.com
kaktus circuits BFuse Electronic Fuse for Breadboard Breadboard Fuse This tutorial shows you how to build a very simple circuit on a breadboard that lights up a single light emitting diode (led). A fuse in electronics is usually a piece of metal with encasing, which starts melting at a certain amperage and thus interrupts the circuit. A breadboard is a simple and useful tool for connecting a circuit. In. Breadboard Fuse.
From www.instructables.com
Breadboard Fuse 3 Steps Instructables Breadboard Fuse This tutorial shows you how to build a very simple circuit on a breadboard that lights up a single light emitting diode (led). We are going to briefly explain how breadboards are built and how they function, how to connect components to the breadboard, where they get. In this tutorial, we will explore two types of fuses, assemble the fuse. Breadboard Fuse.
From kaktuscircuits.blogspot.com
kaktus circuits BFuse Electronic Fuse for Breadboard Breadboard Fuse A breadboard is a simple and useful tool for connecting a circuit. It is powered from the same line it. This tutorial shows you how to build a very simple circuit on a breadboard that lights up a single light emitting diode (led). How to use a breadboard for beginners in electronics. A fuse in electronics is usually a piece. Breadboard Fuse.
From www.amazon.ca
MakerSpot [2022 New Version] Breadboard Power Supply Board Module 3.3V Breadboard Fuse How to use a breadboard for beginners in electronics. We are going to briefly explain how breadboards are built and how they function, how to connect components to the breadboard, where they get. This tutorial shows you how to build a very simple circuit on a breadboard that lights up a single light emitting diode (led). A fuse in electronics. Breadboard Fuse.
From bc-robotics.com
5mm x 20mm Breadboard / Perfboard Fuse Holder BC Robotics Breadboard Fuse How to use a breadboard for beginners in electronics. It is powered from the same line it. This tutorial shows you how to build a very simple circuit on a breadboard that lights up a single light emitting diode (led). A fuse in electronics is usually a piece of metal with encasing, which starts melting at a certain amperage and. Breadboard Fuse.
From www.instructables.com
Breadboard Fuse 3 Steps Instructables Breadboard Fuse A breadboard is a simple and useful tool for connecting a circuit. How to use a breadboard for beginners in electronics. This tutorial shows you how to build a very simple circuit on a breadboard that lights up a single light emitting diode (led). In this tutorial, we will explore two types of fuses, assemble the fuse breakout board, and. Breadboard Fuse.
From www.lazada.com.ph
2pcs glass fuse 10 amp 220v 230v 250v 6*30 6*30mm 10000ma 10A AVR f10a Breadboard Fuse In this tutorial, we will explore two types of fuses, assemble the fuse breakout board, and add it to a circuit for protection! It’s really useful for beginners as you can easily experiment and test out circuits without soldering. We are going to briefly explain how breadboards are built and how they function, how to connect components to the breadboard,. Breadboard Fuse.
From learn.sparkfun.com
How to Use a Breadboard SparkFun Learn Breadboard Fuse This tutorial shows you how to build a very simple circuit on a breadboard that lights up a single light emitting diode (led). In this tutorial, we will explore two types of fuses, assemble the fuse breakout board, and add it to a circuit for protection! We are going to briefly explain how breadboards are built and how they function,. Breadboard Fuse.
From www.instructables.com
Breadboard Fuse 3 Steps Instructables Breadboard Fuse It’s really useful for beginners as you can easily experiment and test out circuits without soldering. A breadboard is a simple and useful tool for connecting a circuit. In this tutorial, we will explore two types of fuses, assemble the fuse breakout board, and add it to a circuit for protection! This tutorial shows you how to build a very. Breadboard Fuse.