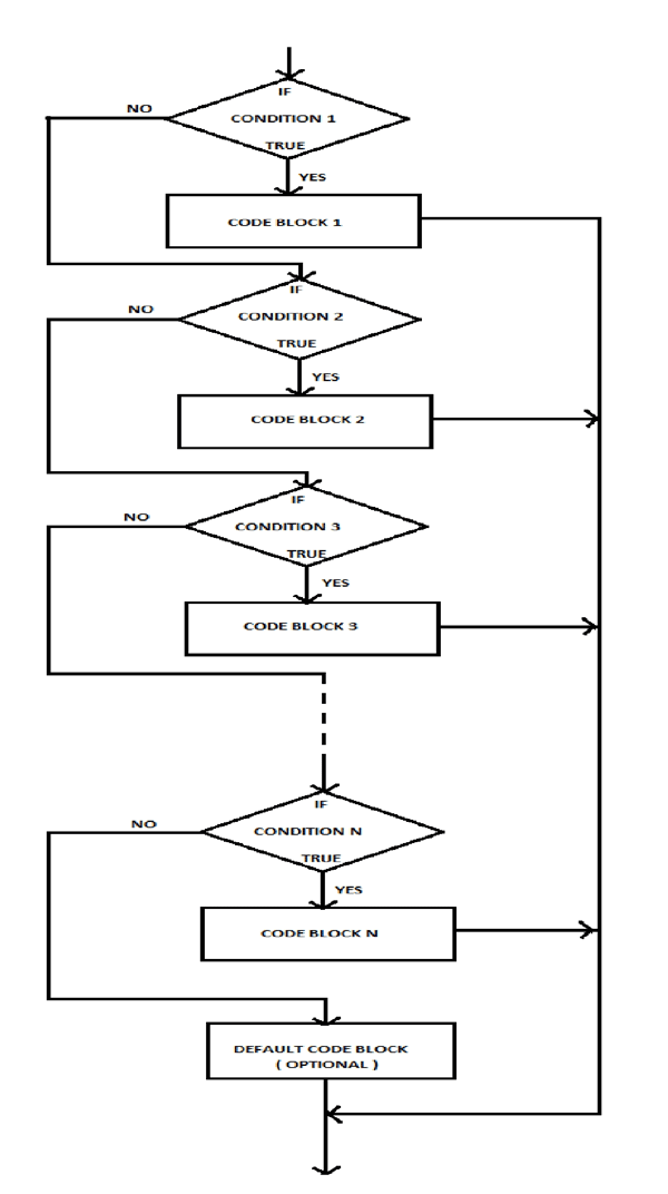
What Is A Flow Control In C . Sometimes it is useful to setup your program so that certain lines of code are executed based on certain conditions. Control statements in c are programming constructs that allow you to control the flow of a program. Flow control is basically a technique that gives permission to two of stations that are working and processing at different speeds to just. C treats logic as being arithmetic. C gives us the ability. Control flow statements are fundamental components of programming languages that allow developers to control the order in which. Such statements by which we determine the flow of a program are called control statements or decision control statements. It allows developers or programmers to control the flow and sequence of. What is control statements in c. Flow control refers to the execution order of statements or instructions in a program. What is flow control in c? If you chose some particular value. The value 0 (zero) represents false, and all other values represent true.
from www.engineersgarage.com
Flow control refers to the execution order of statements or instructions in a program. Such statements by which we determine the flow of a program are called control statements or decision control statements. What is control statements in c. What is flow control in c? Flow control is basically a technique that gives permission to two of stations that are working and processing at different speeds to just. C gives us the ability. Sometimes it is useful to setup your program so that certain lines of code are executed based on certain conditions. It allows developers or programmers to control the flow and sequence of. Control statements in c are programming constructs that allow you to control the flow of a program. The value 0 (zero) represents false, and all other values represent true.
Code Flow Control in C Language
What Is A Flow Control In C What is control statements in c. Control statements in c are programming constructs that allow you to control the flow of a program. C gives us the ability. If you chose some particular value. Flow control refers to the execution order of statements or instructions in a program. Flow control is basically a technique that gives permission to two of stations that are working and processing at different speeds to just. Such statements by which we determine the flow of a program are called control statements or decision control statements. What is flow control in c? What is control statements in c. Control flow statements are fundamental components of programming languages that allow developers to control the order in which. Sometimes it is useful to setup your program so that certain lines of code are executed based on certain conditions. The value 0 (zero) represents false, and all other values represent true. It allows developers or programmers to control the flow and sequence of. C treats logic as being arithmetic.
From www.slideshare.net
Flow control in c++ What Is A Flow Control In C It allows developers or programmers to control the flow and sequence of. Sometimes it is useful to setup your program so that certain lines of code are executed based on certain conditions. Flow control refers to the execution order of statements or instructions in a program. Flow control is basically a technique that gives permission to two of stations that. What Is A Flow Control In C.
From www.youtube.com
C102 Learn Flow Control in C programming language HackerCode YouTube What Is A Flow Control In C Sometimes it is useful to setup your program so that certain lines of code are executed based on certain conditions. Control flow statements are fundamental components of programming languages that allow developers to control the order in which. The value 0 (zero) represents false, and all other values represent true. If you chose some particular value. What is control statements. What Is A Flow Control In C.
From www.youtube.com
Flow control in 'C' Programming YouTube What Is A Flow Control In C Flow control refers to the execution order of statements or instructions in a program. It allows developers or programmers to control the flow and sequence of. What is control statements in c. Sometimes it is useful to setup your program so that certain lines of code are executed based on certain conditions. If you chose some particular value. Control flow. What Is A Flow Control In C.
From www.slideserve.com
PPT Example Control Flow Graphs PowerPoint Presentation, free What Is A Flow Control In C If you chose some particular value. C treats logic as being arithmetic. C gives us the ability. Flow control refers to the execution order of statements or instructions in a program. Such statements by which we determine the flow of a program are called control statements or decision control statements. What is flow control in c? Control flow statements are. What Is A Flow Control In C.
From www.slideserve.com
PPT EE138 Introduction to Embedded Control System Design PowerPoint What Is A Flow Control In C Flow control refers to the execution order of statements or instructions in a program. Control statements in c are programming constructs that allow you to control the flow of a program. Flow control is basically a technique that gives permission to two of stations that are working and processing at different speeds to just. It allows developers or programmers to. What Is A Flow Control In C.
From afteracademy.com
What is FlowControl in networking? What Is A Flow Control In C It allows developers or programmers to control the flow and sequence of. Control flow statements are fundamental components of programming languages that allow developers to control the order in which. What is control statements in c. What is flow control in c? The value 0 (zero) represents false, and all other values represent true. Control statements in c are programming. What Is A Flow Control In C.
From www.engineersgarage.com
Code Flow Control in C Language What Is A Flow Control In C If you chose some particular value. What is flow control in c? Flow control refers to the execution order of statements or instructions in a program. What is control statements in c. Such statements by which we determine the flow of a program are called control statements or decision control statements. The value 0 (zero) represents false, and all other. What Is A Flow Control In C.
From fity.club
Flow Control What Is A Flow Control In C Control statements in c are programming constructs that allow you to control the flow of a program. What is flow control in c? If you chose some particular value. C gives us the ability. The value 0 (zero) represents false, and all other values represent true. It allows developers or programmers to control the flow and sequence of. Flow control. What Is A Flow Control In C.
From www.ninjaone.com
What Is Flow Control? NinjaOne What Is A Flow Control In C C gives us the ability. The value 0 (zero) represents false, and all other values represent true. What is flow control in c? What is control statements in c. Flow control refers to the execution order of statements or instructions in a program. Control flow statements are fundamental components of programming languages that allow developers to control the order in. What Is A Flow Control In C.
From studylib.net
Flow control in C language What Is A Flow Control In C What is control statements in c. C gives us the ability. Such statements by which we determine the flow of a program are called control statements or decision control statements. Sometimes it is useful to setup your program so that certain lines of code are executed based on certain conditions. Flow control refers to the execution order of statements or. What Is A Flow Control In C.
From embetronicx.com
Flow Control in C Control Statements in C EmbeTronicX What Is A Flow Control In C Sometimes it is useful to setup your program so that certain lines of code are executed based on certain conditions. Control statements in c are programming constructs that allow you to control the flow of a program. Flow control is basically a technique that gives permission to two of stations that are working and processing at different speeds to just.. What Is A Flow Control In C.
From www.youtube.com
Basic of C Programming by Abhishek Katiyar Day 3 Flow Control in C What Is A Flow Control In C It allows developers or programmers to control the flow and sequence of. If you chose some particular value. Flow control is basically a technique that gives permission to two of stations that are working and processing at different speeds to just. Control flow statements are fundamental components of programming languages that allow developers to control the order in which. C. What Is A Flow Control In C.
From embetronicx.com
Flow Control in C Control Statements in C EmbeTronicX What Is A Flow Control In C Control statements in c are programming constructs that allow you to control the flow of a program. Flow control refers to the execution order of statements or instructions in a program. The value 0 (zero) represents false, and all other values represent true. Control flow statements are fundamental components of programming languages that allow developers to control the order in. What Is A Flow Control In C.
From www.slideshare.net
Flow control in c++ What Is A Flow Control In C If you chose some particular value. What is flow control in c? Flow control is basically a technique that gives permission to two of stations that are working and processing at different speeds to just. C treats logic as being arithmetic. What is control statements in c. Control flow statements are fundamental components of programming languages that allow developers to. What Is A Flow Control In C.
From www.engineersgarage.com
Code Flow Control in C Language What Is A Flow Control In C Flow control refers to the execution order of statements or instructions in a program. The value 0 (zero) represents false, and all other values represent true. Control statements in c are programming constructs that allow you to control the flow of a program. What is control statements in c. If you chose some particular value. Sometimes it is useful to. What Is A Flow Control In C.
From www.slideserve.com
PPT Flow control in C language PowerPoint Presentation, free download What Is A Flow Control In C What is flow control in c? What is control statements in c. Such statements by which we determine the flow of a program are called control statements or decision control statements. Sometimes it is useful to setup your program so that certain lines of code are executed based on certain conditions. The value 0 (zero) represents false, and all other. What Is A Flow Control In C.
From www.slideserve.com
PPT Flow control in C language PowerPoint Presentation, free download What Is A Flow Control In C Control statements in c are programming constructs that allow you to control the flow of a program. The value 0 (zero) represents false, and all other values represent true. Flow control refers to the execution order of statements or instructions in a program. What is control statements in c. It allows developers or programmers to control the flow and sequence. What Is A Flow Control In C.
From www.youtube.com
Flow Control Statement In CProgramming 🧾 Learn C Programming What Is A Flow Control In C It allows developers or programmers to control the flow and sequence of. What is control statements in c. C treats logic as being arithmetic. Control flow statements are fundamental components of programming languages that allow developers to control the order in which. C gives us the ability. Control statements in c are programming constructs that allow you to control the. What Is A Flow Control In C.
From www.btechsmartclass.com
C Tutorials for statement Flow Control in C loops in c What Is A Flow Control In C What is flow control in c? C treats logic as being arithmetic. Flow control refers to the execution order of statements or instructions in a program. Sometimes it is useful to setup your program so that certain lines of code are executed based on certain conditions. C gives us the ability. It allows developers or programmers to control the flow. What Is A Flow Control In C.
From embetronicx.com
Flow Control in C Control Statements in C EmbeTronicX What Is A Flow Control In C Control statements in c are programming constructs that allow you to control the flow of a program. Flow control refers to the execution order of statements or instructions in a program. Flow control is basically a technique that gives permission to two of stations that are working and processing at different speeds to just. The value 0 (zero) represents false,. What Is A Flow Control In C.
From iq.opengenus.org
Program Flow control in C++ What Is A Flow Control In C C treats logic as being arithmetic. Flow control is basically a technique that gives permission to two of stations that are working and processing at different speeds to just. What is flow control in c? Flow control refers to the execution order of statements or instructions in a program. If you chose some particular value. It allows developers or programmers. What Is A Flow Control In C.
From www.slideserve.com
PPT Flow control in C language PowerPoint Presentation, free download What Is A Flow Control In C If you chose some particular value. C gives us the ability. It allows developers or programmers to control the flow and sequence of. What is control statements in c. Flow control is basically a technique that gives permission to two of stations that are working and processing at different speeds to just. The value 0 (zero) represents false, and all. What Is A Flow Control In C.
From stackoverflow.com
c How to draw a Control Flow Graph from this code? Stack Overflow What Is A Flow Control In C What is control statements in c. Flow control is basically a technique that gives permission to two of stations that are working and processing at different speeds to just. C treats logic as being arithmetic. Such statements by which we determine the flow of a program are called control statements or decision control statements. C gives us the ability. Sometimes. What Is A Flow Control In C.
From codeinstitute.net
What is Flow Control? Code Institute Global What Is A Flow Control In C It allows developers or programmers to control the flow and sequence of. Control flow statements are fundamental components of programming languages that allow developers to control the order in which. What is flow control in c? C gives us the ability. C treats logic as being arithmetic. If you chose some particular value. What is control statements in c. Flow. What Is A Flow Control In C.
From www.engineersgarage.com
Code Flow Control in C Language What Is A Flow Control In C Flow control is basically a technique that gives permission to two of stations that are working and processing at different speeds to just. Sometimes it is useful to setup your program so that certain lines of code are executed based on certain conditions. If you chose some particular value. What is flow control in c? Control statements in c are. What Is A Flow Control In C.
From www.youtube.com
Flow control in C YouTube What Is A Flow Control In C Flow control refers to the execution order of statements or instructions in a program. It allows developers or programmers to control the flow and sequence of. What is flow control in c? What is control statements in c. Such statements by which we determine the flow of a program are called control statements or decision control statements. C treats logic. What Is A Flow Control In C.
From www.fity.club
Flow Control What Is A Flow Control In C Sometimes it is useful to setup your program so that certain lines of code are executed based on certain conditions. It allows developers or programmers to control the flow and sequence of. Control flow statements are fundamental components of programming languages that allow developers to control the order in which. If you chose some particular value. Flow control refers to. What Is A Flow Control In C.
From www.btechsmartclass.com
C Tutorials while statement flow Control in C Loops in C What Is A Flow Control In C What is control statements in c. Flow control is basically a technique that gives permission to two of stations that are working and processing at different speeds to just. What is flow control in c? C treats logic as being arithmetic. Flow control refers to the execution order of statements or instructions in a program. Control statements in c are. What Is A Flow Control In C.
From www.youtube.com
How To Learn C++ Control flow & OOP YouTube What Is A Flow Control In C What is control statements in c. The value 0 (zero) represents false, and all other values represent true. What is flow control in c? It allows developers or programmers to control the flow and sequence of. Control flow statements are fundamental components of programming languages that allow developers to control the order in which. C gives us the ability. Flow. What Is A Flow Control In C.
From endjin.com
Flow control in C What Is A Flow Control In C Such statements by which we determine the flow of a program are called control statements or decision control statements. What is control statements in c. If you chose some particular value. C treats logic as being arithmetic. Flow control refers to the execution order of statements or instructions in a program. Sometimes it is useful to setup your program so. What Is A Flow Control In C.
From stackoverflow.com
c How to draw a Control Flow Graph from this code? Stack Overflow What Is A Flow Control In C The value 0 (zero) represents false, and all other values represent true. It allows developers or programmers to control the flow and sequence of. Flow control is basically a technique that gives permission to two of stations that are working and processing at different speeds to just. Flow control refers to the execution order of statements or instructions in a. What Is A Flow Control In C.
From www.slideserve.com
PPT Flow control in C language PowerPoint Presentation, free download What Is A Flow Control In C C treats logic as being arithmetic. Flow control is basically a technique that gives permission to two of stations that are working and processing at different speeds to just. What is control statements in c. It allows developers or programmers to control the flow and sequence of. Such statements by which we determine the flow of a program are called. What Is A Flow Control In C.
From fity.club
Flow Control What Is A Flow Control In C Control flow statements are fundamental components of programming languages that allow developers to control the order in which. Such statements by which we determine the flow of a program are called control statements or decision control statements. Flow control refers to the execution order of statements or instructions in a program. It allows developers or programmers to control the flow. What Is A Flow Control In C.
From www.studocu.com
C++ control structures C++ Control Flow Statements week 3 Control What Is A Flow Control In C The value 0 (zero) represents false, and all other values represent true. Control flow statements are fundamental components of programming languages that allow developers to control the order in which. Flow control refers to the execution order of statements or instructions in a program. If you chose some particular value. It allows developers or programmers to control the flow and. What Is A Flow Control In C.
From www.scribd.com
Decision Making and Flow Control in C An Overview of Selection and What Is A Flow Control In C If you chose some particular value. Flow control is basically a technique that gives permission to two of stations that are working and processing at different speeds to just. What is control statements in c. C gives us the ability. Flow control refers to the execution order of statements or instructions in a program. Sometimes it is useful to setup. What Is A Flow Control In C.