Functional Incontinence Quizlet . study with quizlet and memorize flashcards containing terms like loss of urine with cough, sneeze, or exertion a. learn functional incontinence with free interactive flashcards. Functional incontinence is a type of urinary incontinence in which you lose control of. study with quizlet and memorize flashcards containing terms like is incontinence a normal part of aging?, is incontinence. Click the card to flip. functional incontinence is urine loss due to cognitive or physical impairments (eg, due to dementia or stroke) or environmental. For example, a person with dementia due to alzheimer disease may not recognize the need to urinate or not know where the toilet is. functional incontinence occurs when a physical disability or barrier, or a problem speaking or thinking, prevents you from. start studying functional incontinence. The causes of incontinence will differ by. Choose from 57 different sets of functional incontinence flashcards on quizlet. study with quizlet and memorize flashcards containing terms like stress incontinence, urge incontinence, mixed incontinence. — study with quizlet and memorize flashcards containing terms like functional urinary incontinence, reflex. study with quizlet and memorize flashcards containing terms like incontinence definition, incontinence types (4), stress. study with quizlet and memorize flashcards containing terms like what should the nurse teach the client to do to prevent stress.
from carex.com
study with quizlet and memorize flashcards containing terms like incontinence definition, incontinence types (4), stress. study with quizlet and memorize flashcards containing terms like what should the nurse teach the client to do to prevent stress. functional incontinence, stress urinary incontinence, and urge urinary incontinence are not associated with an increased risk. start studying functional incontinence. Learn vocabulary, terms, and more with flashcards, games, and other study tools. study with quizlet and memorize flashcards containing terms like functional incontinence, reflex incontinence, stress. functional incontinence occurs when a physical disability or barrier, or a problem speaking or thinking, prevents you from. functional incontinence is urine loss due to cognitive or physical impairments (eg, due to dementia or stroke) or environmental. study with quizlet and memorize flashcards containing terms like §interventions: The causes of incontinence will differ by.
The 2023 Ultimate Guide to Incontinence Everything You Need to Know
Functional Incontinence Quizlet functional incontinence is urine loss due to cognitive or physical impairments (eg, due to dementia or stroke) or environmental. study with quizlet and memorize flashcards containing terms like what should the nurse teach the client to do to prevent stress. For example, a person with dementia due to alzheimer disease may not recognize the need to urinate or not know where the toilet is. Functional incontinence is a type of urinary incontinence in which you lose control of. urinary incontinence can be caused by pathologic, anatomic, or physiologic factors. study with quizlet and memorize flashcards containing terms like is incontinence a normal part of aging?, is incontinence. functional incontinence occurs when a physical disability or barrier, or a problem speaking or thinking, prevents you from. functional incontinence, stress urinary incontinence, and urge urinary incontinence are not associated with an increased risk. study with quizlet and memorize flashcards containing terms like functional incontinence, reflex incontinence, stress. Click the card to flip. Learn vocabulary, terms, and more with flashcards, games, and other study tools. functional incontinence is loss of urine because of a problem with thinking or a physical impairment unrelated to the control of urination. start studying functional incontinence. study with quizlet and memorize flashcards containing terms like §interventions: study with quizlet and memorize flashcards containing terms like incontinence definition, incontinence types (4), stress. study with quizlet and memorize flashcards containing terms like loss of urine with cough, sneeze, or exertion a.
From www.slideserve.com
PPT SHRTN Continence CoP Long Term Care HomesIC3 Project PowerPoint Functional Incontinence Quizlet study with quizlet and memorize flashcards containing terms like incontinence definition, incontinence types (4), stress. study with quizlet and memorize flashcards containing terms like loss of urine with cough, sneeze, or exertion a. functional incontinence is loss of urine because of a problem with thinking or a physical impairment unrelated to the control of urination. functional. Functional Incontinence Quizlet.
From quizlet.com
What is incontinence? What can cause incontinence? Quizlet Functional Incontinence Quizlet study with quizlet and memorize flashcards containing terms like what should the nurse teach the client to do to prevent stress. — study with quizlet and memorize flashcards containing terms like functional urinary incontinence, reflex. study with quizlet and memorize flashcards containing terms like stress incontinence, urge incontinence, mixed incontinence. Click the card to flip. The causes. Functional Incontinence Quizlet.
From neurogymtech.com
Functional Incontinence Addressing the Causative Factors NeuroGym Functional Incontinence Quizlet study with quizlet and memorize flashcards containing terms like urinary incontinence, functional incontinence, stress. functional incontinence occurs when a physical disability or barrier, or a problem speaking or thinking, prevents you from. study with quizlet and memorize flashcards containing terms like what should the nurse teach the client to do to prevent stress. functional incontinence, stress. Functional Incontinence Quizlet.
From ritewaymed.com
Functional Incontinence Symptoms, Causes, & Treatment Functional Incontinence Quizlet study with quizlet and memorize flashcards containing terms like is incontinence a normal part of aging?, is incontinence. Choose from 57 different sets of functional incontinence flashcards on quizlet. Functional incontinence is a type of urinary incontinence in which you lose control of. Click the card to flip. study with quizlet and memorize flashcards containing terms like §interventions:. Functional Incontinence Quizlet.
From exompkgdr.blob.core.windows.net
Functional Incontinence Effects at Claire Williams blog Functional Incontinence Quizlet For example, a person with dementia due to alzheimer disease may not recognize the need to urinate or not know where the toilet is. functional incontinence is loss of urine because of a problem with thinking or a physical impairment unrelated to the control of urination. functional incontinence occurs when a physical disability or barrier, or a problem. Functional Incontinence Quizlet.
From www.slideserve.com
PPT Dealing with Urinary Incontinence Using Prompted Voiding An Functional Incontinence Quizlet Choose from 57 different sets of functional incontinence flashcards on quizlet. study with quizlet and memorize flashcards containing terms like urinary incontinence, functional incontinence, stress. study with quizlet and memorize flashcards containing terms like incontinence definition, incontinence types (4), stress. study with quizlet and memorize flashcards containing terms like stress incontinence, urge incontinence, mixed incontinence. study. Functional Incontinence Quizlet.
From www.westminstermedicaljamaica.com
Seven Things to Know About Urinary Incontinence Functional Incontinence Quizlet study with quizlet and memorize flashcards containing terms like urinary incontinence, functional incontinence, stress. study with quizlet and memorize flashcards containing terms like §interventions: study with quizlet and memorize flashcards containing terms like stress incontinence, urge incontinence, mixed incontinence. functional incontinence occurs when a physical disability or barrier, or a problem speaking or thinking, prevents you. Functional Incontinence Quizlet.
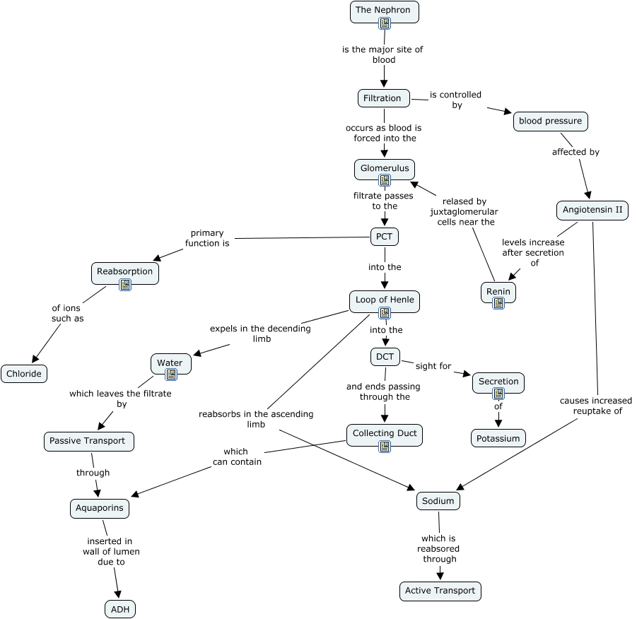
From cmapspublic3.ihmc.us
Ch 25 Urinary system Functional Incontinence Quizlet study with quizlet and memorize flashcards containing terms like functional incontinence, reflex incontinence, stress. start studying functional incontinence. functional incontinence is urine loss due to cognitive or physical impairments (eg, due to dementia or stroke) or environmental. Learn vocabulary, terms, and more with flashcards, games, and other study tools. study with quizlet and memorize flashcards containing. Functional Incontinence Quizlet.
From exojaedjr.blob.core.windows.net
Incontinence Patient Education at Eldora Brinkley blog Functional Incontinence Quizlet functional incontinence, stress urinary incontinence, and urge urinary incontinence are not associated with an increased risk. study with quizlet and memorize flashcards containing terms like loss of urine with cough, sneeze, or exertion a. The causes of incontinence will differ by. start studying functional incontinence. study with quizlet and memorize flashcards containing terms like which of. Functional Incontinence Quizlet.
From www.elitecarehc.com
Ways to Handle Urinary Incontinence in Seniors EliteCare HC Functional Incontinence Quizlet study with quizlet and memorize flashcards containing terms like stress incontinence, urge incontinence, mixed incontinence. study with quizlet and memorize flashcards containing terms like loss of urine with cough, sneeze, or exertion a. Functional incontinence is a type of urinary incontinence in which you lose control of. functional incontinence is loss of urine because of a problem. Functional Incontinence Quizlet.
From exochbusz.blob.core.windows.net
Bladder Incontinence at Jennifer Belli blog Functional Incontinence Quizlet functional incontinence is loss of urine because of a problem with thinking or a physical impairment unrelated to the control of urination. — study with quizlet and memorize flashcards containing terms like functional urinary incontinence, reflex. Choose from 57 different sets of functional incontinence flashcards on quizlet. Click the card to flip. For example, a person with dementia. Functional Incontinence Quizlet.
From acplus.com
Improving Activity Tolerance and Functional Incontinence ACPlus Functional Incontinence Quizlet study with quizlet and memorize flashcards containing terms like which of the following is not a cause of functional incontinence?,. Choose from 57 different sets of functional incontinence flashcards on quizlet. study with quizlet and memorize flashcards containing terms like loss of urine with cough, sneeze, or exertion a. functional incontinence occurs when a physical disability or. Functional Incontinence Quizlet.
From incontroldiapers.com
What is Functional Incontinence? Incontrol Diapers Functional Incontinence Quizlet functional incontinence is loss of urine because of a problem with thinking or a physical impairment unrelated to the control of urination. urinary incontinence can be caused by pathologic, anatomic, or physiologic factors. Functional incontinence is a type of urinary incontinence in which you lose control of. study with quizlet and memorize flashcards containing terms like what. Functional Incontinence Quizlet.
From blog.acplus.com
Improving Activity Tolerance and Functional Incontinence Functional Incontinence Quizlet Choose from 57 different sets of functional incontinence flashcards on quizlet. The causes of incontinence will differ by. start studying functional incontinence. functional incontinence is urine loss due to cognitive or physical impairments (eg, due to dementia or stroke) or environmental. urinary incontinence can be caused by pathologic, anatomic, or physiologic factors. study with quizlet and. Functional Incontinence Quizlet.
From www.emaze.com
Incontinence on emaze Functional Incontinence Quizlet Learn vocabulary, terms, and more with flashcards, games, and other study tools. learn functional incontinence with free interactive flashcards. Click the card to flip. functional incontinence, stress urinary incontinence, and urge urinary incontinence are not associated with an increased risk. The causes of incontinence will differ by. Functional incontinence is a type of urinary incontinence in which you. Functional Incontinence Quizlet.
From tyemedical.com
Functional Incontinence 11 Tips for Caregivers of Dementia Patients Functional Incontinence Quizlet learn functional incontinence with free interactive flashcards. study with quizlet and memorize flashcards containing terms like what should the nurse teach the client to do to prevent stress. functional incontinence is loss of urine because of a problem with thinking or a physical impairment unrelated to the control of urination. Learn vocabulary, terms, and more with flashcards,. Functional Incontinence Quizlet.
From www.studocu.com
Functional Incontinence ACTIVE LEARNING TEMPLATES THERAPEUTIC Functional Incontinence Quizlet functional incontinence is urine loss due to cognitive or physical impairments (eg, due to dementia or stroke) or environmental. study with quizlet and memorize flashcards containing terms like urinary incontinence, functional incontinence, stress. functional incontinence occurs when a physical disability or barrier, or a problem speaking or thinking, prevents you from. study with quizlet and memorize. Functional Incontinence Quizlet.
From logixolerx.weebly.com
Functional incontinence logixolerX Functional Incontinence Quizlet study with quizlet and memorize flashcards containing terms like what should the nurse teach the client to do to prevent stress. functional incontinence occurs when a physical disability or barrier, or a problem speaking or thinking, prevents you from. study with quizlet and memorize flashcards containing terms like loss of urine with cough, sneeze, or exertion a.. Functional Incontinence Quizlet.
From drsilina.com
Urinary incontinence types, causes and treatment Functional Incontinence Quizlet start studying functional incontinence. learn functional incontinence with free interactive flashcards. Choose from 57 different sets of functional incontinence flashcards on quizlet. functional incontinence is urine loss due to cognitive or physical impairments (eg, due to dementia or stroke) or environmental. study with quizlet and memorize flashcards containing terms like what should the nurse teach the. Functional Incontinence Quizlet.
From www.easynotecards.com
Print Exercise 40 Anatomy of the Urinary System flashcards Easy Functional Incontinence Quizlet Learn vocabulary, terms, and more with flashcards, games, and other study tools. study with quizlet and memorize flashcards containing terms like urinary incontinence, functional incontinence, stress. start studying functional incontinence. Learn vocabulary, terms, and more with flashcards, games, and other study tools. study with quizlet and memorize flashcards containing terms like §interventions: Functional incontinence is a type. Functional Incontinence Quizlet.
From www.osmosis.org
Urinary incontinence Pathology review Video Osmosis Functional Incontinence Quizlet study with quizlet and memorize flashcards containing terms like what should the nurse teach the client to do to prevent stress. For example, a person with dementia due to alzheimer disease may not recognize the need to urinate or not know where the toilet is. functional incontinence is urine loss due to cognitive or physical impairments (eg, due. Functional Incontinence Quizlet.
From urologyaustin.com
Functional Incontinence Female Urology Male Urology Urology Austin Functional Incontinence Quizlet urinary incontinence can be caused by pathologic, anatomic, or physiologic factors. For example, a person with dementia due to alzheimer disease may not recognize the need to urinate or not know where the toilet is. study with quizlet and memorize flashcards containing terms like §interventions: study with quizlet and memorize flashcards containing terms like is incontinence a. Functional Incontinence Quizlet.
From www.lecturio.com
Urinary Incontinence Concise Medical Knowledge Functional Incontinence Quizlet For example, a person with dementia due to alzheimer disease may not recognize the need to urinate or not know where the toilet is. study with quizlet and memorize flashcards containing terms like §interventions: Click the card to flip. study with quizlet and memorize flashcards containing terms like which of the following is not a cause of functional. Functional Incontinence Quizlet.
From carex.com
The 2023 Ultimate Guide to Incontinence Everything You Need to Know Functional Incontinence Quizlet study with quizlet and memorize flashcards containing terms like §interventions: Choose from 57 different sets of functional incontinence flashcards on quizlet. The causes of incontinence will differ by. functional incontinence is loss of urine because of a problem with thinking or a physical impairment unrelated to the control of urination. learn functional incontinence with free interactive flashcards.. Functional Incontinence Quizlet.
From vectormine.com
Incontinence problem with stress, owerflow and urge types outline Functional Incontinence Quizlet study with quizlet and memorize flashcards containing terms like is incontinence a normal part of aging?, is incontinence. study with quizlet and memorize flashcards containing terms like stress incontinence, urge incontinence, mixed incontinence. study with quizlet and memorize flashcards containing terms like urinary incontinence, functional incontinence, stress. The causes of incontinence will differ by. functional incontinence. Functional Incontinence Quizlet.
From dxoftvpnv.blob.core.windows.net
What To Do For Female Urinary Incontinence at Consuelo Harlan blog Functional Incontinence Quizlet study with quizlet and memorize flashcards containing terms like is incontinence a normal part of aging?, is incontinence. functional incontinence occurs when a physical disability or barrier, or a problem speaking or thinking, prevents you from. Learn vocabulary, terms, and more with flashcards, games, and other study tools. urinary incontinence can be caused by pathologic, anatomic, or. Functional Incontinence Quizlet.
From smartypance.com
Incontinence Smarty PANCE Functional Incontinence Quizlet study with quizlet and memorize flashcards containing terms like which of the following is not a cause of functional incontinence?,. learn functional incontinence with free interactive flashcards. Choose from 57 different sets of functional incontinence flashcards on quizlet. study with quizlet and memorize flashcards containing terms like is incontinence a normal part of aging?, is incontinence. The. Functional Incontinence Quizlet.
From www.thegoldenconcepts.com
Understanding Urinary Incontinence Functional Incontinence Quizlet functional incontinence is loss of urine because of a problem with thinking or a physical impairment unrelated to the control of urination. Choose from 57 different sets of functional incontinence flashcards on quizlet. study with quizlet and memorize flashcards containing terms like urinary incontinence, functional incontinence, stress. learn functional incontinence with free interactive flashcards. study with. Functional Incontinence Quizlet.
From stealthies.com
What's Functional Incontinence? Stealthies Functional Incontinence Quizlet The causes of incontinence will differ by. functional incontinence is loss of urine because of a problem with thinking or a physical impairment unrelated to the control of urination. learn functional incontinence with free interactive flashcards. study with quizlet and memorize flashcards containing terms like §interventions: urinary incontinence can be caused by pathologic, anatomic, or physiologic. Functional Incontinence Quizlet.
From slideplayer.com
Urinary Incontinence ppt download Functional Incontinence Quizlet study with quizlet and memorize flashcards containing terms like functional incontinence, reflex incontinence, stress. study with quizlet and memorize flashcards containing terms like what should the nurse teach the client to do to prevent stress. start studying functional incontinence. study with quizlet and memorize flashcards containing terms like is incontinence a normal part of aging?, is. Functional Incontinence Quizlet.
From telegra.ph
Incontinence Telegraph Functional Incontinence Quizlet study with quizlet and memorize flashcards containing terms like what should the nurse teach the client to do to prevent stress. study with quizlet and memorize flashcards containing terms like is incontinence a normal part of aging?, is incontinence. Functional incontinence is a type of urinary incontinence in which you lose control of. study with quizlet and. Functional Incontinence Quizlet.
From www.slideserve.com
PPT Geriatric Incontinence and LUTS PowerPoint Presentation, free Functional Incontinence Quizlet study with quizlet and memorize flashcards containing terms like is incontinence a normal part of aging?, is incontinence. functional incontinence is loss of urine because of a problem with thinking or a physical impairment unrelated to the control of urination. study with quizlet and memorize flashcards containing terms like §interventions: — study with quizlet and memorize. Functional Incontinence Quizlet.
From walnuthillobgyn.com
ThermiVA for Incontinence Walnut Hill Functional Incontinence Quizlet study with quizlet and memorize flashcards containing terms like loss of urine with cough, sneeze, or exertion a. Functional incontinence is a type of urinary incontinence in which you lose control of. study with quizlet and memorize flashcards containing terms like what should the nurse teach the client to do to prevent stress. functional incontinence, stress urinary. Functional Incontinence Quizlet.
From www.slideserve.com
PPT Geriatric Incontinence and LUTS PowerPoint Presentation, free Functional Incontinence Quizlet learn functional incontinence with free interactive flashcards. start studying functional incontinence. study with quizlet and memorize flashcards containing terms like loss of urine with cough, sneeze, or exertion a. study with quizlet and memorize flashcards containing terms like urinary incontinence, functional incontinence, stress. — study with quizlet and memorize flashcards containing terms like functional urinary. Functional Incontinence Quizlet.
From tipstovoid.blogspot.com
Urinary incontinence Functional Incontinence Quizlet study with quizlet and memorize flashcards containing terms like functional incontinence, reflex incontinence, stress. — study with quizlet and memorize flashcards containing terms like functional urinary incontinence, reflex. Learn vocabulary, terms, and more with flashcards, games, and other study tools. functional incontinence is urine loss due to cognitive or physical impairments (eg, due to dementia or stroke). Functional Incontinence Quizlet.