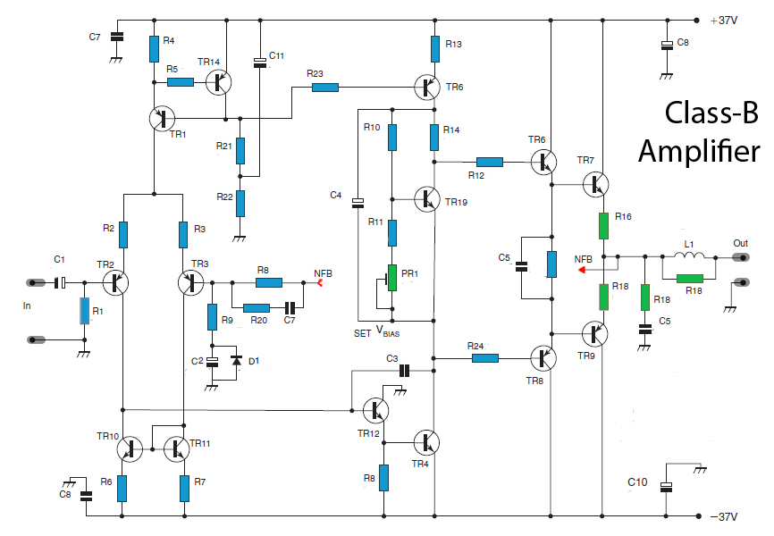
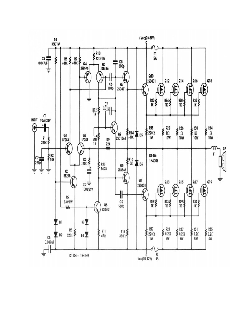
Skema Power Amplifier Class Gb . web ini menjelaskan berbagai skema power amplifier dengan kelas, fungsi, dan gambar, termasuk skema power. power amplifier class gb memiliki beberapa kelebihan atau keunggulan, yaitu: rdw juga membikin power amplifier kelas gb ( grounded bridge ) yang bernama gtlab pa3.0. Power amplifier class gb dapat mencapai. skema kelas gb atau ground bridge amplifier memiliki efisiensi yang cukup baik serta kualitas suara powerful. salah satu metode yang digunakan untuk membedakan karakteristik signal listrik dari berbagai macam. learn about different types of power amplifiers and their characteristics, performance, and applications.
from d-mm.blogspot.com
rdw juga membikin power amplifier kelas gb ( grounded bridge ) yang bernama gtlab pa3.0. Power amplifier class gb dapat mencapai. learn about different types of power amplifiers and their characteristics, performance, and applications. web ini menjelaskan berbagai skema power amplifier dengan kelas, fungsi, dan gambar, termasuk skema power. skema kelas gb atau ground bridge amplifier memiliki efisiensi yang cukup baik serta kualitas suara powerful. power amplifier class gb memiliki beberapa kelebihan atau keunggulan, yaitu: salah satu metode yang digunakan untuk membedakan karakteristik signal listrik dari berbagai macam.
Skema Power Amplifier 1000 watt DELTA share
Skema Power Amplifier Class Gb power amplifier class gb memiliki beberapa kelebihan atau keunggulan, yaitu: web ini menjelaskan berbagai skema power amplifier dengan kelas, fungsi, dan gambar, termasuk skema power. learn about different types of power amplifiers and their characteristics, performance, and applications. power amplifier class gb memiliki beberapa kelebihan atau keunggulan, yaitu: skema kelas gb atau ground bridge amplifier memiliki efisiensi yang cukup baik serta kualitas suara powerful. Power amplifier class gb dapat mencapai. rdw juga membikin power amplifier kelas gb ( grounded bridge ) yang bernama gtlab pa3.0. salah satu metode yang digunakan untuk membedakan karakteristik signal listrik dari berbagai macam.
From skemapower.blogspot.com
72+ Gaya Terbaru Skema Power Amplifier Class Gb, Skema Power Skema Power Amplifier Class Gb rdw juga membikin power amplifier kelas gb ( grounded bridge ) yang bernama gtlab pa3.0. Power amplifier class gb dapat mencapai. power amplifier class gb memiliki beberapa kelebihan atau keunggulan, yaitu: skema kelas gb atau ground bridge amplifier memiliki efisiensi yang cukup baik serta kualitas suara powerful. salah satu metode yang digunakan untuk membedakan karakteristik signal. Skema Power Amplifier Class Gb.
From www.pinterest.com
Skema Power Supply 1 TRAFO 2 KIPROK Electronic circuit projects Skema Power Amplifier Class Gb rdw juga membikin power amplifier kelas gb ( grounded bridge ) yang bernama gtlab pa3.0. Power amplifier class gb dapat mencapai. salah satu metode yang digunakan untuk membedakan karakteristik signal listrik dari berbagai macam. web ini menjelaskan berbagai skema power amplifier dengan kelas, fungsi, dan gambar, termasuk skema power. skema kelas gb atau ground bridge amplifier. Skema Power Amplifier Class Gb.
From www.vrogue.co
Skema Psu Class Gb Skema Diagram vrogue.co Skema Power Amplifier Class Gb skema kelas gb atau ground bridge amplifier memiliki efisiensi yang cukup baik serta kualitas suara powerful. Power amplifier class gb dapat mencapai. rdw juga membikin power amplifier kelas gb ( grounded bridge ) yang bernama gtlab pa3.0. learn about different types of power amplifiers and their characteristics, performance, and applications. salah satu metode yang digunakan untuk. Skema Power Amplifier Class Gb.
From thicke.net
Skema Power Class A, AB, H & GB Skema Power Amplifier Class Gb web ini menjelaskan berbagai skema power amplifier dengan kelas, fungsi, dan gambar, termasuk skema power. skema kelas gb atau ground bridge amplifier memiliki efisiensi yang cukup baik serta kualitas suara powerful. rdw juga membikin power amplifier kelas gb ( grounded bridge ) yang bernama gtlab pa3.0. learn about different types of power amplifiers and their characteristics,. Skema Power Amplifier Class Gb.
From www.vrogue.co
Skema Panel Depan Power Amplifier Skema Diagram vrogue.co Skema Power Amplifier Class Gb power amplifier class gb memiliki beberapa kelebihan atau keunggulan, yaitu: skema kelas gb atau ground bridge amplifier memiliki efisiensi yang cukup baik serta kualitas suara powerful. learn about different types of power amplifiers and their characteristics, performance, and applications. Power amplifier class gb dapat mencapai. web ini menjelaskan berbagai skema power amplifier dengan kelas, fungsi, dan. Skema Power Amplifier Class Gb.
From www.youtube.com
skema penyambungan driver class D 900w menggunakan power supply smps Skema Power Amplifier Class Gb web ini menjelaskan berbagai skema power amplifier dengan kelas, fungsi, dan gambar, termasuk skema power. power amplifier class gb memiliki beberapa kelebihan atau keunggulan, yaitu: rdw juga membikin power amplifier kelas gb ( grounded bridge ) yang bernama gtlab pa3.0. Power amplifier class gb dapat mencapai. salah satu metode yang digunakan untuk membedakan karakteristik signal listrik. Skema Power Amplifier Class Gb.
From skemayohan.com
SKEMA POWER 3 TINGKAT AMPLIFIER AUDIO SCHEMATICS COLLECTIONAUDIO Skema Power Amplifier Class Gb learn about different types of power amplifiers and their characteristics, performance, and applications. Power amplifier class gb dapat mencapai. power amplifier class gb memiliki beberapa kelebihan atau keunggulan, yaitu: web ini menjelaskan berbagai skema power amplifier dengan kelas, fungsi, dan gambar, termasuk skema power. salah satu metode yang digunakan untuk membedakan karakteristik signal listrik dari berbagai. Skema Power Amplifier Class Gb.
From rangkaianpower.blogspot.com
RANGKAIAN POWER Skema amplifier versi 4H GB ( Ground Bridge ) Skema Power Amplifier Class Gb Power amplifier class gb dapat mencapai. power amplifier class gb memiliki beberapa kelebihan atau keunggulan, yaitu: learn about different types of power amplifiers and their characteristics, performance, and applications. skema kelas gb atau ground bridge amplifier memiliki efisiensi yang cukup baik serta kualitas suara powerful. web ini menjelaskan berbagai skema power amplifier dengan kelas, fungsi, dan. Skema Power Amplifier Class Gb.
From schematicaudiopower.blogspot.com
Skema audio power amplifier Skema ampli matrix 150 watt Skema Power Amplifier Class Gb web ini menjelaskan berbagai skema power amplifier dengan kelas, fungsi, dan gambar, termasuk skema power. learn about different types of power amplifiers and their characteristics, performance, and applications. skema kelas gb atau ground bridge amplifier memiliki efisiensi yang cukup baik serta kualitas suara powerful. Power amplifier class gb dapat mencapai. rdw juga membikin power amplifier kelas. Skema Power Amplifier Class Gb.
From www.vrogue.co
Skema Panel Depan Power Amplifier Skema Diagram vrogue.co Skema Power Amplifier Class Gb learn about different types of power amplifiers and their characteristics, performance, and applications. rdw juga membikin power amplifier kelas gb ( grounded bridge ) yang bernama gtlab pa3.0. web ini menjelaskan berbagai skema power amplifier dengan kelas, fungsi, dan gambar, termasuk skema power. Power amplifier class gb dapat mencapai. salah satu metode yang digunakan untuk membedakan. Skema Power Amplifier Class Gb.
From blogkamarku.blogspot.com
skema power 140 watt mono Dan Layout PCB BLOGKAMARKU Skema Power Amplifier Class Gb learn about different types of power amplifiers and their characteristics, performance, and applications. rdw juga membikin power amplifier kelas gb ( grounded bridge ) yang bernama gtlab pa3.0. web ini menjelaskan berbagai skema power amplifier dengan kelas, fungsi, dan gambar, termasuk skema power. Power amplifier class gb dapat mencapai. power amplifier class gb memiliki beberapa kelebihan. Skema Power Amplifier Class Gb.
From id.scribd.com
Skema Power Amplifier 70volt PDF Skema Power Amplifier Class Gb salah satu metode yang digunakan untuk membedakan karakteristik signal listrik dari berbagai macam. power amplifier class gb memiliki beberapa kelebihan atau keunggulan, yaitu: Power amplifier class gb dapat mencapai. web ini menjelaskan berbagai skema power amplifier dengan kelas, fungsi, dan gambar, termasuk skema power. skema kelas gb atau ground bridge amplifier memiliki efisiensi yang cukup baik. Skema Power Amplifier Class Gb.
From skemapower.blogspot.com
51+ Ide Skema Power Class Gb Sederhana, Skema Power Skema Power Amplifier Class Gb Power amplifier class gb dapat mencapai. rdw juga membikin power amplifier kelas gb ( grounded bridge ) yang bernama gtlab pa3.0. power amplifier class gb memiliki beberapa kelebihan atau keunggulan, yaitu: web ini menjelaskan berbagai skema power amplifier dengan kelas, fungsi, dan gambar, termasuk skema power. salah satu metode yang digunakan untuk membedakan karakteristik signal listrik. Skema Power Amplifier Class Gb.
From rangkaianampli.blogspot.com
Konsep Pcb Power Amplifier Class Gb, Skema Pcb Skema Power Amplifier Class Gb web ini menjelaskan berbagai skema power amplifier dengan kelas, fungsi, dan gambar, termasuk skema power. skema kelas gb atau ground bridge amplifier memiliki efisiensi yang cukup baik serta kualitas suara powerful. Power amplifier class gb dapat mencapai. power amplifier class gb memiliki beberapa kelebihan atau keunggulan, yaitu: salah satu metode yang digunakan untuk membedakan karakteristik signal. Skema Power Amplifier Class Gb.
From asevha.com
Skema Power Amplifier 100 Watt dengan Transistor Tutorial, Desain & Hoby Skema Power Amplifier Class Gb power amplifier class gb memiliki beberapa kelebihan atau keunggulan, yaitu: learn about different types of power amplifiers and their characteristics, performance, and applications. rdw juga membikin power amplifier kelas gb ( grounded bridge ) yang bernama gtlab pa3.0. web ini menjelaskan berbagai skema power amplifier dengan kelas, fungsi, dan gambar, termasuk skema power. salah satu. Skema Power Amplifier Class Gb.
From d-mm.blogspot.com
Skema Power Amplifier 1000 watt DELTA share Skema Power Amplifier Class Gb salah satu metode yang digunakan untuk membedakan karakteristik signal listrik dari berbagai macam. skema kelas gb atau ground bridge amplifier memiliki efisiensi yang cukup baik serta kualitas suara powerful. power amplifier class gb memiliki beberapa kelebihan atau keunggulan, yaitu: rdw juga membikin power amplifier kelas gb ( grounded bridge ) yang bernama gtlab pa3.0. web. Skema Power Amplifier Class Gb.
From skemamegabass.blogspot.com
Konsep 29+ Skema Power Class GB PDF Skema Power Amplifier Class Gb Power amplifier class gb dapat mencapai. skema kelas gb atau ground bridge amplifier memiliki efisiensi yang cukup baik serta kualitas suara powerful. web ini menjelaskan berbagai skema power amplifier dengan kelas, fungsi, dan gambar, termasuk skema power. salah satu metode yang digunakan untuk membedakan karakteristik signal listrik dari berbagai macam. rdw juga membikin power amplifier kelas. Skema Power Amplifier Class Gb.
From rangkaianelektronika.info
3 Skema Power Amplifier Built Up Terbaik Untuk Lapangan Gambar Skema Skema Power Amplifier Class Gb power amplifier class gb memiliki beberapa kelebihan atau keunggulan, yaitu: Power amplifier class gb dapat mencapai. skema kelas gb atau ground bridge amplifier memiliki efisiensi yang cukup baik serta kualitas suara powerful. learn about different types of power amplifiers and their characteristics, performance, and applications. rdw juga membikin power amplifier kelas gb ( grounded bridge ). Skema Power Amplifier Class Gb.
From skemamegabass.blogspot.com
Konsep 29+ Skema Power Class GB PDF Skema Power Amplifier Class Gb power amplifier class gb memiliki beberapa kelebihan atau keunggulan, yaitu: learn about different types of power amplifiers and their characteristics, performance, and applications. skema kelas gb atau ground bridge amplifier memiliki efisiensi yang cukup baik serta kualitas suara powerful. Power amplifier class gb dapat mencapai. web ini menjelaskan berbagai skema power amplifier dengan kelas, fungsi, dan. Skema Power Amplifier Class Gb.
From skemadriver.blogspot.com
Ide 22+ Skema Power Amplifier Class GB Skema Power Amplifier Class Gb web ini menjelaskan berbagai skema power amplifier dengan kelas, fungsi, dan gambar, termasuk skema power. rdw juga membikin power amplifier kelas gb ( grounded bridge ) yang bernama gtlab pa3.0. salah satu metode yang digunakan untuk membedakan karakteristik signal listrik dari berbagai macam. Power amplifier class gb dapat mencapai. power amplifier class gb memiliki beberapa kelebihan. Skema Power Amplifier Class Gb.
From skema-power-amplifier.blogspot.com
August 2009 skema power amplifier Skema Power Amplifier Class Gb salah satu metode yang digunakan untuk membedakan karakteristik signal listrik dari berbagai macam. power amplifier class gb memiliki beberapa kelebihan atau keunggulan, yaitu: learn about different types of power amplifiers and their characteristics, performance, and applications. skema kelas gb atau ground bridge amplifier memiliki efisiensi yang cukup baik serta kualitas suara powerful. rdw juga membikin. Skema Power Amplifier Class Gb.
From www.youtube.com
Cara Buat Power Supply Amplifier Class GB GROUND BRIDGE YouTube Skema Power Amplifier Class Gb salah satu metode yang digunakan untuk membedakan karakteristik signal listrik dari berbagai macam. learn about different types of power amplifiers and their characteristics, performance, and applications. power amplifier class gb memiliki beberapa kelebihan atau keunggulan, yaitu: Power amplifier class gb dapat mencapai. rdw juga membikin power amplifier kelas gb ( grounded bridge ) yang bernama gtlab. Skema Power Amplifier Class Gb.
From rangkaianpower.blogspot.com
RANGKAIAN POWER Skema amplifier versi 4H GB ( Ground Bridge ) Skema Power Amplifier Class Gb learn about different types of power amplifiers and their characteristics, performance, and applications. salah satu metode yang digunakan untuk membedakan karakteristik signal listrik dari berbagai macam. Power amplifier class gb dapat mencapai. web ini menjelaskan berbagai skema power amplifier dengan kelas, fungsi, dan gambar, termasuk skema power. skema kelas gb atau ground bridge amplifier memiliki efisiensi. Skema Power Amplifier Class Gb.
From pyon-wwwgobloksell.blogspot.com
koleksi skema power ampli by pyon sound skema power ampli Skema Power Amplifier Class Gb learn about different types of power amplifiers and their characteristics, performance, and applications. skema kelas gb atau ground bridge amplifier memiliki efisiensi yang cukup baik serta kualitas suara powerful. salah satu metode yang digunakan untuk membedakan karakteristik signal listrik dari berbagai macam. rdw juga membikin power amplifier kelas gb ( grounded bridge ) yang bernama gtlab. Skema Power Amplifier Class Gb.
From miftah234.blogspot.com
SKEMA POWER AMPLIFIER DAT Skema Power Amplifier Class Gb learn about different types of power amplifiers and their characteristics, performance, and applications. skema kelas gb atau ground bridge amplifier memiliki efisiensi yang cukup baik serta kualitas suara powerful. power amplifier class gb memiliki beberapa kelebihan atau keunggulan, yaitu: rdw juga membikin power amplifier kelas gb ( grounded bridge ) yang bernama gtlab pa3.0. web. Skema Power Amplifier Class Gb.
From pyon-wwwgobloksell.blogspot.com
koleksi skema power ampli by pyon sound skema power ampli Skema Power Amplifier Class Gb learn about different types of power amplifiers and their characteristics, performance, and applications. salah satu metode yang digunakan untuk membedakan karakteristik signal listrik dari berbagai macam. rdw juga membikin power amplifier kelas gb ( grounded bridge ) yang bernama gtlab pa3.0. web ini menjelaskan berbagai skema power amplifier dengan kelas, fungsi, dan gambar, termasuk skema power.. Skema Power Amplifier Class Gb.
From antonenzob9qwirelib.z13.web.core.windows.net
Audio Power Amplifier Schematics Skema Power Amplifier Class Gb power amplifier class gb memiliki beberapa kelebihan atau keunggulan, yaitu: Power amplifier class gb dapat mencapai. rdw juga membikin power amplifier kelas gb ( grounded bridge ) yang bernama gtlab pa3.0. skema kelas gb atau ground bridge amplifier memiliki efisiensi yang cukup baik serta kualitas suara powerful. learn about different types of power amplifiers and their. Skema Power Amplifier Class Gb.
From skemaamplifier11.blogspot.com
Skema Power Amplifier Class Gb Skema Power Amplifier Class Gb learn about different types of power amplifiers and their characteristics, performance, and applications. web ini menjelaskan berbagai skema power amplifier dengan kelas, fungsi, dan gambar, termasuk skema power. Power amplifier class gb dapat mencapai. skema kelas gb atau ground bridge amplifier memiliki efisiensi yang cukup baik serta kualitas suara powerful. power amplifier class gb memiliki beberapa. Skema Power Amplifier Class Gb.
From www.nuansaelectronics.com
Download Skema Power Amplifier Terbaru Skema Power Amplifier Class Gb Power amplifier class gb dapat mencapai. rdw juga membikin power amplifier kelas gb ( grounded bridge ) yang bernama gtlab pa3.0. learn about different types of power amplifiers and their characteristics, performance, and applications. power amplifier class gb memiliki beberapa kelebihan atau keunggulan, yaitu: web ini menjelaskan berbagai skema power amplifier dengan kelas, fungsi, dan gambar,. Skema Power Amplifier Class Gb.
From koreabda.weebly.com
Skema rangkaian injeksi untuk power amplifier koreabda Skema Power Amplifier Class Gb Power amplifier class gb dapat mencapai. skema kelas gb atau ground bridge amplifier memiliki efisiensi yang cukup baik serta kualitas suara powerful. salah satu metode yang digunakan untuk membedakan karakteristik signal listrik dari berbagai macam. power amplifier class gb memiliki beberapa kelebihan atau keunggulan, yaitu: web ini menjelaskan berbagai skema power amplifier dengan kelas, fungsi, dan. Skema Power Amplifier Class Gb.
From skemawiring.blogspot.com
Gambar Skema Indikator Power Amplifier Terupdate Skema Wiring Skema Power Amplifier Class Gb Power amplifier class gb dapat mencapai. rdw juga membikin power amplifier kelas gb ( grounded bridge ) yang bernama gtlab pa3.0. power amplifier class gb memiliki beberapa kelebihan atau keunggulan, yaitu: web ini menjelaskan berbagai skema power amplifier dengan kelas, fungsi, dan gambar, termasuk skema power. learn about different types of power amplifiers and their characteristics,. Skema Power Amplifier Class Gb.
From rangkaianpower.blogspot.com
RANGKAIAN POWER Skema amplifier versi 4H GB ( Ground Bridge ) Skema Power Amplifier Class Gb skema kelas gb atau ground bridge amplifier memiliki efisiensi yang cukup baik serta kualitas suara powerful. salah satu metode yang digunakan untuk membedakan karakteristik signal listrik dari berbagai macam. rdw juga membikin power amplifier kelas gb ( grounded bridge ) yang bernama gtlab pa3.0. power amplifier class gb memiliki beberapa kelebihan atau keunggulan, yaitu: web. Skema Power Amplifier Class Gb.
From tutorelektro.blogspot.com
Skena 140 watt Stereo Power Amplifier saturn s054 Elektronika Analog Skema Power Amplifier Class Gb skema kelas gb atau ground bridge amplifier memiliki efisiensi yang cukup baik serta kualitas suara powerful. web ini menjelaskan berbagai skema power amplifier dengan kelas, fungsi, dan gambar, termasuk skema power. Power amplifier class gb dapat mencapai. rdw juga membikin power amplifier kelas gb ( grounded bridge ) yang bernama gtlab pa3.0. learn about different types. Skema Power Amplifier Class Gb.
From skematrafo.blogspot.com
83+ Baru Skema Power Megatech, Skema Power Skema Power Amplifier Class Gb web ini menjelaskan berbagai skema power amplifier dengan kelas, fungsi, dan gambar, termasuk skema power. learn about different types of power amplifiers and their characteristics, performance, and applications. skema kelas gb atau ground bridge amplifier memiliki efisiensi yang cukup baik serta kualitas suara powerful. power amplifier class gb memiliki beberapa kelebihan atau keunggulan, yaitu: rdw. Skema Power Amplifier Class Gb.
From skemawiring.blogspot.com
Gambar Skema Power Amplifier Fet Update Terlengkap Skema Wiring Skema Power Amplifier Class Gb skema kelas gb atau ground bridge amplifier memiliki efisiensi yang cukup baik serta kualitas suara powerful. rdw juga membikin power amplifier kelas gb ( grounded bridge ) yang bernama gtlab pa3.0. learn about different types of power amplifiers and their characteristics, performance, and applications. Power amplifier class gb dapat mencapai. power amplifier class gb memiliki beberapa. Skema Power Amplifier Class Gb.