Safety Committee Formation . “workplace safety and health committee”, in relation to a factory, means the workplace safety and health committee appointed under. Understand the requirements under the wsh act & regulations. A safety committee should include the following: “members” means the members of a safety committee; “safety committee” means a safety committee established at a factory pursuant to. Establishing a safety committee is a strategic decision by organizations to address and mitigate potential hazards. The primary responsibilities of safety committees should include: One essential for launching a successful safety committee is publicizing the committee’s formation and offering an introductory. Understand the responsibilities & duties of workplace safety & health (wsh) committee. Developing and reviewing safety policies and procedures. 1) chairperson, 2) vice chairperson, 3) secretary, and 4) general members.
from www.template.net
One essential for launching a successful safety committee is publicizing the committee’s formation and offering an introductory. A safety committee should include the following: The primary responsibilities of safety committees should include: “safety committee” means a safety committee established at a factory pursuant to. Understand the requirements under the wsh act & regulations. Establishing a safety committee is a strategic decision by organizations to address and mitigate potential hazards. “workplace safety and health committee”, in relation to a factory, means the workplace safety and health committee appointed under. 1) chairperson, 2) vice chairperson, 3) secretary, and 4) general members. “members” means the members of a safety committee; Developing and reviewing safety policies and procedures.
Health & Safety Committee Formation Agreement Template in PDF, Word
Safety Committee Formation A safety committee should include the following: 1) chairperson, 2) vice chairperson, 3) secretary, and 4) general members. “members” means the members of a safety committee; “safety committee” means a safety committee established at a factory pursuant to. A safety committee should include the following: Understand the responsibilities & duties of workplace safety & health (wsh) committee. Establishing a safety committee is a strategic decision by organizations to address and mitigate potential hazards. Understand the requirements under the wsh act & regulations. “workplace safety and health committee”, in relation to a factory, means the workplace safety and health committee appointed under. One essential for launching a successful safety committee is publicizing the committee’s formation and offering an introductory. Developing and reviewing safety policies and procedures. The primary responsibilities of safety committees should include:
From www.template.net
Health & Safety Committee Program Template in Google Docs, Word, PDF Safety Committee Formation “safety committee” means a safety committee established at a factory pursuant to. One essential for launching a successful safety committee is publicizing the committee’s formation and offering an introductory. 1) chairperson, 2) vice chairperson, 3) secretary, and 4) general members. Establishing a safety committee is a strategic decision by organizations to address and mitigate potential hazards. “members” means the members. Safety Committee Formation.
From www.template.net
Health & Safety Committee Formation Agreement Template in PDF, Word Safety Committee Formation “workplace safety and health committee”, in relation to a factory, means the workplace safety and health committee appointed under. Establishing a safety committee is a strategic decision by organizations to address and mitigate potential hazards. A safety committee should include the following: Developing and reviewing safety policies and procedures. “members” means the members of a safety committee; One essential for. Safety Committee Formation.
From www.template.net
Health & Safety Committee Member Exit Form Template in Word, PDF Safety Committee Formation Understand the requirements under the wsh act & regulations. 1) chairperson, 2) vice chairperson, 3) secretary, and 4) general members. “members” means the members of a safety committee; “safety committee” means a safety committee established at a factory pursuant to. “workplace safety and health committee”, in relation to a factory, means the workplace safety and health committee appointed under. The. Safety Committee Formation.
From www.scribd.com
Formation of SAFETY Committee PDF Safety Committee Formation A safety committee should include the following: Establishing a safety committee is a strategic decision by organizations to address and mitigate potential hazards. The primary responsibilities of safety committees should include: “members” means the members of a safety committee; “workplace safety and health committee”, in relation to a factory, means the workplace safety and health committee appointed under. “safety committee”. Safety Committee Formation.
From www.slideserve.com
PPT SAFETY COMMITTEE GUIDELINES PowerPoint Presentation ID3452111 Safety Committee Formation Developing and reviewing safety policies and procedures. The primary responsibilities of safety committees should include: Establishing a safety committee is a strategic decision by organizations to address and mitigate potential hazards. 1) chairperson, 2) vice chairperson, 3) secretary, and 4) general members. A safety committee should include the following: Understand the responsibilities & duties of workplace safety & health (wsh). Safety Committee Formation.
From www.template.net
Health & Safety Committee Checklist Template in PDF, Word, Google Docs Safety Committee Formation Understand the responsibilities & duties of workplace safety & health (wsh) committee. “safety committee” means a safety committee established at a factory pursuant to. Developing and reviewing safety policies and procedures. Establishing a safety committee is a strategic decision by organizations to address and mitigate potential hazards. A safety committee should include the following: The primary responsibilities of safety committees. Safety Committee Formation.
From www.template.net
Health & Safety Committee Survey Template in Word, PDF, Google Docs Safety Committee Formation Understand the requirements under the wsh act & regulations. Establishing a safety committee is a strategic decision by organizations to address and mitigate potential hazards. Developing and reviewing safety policies and procedures. One essential for launching a successful safety committee is publicizing the committee’s formation and offering an introductory. 1) chairperson, 2) vice chairperson, 3) secretary, and 4) general members.. Safety Committee Formation.
From www.signnow.com
Safety Committee PDF Complete with ease airSlate SignNow Safety Committee Formation 1) chairperson, 2) vice chairperson, 3) secretary, and 4) general members. “members” means the members of a safety committee; “safety committee” means a safety committee established at a factory pursuant to. The primary responsibilities of safety committees should include: “workplace safety and health committee”, in relation to a factory, means the workplace safety and health committee appointed under. Developing and. Safety Committee Formation.
From skillup.com.my
Developing Effective Safety and Health Committee SkillUP Safety Committee Formation Establishing a safety committee is a strategic decision by organizations to address and mitigate potential hazards. One essential for launching a successful safety committee is publicizing the committee’s formation and offering an introductory. Developing and reviewing safety policies and procedures. Understand the responsibilities & duties of workplace safety & health (wsh) committee. A safety committee should include the following: “workplace. Safety Committee Formation.
From www.slideshare.net
Sample safety committee layout Safety Committee Formation One essential for launching a successful safety committee is publicizing the committee’s formation and offering an introductory. Developing and reviewing safety policies and procedures. Understand the requirements under the wsh act & regulations. “safety committee” means a safety committee established at a factory pursuant to. A safety committee should include the following: Establishing a safety committee is a strategic decision. Safety Committee Formation.
From www.scribd.com
Safety Committee Formation PDF Safety Working Conditions Safety Committee Formation Understand the responsibilities & duties of workplace safety & health (wsh) committee. Developing and reviewing safety policies and procedures. “safety committee” means a safety committee established at a factory pursuant to. “workplace safety and health committee”, in relation to a factory, means the workplace safety and health committee appointed under. Understand the requirements under the wsh act & regulations. One. Safety Committee Formation.
From www.allbusinesstemplates.com
Safety Committee Meeting Agenda PDF Templates at Safety Committee Formation “members” means the members of a safety committee; 1) chairperson, 2) vice chairperson, 3) secretary, and 4) general members. The primary responsibilities of safety committees should include: Establishing a safety committee is a strategic decision by organizations to address and mitigate potential hazards. Understand the responsibilities & duties of workplace safety & health (wsh) committee. Understand the requirements under the. Safety Committee Formation.
From chemistry.nus.edu.sg
Safety Organisation NUS Chemistry NUS Chemistry Safety Committee Formation Establishing a safety committee is a strategic decision by organizations to address and mitigate potential hazards. Developing and reviewing safety policies and procedures. 1) chairperson, 2) vice chairperson, 3) secretary, and 4) general members. One essential for launching a successful safety committee is publicizing the committee’s formation and offering an introductory. “workplace safety and health committee”, in relation to a. Safety Committee Formation.
From www.template.net
Health & Safety Committee Formation Agreement Template in PDF, Word Safety Committee Formation Understand the requirements under the wsh act & regulations. Understand the responsibilities & duties of workplace safety & health (wsh) committee. Establishing a safety committee is a strategic decision by organizations to address and mitigate potential hazards. Developing and reviewing safety policies and procedures. “members” means the members of a safety committee; One essential for launching a successful safety committee. Safety Committee Formation.
From www.template.net
Health & Safety Committee Charter Template in Word, PDF, Google Docs Safety Committee Formation Developing and reviewing safety policies and procedures. Understand the requirements under the wsh act & regulations. “safety committee” means a safety committee established at a factory pursuant to. One essential for launching a successful safety committee is publicizing the committee’s formation and offering an introductory. Establishing a safety committee is a strategic decision by organizations to address and mitigate potential. Safety Committee Formation.
From www.seb.net.my
Safety First Seremban Engineering Berhad Safety Committee Formation Understand the requirements under the wsh act & regulations. “workplace safety and health committee”, in relation to a factory, means the workplace safety and health committee appointed under. “members” means the members of a safety committee; A safety committee should include the following: 1) chairperson, 2) vice chairperson, 3) secretary, and 4) general members. “safety committee” means a safety committee. Safety Committee Formation.
From www.slideserve.com
PPT Workplace Safety Get AWAIR PowerPoint Presentation, free Safety Committee Formation Developing and reviewing safety policies and procedures. Establishing a safety committee is a strategic decision by organizations to address and mitigate potential hazards. Understand the requirements under the wsh act & regulations. One essential for launching a successful safety committee is publicizing the committee’s formation and offering an introductory. 1) chairperson, 2) vice chairperson, 3) secretary, and 4) general members.. Safety Committee Formation.
From www.template.net
Health & Safety Committee Charter Review Form Template in Word, PDF Safety Committee Formation A safety committee should include the following: Establishing a safety committee is a strategic decision by organizations to address and mitigate potential hazards. 1) chairperson, 2) vice chairperson, 3) secretary, and 4) general members. “members” means the members of a safety committee; Understand the requirements under the wsh act & regulations. “safety committee” means a safety committee established at a. Safety Committee Formation.
From www.inpaspages.com
Safety committee meeting format Samples Word Document Download Safety Committee Formation Understand the responsibilities & duties of workplace safety & health (wsh) committee. A safety committee should include the following: 1) chairperson, 2) vice chairperson, 3) secretary, and 4) general members. “workplace safety and health committee”, in relation to a factory, means the workplace safety and health committee appointed under. “members” means the members of a safety committee; Understand the requirements. Safety Committee Formation.
From www.swiftelearningservices.com
Roles and Responsibilities of Safety Committees Safety Committee Formation “safety committee” means a safety committee established at a factory pursuant to. Understand the responsibilities & duties of workplace safety & health (wsh) committee. Understand the requirements under the wsh act & regulations. Developing and reviewing safety policies and procedures. 1) chairperson, 2) vice chairperson, 3) secretary, and 4) general members. Establishing a safety committee is a strategic decision by. Safety Committee Formation.
From www.slideserve.com
PPT SAFETY COMMITTEE GUIDELINES PowerPoint Presentation ID3452111 Safety Committee Formation One essential for launching a successful safety committee is publicizing the committee’s formation and offering an introductory. Understand the requirements under the wsh act & regulations. A safety committee should include the following: “members” means the members of a safety committee; Establishing a safety committee is a strategic decision by organizations to address and mitigate potential hazards. “safety committee” means. Safety Committee Formation.
From www.template.net
Health & Safety Committee Proposal Template in Word, PDF, Google Docs Safety Committee Formation The primary responsibilities of safety committees should include: “members” means the members of a safety committee; A safety committee should include the following: One essential for launching a successful safety committee is publicizing the committee’s formation and offering an introductory. “safety committee” means a safety committee established at a factory pursuant to. 1) chairperson, 2) vice chairperson, 3) secretary, and. Safety Committee Formation.
From slidetodoc.com
Safety Committee Formation Introduction How to Use this Safety Committee Formation “members” means the members of a safety committee; 1) chairperson, 2) vice chairperson, 3) secretary, and 4) general members. One essential for launching a successful safety committee is publicizing the committee’s formation and offering an introductory. Understand the responsibilities & duties of workplace safety & health (wsh) committee. “safety committee” means a safety committee established at a factory pursuant to.. Safety Committee Formation.
From www.template.net
Health & Safety Committee Formation Agreement Template in PDF, Word Safety Committee Formation The primary responsibilities of safety committees should include: One essential for launching a successful safety committee is publicizing the committee’s formation and offering an introductory. Developing and reviewing safety policies and procedures. Establishing a safety committee is a strategic decision by organizations to address and mitigate potential hazards. Understand the requirements under the wsh act & regulations. “safety committee” means. Safety Committee Formation.
From www.slideshare.net
Safety committees duties 1 Safety Committee Formation “members” means the members of a safety committee; One essential for launching a successful safety committee is publicizing the committee’s formation and offering an introductory. Developing and reviewing safety policies and procedures. Understand the responsibilities & duties of workplace safety & health (wsh) committee. Understand the requirements under the wsh act & regulations. “safety committee” means a safety committee established. Safety Committee Formation.
From studylib.net
Developing an Effective Safety Committee Format The committee`s Safety Committee Formation “members” means the members of a safety committee; Understand the requirements under the wsh act & regulations. A safety committee should include the following: Developing and reviewing safety policies and procedures. The primary responsibilities of safety committees should include: Establishing a safety committee is a strategic decision by organizations to address and mitigate potential hazards. One essential for launching a. Safety Committee Formation.
From www.template.net
Health & Safety Committee Formation Agreement Template in PDF, Word Safety Committee Formation Understand the requirements under the wsh act & regulations. “members” means the members of a safety committee; “safety committee” means a safety committee established at a factory pursuant to. A safety committee should include the following: Understand the responsibilities & duties of workplace safety & health (wsh) committee. Developing and reviewing safety policies and procedures. One essential for launching a. Safety Committee Formation.
From www.youtube.com
Safety Committee Formation YouTube Safety Committee Formation The primary responsibilities of safety committees should include: “members” means the members of a safety committee; Understand the requirements under the wsh act & regulations. Understand the responsibilities & duties of workplace safety & health (wsh) committee. A safety committee should include the following: 1) chairperson, 2) vice chairperson, 3) secretary, and 4) general members. One essential for launching a. Safety Committee Formation.
From test.asems.mod.uk
SMP02. Safety Committee ASEMS Online Safety Committee Formation “members” means the members of a safety committee; The primary responsibilities of safety committees should include: Understand the responsibilities & duties of workplace safety & health (wsh) committee. “safety committee” means a safety committee established at a factory pursuant to. A safety committee should include the following: Understand the requirements under the wsh act & regulations. “workplace safety and health. Safety Committee Formation.
From www.template.net
Health & Safety Committee Formation Agreement Template in PDF, Word Safety Committee Formation The primary responsibilities of safety committees should include: “workplace safety and health committee”, in relation to a factory, means the workplace safety and health committee appointed under. One essential for launching a successful safety committee is publicizing the committee’s formation and offering an introductory. Developing and reviewing safety policies and procedures. 1) chairperson, 2) vice chairperson, 3) secretary, and 4). Safety Committee Formation.
From www.engineersconstruction.com
Safety Focus of the Week The Corporate Safety Committee ECI Safety Committee Formation Establishing a safety committee is a strategic decision by organizations to address and mitigate potential hazards. One essential for launching a successful safety committee is publicizing the committee’s formation and offering an introductory. Understand the requirements under the wsh act & regulations. “safety committee” means a safety committee established at a factory pursuant to. Understand the responsibilities & duties of. Safety Committee Formation.
From www.slideserve.com
PPT COAA Safety Committee Update Best Practices XIV May 17, 2006 Safety Committee Formation “members” means the members of a safety committee; “safety committee” means a safety committee established at a factory pursuant to. One essential for launching a successful safety committee is publicizing the committee’s formation and offering an introductory. The primary responsibilities of safety committees should include: Developing and reviewing safety policies and procedures. A safety committee should include the following: “workplace. Safety Committee Formation.
From ehssafetynewsamerica.com
“7 Tips For An Effective Workplace Safety Committee” Infographic Safety Committee Formation Understand the responsibilities & duties of workplace safety & health (wsh) committee. Developing and reviewing safety policies and procedures. 1) chairperson, 2) vice chairperson, 3) secretary, and 4) general members. “members” means the members of a safety committee; A safety committee should include the following: “safety committee” means a safety committee established at a factory pursuant to. The primary responsibilities. Safety Committee Formation.
From www.youtube.com
Safety Committee Meeting How To Conduct Safety Committee Meeting Safety Committee Formation The primary responsibilities of safety committees should include: Understand the responsibilities & duties of workplace safety & health (wsh) committee. One essential for launching a successful safety committee is publicizing the committee’s formation and offering an introductory. “workplace safety and health committee”, in relation to a factory, means the workplace safety and health committee appointed under. Establishing a safety committee. Safety Committee Formation.
From mavink.com
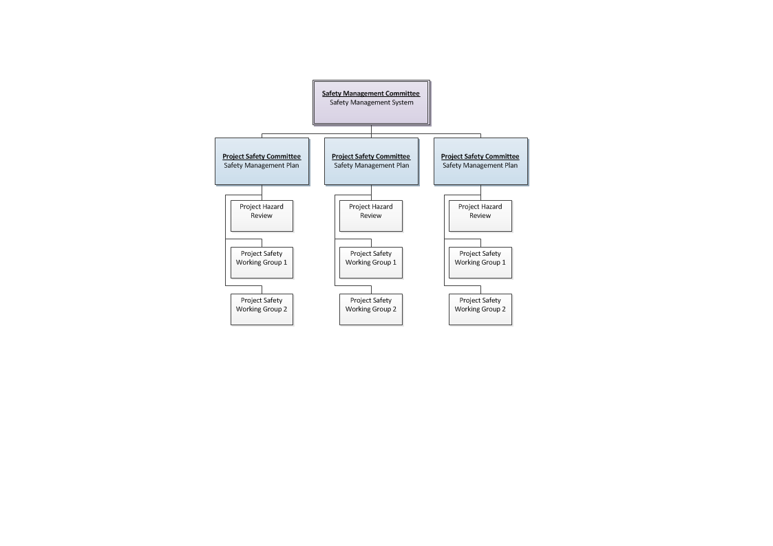
Safety Committee Structure Safety Committee Formation The primary responsibilities of safety committees should include: Understand the requirements under the wsh act & regulations. “safety committee” means a safety committee established at a factory pursuant to. Understand the responsibilities & duties of workplace safety & health (wsh) committee. One essential for launching a successful safety committee is publicizing the committee’s formation and offering an introductory. “workplace safety. Safety Committee Formation.