Thread Join With Timeout C++ . Wait_for causes the current thread to block until the condition variable is notified, the given duration has been elapsed, or a spurious. This function is inside a thread (reduced to a minimum). The completion of the thread. In addition to std::thread (c++11), std::jthread automatically joins in its destructor and can cooperatively be interrupted. Blocks the current thread until the thread identified by *this finishes its execution. There is no timeout for std::thread::join(). However you can view std::thread::join() as merely a convenience. The std::thread::join () is a standard library function in c++ that is used to block the current thread until the thread identified by. Std::jthread stands for joining thread. Try { std::thread t1 (func); The function returns when the thread execution. } catch (const std::exception& ex) { std::cout<< ex.what.
from www.trifive.com
} catch (const std::exception& ex) { std::cout<< ex.what. This function is inside a thread (reduced to a minimum). Try { std::thread t1 (func); However you can view std::thread::join() as merely a convenience. In addition to std::thread (c++11), std::jthread automatically joins in its destructor and can cooperatively be interrupted. Blocks the current thread until the thread identified by *this finishes its execution. The function returns when the thread execution. The std::thread::join () is a standard library function in c++ that is used to block the current thread until the thread identified by. Std::jthread stands for joining thread. There is no timeout for std::thread::join().
SBC Timing Chevy Tri Five Forum
Thread Join With Timeout C++ The std::thread::join () is a standard library function in c++ that is used to block the current thread until the thread identified by. Blocks the current thread until the thread identified by *this finishes its execution. The completion of the thread. } catch (const std::exception& ex) { std::cout<< ex.what. The function returns when the thread execution. The std::thread::join () is a standard library function in c++ that is used to block the current thread until the thread identified by. This function is inside a thread (reduced to a minimum). There is no timeout for std::thread::join(). Wait_for causes the current thread to block until the condition variable is notified, the given duration has been elapsed, or a spurious. However you can view std::thread::join() as merely a convenience. In addition to std::thread (c++11), std::jthread automatically joins in its destructor and can cooperatively be interrupted. Std::jthread stands for joining thread. Try { std::thread t1 (func);
From slideplayer.com
Concurrent Objects 并发对象 Institute of Computer Software 2018/11/27 ppt Thread Join With Timeout C++ This function is inside a thread (reduced to a minimum). Wait_for causes the current thread to block until the condition variable is notified, the given duration has been elapsed, or a spurious. Std::jthread stands for joining thread. The completion of the thread. The function returns when the thread execution. The std::thread::join () is a standard library function in c++ that. Thread Join With Timeout C++.
From blog.csdn.net
Python中定义多个函数进行多线程并行计算提升速度_python多个函数并行计算CSDN博客 Thread Join With Timeout C++ Try { std::thread t1 (func); However you can view std::thread::join() as merely a convenience. The function returns when the thread execution. Wait_for causes the current thread to block until the condition variable is notified, the given duration has been elapsed, or a spurious. } catch (const std::exception& ex) { std::cout<< ex.what. There is no timeout for std::thread::join(). This function is. Thread Join With Timeout C++.
From blog.csdn.net
Java高级编程!一文手把手带你实现自己的数据库连接池!_java 连接池CSDN博客 Thread Join With Timeout C++ There is no timeout for std::thread::join(). Std::jthread stands for joining thread. However you can view std::thread::join() as merely a convenience. The function returns when the thread execution. In addition to std::thread (c++11), std::jthread automatically joins in its destructor and can cooperatively be interrupted. The completion of the thread. The std::thread::join () is a standard library function in c++ that is. Thread Join With Timeout C++.
From www.processon.com
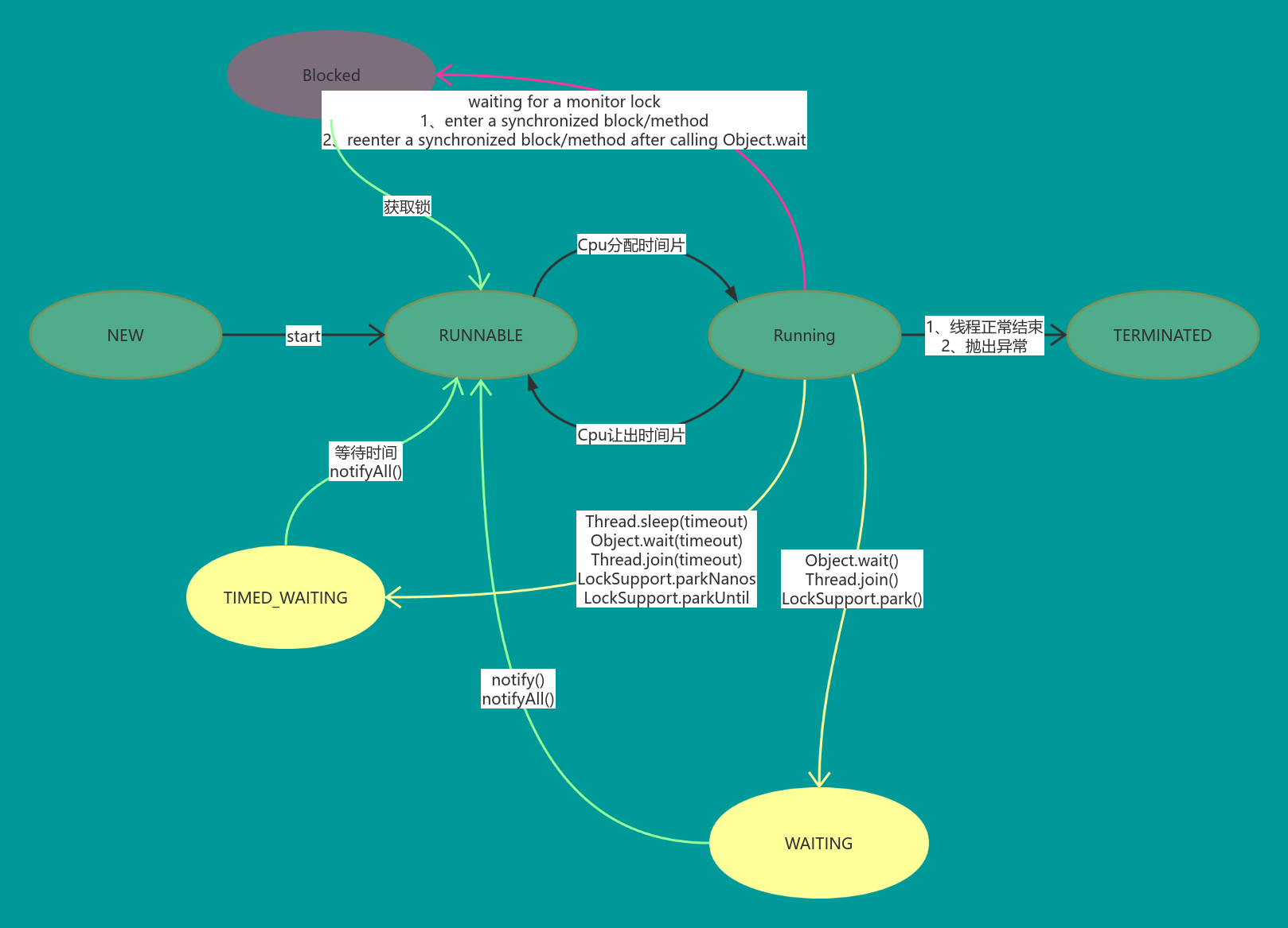
Java线程状态流转图 流程图模板_ProcessOn思维导图、流程图 Thread Join With Timeout C++ Blocks the current thread until the thread identified by *this finishes its execution. This function is inside a thread (reduced to a minimum). The std::thread::join () is a standard library function in c++ that is used to block the current thread until the thread identified by. The function returns when the thread execution. There is no timeout for std::thread::join(). }. Thread Join With Timeout C++.
From forum.rakwireless.com
RAK 4630 Join Timeout LPWAN Modules / EVBs RAKwireless Forum Thread Join With Timeout C++ The completion of the thread. Try { std::thread t1 (func); Wait_for causes the current thread to block until the condition variable is notified, the given duration has been elapsed, or a spurious. } catch (const std::exception& ex) { std::cout<< ex.what. This function is inside a thread (reduced to a minimum). Blocks the current thread until the thread identified by *this. Thread Join With Timeout C++.
From slideplayer.com
Не синхронный Python. ppt download Thread Join With Timeout C++ Wait_for causes the current thread to block until the condition variable is notified, the given duration has been elapsed, or a spurious. Std::jthread stands for joining thread. Try { std::thread t1 (func); } catch (const std::exception& ex) { std::cout<< ex.what. The completion of the thread. This function is inside a thread (reduced to a minimum). In addition to std::thread (c++11),. Thread Join With Timeout C++.
From blog.csdn.net
py之深入浅出并发编程(一)_卑鄙的outlander的博客CSDN博客 Thread Join With Timeout C++ There is no timeout for std::thread::join(). The std::thread::join () is a standard library function in c++ that is used to block the current thread until the thread identified by. Try { std::thread t1 (func); The function returns when the thread execution. Blocks the current thread until the thread identified by *this finishes its execution. In addition to std::thread (c++11), std::jthread. Thread Join With Timeout C++.
From www.acodersjourney.com
Top 20 C++ multithreading mistakes and how to avoid them A CODER'S Thread Join With Timeout C++ Std::jthread stands for joining thread. This function is inside a thread (reduced to a minimum). There is no timeout for std::thread::join(). In addition to std::thread (c++11), std::jthread automatically joins in its destructor and can cooperatively be interrupted. } catch (const std::exception& ex) { std::cout<< ex.what. The function returns when the thread execution. The std::thread::join () is a standard library function. Thread Join With Timeout C++.
From www.ttforum.co.uk
TTS VCDS check timing chain stretch Audi TT Forum Thread Join With Timeout C++ The function returns when the thread execution. The completion of the thread. } catch (const std::exception& ex) { std::cout<< ex.what. There is no timeout for std::thread::join(). Blocks the current thread until the thread identified by *this finishes its execution. Try { std::thread t1 (func); Std::jthread stands for joining thread. This function is inside a thread (reduced to a minimum). The. Thread Join With Timeout C++.
From blog.csdn.net
JUC并发编程17线程池深入分析ThreadPoolExecutor1_谈谈对juc线程池threadpoolexecutor的认识 Thread Join With Timeout C++ Wait_for causes the current thread to block until the condition variable is notified, the given duration has been elapsed, or a spurious. Std::jthread stands for joining thread. However you can view std::thread::join() as merely a convenience. The std::thread::join () is a standard library function in c++ that is used to block the current thread until the thread identified by. The. Thread Join With Timeout C++.
From www.programmersought.com
C++ microsecond timer implementation Programmer Sought Thread Join With Timeout C++ Try { std::thread t1 (func); } catch (const std::exception& ex) { std::cout<< ex.what. However you can view std::thread::join() as merely a convenience. In addition to std::thread (c++11), std::jthread automatically joins in its destructor and can cooperatively be interrupted. Wait_for causes the current thread to block until the condition variable is notified, the given duration has been elapsed, or a spurious.. Thread Join With Timeout C++.
From slideplayer.com
Concurrent programming ppt download Thread Join With Timeout C++ There is no timeout for std::thread::join(). This function is inside a thread (reduced to a minimum). The function returns when the thread execution. Std::jthread stands for joining thread. The std::thread::join () is a standard library function in c++ that is used to block the current thread until the thread identified by. } catch (const std::exception& ex) { std::cout<< ex.what. The. Thread Join With Timeout C++.
From github.com
论文复现:Nccl error, unhandled system error · Issue 27081 · PaddlePaddle Thread Join With Timeout C++ Std::jthread stands for joining thread. } catch (const std::exception& ex) { std::cout<< ex.what. The std::thread::join () is a standard library function in c++ that is used to block the current thread until the thread identified by. Blocks the current thread until the thread identified by *this finishes its execution. There is no timeout for std::thread::join(). However you can view std::thread::join(). Thread Join With Timeout C++.
From www.youtube.com
C++ Implementing execution timeout with C/C++ YouTube Thread Join With Timeout C++ Try { std::thread t1 (func); } catch (const std::exception& ex) { std::cout<< ex.what. However you can view std::thread::join() as merely a convenience. This function is inside a thread (reduced to a minimum). Std::jthread stands for joining thread. There is no timeout for std::thread::join(). Wait_for causes the current thread to block until the condition variable is notified, the given duration has. Thread Join With Timeout C++.
From www.trifive.com
SBC Timing Chevy Tri Five Forum Thread Join With Timeout C++ However you can view std::thread::join() as merely a convenience. In addition to std::thread (c++11), std::jthread automatically joins in its destructor and can cooperatively be interrupted. There is no timeout for std::thread::join(). This function is inside a thread (reduced to a minimum). The std::thread::join () is a standard library function in c++ that is used to block the current thread until. Thread Join With Timeout C++.
From www.answeroverflow.com
App timeout Railway Thread Join With Timeout C++ Std::jthread stands for joining thread. There is no timeout for std::thread::join(). The function returns when the thread execution. Try { std::thread t1 (func); Wait_for causes the current thread to block until the condition variable is notified, the given duration has been elapsed, or a spurious. This function is inside a thread (reduced to a minimum). Blocks the current thread until. Thread Join With Timeout C++.
From stacktuts.com
How to implement timeout for function in c++? StackTuts Thread Join With Timeout C++ In addition to std::thread (c++11), std::jthread automatically joins in its destructor and can cooperatively be interrupted. Wait_for causes the current thread to block until the condition variable is notified, the given duration has been elapsed, or a spurious. This function is inside a thread (reduced to a minimum). Blocks the current thread until the thread identified by *this finishes its. Thread Join With Timeout C++.
From www.devgem.io
Managing Threads in Python Socket Server devgem.io devgem.io Thread Join With Timeout C++ This function is inside a thread (reduced to a minimum). } catch (const std::exception& ex) { std::cout<< ex.what. There is no timeout for std::thread::join(). Try { std::thread t1 (func); Blocks the current thread until the thread identified by *this finishes its execution. The std::thread::join () is a standard library function in c++ that is used to block the current thread. Thread Join With Timeout C++.
From slideplayer.com
Lecture 9 Network Programming ppt download Thread Join With Timeout C++ Try { std::thread t1 (func); The std::thread::join () is a standard library function in c++ that is used to block the current thread until the thread identified by. Blocks the current thread until the thread identified by *this finishes its execution. Wait_for causes the current thread to block until the condition variable is notified, the given duration has been elapsed,. Thread Join With Timeout C++.
From www.devmedia.com.br
Java Threads paralelizando threads em Java Thread Join With Timeout C++ However you can view std::thread::join() as merely a convenience. Blocks the current thread until the thread identified by *this finishes its execution. Wait_for causes the current thread to block until the condition variable is notified, the given duration has been elapsed, or a spurious. The std::thread::join () is a standard library function in c++ that is used to block the. Thread Join With Timeout C++.
From survivetheark.com
Joining failed Connection Timeout Mega Thread Page 4 General Thread Join With Timeout C++ This function is inside a thread (reduced to a minimum). Try { std::thread t1 (func); There is no timeout for std::thread::join(). Blocks the current thread until the thread identified by *this finishes its execution. } catch (const std::exception& ex) { std::cout<< ex.what. The completion of the thread. Wait_for causes the current thread to block until the condition variable is notified,. Thread Join With Timeout C++.
From devforum.zoom.us
Joining Meeting Timeout or Browser restriction Angular Meeting SDK Thread Join With Timeout C++ The function returns when the thread execution. There is no timeout for std::thread::join(). Try { std::thread t1 (func); In addition to std::thread (c++11), std::jthread automatically joins in its destructor and can cooperatively be interrupted. The std::thread::join () is a standard library function in c++ that is used to block the current thread until the thread identified by. Wait_for causes the. Thread Join With Timeout C++.
From appwrite.io
Function Execution timed out Threads Appwrite Thread Join With Timeout C++ This function is inside a thread (reduced to a minimum). } catch (const std::exception& ex) { std::cout<< ex.what. Wait_for causes the current thread to block until the condition variable is notified, the given duration has been elapsed, or a spurious. Try { std::thread t1 (func); The function returns when the thread execution. The std::thread::join () is a standard library function. Thread Join With Timeout C++.
From 9to5answer.com
[Solved] Understanding thread.join(timeout) 9to5Answer Thread Join With Timeout C++ The std::thread::join () is a standard library function in c++ that is used to block the current thread until the thread identified by. } catch (const std::exception& ex) { std::cout<< ex.what. The function returns when the thread execution. Blocks the current thread until the thread identified by *this finishes its execution. This function is inside a thread (reduced to a. Thread Join With Timeout C++.
From icesuntisuk.github.io
การทำ Thread Timeout ให้กับ Function ใน Python icesuntisuk Thread Join With Timeout C++ The completion of the thread. However you can view std::thread::join() as merely a convenience. The function returns when the thread execution. Blocks the current thread until the thread identified by *this finishes its execution. Wait_for causes the current thread to block until the condition variable is notified, the given duration has been elapsed, or a spurious. Std::jthread stands for joining. Thread Join With Timeout C++.
From slideplayer.com
Operating System (013022) Dr. H. Iwidat ppt download Thread Join With Timeout C++ Try { std::thread t1 (func); The std::thread::join () is a standard library function in c++ that is used to block the current thread until the thread identified by. This function is inside a thread (reduced to a minimum). In addition to std::thread (c++11), std::jthread automatically joins in its destructor and can cooperatively be interrupted. However you can view std::thread::join() as. Thread Join With Timeout C++.
From cloudfeng.github.io
Java Thread Dump 日志分析 cloudfeng Thread Join With Timeout C++ Try { std::thread t1 (func); This function is inside a thread (reduced to a minimum). Std::jthread stands for joining thread. In addition to std::thread (c++11), std::jthread automatically joins in its destructor and can cooperatively be interrupted. The std::thread::join () is a standard library function in c++ that is used to block the current thread until the thread identified by. Wait_for. Thread Join With Timeout C++.
From 9to5answer.com
[Solved] Implementing execution timeout with C/C++ 9to5Answer Thread Join With Timeout C++ Std::jthread stands for joining thread. The function returns when the thread execution. } catch (const std::exception& ex) { std::cout<< ex.what. However you can view std::thread::join() as merely a convenience. The completion of the thread. The std::thread::join () is a standard library function in c++ that is used to block the current thread until the thread identified by. Wait_for causes the. Thread Join With Timeout C++.
From www.youtube.com
Zoom Meeting SDK How to fix “joining meeting timeout invalid parameter Thread Join With Timeout C++ The completion of the thread. Blocks the current thread until the thread identified by *this finishes its execution. Try { std::thread t1 (func); In addition to std::thread (c++11), std::jthread automatically joins in its destructor and can cooperatively be interrupted. Std::jthread stands for joining thread. The function returns when the thread execution. However you can view std::thread::join() as merely a convenience.. Thread Join With Timeout C++.
From blog.csdn.net
如何让python子线程有序执行_将py作为子线程执行CSDN博客 Thread Join With Timeout C++ In addition to std::thread (c++11), std::jthread automatically joins in its destructor and can cooperatively be interrupted. Blocks the current thread until the thread identified by *this finishes its execution. However you can view std::thread::join() as merely a convenience. Try { std::thread t1 (func); The std::thread::join () is a standard library function in c++ that is used to block the current. Thread Join With Timeout C++.
From blog.csdn.net
Python中的线程threading对象_thread .delCSDN博客 Thread Join With Timeout C++ } catch (const std::exception& ex) { std::cout<< ex.what. Std::jthread stands for joining thread. There is no timeout for std::thread::join(). The std::thread::join () is a standard library function in c++ that is used to block the current thread until the thread identified by. Try { std::thread t1 (func); The completion of the thread. In addition to std::thread (c++11), std::jthread automatically joins. Thread Join With Timeout C++.
From giohtwzts.blob.core.windows.net
Socket Connect Timeout C at Laura Cuevas blog Thread Join With Timeout C++ In addition to std::thread (c++11), std::jthread automatically joins in its destructor and can cooperatively be interrupted. There is no timeout for std::thread::join(). Wait_for causes the current thread to block until the condition variable is notified, the given duration has been elapsed, or a spurious. The completion of the thread. The function returns when the thread execution. Std::jthread stands for joining. Thread Join With Timeout C++.
From pkgamma.github.io
CS 241 · Threads Thread Join With Timeout C++ However you can view std::thread::join() as merely a convenience. This function is inside a thread (reduced to a minimum). The completion of the thread. Try { std::thread t1 (func); Std::jthread stands for joining thread. The std::thread::join () is a standard library function in c++ that is used to block the current thread until the thread identified by. There is no. Thread Join With Timeout C++.
From devforum.zoom.us
Joining Meeting Time out Zoom Developer Forum Thread Join With Timeout C++ The function returns when the thread execution. However you can view std::thread::join() as merely a convenience. The std::thread::join () is a standard library function in c++ that is used to block the current thread until the thread identified by. The completion of the thread. Blocks the current thread until the thread identified by *this finishes its execution. } catch (const. Thread Join With Timeout C++.
From www.lawanswers.com.au
Traffic light not working correctly ( timing wrong ) Australia's 1 Thread Join With Timeout C++ Wait_for causes the current thread to block until the condition variable is notified, the given duration has been elapsed, or a spurious. In addition to std::thread (c++11), std::jthread automatically joins in its destructor and can cooperatively be interrupted. The std::thread::join () is a standard library function in c++ that is used to block the current thread until the thread identified. Thread Join With Timeout C++.