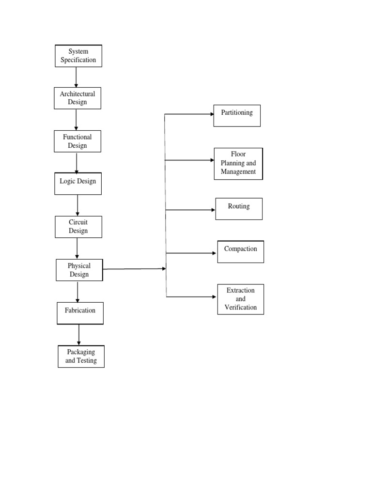
Integrated Circuit Design Process . The design flow mainly consists of design. Ic design is fundamental to all. This initial stage defines the desired functionality of the ic. Integrated circuit design, or ic design, is a discipline in electronics engineering in which circuit elements such as transistors, resistors, capacitors, and wires are assembled on a section of. This section focuses on the ic design flow and the related process design kit (pdk). The primary objective of ic design is to perform a specific operation by assembling interconnected circuit elements. The integrated circuit (ic) development process starts with defining product requirements, progresses through architectural definition, implementation, bring up and finally production. This is the process of capturing the complete system design using hardware design languages (hdls), such as vhdl and verilog,. Functional design, circuit design, and physical design. Designing an ic is a complex and meticulous process that can be broadly divided into three stages:
from www.slideserve.com
This is the process of capturing the complete system design using hardware design languages (hdls), such as vhdl and verilog,. This initial stage defines the desired functionality of the ic. Functional design, circuit design, and physical design. The primary objective of ic design is to perform a specific operation by assembling interconnected circuit elements. The design flow mainly consists of design. Designing an ic is a complex and meticulous process that can be broadly divided into three stages: Integrated circuit design, or ic design, is a discipline in electronics engineering in which circuit elements such as transistors, resistors, capacitors, and wires are assembled on a section of. The integrated circuit (ic) development process starts with defining product requirements, progresses through architectural definition, implementation, bring up and finally production. Ic design is fundamental to all. This section focuses on the ic design flow and the related process design kit (pdk).
PPT Assignment II Integrated Circuits Design PowerPoint Presentation ID3547507
Integrated Circuit Design Process Integrated circuit design, or ic design, is a discipline in electronics engineering in which circuit elements such as transistors, resistors, capacitors, and wires are assembled on a section of. This section focuses on the ic design flow and the related process design kit (pdk). This initial stage defines the desired functionality of the ic. The primary objective of ic design is to perform a specific operation by assembling interconnected circuit elements. The integrated circuit (ic) development process starts with defining product requirements, progresses through architectural definition, implementation, bring up and finally production. Ic design is fundamental to all. Integrated circuit design, or ic design, is a discipline in electronics engineering in which circuit elements such as transistors, resistors, capacitors, and wires are assembled on a section of. Functional design, circuit design, and physical design. Designing an ic is a complex and meticulous process that can be broadly divided into three stages: The design flow mainly consists of design. This is the process of capturing the complete system design using hardware design languages (hdls), such as vhdl and verilog,.
From icdc.hkust.edu.hk
About Integrated Circuit Design Center (ICDC) Integrated Circuit Design Process The primary objective of ic design is to perform a specific operation by assembling interconnected circuit elements. The design flow mainly consists of design. This is the process of capturing the complete system design using hardware design languages (hdls), such as vhdl and verilog,. This section focuses on the ic design flow and the related process design kit (pdk). This. Integrated Circuit Design Process.
From www.slideserve.com
PPT INTEGRATED CIRCUITS PowerPoint Presentation, free download ID2618196 Integrated Circuit Design Process Functional design, circuit design, and physical design. Designing an ic is a complex and meticulous process that can be broadly divided into three stages: The primary objective of ic design is to perform a specific operation by assembling interconnected circuit elements. This initial stage defines the desired functionality of the ic. This section focuses on the ic design flow and. Integrated Circuit Design Process.
From ar.inspiredpencil.com
Integrated Circuit Design Integrated Circuit Design Process The design flow mainly consists of design. This section focuses on the ic design flow and the related process design kit (pdk). Designing an ic is a complex and meticulous process that can be broadly divided into three stages: This is the process of capturing the complete system design using hardware design languages (hdls), such as vhdl and verilog,. Ic. Integrated Circuit Design Process.
From www.mics.ece.vt.edu
Introduction to Cadence for Analog IC Design Multifunctional Integrated Circuits and Systems Integrated Circuit Design Process This section focuses on the ic design flow and the related process design kit (pdk). Designing an ic is a complex and meticulous process that can be broadly divided into three stages: This initial stage defines the desired functionality of the ic. The design flow mainly consists of design. This is the process of capturing the complete system design using. Integrated Circuit Design Process.
From www.scribd.com
A Comprehensive Guide to the Integrated Circuit Design Process from Conceptualization to Integrated Circuit Design Process The primary objective of ic design is to perform a specific operation by assembling interconnected circuit elements. Designing an ic is a complex and meticulous process that can be broadly divided into three stages: This initial stage defines the desired functionality of the ic. Functional design, circuit design, and physical design. This is the process of capturing the complete system. Integrated Circuit Design Process.
From www.slideserve.com
PPT Assignment II Integrated Circuits Design PowerPoint Presentation ID3547507 Integrated Circuit Design Process Designing an ic is a complex and meticulous process that can be broadly divided into three stages: Integrated circuit design, or ic design, is a discipline in electronics engineering in which circuit elements such as transistors, resistors, capacitors, and wires are assembled on a section of. Ic design is fundamental to all. Functional design, circuit design, and physical design. The. Integrated Circuit Design Process.
From circuitdbvolunteer.z19.web.core.windows.net
Integrated Circuit Schematic Diagram Integrated Circuit Design Process This initial stage defines the desired functionality of the ic. Designing an ic is a complex and meticulous process that can be broadly divided into three stages: The design flow mainly consists of design. This is the process of capturing the complete system design using hardware design languages (hdls), such as vhdl and verilog,. Functional design, circuit design, and physical. Integrated Circuit Design Process.
From mtg2isolutions.com
Integrated Circuit Design Main MTG2i Solutions Integrated Circuit Design Process This is the process of capturing the complete system design using hardware design languages (hdls), such as vhdl and verilog,. Functional design, circuit design, and physical design. Designing an ic is a complex and meticulous process that can be broadly divided into three stages: Ic design is fundamental to all. This initial stage defines the desired functionality of the ic.. Integrated Circuit Design Process.
From www.linkedin.com
The Pivotal Role of Digital Electronics in Integrated Circuit (IC) Design Integrated Circuit Design Process The design flow mainly consists of design. This section focuses on the ic design flow and the related process design kit (pdk). The primary objective of ic design is to perform a specific operation by assembling interconnected circuit elements. Designing an ic is a complex and meticulous process that can be broadly divided into three stages: Integrated circuit design, or. Integrated Circuit Design Process.
From www.slideserve.com
PPT Digital IC Design Flow A quick look PowerPoint Presentation, free download ID1733065 Integrated Circuit Design Process This section focuses on the ic design flow and the related process design kit (pdk). The primary objective of ic design is to perform a specific operation by assembling interconnected circuit elements. Designing an ic is a complex and meticulous process that can be broadly divided into three stages: Functional design, circuit design, and physical design. Integrated circuit design, or. Integrated Circuit Design Process.
From www.eeweb.com
Introducing the Integrated Circuit (IC) Design Cycle EE Integrated Circuit Design Process The primary objective of ic design is to perform a specific operation by assembling interconnected circuit elements. Ic design is fundamental to all. Integrated circuit design, or ic design, is a discipline in electronics engineering in which circuit elements such as transistors, resistors, capacitors, and wires are assembled on a section of. This section focuses on the ic design flow. Integrated Circuit Design Process.
From eliiisas.blogspot.com
Integrated Circuit Fabrication Process Integrated Circuit Design Process Integrated circuit design, or ic design, is a discipline in electronics engineering in which circuit elements such as transistors, resistors, capacitors, and wires are assembled on a section of. Ic design is fundamental to all. Designing an ic is a complex and meticulous process that can be broadly divided into three stages: The integrated circuit (ic) development process starts with. Integrated Circuit Design Process.
From www.eeweb.com
Introducing the Integrated Circuit (IC) Design Cycle EE Integrated Circuit Design Process Integrated circuit design, or ic design, is a discipline in electronics engineering in which circuit elements such as transistors, resistors, capacitors, and wires are assembled on a section of. The integrated circuit (ic) development process starts with defining product requirements, progresses through architectural definition, implementation, bring up and finally production. Functional design, circuit design, and physical design. Ic design is. Integrated Circuit Design Process.
From www.youtube.com
CMOS Integrated Circuits Fabrication and Layout Design Animation YouTube Integrated Circuit Design Process This is the process of capturing the complete system design using hardware design languages (hdls), such as vhdl and verilog,. This section focuses on the ic design flow and the related process design kit (pdk). Functional design, circuit design, and physical design. The integrated circuit (ic) development process starts with defining product requirements, progresses through architectural definition, implementation, bring up. Integrated Circuit Design Process.
From phisonblog.com
IC 101 The Integrated Circuit Design Process Phison Blog Integrated Circuit Design Process This initial stage defines the desired functionality of the ic. This is the process of capturing the complete system design using hardware design languages (hdls), such as vhdl and verilog,. Integrated circuit design, or ic design, is a discipline in electronics engineering in which circuit elements such as transistors, resistors, capacitors, and wires are assembled on a section of. This. Integrated Circuit Design Process.
From www.circuitdiagram.co
Schematic Diagram For Integrated Circuits Circuit Diagram Integrated Circuit Design Process This is the process of capturing the complete system design using hardware design languages (hdls), such as vhdl and verilog,. Designing an ic is a complex and meticulous process that can be broadly divided into three stages: The design flow mainly consists of design. The integrated circuit (ic) development process starts with defining product requirements, progresses through architectural definition, implementation,. Integrated Circuit Design Process.
From phisonblog.com
IC 101 The Integrated Circuit Design Process Phison Blog Integrated Circuit Design Process Ic design is fundamental to all. Designing an ic is a complex and meticulous process that can be broadly divided into three stages: The integrated circuit (ic) development process starts with defining product requirements, progresses through architectural definition, implementation, bring up and finally production. This section focuses on the ic design flow and the related process design kit (pdk). The. Integrated Circuit Design Process.
From www.mdpi.com
Electronics Free FullText Heterogeneous and Monolithic 3D Integration Technology for Mixed Integrated Circuit Design Process The design flow mainly consists of design. The integrated circuit (ic) development process starts with defining product requirements, progresses through architectural definition, implementation, bring up and finally production. Ic design is fundamental to all. This section focuses on the ic design flow and the related process design kit (pdk). The primary objective of ic design is to perform a specific. Integrated Circuit Design Process.
From phisonblog.com
NAND Flash 101 Phison Blog Integrated Circuit Design Process The primary objective of ic design is to perform a specific operation by assembling interconnected circuit elements. Integrated circuit design, or ic design, is a discipline in electronics engineering in which circuit elements such as transistors, resistors, capacitors, and wires are assembled on a section of. This initial stage defines the desired functionality of the ic. Functional design, circuit design,. Integrated Circuit Design Process.
From www.researchgate.net
Design of integrated circuit. Download Scientific Diagram Integrated Circuit Design Process Functional design, circuit design, and physical design. The design flow mainly consists of design. This section focuses on the ic design flow and the related process design kit (pdk). The primary objective of ic design is to perform a specific operation by assembling interconnected circuit elements. Integrated circuit design, or ic design, is a discipline in electronics engineering in which. Integrated Circuit Design Process.
From phisonblog.com
IC 101 The Integrated Circuit Design Process Phison Blog Integrated Circuit Design Process Ic design is fundamental to all. Designing an ic is a complex and meticulous process that can be broadly divided into three stages: The primary objective of ic design is to perform a specific operation by assembling interconnected circuit elements. This is the process of capturing the complete system design using hardware design languages (hdls), such as vhdl and verilog,.. Integrated Circuit Design Process.
From miscircuitos.com
How is the Design Process of Microchips Analog IC Design Flow to Tapeout Integrated Circuit Design Process This is the process of capturing the complete system design using hardware design languages (hdls), such as vhdl and verilog,. Designing an ic is a complex and meticulous process that can be broadly divided into three stages: The design flow mainly consists of design. The integrated circuit (ic) development process starts with defining product requirements, progresses through architectural definition, implementation,. Integrated Circuit Design Process.
From www.youtube.com
CMOS Integrated Circuit Design Introduction YouTube Integrated Circuit Design Process Ic design is fundamental to all. This is the process of capturing the complete system design using hardware design languages (hdls), such as vhdl and verilog,. Functional design, circuit design, and physical design. Integrated circuit design, or ic design, is a discipline in electronics engineering in which circuit elements such as transistors, resistors, capacitors, and wires are assembled on a. Integrated Circuit Design Process.
From anysilicon.com
The Ultimate Guide to Integrated Circuit (IC) AnySilicon Integrated Circuit Design Process The integrated circuit (ic) development process starts with defining product requirements, progresses through architectural definition, implementation, bring up and finally production. The primary objective of ic design is to perform a specific operation by assembling interconnected circuit elements. Ic design is fundamental to all. This section focuses on the ic design flow and the related process design kit (pdk). Functional. Integrated Circuit Design Process.
From www.researchgate.net
The Integrated Circuit (IC) design lifecycle phases. Download Scientific Diagram Integrated Circuit Design Process This initial stage defines the desired functionality of the ic. The design flow mainly consists of design. The integrated circuit (ic) development process starts with defining product requirements, progresses through architectural definition, implementation, bring up and finally production. This is the process of capturing the complete system design using hardware design languages (hdls), such as vhdl and verilog,. Ic design. Integrated Circuit Design Process.
From www.engineersgarage.com
What is an Integrated Circuit? Specifications to tapeout Integrated Circuit Design Process Ic design is fundamental to all. Integrated circuit design, or ic design, is a discipline in electronics engineering in which circuit elements such as transistors, resistors, capacitors, and wires are assembled on a section of. The primary objective of ic design is to perform a specific operation by assembling interconnected circuit elements. This section focuses on the ic design flow. Integrated Circuit Design Process.
From eduinput.com
What is an Integrated Circuit?Parts of ICs Integrated Circuit Design Process The design flow mainly consists of design. Integrated circuit design, or ic design, is a discipline in electronics engineering in which circuit elements such as transistors, resistors, capacitors, and wires are assembled on a section of. The primary objective of ic design is to perform a specific operation by assembling interconnected circuit elements. This section focuses on the ic design. Integrated Circuit Design Process.
From electricalgang.com
What is an Integrated Circuit (ICs)? Types of Integrated Circuits Integrated Circuit Design Process This section focuses on the ic design flow and the related process design kit (pdk). Integrated circuit design, or ic design, is a discipline in electronics engineering in which circuit elements such as transistors, resistors, capacitors, and wires are assembled on a section of. Ic design is fundamental to all. The design flow mainly consists of design. The primary objective. Integrated Circuit Design Process.
From lubbil.com
What is Integrated Circuit (IC) Design? How Does it Work? Synopsys (2023) Integrated Circuit Design Process The integrated circuit (ic) development process starts with defining product requirements, progresses through architectural definition, implementation, bring up and finally production. Integrated circuit design, or ic design, is a discipline in electronics engineering in which circuit elements such as transistors, resistors, capacitors, and wires are assembled on a section of. The primary objective of ic design is to perform a. Integrated Circuit Design Process.
From www.studocu.com
Chap4 IC Design Flow and Process Integrated Circuit Design Flow and Layout CHAPTER 4 OUTLINE Integrated Circuit Design Process This is the process of capturing the complete system design using hardware design languages (hdls), such as vhdl and verilog,. The primary objective of ic design is to perform a specific operation by assembling interconnected circuit elements. This section focuses on the ic design flow and the related process design kit (pdk). The integrated circuit (ic) development process starts with. Integrated Circuit Design Process.
From medium.com
IC LAYOUT. Integrated circuit layout, also known… by Ashish Kurian Medium Integrated Circuit Design Process Ic design is fundamental to all. Designing an ic is a complex and meticulous process that can be broadly divided into three stages: Integrated circuit design, or ic design, is a discipline in electronics engineering in which circuit elements such as transistors, resistors, capacitors, and wires are assembled on a section of. The primary objective of ic design is to. Integrated Circuit Design Process.
From inquivixtech.com
How Advanced Chip Design Is Done Today Inquivix Technologies Integrated Circuit Design Process The primary objective of ic design is to perform a specific operation by assembling interconnected circuit elements. This section focuses on the ic design flow and the related process design kit (pdk). Integrated circuit design, or ic design, is a discipline in electronics engineering in which circuit elements such as transistors, resistors, capacitors, and wires are assembled on a section. Integrated Circuit Design Process.
From www.circuitbread.com
What is an Integrated Circuit (IC) & Why is There a… CircuitBread Integrated Circuit Design Process Designing an ic is a complex and meticulous process that can be broadly divided into three stages: Integrated circuit design, or ic design, is a discipline in electronics engineering in which circuit elements such as transistors, resistors, capacitors, and wires are assembled on a section of. Functional design, circuit design, and physical design. This is the process of capturing the. Integrated Circuit Design Process.
From linearmicrosystems.com
How Does an INtegrated Circuit Work ASIC Chips Linear MIcroSystems Integrated Circuit Design Process Ic design is fundamental to all. The integrated circuit (ic) development process starts with defining product requirements, progresses through architectural definition, implementation, bring up and finally production. The design flow mainly consists of design. Designing an ic is a complex and meticulous process that can be broadly divided into three stages: This is the process of capturing the complete system. Integrated Circuit Design Process.
From www.slideshare.net
Fabrication process of Integrated Circuit (IC's) Integrated Circuit Design Process The design flow mainly consists of design. This initial stage defines the desired functionality of the ic. The integrated circuit (ic) development process starts with defining product requirements, progresses through architectural definition, implementation, bring up and finally production. Designing an ic is a complex and meticulous process that can be broadly divided into three stages: This section focuses on the. Integrated Circuit Design Process.