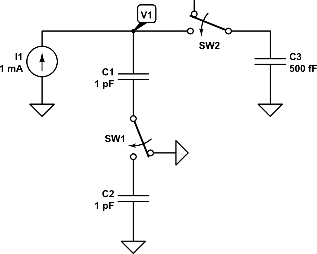
Capacitors Charge Sharing . Due to the increase in voltage across c1, the charge on it must increase according to q = cv. The purpose of this experiment is to test the theoretical equations. The distance between the two of plates of both. This is fine for the top plate of c1 which can get it's +q charge from the 0.35v source,. With that approximation, charge sharing between capacitors completes in each cycle. This then allows you to replace each capacitor switched between nodes. So, the circuit could be arranged in the following manner: How can i calculate the potential between the two capacitors, or the electric field of each one of them or the charge of each one of them? This video describes charge sharing between two capacitors. Charge sharing between capacitors is a fundamental concept of circuit. This lecture introduces the viewer to basics of. Capacitors \(c_2\) and \(c_3\) are actually connected in series since they share the ground node. Charge sharing and capacitor basics.
from www.youtube.com
So, the circuit could be arranged in the following manner: Charge sharing between capacitors is a fundamental concept of circuit. How can i calculate the potential between the two capacitors, or the electric field of each one of them or the charge of each one of them? Due to the increase in voltage across c1, the charge on it must increase according to q = cv. Capacitors \(c_2\) and \(c_3\) are actually connected in series since they share the ground node. This is fine for the top plate of c1 which can get it's +q charge from the 0.35v source,. With that approximation, charge sharing between capacitors completes in each cycle. Charge sharing and capacitor basics. The distance between the two of plates of both. This then allows you to replace each capacitor switched between nodes.
ES Lecture 8 Capacitors. Charge sharing and capacitor basics YouTube
Capacitors Charge Sharing So, the circuit could be arranged in the following manner: The distance between the two of plates of both. This is fine for the top plate of c1 which can get it's +q charge from the 0.35v source,. Charge sharing between capacitors is a fundamental concept of circuit. This lecture introduces the viewer to basics of. With that approximation, charge sharing between capacitors completes in each cycle. The purpose of this experiment is to test the theoretical equations. This video describes charge sharing between two capacitors. How can i calculate the potential between the two capacitors, or the electric field of each one of them or the charge of each one of them? So, the circuit could be arranged in the following manner: Due to the increase in voltage across c1, the charge on it must increase according to q = cv. Capacitors \(c_2\) and \(c_3\) are actually connected in series since they share the ground node. This then allows you to replace each capacitor switched between nodes. Charge sharing and capacitor basics.
From www.amarketplaceofideas.com
Capacitor Charge Sharing A MarketPlace of Ideas Capacitors Charge Sharing Charge sharing and capacitor basics. This is fine for the top plate of c1 which can get it's +q charge from the 0.35v source,. This video describes charge sharing between two capacitors. Due to the increase in voltage across c1, the charge on it must increase according to q = cv. Charge sharing between capacitors is a fundamental concept of. Capacitors Charge Sharing.
From hackaday.com
Capacitors Made Easy The Hackaday Way Hackaday Capacitors Charge Sharing Charge sharing and capacitor basics. This lecture introduces the viewer to basics of. Capacitors \(c_2\) and \(c_3\) are actually connected in series since they share the ground node. This then allows you to replace each capacitor switched between nodes. The purpose of this experiment is to test the theoretical equations. The distance between the two of plates of both. Charge. Capacitors Charge Sharing.
From www.youtube.com
ES Lecture 8 Capacitors. Charge sharing and capacitor basics YouTube Capacitors Charge Sharing Due to the increase in voltage across c1, the charge on it must increase according to q = cv. Charge sharing and capacitor basics. Capacitors \(c_2\) and \(c_3\) are actually connected in series since they share the ground node. This video describes charge sharing between two capacitors. This is fine for the top plate of c1 which can get it's. Capacitors Charge Sharing.
From www.youtube.com
EE220 Lecture 14 Capacitors and Charge Sharing YouTube Capacitors Charge Sharing The distance between the two of plates of both. Capacitors \(c_2\) and \(c_3\) are actually connected in series since they share the ground node. How can i calculate the potential between the two capacitors, or the electric field of each one of them or the charge of each one of them? This video describes charge sharing between two capacitors. Charge. Capacitors Charge Sharing.
From www.electricalengineering.xyz
How to Solve Capacitors in Series and Parallel Chart Capacitors Charge Sharing Capacitors \(c_2\) and \(c_3\) are actually connected in series since they share the ground node. How can i calculate the potential between the two capacitors, or the electric field of each one of them or the charge of each one of them? So, the circuit could be arranged in the following manner: This is fine for the top plate of. Capacitors Charge Sharing.
From alannahbig.blogspot.com
Capacitance Of Spherical Capacitor Formula Capacitors Charge Sharing So, the circuit could be arranged in the following manner: With that approximation, charge sharing between capacitors completes in each cycle. The purpose of this experiment is to test the theoretical equations. Charge sharing between capacitors is a fundamental concept of circuit. Capacitors \(c_2\) and \(c_3\) are actually connected in series since they share the ground node. Charge sharing and. Capacitors Charge Sharing.
From www.youtube.com
How Capacitors charge and discharge YouTube Capacitors Charge Sharing How can i calculate the potential between the two capacitors, or the electric field of each one of them or the charge of each one of them? Charge sharing and capacitor basics. The purpose of this experiment is to test the theoretical equations. This lecture introduces the viewer to basics of. With that approximation, charge sharing between capacitors completes in. Capacitors Charge Sharing.
From www.researchgate.net
a Using two capacitors to prevent charge sharing between the upper and Capacitors Charge Sharing This video describes charge sharing between two capacitors. Capacitors \(c_2\) and \(c_3\) are actually connected in series since they share the ground node. Charge sharing between capacitors is a fundamental concept of circuit. The distance between the two of plates of both. Charge sharing and capacitor basics. So, the circuit could be arranged in the following manner: With that approximation,. Capacitors Charge Sharing.
From studylib.net
260 61 EXPERIMENT 6 CHARGE SHARING BY CAPACITORS Capacitors Charge Sharing How can i calculate the potential between the two capacitors, or the electric field of each one of them or the charge of each one of them? So, the circuit could be arranged in the following manner: Charge sharing between capacitors is a fundamental concept of circuit. This lecture introduces the viewer to basics of. Charge sharing and capacitor basics.. Capacitors Charge Sharing.
From www.bartleby.com
Answered (+ .Problem 8 A spherical capacitor… bartleby Capacitors Charge Sharing So, the circuit could be arranged in the following manner: This video describes charge sharing between two capacitors. Charge sharing between capacitors is a fundamental concept of circuit. This lecture introduces the viewer to basics of. Charge sharing and capacitor basics. This then allows you to replace each capacitor switched between nodes. The purpose of this experiment is to test. Capacitors Charge Sharing.
From www.youtube.com
Calculate voltage across a capacitor during charging YouTube Capacitors Charge Sharing Due to the increase in voltage across c1, the charge on it must increase according to q = cv. This then allows you to replace each capacitor switched between nodes. Charge sharing between capacitors is a fundamental concept of circuit. With that approximation, charge sharing between capacitors completes in each cycle. The distance between the two of plates of both.. Capacitors Charge Sharing.
From physics.stackexchange.com
homework and exercises Capacitors in parallel final potential Capacitors Charge Sharing This video describes charge sharing between two capacitors. This is fine for the top plate of c1 which can get it's +q charge from the 0.35v source,. This lecture introduces the viewer to basics of. How can i calculate the potential between the two capacitors, or the electric field of each one of them or the charge of each one. Capacitors Charge Sharing.
From www.pngwing.com
Capacitor Series and parallel circuits Capacitance Dielectric Electric Capacitors Charge Sharing Charge sharing between capacitors is a fundamental concept of circuit. This lecture introduces the viewer to basics of. Capacitors \(c_2\) and \(c_3\) are actually connected in series since they share the ground node. Charge sharing and capacitor basics. Due to the increase in voltage across c1, the charge on it must increase according to q = cv. This is fine. Capacitors Charge Sharing.
From rubensm.com
Charge sharing in series and parallel capacitors Rubén Sánchez Capacitors Charge Sharing This lecture introduces the viewer to basics of. Due to the increase in voltage across c1, the charge on it must increase according to q = cv. With that approximation, charge sharing between capacitors completes in each cycle. Charge sharing between capacitors is a fundamental concept of circuit. This is fine for the top plate of c1 which can get. Capacitors Charge Sharing.
From electricalacademia.com
Capacitor Charging Equation RC Circuit Charging Matlab Electrical Capacitors Charge Sharing Due to the increase in voltage across c1, the charge on it must increase according to q = cv. This is fine for the top plate of c1 which can get it's +q charge from the 0.35v source,. With that approximation, charge sharing between capacitors completes in each cycle. The purpose of this experiment is to test the theoretical equations.. Capacitors Charge Sharing.
From pressbooks.online.ucf.edu
19.6 Capacitors in Series and Parallel College Physics Capacitors Charge Sharing This video describes charge sharing between two capacitors. With that approximation, charge sharing between capacitors completes in each cycle. The purpose of this experiment is to test the theoretical equations. This is fine for the top plate of c1 which can get it's +q charge from the 0.35v source,. Capacitors \(c_2\) and \(c_3\) are actually connected in series since they. Capacitors Charge Sharing.
From electronics.stackexchange.com
How Exactly Current Flow Through a Capacitor? Electrical Engineering Capacitors Charge Sharing How can i calculate the potential between the two capacitors, or the electric field of each one of them or the charge of each one of them? With that approximation, charge sharing between capacitors completes in each cycle. So, the circuit could be arranged in the following manner: The distance between the two of plates of both. This is fine. Capacitors Charge Sharing.
From rubensm.com
Charge sharing in series and parallel capacitors Rubén Sánchez Capacitors Charge Sharing Charge sharing and capacitor basics. Due to the increase in voltage across c1, the charge on it must increase according to q = cv. This lecture introduces the viewer to basics of. The distance between the two of plates of both. How can i calculate the potential between the two capacitors, or the electric field of each one of them. Capacitors Charge Sharing.
From www.youtube.com
Capacitor Construction and Working Animation Parallel Plate Capacitor Capacitors Charge Sharing This then allows you to replace each capacitor switched between nodes. The distance between the two of plates of both. This video describes charge sharing between two capacitors. This lecture introduces the viewer to basics of. This is fine for the top plate of c1 which can get it's +q charge from the 0.35v source,. The purpose of this experiment. Capacitors Charge Sharing.
From sciencing.com
Capacitors in Series & Parallel What Is It, Formula, Voltage (w Capacitors Charge Sharing This then allows you to replace each capacitor switched between nodes. This lecture introduces the viewer to basics of. The distance between the two of plates of both. So, the circuit could be arranged in the following manner: This video describes charge sharing between two capacitors. With that approximation, charge sharing between capacitors completes in each cycle. This is fine. Capacitors Charge Sharing.
From apparel-new.blogspot.com
Charge Stored In A Capacitor Formula Capacitors Charge Sharing Charge sharing and capacitor basics. With that approximation, charge sharing between capacitors completes in each cycle. The purpose of this experiment is to test the theoretical equations. Due to the increase in voltage across c1, the charge on it must increase according to q = cv. Charge sharing between capacitors is a fundamental concept of circuit. So, the circuit could. Capacitors Charge Sharing.
From electronics.stackexchange.com
How exactly do capacitors work? Electrical Capacitors Charge Sharing The purpose of this experiment is to test the theoretical equations. This lecture introduces the viewer to basics of. How can i calculate the potential between the two capacitors, or the electric field of each one of them or the charge of each one of them? The distance between the two of plates of both. So, the circuit could be. Capacitors Charge Sharing.
From www.mdpi.com
Electronics Free FullText A ChargeSharingBased TwoPhase Capacitors Charge Sharing This is fine for the top plate of c1 which can get it's +q charge from the 0.35v source,. The purpose of this experiment is to test the theoretical equations. This then allows you to replace each capacitor switched between nodes. Capacitors \(c_2\) and \(c_3\) are actually connected in series since they share the ground node. Charge sharing and capacitor. Capacitors Charge Sharing.
From www.slideserve.com
PPT Capacitor PowerPoint Presentation, free download ID6912127 Capacitors Charge Sharing So, the circuit could be arranged in the following manner: Charge sharing and capacitor basics. Charge sharing between capacitors is a fundamental concept of circuit. How can i calculate the potential between the two capacitors, or the electric field of each one of them or the charge of each one of them? This lecture introduces the viewer to basics of.. Capacitors Charge Sharing.
From www.britannica.com
Parallelplate capacitor electronics Britannica Capacitors Charge Sharing Charge sharing between capacitors is a fundamental concept of circuit. This video describes charge sharing between two capacitors. This is fine for the top plate of c1 which can get it's +q charge from the 0.35v source,. How can i calculate the potential between the two capacitors, or the electric field of each one of them or the charge of. Capacitors Charge Sharing.
From www.youtube.com
1 Capacitive charge sharing YouTube Capacitors Charge Sharing The distance between the two of plates of both. Capacitors \(c_2\) and \(c_3\) are actually connected in series since they share the ground node. This lecture introduces the viewer to basics of. This is fine for the top plate of c1 which can get it's +q charge from the 0.35v source,. The purpose of this experiment is to test the. Capacitors Charge Sharing.
From learn.sparkfun.com
Series and Parallel Circuits SparkFun Learn Capacitors Charge Sharing The distance between the two of plates of both. So, the circuit could be arranged in the following manner: Charge sharing between capacitors is a fundamental concept of circuit. Capacitors \(c_2\) and \(c_3\) are actually connected in series since they share the ground node. Due to the increase in voltage across c1, the charge on it must increase according to. Capacitors Charge Sharing.
From learn.sonicelectronix.com
How To Charge A Capacitor Sonic Electronix Learning Center and Blog Capacitors Charge Sharing The distance between the two of plates of both. This then allows you to replace each capacitor switched between nodes. The purpose of this experiment is to test the theoretical equations. With that approximation, charge sharing between capacitors completes in each cycle. Due to the increase in voltage across c1, the charge on it must increase according to q =. Capacitors Charge Sharing.
From www.youtube.com
Capacitors Advanced Problem Charge Sharing in Network of Capacitors Capacitors Charge Sharing This then allows you to replace each capacitor switched between nodes. Capacitors \(c_2\) and \(c_3\) are actually connected in series since they share the ground node. With that approximation, charge sharing between capacitors completes in each cycle. How can i calculate the potential between the two capacitors, or the electric field of each one of them or the charge of. Capacitors Charge Sharing.
From youtube.com
Parallel Capacitors, calculating voltage, charge and total capacitance Capacitors Charge Sharing Charge sharing and capacitor basics. This is fine for the top plate of c1 which can get it's +q charge from the 0.35v source,. Charge sharing between capacitors is a fundamental concept of circuit. This video describes charge sharing between two capacitors. This then allows you to replace each capacitor switched between nodes. This lecture introduces the viewer to basics. Capacitors Charge Sharing.
From www.youtube.com
Sharing of charges between two capacitors YouTube Capacitors Charge Sharing So, the circuit could be arranged in the following manner: Charge sharing and capacitor basics. With that approximation, charge sharing between capacitors completes in each cycle. Capacitors \(c_2\) and \(c_3\) are actually connected in series since they share the ground node. How can i calculate the potential between the two capacitors, or the electric field of each one of them. Capacitors Charge Sharing.
From electronics.stackexchange.com
Capacitor Charge Sharing Electrical Engineering Stack Exchange Capacitors Charge Sharing Capacitors \(c_2\) and \(c_3\) are actually connected in series since they share the ground node. This then allows you to replace each capacitor switched between nodes. The distance between the two of plates of both. How can i calculate the potential between the two capacitors, or the electric field of each one of them or the charge of each one. Capacitors Charge Sharing.
From www.youtube.com
Capacitors (7 of 11) in Series, Calculating the Charge Stored YouTube Capacitors Charge Sharing This lecture introduces the viewer to basics of. Charge sharing and capacitor basics. The distance between the two of plates of both. With that approximation, charge sharing between capacitors completes in each cycle. Capacitors \(c_2\) and \(c_3\) are actually connected in series since they share the ground node. Due to the increase in voltage across c1, the charge on it. Capacitors Charge Sharing.
From rubensm.com
Charge sharing in series and parallel capacitors Rubén Sánchez Capacitors Charge Sharing This lecture introduces the viewer to basics of. This is fine for the top plate of c1 which can get it's +q charge from the 0.35v source,. This then allows you to replace each capacitor switched between nodes. Due to the increase in voltage across c1, the charge on it must increase according to q = cv. Capacitors \(c_2\) and. Capacitors Charge Sharing.
From cerldhxa.blob.core.windows.net
Capacitor Magnitude Equation at Frankie Murphy blog Capacitors Charge Sharing So, the circuit could be arranged in the following manner: Capacitors \(c_2\) and \(c_3\) are actually connected in series since they share the ground node. The purpose of this experiment is to test the theoretical equations. The distance between the two of plates of both. Due to the increase in voltage across c1, the charge on it must increase according. Capacitors Charge Sharing.