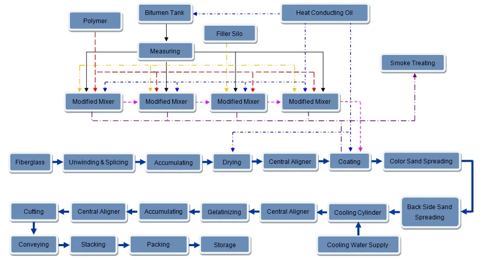
Roofing Shingles Manufacturing Process . Their design and manufacturing process is a testament to the advancements in the roofing industry. Roof shingles are manufactured through a process that involves several stages of preparation. Wood shingles are sawed from red cedar or pine. Roofing shingles play a pivotal role in safeguarding homes and buildings from the elements. From the meticulous heating and mixing of raw materials to the final quality control measures, the manufacturing of roofing shingles is a complex yet essential process in providing reliable. Learn how shingles are produced from raw materials like organic felt or fiberglass, asphalt, and minerals. Learn about the key raw materials and steps involved in making asphalt roofing shingles, such as fiberglass, asphalt, granules, sealant, and backsurfacing. In this section, we will explore the different steps involved in the preparation stage. See how iko roofing ensures. This initial phase involves coating the base material with asphalt, not once but twice, enhancing the shingle’s resistance to water and weather damage. Let’s delve into the intricate process of how these essential components are crafted. The asphalt quantity dictates the shingle’s final weight. Roofing shingles are made from several types of materials. See the steps of cutting, coating, and packaging shingles for roofing.
from roofingcenter.com
The asphalt quantity dictates the shingle’s final weight. See the steps of cutting, coating, and packaging shingles for roofing. Wood shingles are sawed from red cedar or pine. Roofing shingles are made from several types of materials. From the meticulous heating and mixing of raw materials to the final quality control measures, the manufacturing of roofing shingles is a complex yet essential process in providing reliable. Let’s delve into the intricate process of how these essential components are crafted. In this section, we will explore the different steps involved in the preparation stage. Their design and manufacturing process is a testament to the advancements in the roofing industry. See how iko roofing ensures. Roof shingles are manufactured through a process that involves several stages of preparation.
The Comprehensive Guide to Manufacturing Roofing Shingles
Roofing Shingles Manufacturing Process This initial phase involves coating the base material with asphalt, not once but twice, enhancing the shingle’s resistance to water and weather damage. Wood shingles are sawed from red cedar or pine. This initial phase involves coating the base material with asphalt, not once but twice, enhancing the shingle’s resistance to water and weather damage. Their design and manufacturing process is a testament to the advancements in the roofing industry. Roofing shingles play a pivotal role in safeguarding homes and buildings from the elements. See the steps of cutting, coating, and packaging shingles for roofing. Roofing shingles are made from several types of materials. Roof shingles are manufactured through a process that involves several stages of preparation. In this section, we will explore the different steps involved in the preparation stage. See how iko roofing ensures. Learn how shingles are produced from raw materials like organic felt or fiberglass, asphalt, and minerals. The asphalt quantity dictates the shingle’s final weight. Let’s delve into the intricate process of how these essential components are crafted. Learn about the key raw materials and steps involved in making asphalt roofing shingles, such as fiberglass, asphalt, granules, sealant, and backsurfacing. From the meticulous heating and mixing of raw materials to the final quality control measures, the manufacturing of roofing shingles is a complex yet essential process in providing reliable.
From newvisiontrading.qa
Clay Roof New Vision Trading & Contracting Doha Qatar Roofing Shingles Manufacturing Process See the steps of cutting, coating, and packaging shingles for roofing. Roof shingles are manufactured through a process that involves several stages of preparation. Roofing shingles play a pivotal role in safeguarding homes and buildings from the elements. This initial phase involves coating the base material with asphalt, not once but twice, enhancing the shingle’s resistance to water and weather. Roofing Shingles Manufacturing Process.
From roofdoctorutah.com
On the Process of Manufacturing Roofing Shingles The Roof Doctor Roofing Shingles Manufacturing Process From the meticulous heating and mixing of raw materials to the final quality control measures, the manufacturing of roofing shingles is a complex yet essential process in providing reliable. The asphalt quantity dictates the shingle’s final weight. Wood shingles are sawed from red cedar or pine. Roofing shingles are made from several types of materials. This initial phase involves coating. Roofing Shingles Manufacturing Process.
From roofingcenter.com
The Comprehensive Guide to Manufacturing Roofing Shingles Roofing Shingles Manufacturing Process Roofing shingles play a pivotal role in safeguarding homes and buildings from the elements. Let’s delve into the intricate process of how these essential components are crafted. The asphalt quantity dictates the shingle’s final weight. Their design and manufacturing process is a testament to the advancements in the roofing industry. Learn how shingles are produced from raw materials like organic. Roofing Shingles Manufacturing Process.
From www.innovativeroofing.com
A Beginner's Guide to the Different Types of Roof Shingles Roofing Shingles Manufacturing Process Roof shingles are manufactured through a process that involves several stages of preparation. Roofing shingles play a pivotal role in safeguarding homes and buildings from the elements. This initial phase involves coating the base material with asphalt, not once but twice, enhancing the shingle’s resistance to water and weather damage. Roofing shingles are made from several types of materials. See. Roofing Shingles Manufacturing Process.
From allroofsolutions.com
Understanding The Layers of a Roof and Why They Are Important All Roofing Shingles Manufacturing Process Wood shingles are sawed from red cedar or pine. The asphalt quantity dictates the shingle’s final weight. This initial phase involves coating the base material with asphalt, not once but twice, enhancing the shingle’s resistance to water and weather damage. See the steps of cutting, coating, and packaging shingles for roofing. Learn how shingles are produced from raw materials like. Roofing Shingles Manufacturing Process.
From www.bravarooftile.com
Metal vs. Composite Roof Shingles What Is The Best Material? Brava Roofing Shingles Manufacturing Process Learn about the key raw materials and steps involved in making asphalt roofing shingles, such as fiberglass, asphalt, granules, sealant, and backsurfacing. Their design and manufacturing process is a testament to the advancements in the roofing industry. Let’s delve into the intricate process of how these essential components are crafted. The asphalt quantity dictates the shingle’s final weight. Roofing shingles. Roofing Shingles Manufacturing Process.
From skywalkerchina.en.made-in-china.com
Professional Process Manufacturing Color Stone Coated Metal Roof Tiles Roofing Shingles Manufacturing Process From the meticulous heating and mixing of raw materials to the final quality control measures, the manufacturing of roofing shingles is a complex yet essential process in providing reliable. The asphalt quantity dictates the shingle’s final weight. Roofing shingles are made from several types of materials. See how iko roofing ensures. This initial phase involves coating the base material with. Roofing Shingles Manufacturing Process.
From www.texastraditionsroofing.com
Factory Tour How Asphalt Shingles Are Made Texas Traditions Roofing Roofing Shingles Manufacturing Process This initial phase involves coating the base material with asphalt, not once but twice, enhancing the shingle’s resistance to water and weather damage. The asphalt quantity dictates the shingle’s final weight. Roofing shingles are made from several types of materials. Wood shingles are sawed from red cedar or pine. Roof shingles are manufactured through a process that involves several stages. Roofing Shingles Manufacturing Process.
From www.iko.com
Roofing Industry Trends Innovations in Shingle Manufacturing IKO Roofing Shingles Manufacturing Process Learn about the key raw materials and steps involved in making asphalt roofing shingles, such as fiberglass, asphalt, granules, sealant, and backsurfacing. From the meticulous heating and mixing of raw materials to the final quality control measures, the manufacturing of roofing shingles is a complex yet essential process in providing reliable. Roofing shingles are made from several types of materials.. Roofing Shingles Manufacturing Process.
From www.alibaba.com
Roofing Shingles Laminated Double Layers Asphalt Shingle Roofing Sheets Roofing Shingles Manufacturing Process Roofing shingles are made from several types of materials. Learn how shingles are produced from raw materials like organic felt or fiberglass, asphalt, and minerals. Roof shingles are manufactured through a process that involves several stages of preparation. This initial phase involves coating the base material with asphalt, not once but twice, enhancing the shingle’s resistance to water and weather. Roofing Shingles Manufacturing Process.
From www.pinterest.co.uk
Asphalt shingle glass fiber manufacturing process Sangobuild Roofing Shingles Manufacturing Process Wood shingles are sawed from red cedar or pine. Roofing shingles play a pivotal role in safeguarding homes and buildings from the elements. Roofing shingles are made from several types of materials. Roof shingles are manufactured through a process that involves several stages of preparation. The asphalt quantity dictates the shingle’s final weight. Learn how shingles are produced from raw. Roofing Shingles Manufacturing Process.
From dallasroofingandremodeling.com
Asphalt Roof Shingles The Complete Guide Roofing Shingles Manufacturing Process See the steps of cutting, coating, and packaging shingles for roofing. Wood shingles are sawed from red cedar or pine. In this section, we will explore the different steps involved in the preparation stage. Roof shingles are manufactured through a process that involves several stages of preparation. This initial phase involves coating the base material with asphalt, not once but. Roofing Shingles Manufacturing Process.
From roofmaxx.com
How to Install Roof Shingles A StepbyStep Guide Roof Maxx Roofing Shingles Manufacturing Process Let’s delve into the intricate process of how these essential components are crafted. See how iko roofing ensures. Roof shingles are manufactured through a process that involves several stages of preparation. The asphalt quantity dictates the shingle’s final weight. Roofing shingles are made from several types of materials. This initial phase involves coating the base material with asphalt, not once. Roofing Shingles Manufacturing Process.
From www.alibaba.com
Asphalt Shingle Production Line Buy Bitumen Shingle,Asphalt Shingle Roofing Shingles Manufacturing Process Let’s delve into the intricate process of how these essential components are crafted. This initial phase involves coating the base material with asphalt, not once but twice, enhancing the shingle’s resistance to water and weather damage. The asphalt quantity dictates the shingle’s final weight. In this section, we will explore the different steps involved in the preparation stage. Learn about. Roofing Shingles Manufacturing Process.
From www.wiringwork.com
how to install a starter row of shingles Wiring Work Roofing Shingles Manufacturing Process See the steps of cutting, coating, and packaging shingles for roofing. The asphalt quantity dictates the shingle’s final weight. Roof shingles are manufactured through a process that involves several stages of preparation. This initial phase involves coating the base material with asphalt, not once but twice, enhancing the shingle’s resistance to water and weather damage. In this section, we will. Roofing Shingles Manufacturing Process.
From www.rapat.com
RAPAT Shingle Manufacturing Plant, Pennsylvania Roofing Shingles Manufacturing Process Let’s delve into the intricate process of how these essential components are crafted. Roofing shingles play a pivotal role in safeguarding homes and buildings from the elements. Roofing shingles are made from several types of materials. From the meticulous heating and mixing of raw materials to the final quality control measures, the manufacturing of roofing shingles is a complex yet. Roofing Shingles Manufacturing Process.
From skywalkerchina.en.made-in-china.com
Professional Process Manufacturing Color Stone Coated Metal Roof Tiles Roofing Shingles Manufacturing Process Roofing shingles are made from several types of materials. In this section, we will explore the different steps involved in the preparation stage. This initial phase involves coating the base material with asphalt, not once but twice, enhancing the shingle’s resistance to water and weather damage. Wood shingles are sawed from red cedar or pine. Learn how shingles are produced. Roofing Shingles Manufacturing Process.
From poroofing.com
Top Asphalt Shingle Types and Their Manufacturing Process Port Roofing Shingles Manufacturing Process Learn about the key raw materials and steps involved in making asphalt roofing shingles, such as fiberglass, asphalt, granules, sealant, and backsurfacing. Roofing shingles play a pivotal role in safeguarding homes and buildings from the elements. Roof shingles are manufactured through a process that involves several stages of preparation. Their design and manufacturing process is a testament to the advancements. Roofing Shingles Manufacturing Process.
From www.nickelsenergysolutions.com
Roof Mounted Solar Panels Nickels Energy Solutions Roofing Shingles Manufacturing Process See how iko roofing ensures. Roofing shingles are made from several types of materials. See the steps of cutting, coating, and packaging shingles for roofing. Learn about the key raw materials and steps involved in making asphalt roofing shingles, such as fiberglass, asphalt, granules, sealant, and backsurfacing. Wood shingles are sawed from red cedar or pine. Let’s delve into the. Roofing Shingles Manufacturing Process.
From www.urbanclay.co.in
Roofing Shingles Shingles Manufacturer from Mumbai Roofing Shingles Manufacturing Process See how iko roofing ensures. In this section, we will explore the different steps involved in the preparation stage. The asphalt quantity dictates the shingle’s final weight. Roof shingles are manufactured through a process that involves several stages of preparation. This initial phase involves coating the base material with asphalt, not once but twice, enhancing the shingle’s resistance to water. Roofing Shingles Manufacturing Process.
From jlcjax.com
Roof Diagram JLC Construction Jacksonville General Contractor Roofing Shingles Manufacturing Process Learn about the key raw materials and steps involved in making asphalt roofing shingles, such as fiberglass, asphalt, granules, sealant, and backsurfacing. This initial phase involves coating the base material with asphalt, not once but twice, enhancing the shingle’s resistance to water and weather damage. Their design and manufacturing process is a testament to the advancements in the roofing industry.. Roofing Shingles Manufacturing Process.
From www.iko.com
If You’ve Ever Wondered “What Are Shingles Made of?” IKO Roofing Has Roofing Shingles Manufacturing Process This initial phase involves coating the base material with asphalt, not once but twice, enhancing the shingle’s resistance to water and weather damage. Roof shingles are manufactured through a process that involves several stages of preparation. Learn about the key raw materials and steps involved in making asphalt roofing shingles, such as fiberglass, asphalt, granules, sealant, and backsurfacing. Learn how. Roofing Shingles Manufacturing Process.
From energynews.us
Solar shingles top Virginia home Energy News Network Roofing Shingles Manufacturing Process Their design and manufacturing process is a testament to the advancements in the roofing industry. Learn about the key raw materials and steps involved in making asphalt roofing shingles, such as fiberglass, asphalt, granules, sealant, and backsurfacing. Roofing shingles play a pivotal role in safeguarding homes and buildings from the elements. The asphalt quantity dictates the shingle’s final weight. From. Roofing Shingles Manufacturing Process.
From www.checkroofing.com
Process Check Roofing Roofing Shingles Manufacturing Process See the steps of cutting, coating, and packaging shingles for roofing. This initial phase involves coating the base material with asphalt, not once but twice, enhancing the shingle’s resistance to water and weather damage. Learn how shingles are produced from raw materials like organic felt or fiberglass, asphalt, and minerals. Roof shingles are manufactured through a process that involves several. Roofing Shingles Manufacturing Process.
From americanstandardroofing.com
Roofing Shingle Manufacturing Process A Basic Explanation Roofing Shingles Manufacturing Process In this section, we will explore the different steps involved in the preparation stage. Let’s delve into the intricate process of how these essential components are crafted. From the meticulous heating and mixing of raw materials to the final quality control measures, the manufacturing of roofing shingles is a complex yet essential process in providing reliable. Roofing shingles are made. Roofing Shingles Manufacturing Process.
From readmetalroofing.com
CloseUp The manufacturing process and market opportunities in Metal Roofing Shingles Manufacturing Process This initial phase involves coating the base material with asphalt, not once but twice, enhancing the shingle’s resistance to water and weather damage. Wood shingles are sawed from red cedar or pine. Their design and manufacturing process is a testament to the advancements in the roofing industry. See how iko roofing ensures. Roofing shingles play a pivotal role in safeguarding. Roofing Shingles Manufacturing Process.
From www.alpharoofingtexas.com
Discontinued roofing shingles aren't such a problem.. Roofing Shingles Manufacturing Process Roofing shingles play a pivotal role in safeguarding homes and buildings from the elements. See how iko roofing ensures. From the meticulous heating and mixing of raw materials to the final quality control measures, the manufacturing of roofing shingles is a complex yet essential process in providing reliable. This initial phase involves coating the base material with asphalt, not once. Roofing Shingles Manufacturing Process.
From skywalkerchina.en.made-in-china.com
Professional Process Manufacturing Color Stone Coated Metal Roof Tiles Roofing Shingles Manufacturing Process From the meticulous heating and mixing of raw materials to the final quality control measures, the manufacturing of roofing shingles is a complex yet essential process in providing reliable. Roofing shingles are made from several types of materials. Wood shingles are sawed from red cedar or pine. See how iko roofing ensures. Let’s delve into the intricate process of how. Roofing Shingles Manufacturing Process.
From readmetalroofing.com
CloseUp The manufacturing process and market opportunities in Metal Roofing Shingles Manufacturing Process See how iko roofing ensures. From the meticulous heating and mixing of raw materials to the final quality control measures, the manufacturing of roofing shingles is a complex yet essential process in providing reliable. This initial phase involves coating the base material with asphalt, not once but twice, enhancing the shingle’s resistance to water and weather damage. Roof shingles are. Roofing Shingles Manufacturing Process.
From eagleroofing.com
Manufacturing Process Eagle Roofing Roofing Shingles Manufacturing Process See how iko roofing ensures. Learn about the key raw materials and steps involved in making asphalt roofing shingles, such as fiberglass, asphalt, granules, sealant, and backsurfacing. Let’s delve into the intricate process of how these essential components are crafted. Roofing shingles play a pivotal role in safeguarding homes and buildings from the elements. See the steps of cutting, coating,. Roofing Shingles Manufacturing Process.
From roofingexpertsstpaul.com
manufacturing process of shingles ‣ Sellers Roofing Company Roofing Shingles Manufacturing Process In this section, we will explore the different steps involved in the preparation stage. See the steps of cutting, coating, and packaging shingles for roofing. Roof shingles are manufactured through a process that involves several stages of preparation. See how iko roofing ensures. This initial phase involves coating the base material with asphalt, not once but twice, enhancing the shingle’s. Roofing Shingles Manufacturing Process.
From picateam.com
Asphalt Roofing Manufacturing » Precision Industrial Contractors Roofing Shingles Manufacturing Process Learn about the key raw materials and steps involved in making asphalt roofing shingles, such as fiberglass, asphalt, granules, sealant, and backsurfacing. The asphalt quantity dictates the shingle’s final weight. See the steps of cutting, coating, and packaging shingles for roofing. Roof shingles are manufactured through a process that involves several stages of preparation. In this section, we will explore. Roofing Shingles Manufacturing Process.
From rhythmroofing.com
Owens Corning Rhythm Roofing Roofing Shingles Manufacturing Process See the steps of cutting, coating, and packaging shingles for roofing. From the meticulous heating and mixing of raw materials to the final quality control measures, the manufacturing of roofing shingles is a complex yet essential process in providing reliable. Wood shingles are sawed from red cedar or pine. Learn about the key raw materials and steps involved in making. Roofing Shingles Manufacturing Process.
From www.jlconline.com
Asphalt Roof Shingling Basics JLC Online Roofing Roofing Shingles Manufacturing Process This initial phase involves coating the base material with asphalt, not once but twice, enhancing the shingle’s resistance to water and weather damage. Roofing shingles play a pivotal role in safeguarding homes and buildings from the elements. See the steps of cutting, coating, and packaging shingles for roofing. From the meticulous heating and mixing of raw materials to the final. Roofing Shingles Manufacturing Process.
From mavink.com
Galvanizing Process Diagram Roofing Shingles Manufacturing Process See the steps of cutting, coating, and packaging shingles for roofing. Roof shingles are manufactured through a process that involves several stages of preparation. See how iko roofing ensures. Let’s delve into the intricate process of how these essential components are crafted. The asphalt quantity dictates the shingle’s final weight. Learn how shingles are produced from raw materials like organic. Roofing Shingles Manufacturing Process.