Spring Feign Post Body . In this article, we’ve discussed consuming rest api using feign client in spring boot covering crud operations in api, along with few more additional configurations, value additions. In our previous tutorial, we discussed how to configure and enable openfeign and feign clients in a spring boot application.
from arnoldgalovics.com
In our previous tutorial, we discussed how to configure and enable openfeign and feign clients in a spring boot application. In this article, we’ve discussed consuming rest api using feign client in spring boot covering crud operations in api, along with few more additional configurations, value additions.
Fallbacks with Spring Cloud Feign Arnold Galovics
Spring Feign Post Body In our previous tutorial, we discussed how to configure and enable openfeign and feign clients in a spring boot application. In this article, we’ve discussed consuming rest api using feign client in spring boot covering crud operations in api, along with few more additional configurations, value additions. In our previous tutorial, we discussed how to configure and enable openfeign and feign clients in a spring boot application.
From velog.io
Spring Feign Spring Feign Post Body In this article, we’ve discussed consuming rest api using feign client in spring boot covering crud operations in api, along with few more additional configurations, value additions. In our previous tutorial, we discussed how to configure and enable openfeign and feign clients in a spring boot application. Spring Feign Post Body.
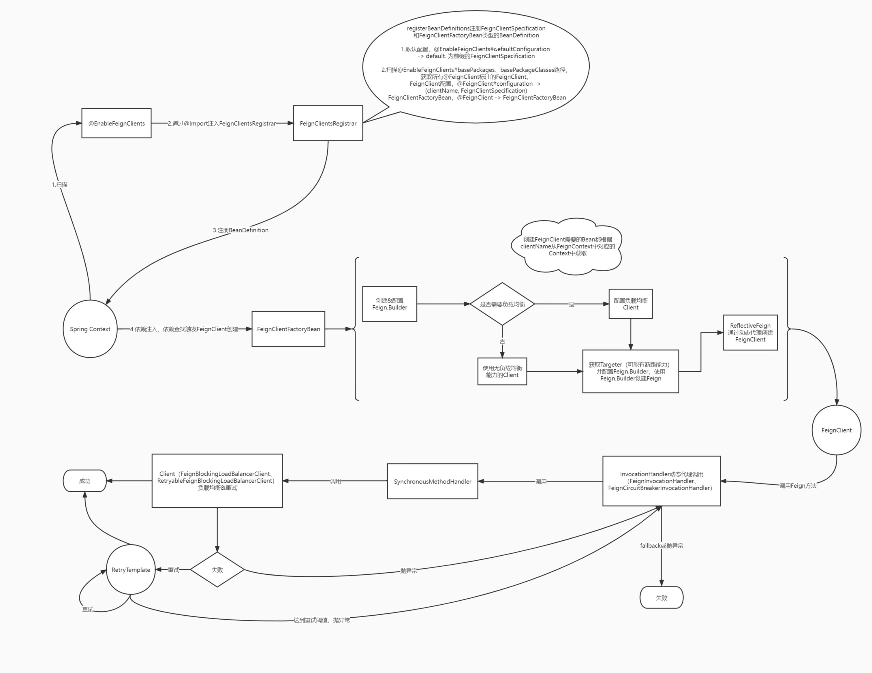
From cxymm.net
springCloud之openfeign使用入门,Get/Post请求,Feign扩展连接池_openfeign post程序员宅基地 Spring Feign Post Body In our previous tutorial, we discussed how to configure and enable openfeign and feign clients in a spring boot application. In this article, we’ve discussed consuming rest api using feign client in spring boot covering crud operations in api, along with few more additional configurations, value additions. Spring Feign Post Body.
From leheavengame.com
Spring Cloud(四):feign+ribbon集成测试 惊觉 Spring Feign Post Body In our previous tutorial, we discussed how to configure and enable openfeign and feign clients in a spring boot application. In this article, we’ve discussed consuming rest api using feign client in spring boot covering crud operations in api, along with few more additional configurations, value additions. Spring Feign Post Body.
From www.vinsguru.com
Spring Client With Feign Vinsguru Spring Feign Post Body In our previous tutorial, we discussed how to configure and enable openfeign and feign clients in a spring boot application. In this article, we’ve discussed consuming rest api using feign client in spring boot covering crud operations in api, along with few more additional configurations, value additions. Spring Feign Post Body.
From blog.csdn.net
原生feign的使用之一(post请求 + body)_feign post jsonCSDN博客 Spring Feign Post Body In this article, we’ve discussed consuming rest api using feign client in spring boot covering crud operations in api, along with few more additional configurations, value additions. In our previous tutorial, we discussed how to configure and enable openfeign and feign clients in a spring boot application. Spring Feign Post Body.
From tablesheep233.github.io
Spring Cloud Open Feign 源码速读 Yang Blog Spring Feign Post Body In this article, we’ve discussed consuming rest api using feign client in spring boot covering crud operations in api, along with few more additional configurations, value additions. In our previous tutorial, we discussed how to configure and enable openfeign and feign clients in a spring boot application. Spring Feign Post Body.
From www.youtube.com
Spring Cloud Open Feign YouTube Spring Feign Post Body In this article, we’ve discussed consuming rest api using feign client in spring boot covering crud operations in api, along with few more additional configurations, value additions. In our previous tutorial, we discussed how to configure and enable openfeign and feign clients in a spring boot application. Spring Feign Post Body.
From blog.csdn.net
原生feign的使用之一(post请求 + body)_feign post jsonCSDN博客 Spring Feign Post Body In this article, we’ve discussed consuming rest api using feign client in spring boot covering crud operations in api, along with few more additional configurations, value additions. In our previous tutorial, we discussed how to configure and enable openfeign and feign clients in a spring boot application. Spring Feign Post Body.
From github.com
springcloudfeignexample/DataStore.java at master · only2dhir/spring Spring Feign Post Body In this article, we’ve discussed consuming rest api using feign client in spring boot covering crud operations in api, along with few more additional configurations, value additions. In our previous tutorial, we discussed how to configure and enable openfeign and feign clients in a spring boot application. Spring Feign Post Body.
From blog.csdn.net
Spring Cloud的Feign和ribbon和Hystrix超时时间设置及关系_openfeign ribbon 超时配置关系CSDN博客 Spring Feign Post Body In this article, we’ve discussed consuming rest api using feign client in spring boot covering crud operations in api, along with few more additional configurations, value additions. In our previous tutorial, we discussed how to configure and enable openfeign and feign clients in a spring boot application. Spring Feign Post Body.
From dev.to
Spring Feign Client DEV Community Spring Feign Post Body In this article, we’ve discussed consuming rest api using feign client in spring boot covering crud operations in api, along with few more additional configurations, value additions. In our previous tutorial, we discussed how to configure and enable openfeign and feign clients in a spring boot application. Spring Feign Post Body.
From www.youtube.com
FeignClient Spring Feign Spring Cloud Load Balancer Spring Feign Post Body In this article, we’ve discussed consuming rest api using feign client in spring boot covering crud operations in api, along with few more additional configurations, value additions. In our previous tutorial, we discussed how to configure and enable openfeign and feign clients in a spring boot application. Spring Feign Post Body.
From zhuanlan.zhihu.com
Spring boot 使用 feign 调用参数过长(Post变Get) 知乎 Spring Feign Post Body In this article, we’ve discussed consuming rest api using feign client in spring boot covering crud operations in api, along with few more additional configurations, value additions. In our previous tutorial, we discussed how to configure and enable openfeign and feign clients in a spring boot application. Spring Feign Post Body.
From blog.csdn.net
SpringCloud之Feign声明式调用原理及配置CSDN博客 Spring Feign Post Body In this article, we’ve discussed consuming rest api using feign client in spring boot covering crud operations in api, along with few more additional configurations, value additions. In our previous tutorial, we discussed how to configure and enable openfeign and feign clients in a spring boot application. Spring Feign Post Body.
From medium.com
Spring Boot — Unit test a Feign Client The Startup Spring Feign Post Body In our previous tutorial, we discussed how to configure and enable openfeign and feign clients in a spring boot application. In this article, we’ve discussed consuming rest api using feign client in spring boot covering crud operations in api, along with few more additional configurations, value additions. Spring Feign Post Body.
From blog.csdn.net
spring cloud:feign 使用form表单 POST数据_feign form表单CSDN博客 Spring Feign Post Body In this article, we’ve discussed consuming rest api using feign client in spring boot covering crud operations in api, along with few more additional configurations, value additions. In our previous tutorial, we discussed how to configure and enable openfeign and feign clients in a spring boot application. Spring Feign Post Body.
From www.youtube.com
Spring Cloud Feign Declarative REST Client YouTube Spring Feign Post Body In our previous tutorial, we discussed how to configure and enable openfeign and feign clients in a spring boot application. In this article, we’ve discussed consuming rest api using feign client in spring boot covering crud operations in api, along with few more additional configurations, value additions. Spring Feign Post Body.
From pk1046319260.trustpass.alibaba.com
Company Overview FEIGN INTERNATIONAL Spring Feign Post Body In this article, we’ve discussed consuming rest api using feign client in spring boot covering crud operations in api, along with few more additional configurations, value additions. In our previous tutorial, we discussed how to configure and enable openfeign and feign clients in a spring boot application. Spring Feign Post Body.
From velog.io
Spring Feign Spring Feign Post Body In our previous tutorial, we discussed how to configure and enable openfeign and feign clients in a spring boot application. In this article, we’ve discussed consuming rest api using feign client in spring boot covering crud operations in api, along with few more additional configurations, value additions. Spring Feign Post Body.
From github.com
feign.RetryableException output stream executing POST Spring Feign Post Body In our previous tutorial, we discussed how to configure and enable openfeign and feign clients in a spring boot application. In this article, we’ve discussed consuming rest api using feign client in spring boot covering crud operations in api, along with few more additional configurations, value additions. Spring Feign Post Body.
From my.oschina.net
Spring Cloud 入门教程3、服务消费者(Feign) wuweixiang OSCHINA 中文开源技术交流社区 Spring Feign Post Body In this article, we’ve discussed consuming rest api using feign client in spring boot covering crud operations in api, along with few more additional configurations, value additions. In our previous tutorial, we discussed how to configure and enable openfeign and feign clients in a spring boot application. Spring Feign Post Body.
From zhuanlan.zhihu.com
Spring boot 使用 feign 调用参数过长(Post变Get) 知乎 Spring Feign Post Body In this article, we’ve discussed consuming rest api using feign client in spring boot covering crud operations in api, along with few more additional configurations, value additions. In our previous tutorial, we discussed how to configure and enable openfeign and feign clients in a spring boot application. Spring Feign Post Body.
From arnoldgalovics.com
Fallbacks with Spring Cloud Feign Arnold Galovics Spring Feign Post Body In our previous tutorial, we discussed how to configure and enable openfeign and feign clients in a spring boot application. In this article, we’ve discussed consuming rest api using feign client in spring boot covering crud operations in api, along with few more additional configurations, value additions. Spring Feign Post Body.
From www.javaguides.net
Spring Boot + Spring Cloud Open Feign Microservices Communication Example Spring Feign Post Body In our previous tutorial, we discussed how to configure and enable openfeign and feign clients in a spring boot application. In this article, we’ve discussed consuming rest api using feign client in spring boot covering crud operations in api, along with few more additional configurations, value additions. Spring Feign Post Body.
From happykite777.github.io
(一)feign原理解析 HappyKite777的博客 Spring Feign Post Body In this article, we’ve discussed consuming rest api using feign client in spring boot covering crud operations in api, along with few more additional configurations, value additions. In our previous tutorial, we discussed how to configure and enable openfeign and feign clients in a spring boot application. Spring Feign Post Body.
From github.com
GitHub ten951/springfeignokhttp 学习feignokhttpspring整合的项目. 负载均衡和熔断处理 Spring Feign Post Body In our previous tutorial, we discussed how to configure and enable openfeign and feign clients in a spring boot application. In this article, we’ve discussed consuming rest api using feign client in spring boot covering crud operations in api, along with few more additional configurations, value additions. Spring Feign Post Body.
From www.munonye.com
Microservices How to Configure Fallback with Hystrix Circuit Breaker Spring Feign Post Body In our previous tutorial, we discussed how to configure and enable openfeign and feign clients in a spring boot application. In this article, we’ve discussed consuming rest api using feign client in spring boot covering crud operations in api, along with few more additional configurations, value additions. Spring Feign Post Body.
From segmentfault.com
后端 The principle of Spring Cloud integrating Feign 个人文章 Spring Feign Post Body In our previous tutorial, we discussed how to configure and enable openfeign and feign clients in a spring boot application. In this article, we’ve discussed consuming rest api using feign client in spring boot covering crud operations in api, along with few more additional configurations, value additions. Spring Feign Post Body.
From examples.javacodegeeks.com
Spring Cloud Feign Client Example Examples Java Code Geeks 2022 Spring Feign Post Body In this article, we’ve discussed consuming rest api using feign client in spring boot covering crud operations in api, along with few more additional configurations, value additions. In our previous tutorial, we discussed how to configure and enable openfeign and feign clients in a spring boot application. Spring Feign Post Body.
From cxymm.net
springCloud之openfeign使用入门,Get/Post请求,Feign扩展连接池_openfeign post程序员宅基地 Spring Feign Post Body In our previous tutorial, we discussed how to configure and enable openfeign and feign clients in a spring boot application. In this article, we’ve discussed consuming rest api using feign client in spring boot covering crud operations in api, along with few more additional configurations, value additions. Spring Feign Post Body.
From www.learnjavaskills.in
Open Feign Client How to Consume Rest API in Spring Cloud or Spring Spring Feign Post Body In our previous tutorial, we discussed how to configure and enable openfeign and feign clients in a spring boot application. In this article, we’ve discussed consuming rest api using feign client in spring boot covering crud operations in api, along with few more additional configurations, value additions. Spring Feign Post Body.
From www.youtube.com
Introduction to Hystrix Circuit Breaker with Feign Client in Spring Spring Feign Post Body In this article, we’ve discussed consuming rest api using feign client in spring boot covering crud operations in api, along with few more additional configurations, value additions. In our previous tutorial, we discussed how to configure and enable openfeign and feign clients in a spring boot application. Spring Feign Post Body.
From www.youtube.com
Unlock OpenFeign + Feign Clients for Job App Project Spring Boot REST Spring Feign Post Body In this article, we’ve discussed consuming rest api using feign client in spring boot covering crud operations in api, along with few more additional configurations, value additions. In our previous tutorial, we discussed how to configure and enable openfeign and feign clients in a spring boot application. Spring Feign Post Body.
From www.youtube.com
4 Spring Boot Microservices How to integrate Feign Client using Spring Feign Post Body In this article, we’ve discussed consuming rest api using feign client in spring boot covering crud operations in api, along with few more additional configurations, value additions. In our previous tutorial, we discussed how to configure and enable openfeign and feign clients in a spring boot application. Spring Feign Post Body.
From blog.csdn.net
Spring Cloud Feign 声明式 REST ClientCSDN博客 Spring Feign Post Body In this article, we’ve discussed consuming rest api using feign client in spring boot covering crud operations in api, along with few more additional configurations, value additions. In our previous tutorial, we discussed how to configure and enable openfeign and feign clients in a spring boot application. Spring Feign Post Body.