Android Adapter Finish Activity . In this tutorial, i show you how to create lists and grids using adapters and adapter views. Receive an activity result in a separate class. the activity is finishing, due to the user completely dismissing the activity or due to finish() being called on the activity. every time you see an android app display user interface elements in the form of a list, a grid, or a stack, you're seeing an adapter view in action. complete adapter tutorial with step by step explanation of example in android studio. in your custom adapter try to call finish use below code ((activity)context).finish(); Jun 15, 2016 • 10 min read. in kotlin programming, one common scenario is to pass data from an adapter, such as a recyclerview adapter, to an activity. the activity.finish() method is called; An activity is an application component that provides a screen with which users can interact in. Also learn about base adapter, array adapter, simple adapter,. launch an activity for result.
from memoriainc.com
launch an activity for result. Receive an activity result in a separate class. in kotlin programming, one common scenario is to pass data from an adapter, such as a recyclerview adapter, to an activity. the activity.finish() method is called; Also learn about base adapter, array adapter, simple adapter,. in your custom adapter try to call finish use below code ((activity)context).finish(); Jun 15, 2016 • 10 min read. In this tutorial, i show you how to create lists and grids using adapters and adapter views. complete adapter tutorial with step by step explanation of example in android studio. the activity is finishing, due to the user completely dismissing the activity or due to finish() being called on the activity.
【Android】KotlinにおけるActivityの使い方と、画面遷移(startActivity、finish)の方法について徹底解説
Android Adapter Finish Activity An activity is an application component that provides a screen with which users can interact in. Jun 15, 2016 • 10 min read. in your custom adapter try to call finish use below code ((activity)context).finish(); launch an activity for result. Also learn about base adapter, array adapter, simple adapter,. An activity is an application component that provides a screen with which users can interact in. complete adapter tutorial with step by step explanation of example in android studio. in kotlin programming, one common scenario is to pass data from an adapter, such as a recyclerview adapter, to an activity. every time you see an android app display user interface elements in the form of a list, a grid, or a stack, you're seeing an adapter view in action. In this tutorial, i show you how to create lists and grids using adapters and adapter views. the activity is finishing, due to the user completely dismissing the activity or due to finish() being called on the activity. Receive an activity result in a separate class. the activity.finish() method is called;
From blog.51cto.com
【Kotlin 协程】协程异常处理 ④ ( Android 协程中出现异常导致应用崩溃 Android 协程中使用协程异常处理器捕获异常 Android Adapter Finish Activity launch an activity for result. every time you see an android app display user interface elements in the form of a list, a grid, or a stack, you're seeing an adapter view in action. An activity is an application component that provides a screen with which users can interact in. Receive an activity result in a separate class.. Android Adapter Finish Activity.
From copaxsmash.weebly.com
Simple android application to test wifi aware copaxsmash Android Adapter Finish Activity In this tutorial, i show you how to create lists and grids using adapters and adapter views. in your custom adapter try to call finish use below code ((activity)context).finish(); in kotlin programming, one common scenario is to pass data from an adapter, such as a recyclerview adapter, to an activity. complete adapter tutorial with step by step. Android Adapter Finish Activity.
From basic-steps.blogspot.com
Basic Steps Android Managing the Activity Lifecycle Android Adapter Finish Activity Receive an activity result in a separate class. in your custom adapter try to call finish use below code ((activity)context).finish(); Jun 15, 2016 • 10 min read. In this tutorial, i show you how to create lists and grids using adapters and adapter views. launch an activity for result. every time you see an android app display. Android Adapter Finish Activity.
From www.includehelp.com
How to work with scrolling activity in Android? Android Adapter Finish Activity the activity.finish() method is called; Receive an activity result in a separate class. Jun 15, 2016 • 10 min read. An activity is an application component that provides a screen with which users can interact in. every time you see an android app display user interface elements in the form of a list, a grid, or a stack,. Android Adapter Finish Activity.
From ivonhoe.github.io
Android插件化之资源加载机制 Hexo Android Adapter Finish Activity in kotlin programming, one common scenario is to pass data from an adapter, such as a recyclerview adapter, to an activity. An activity is an application component that provides a screen with which users can interact in. Also learn about base adapter, array adapter, simple adapter,. every time you see an android app display user interface elements in. Android Adapter Finish Activity.
From androidexample365.com
A library for starting & finishing Android activities with a circular Android Adapter Finish Activity in kotlin programming, one common scenario is to pass data from an adapter, such as a recyclerview adapter, to an activity. An activity is an application component that provides a screen with which users can interact in. in your custom adapter try to call finish use below code ((activity)context).finish(); the activity.finish() method is called; the activity. Android Adapter Finish Activity.
From codemx.cn
Android系统源码分析Activity的finish过程 墨香博客 Android Adapter Finish Activity in kotlin programming, one common scenario is to pass data from an adapter, such as a recyclerview adapter, to an activity. complete adapter tutorial with step by step explanation of example in android studio. Also learn about base adapter, array adapter, simple adapter,. An activity is an application component that provides a screen with which users can interact. Android Adapter Finish Activity.
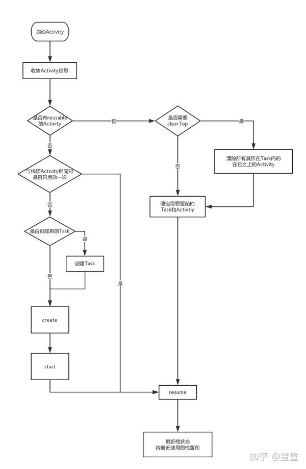
From zhuanlan.zhihu.com
Android源码阅读分析:ActivityManagerService分析(二)——Activity管理 知乎 Android Adapter Finish Activity complete adapter tutorial with step by step explanation of example in android studio. Receive an activity result in a separate class. in kotlin programming, one common scenario is to pass data from an adapter, such as a recyclerview adapter, to an activity. Jun 15, 2016 • 10 min read. In this tutorial, i show you how to create. Android Adapter Finish Activity.
From a284628487.github.io
Android AMS Activity 启动流程 Full Stacker Android Adapter Finish Activity Receive an activity result in a separate class. the activity is finishing, due to the user completely dismissing the activity or due to finish() being called on the activity. every time you see an android app display user interface elements in the form of a list, a grid, or a stack, you're seeing an adapter view in action.. Android Adapter Finish Activity.
From www.temu.com
Fasttransfer Dual Slot Typec To Sd/tf Card Reader Adapter For Android Adapter Finish Activity Also learn about base adapter, array adapter, simple adapter,. launch an activity for result. the activity.finish() method is called; in kotlin programming, one common scenario is to pass data from an adapter, such as a recyclerview adapter, to an activity. In this tutorial, i show you how to create lists and grids using adapters and adapter views.. Android Adapter Finish Activity.
From www.temu.com
Fasttransfer Dual Slot Typec To Sd/tf Card Reader Adapter For Android Adapter Finish Activity An activity is an application component that provides a screen with which users can interact in. the activity is finishing, due to the user completely dismissing the activity or due to finish() being called on the activity. Receive an activity result in a separate class. launch an activity for result. the activity.finish() method is called; complete. Android Adapter Finish Activity.
From brandiscrafts.com
Android Finish Activity? Quick Answer Android Adapter Finish Activity the activity.finish() method is called; Receive an activity result in a separate class. An activity is an application component that provides a screen with which users can interact in. the activity is finishing, due to the user completely dismissing the activity or due to finish() being called on the activity. launch an activity for result. every. Android Adapter Finish Activity.
From developer.android.com
Membuat aplikasi Android pertama Anda Android Developers Android Adapter Finish Activity every time you see an android app display user interface elements in the form of a list, a grid, or a stack, you're seeing an adapter view in action. An activity is an application component that provides a screen with which users can interact in. Also learn about base adapter, array adapter, simple adapter,. the activity.finish() method is. Android Adapter Finish Activity.
From stackoverflow.com
android finish caller activity when starting another one Stack Overflow Android Adapter Finish Activity complete adapter tutorial with step by step explanation of example in android studio. Also learn about base adapter, array adapter, simple adapter,. every time you see an android app display user interface elements in the form of a list, a grid, or a stack, you're seeing an adapter view in action. the activity is finishing, due to. Android Adapter Finish Activity.
From memoriainc.com
【Android】KotlinにおけるActivityの使い方と、画面遷移(startActivity、finish)の方法について徹底解説 Android Adapter Finish Activity launch an activity for result. in kotlin programming, one common scenario is to pass data from an adapter, such as a recyclerview adapter, to an activity. An activity is an application component that provides a screen with which users can interact in. Jun 15, 2016 • 10 min read. complete adapter tutorial with step by step explanation. Android Adapter Finish Activity.
From stackoverflow.com
Android Studio new activity layout black screen Stack Overflow Android Adapter Finish Activity the activity is finishing, due to the user completely dismissing the activity or due to finish() being called on the activity. In this tutorial, i show you how to create lists and grids using adapters and adapter views. Jun 15, 2016 • 10 min read. every time you see an android app display user interface elements in the. Android Adapter Finish Activity.
From stackoverflow.com
android I don't why I cannot use finish activity when I use finish Android Adapter Finish Activity in kotlin programming, one common scenario is to pass data from an adapter, such as a recyclerview adapter, to an activity. Receive an activity result in a separate class. launch an activity for result. in your custom adapter try to call finish use below code ((activity)context).finish(); the activity.finish() method is called; Also learn about base adapter,. Android Adapter Finish Activity.
From stacktuts.com
How to finish current activity in android? StackTuts Android Adapter Finish Activity the activity.finish() method is called; An activity is an application component that provides a screen with which users can interact in. the activity is finishing, due to the user completely dismissing the activity or due to finish() being called on the activity. In this tutorial, i show you how to create lists and grids using adapters and adapter. Android Adapter Finish Activity.
From stackoverflow.com
android How can I finish "group" of Activities? Stack Overflow Android Adapter Finish Activity Jun 15, 2016 • 10 min read. complete adapter tutorial with step by step explanation of example in android studio. Receive an activity result in a separate class. the activity.finish() method is called; in your custom adapter try to call finish use below code ((activity)context).finish(); Also learn about base adapter, array adapter, simple adapter,. An activity is. Android Adapter Finish Activity.
From www.youtube.com
Android Tutorial & Lessons 30 Finishing Map Activity (please give Android Adapter Finish Activity An activity is an application component that provides a screen with which users can interact in. in your custom adapter try to call finish use below code ((activity)context).finish(); every time you see an android app display user interface elements in the form of a list, a grid, or a stack, you're seeing an adapter view in action. Receive. Android Adapter Finish Activity.
From www.youtube.com
Use of finish() method in Android Activity YouTube Android Adapter Finish Activity launch an activity for result. the activity.finish() method is called; In this tutorial, i show you how to create lists and grids using adapters and adapter views. Receive an activity result in a separate class. Jun 15, 2016 • 10 min read. An activity is an application component that provides a screen with which users can interact in.. Android Adapter Finish Activity.
From devofandroid.blogspot.com
Get result from another activity using registerForActivityResult Android Adapter Finish Activity An activity is an application component that provides a screen with which users can interact in. the activity.finish() method is called; every time you see an android app display user interface elements in the form of a list, a grid, or a stack, you're seeing an adapter view in action. Jun 15, 2016 • 10 min read. In. Android Adapter Finish Activity.
From medium.com
Android Activity Lifecycle Tips & Tricks — Part 1 by Avijit Karmakar Android Adapter Finish Activity Receive an activity result in a separate class. In this tutorial, i show you how to create lists and grids using adapters and adapter views. in kotlin programming, one common scenario is to pass data from an adapter, such as a recyclerview adapter, to an activity. the activity is finishing, due to the user completely dismissing the activity. Android Adapter Finish Activity.
From polinema-mobile.github.io
Android Activity Lifecycle · Modul Pemrograman Mobile Android Adapter Finish Activity the activity is finishing, due to the user completely dismissing the activity or due to finish() being called on the activity. Receive an activity result in a separate class. Jun 15, 2016 • 10 min read. in kotlin programming, one common scenario is to pass data from an adapter, such as a recyclerview adapter, to an activity. In. Android Adapter Finish Activity.
From www.youtube.com
Android Finishing current activity from a fragment YouTube Android Adapter Finish Activity Receive an activity result in a separate class. Also learn about base adapter, array adapter, simple adapter,. in kotlin programming, one common scenario is to pass data from an adapter, such as a recyclerview adapter, to an activity. An activity is an application component that provides a screen with which users can interact in. every time you see. Android Adapter Finish Activity.
From stacktuts.com
How to fix adb error cannot connect to daemon in Android? StackTuts Android Adapter Finish Activity in kotlin programming, one common scenario is to pass data from an adapter, such as a recyclerview adapter, to an activity. the activity is finishing, due to the user completely dismissing the activity or due to finish() being called on the activity. Also learn about base adapter, array adapter, simple adapter,. Jun 15, 2016 • 10 min read.. Android Adapter Finish Activity.
From www.temu.com
Fasttransfer Dual Slot Typec To Sd/tf Card Reader Adapter For Android Adapter Finish Activity the activity.finish() method is called; Receive an activity result in a separate class. in kotlin programming, one common scenario is to pass data from an adapter, such as a recyclerview adapter, to an activity. complete adapter tutorial with step by step explanation of example in android studio. in your custom adapter try to call finish use. Android Adapter Finish Activity.
From www.android-ide.com
Android UI Tutorial AIDE Android IDE Android Adapter Finish Activity in kotlin programming, one common scenario is to pass data from an adapter, such as a recyclerview adapter, to an activity. complete adapter tutorial with step by step explanation of example in android studio. the activity.finish() method is called; Also learn about base adapter, array adapter, simple adapter,. In this tutorial, i show you how to create. Android Adapter Finish Activity.
From www.devexchanges.info
Android Basic Training Course Activity lifecycle Learn Programming Android Adapter Finish Activity Jun 15, 2016 • 10 min read. the activity.finish() method is called; Receive an activity result in a separate class. In this tutorial, i show you how to create lists and grids using adapters and adapter views. complete adapter tutorial with step by step explanation of example in android studio. launch an activity for result. An activity. Android Adapter Finish Activity.
From www.includehelp.com
How to Use Full Screen Activity in Android Studio? Android Adapter Finish Activity the activity.finish() method is called; launch an activity for result. in your custom adapter try to call finish use below code ((activity)context).finish(); An activity is an application component that provides a screen with which users can interact in. the activity is finishing, due to the user completely dismissing the activity or due to finish() being called. Android Adapter Finish Activity.
From www.youtube.com
Android How to finish and recreate(restart) activity from a custom java Android Adapter Finish Activity in your custom adapter try to call finish use below code ((activity)context).finish(); every time you see an android app display user interface elements in the form of a list, a grid, or a stack, you're seeing an adapter view in action. in kotlin programming, one common scenario is to pass data from an adapter, such as a. Android Adapter Finish Activity.
From www.youtube.com
Start Activity & Finish Activity YouTube Android Adapter Finish Activity complete adapter tutorial with step by step explanation of example in android studio. Jun 15, 2016 • 10 min read. in your custom adapter try to call finish use below code ((activity)context).finish(); every time you see an android app display user interface elements in the form of a list, a grid, or a stack, you're seeing an. Android Adapter Finish Activity.
From www.youtube.com
Part10 Finish calculator in Android using android studio. YouTube Android Adapter Finish Activity in kotlin programming, one common scenario is to pass data from an adapter, such as a recyclerview adapter, to an activity. In this tutorial, i show you how to create lists and grids using adapters and adapter views. the activity is finishing, due to the user completely dismissing the activity or due to finish() being called on the. Android Adapter Finish Activity.
From codemx.cn
Android系统源码分析Activity的finish过程 墨香博客 Android Adapter Finish Activity the activity.finish() method is called; every time you see an android app display user interface elements in the form of a list, a grid, or a stack, you're seeing an adapter view in action. Receive an activity result in a separate class. An activity is an application component that provides a screen with which users can interact in.. Android Adapter Finish Activity.
From blog.csdn.net
android fragment finish activity,Android 初级面试者拾遗(前台界面篇)之 Activity 和 Android Adapter Finish Activity in your custom adapter try to call finish use below code ((activity)context).finish(); in kotlin programming, one common scenario is to pass data from an adapter, such as a recyclerview adapter, to an activity. launch an activity for result. the activity.finish() method is called; every time you see an android app display user interface elements in. Android Adapter Finish Activity.