Why Aren T My Leds Turning On . Let’s look at each of the five common issues and how to troubleshoot them. Sometimes lights pin could be broken or bent too. Led lights are easy to repair once you know the source of the problem. Gain insights into common reasons why led lights may not turn on. If your led lights are not turning on then first check if the light pin connection is okay or not. Most of the cases the pin is not inserted correctly. The five most common reasons are due to voltage, water damage, circuit overload, loose wiring, and a faulty power supply. Whether it's flickering, dimming, or simply not turning on, led lights can face a range of. To fix this problem, pull out the light and set again or replace it with another pin connection. Why aren’t my led lights working? However, if this is the only way that your led light will turn on, it means that you could be facing a wide range of issues, from faulty. Troubleshoot issues and learn how to resolve them. There could be several reasons why your led light won’t turn on, including a faulty bulb, loose connections, or issues with the. Troubleshoot your led light fixture with 15 reasons why your led light is not working but still has power, checking bulb components, fixtures and conditions.
from www.reddit.com
There could be several reasons why your led light won’t turn on, including a faulty bulb, loose connections, or issues with the. Sometimes lights pin could be broken or bent too. Most of the cases the pin is not inserted correctly. Whether it's flickering, dimming, or simply not turning on, led lights can face a range of. To fix this problem, pull out the light and set again or replace it with another pin connection. Let’s look at each of the five common issues and how to troubleshoot them. Led lights are easy to repair once you know the source of the problem. If your led lights are not turning on then first check if the light pin connection is okay or not. Troubleshoot your led light fixture with 15 reasons why your led light is not working but still has power, checking bulb components, fixtures and conditions. However, if this is the only way that your led light will turn on, it means that you could be facing a wide range of issues, from faulty.
Why is only one side of my LEDs turning on from the driver? 24v input
Why Aren T My Leds Turning On Led lights are easy to repair once you know the source of the problem. Troubleshoot issues and learn how to resolve them. Whether it's flickering, dimming, or simply not turning on, led lights can face a range of. Let’s look at each of the five common issues and how to troubleshoot them. Troubleshoot your led light fixture with 15 reasons why your led light is not working but still has power, checking bulb components, fixtures and conditions. To fix this problem, pull out the light and set again or replace it with another pin connection. The five most common reasons are due to voltage, water damage, circuit overload, loose wiring, and a faulty power supply. Sometimes lights pin could be broken or bent too. There could be several reasons why your led light won’t turn on, including a faulty bulb, loose connections, or issues with the. However, if this is the only way that your led light will turn on, it means that you could be facing a wide range of issues, from faulty. If your led lights are not turning on then first check if the light pin connection is okay or not. Led lights are easy to repair once you know the source of the problem. Gain insights into common reasons why led lights may not turn on. Why aren’t my led lights working? Most of the cases the pin is not inserted correctly.
From www.reddit.com
LEDs not turning on r/WLED Why Aren T My Leds Turning On Troubleshoot your led light fixture with 15 reasons why your led light is not working but still has power, checking bulb components, fixtures and conditions. Gain insights into common reasons why led lights may not turn on. Most of the cases the pin is not inserted correctly. Troubleshoot issues and learn how to resolve them. If your led lights are. Why Aren T My Leds Turning On.
From www.reddit.com
My Case won't show any LEDs and The earbuds aren't turning on even Why Aren T My Leds Turning On Whether it's flickering, dimming, or simply not turning on, led lights can face a range of. Led lights are easy to repair once you know the source of the problem. Why aren’t my led lights working? There could be several reasons why your led light won’t turn on, including a faulty bulb, loose connections, or issues with the. Sometimes lights. Why Aren T My Leds Turning On.
From www.lonlockwoodelectric.com
Why Aren't My Outdoor Lights Turning On? Lon Lockwood Electric Why Aren T My Leds Turning On Whether it's flickering, dimming, or simply not turning on, led lights can face a range of. Led lights are easy to repair once you know the source of the problem. Gain insights into common reasons why led lights may not turn on. Most of the cases the pin is not inserted correctly. Why aren’t my led lights working? Troubleshoot your. Why Aren T My Leds Turning On.
From homeminimalisite.com
Why Are My Led Lights Only Turning Red Why Aren T My Leds Turning On If your led lights are not turning on then first check if the light pin connection is okay or not. The five most common reasons are due to voltage, water damage, circuit overload, loose wiring, and a faulty power supply. To fix this problem, pull out the light and set again or replace it with another pin connection. Led lights. Why Aren T My Leds Turning On.
From www.reddit.com
Why aren’t my fans turning on? r/NZXT Why Aren T My Leds Turning On Gain insights into common reasons why led lights may not turn on. Whether it's flickering, dimming, or simply not turning on, led lights can face a range of. If your led lights are not turning on then first check if the light pin connection is okay or not. Why aren’t my led lights working? There could be several reasons why. Why Aren T My Leds Turning On.
From www.youtube.com
How To Turn Off Led Lights On MSI Graphic Card YouTube Why Aren T My Leds Turning On Troubleshoot your led light fixture with 15 reasons why your led light is not working but still has power, checking bulb components, fixtures and conditions. Led lights are easy to repair once you know the source of the problem. However, if this is the only way that your led light will turn on, it means that you could be facing. Why Aren T My Leds Turning On.
From www.assuredpharmaceutical.com
Froh Moralische Erziehung Doppelschicht gpu fan spinning fast no Why Aren T My Leds Turning On To fix this problem, pull out the light and set again or replace it with another pin connection. Why aren’t my led lights working? Let’s look at each of the five common issues and how to troubleshoot them. Troubleshoot issues and learn how to resolve them. There could be several reasons why your led light won’t turn on, including a. Why Aren T My Leds Turning On.
From www.reddit.com
Why is my LED strip only lighting up for this part? When i turn it on Why Aren T My Leds Turning On There could be several reasons why your led light won’t turn on, including a faulty bulb, loose connections, or issues with the. Troubleshoot issues and learn how to resolve them. The five most common reasons are due to voltage, water damage, circuit overload, loose wiring, and a faulty power supply. Why aren’t my led lights working? Gain insights into common. Why Aren T My Leds Turning On.
From dxoiarmxm.blob.core.windows.net
Why Aren't My Keyboard Lights Working at Tressa Musick blog Why Aren T My Leds Turning On There could be several reasons why your led light won’t turn on, including a faulty bulb, loose connections, or issues with the. Most of the cases the pin is not inserted correctly. Whether it's flickering, dimming, or simply not turning on, led lights can face a range of. The five most common reasons are due to voltage, water damage, circuit. Why Aren T My Leds Turning On.
From loecdctcp.blob.core.windows.net
Why Do My Led Lights Not Turn Red at Nicole Esposito blog Why Aren T My Leds Turning On However, if this is the only way that your led light will turn on, it means that you could be facing a wide range of issues, from faulty. Whether it's flickering, dimming, or simply not turning on, led lights can face a range of. Troubleshoot your led light fixture with 15 reasons why your led light is not working but. Why Aren T My Leds Turning On.
From forum.arduino.cc
5 LED strip not turning on LEDs and Multiplexing Arduino Forum Why Aren T My Leds Turning On Let’s look at each of the five common issues and how to troubleshoot them. Gain insights into common reasons why led lights may not turn on. Why aren’t my led lights working? There could be several reasons why your led light won’t turn on, including a faulty bulb, loose connections, or issues with the. To fix this problem, pull out. Why Aren T My Leds Turning On.
From www.youtube.com
How To FIX AirPods Not Turning On! YouTube Why Aren T My Leds Turning On Troubleshoot issues and learn how to resolve them. To fix this problem, pull out the light and set again or replace it with another pin connection. If your led lights are not turning on then first check if the light pin connection is okay or not. Most of the cases the pin is not inserted correctly. Why aren’t my led. Why Aren T My Leds Turning On.
From nyenet.com
Why Does My Computer Turn On But No Signal To Monitor Why Aren T My Leds Turning On Troubleshoot your led light fixture with 15 reasons why your led light is not working but still has power, checking bulb components, fixtures and conditions. Led lights are easy to repair once you know the source of the problem. Why aren’t my led lights working? However, if this is the only way that your led light will turn on, it. Why Aren T My Leds Turning On.
From www.lifewire.com
How to Add Footnotes in Google Docs Why Aren T My Leds Turning On If your led lights are not turning on then first check if the light pin connection is okay or not. Let’s look at each of the five common issues and how to troubleshoot them. Gain insights into common reasons why led lights may not turn on. Troubleshoot issues and learn how to resolve them. Troubleshoot your led light fixture with. Why Aren T My Leds Turning On.
From www.reddit.com
Why is only one side of my LEDs turning on from the driver? 24v input Why Aren T My Leds Turning On Most of the cases the pin is not inserted correctly. If your led lights are not turning on then first check if the light pin connection is okay or not. Why aren’t my led lights working? Led lights are easy to repair once you know the source of the problem. The five most common reasons are due to voltage, water. Why Aren T My Leds Turning On.
From lightpricks.com
Why Won't My LED Lights Turn Off? Why Aren T My Leds Turning On There could be several reasons why your led light won’t turn on, including a faulty bulb, loose connections, or issues with the. Gain insights into common reasons why led lights may not turn on. If your led lights are not turning on then first check if the light pin connection is okay or not. Whether it's flickering, dimming, or simply. Why Aren T My Leds Turning On.
From dxotbqedl.blob.core.windows.net
Why Aren't My Leds Sticky at Ashley Doyle blog Why Aren T My Leds Turning On Most of the cases the pin is not inserted correctly. Troubleshoot issues and learn how to resolve them. However, if this is the only way that your led light will turn on, it means that you could be facing a wide range of issues, from faulty. If your led lights are not turning on then first check if the light. Why Aren T My Leds Turning On.
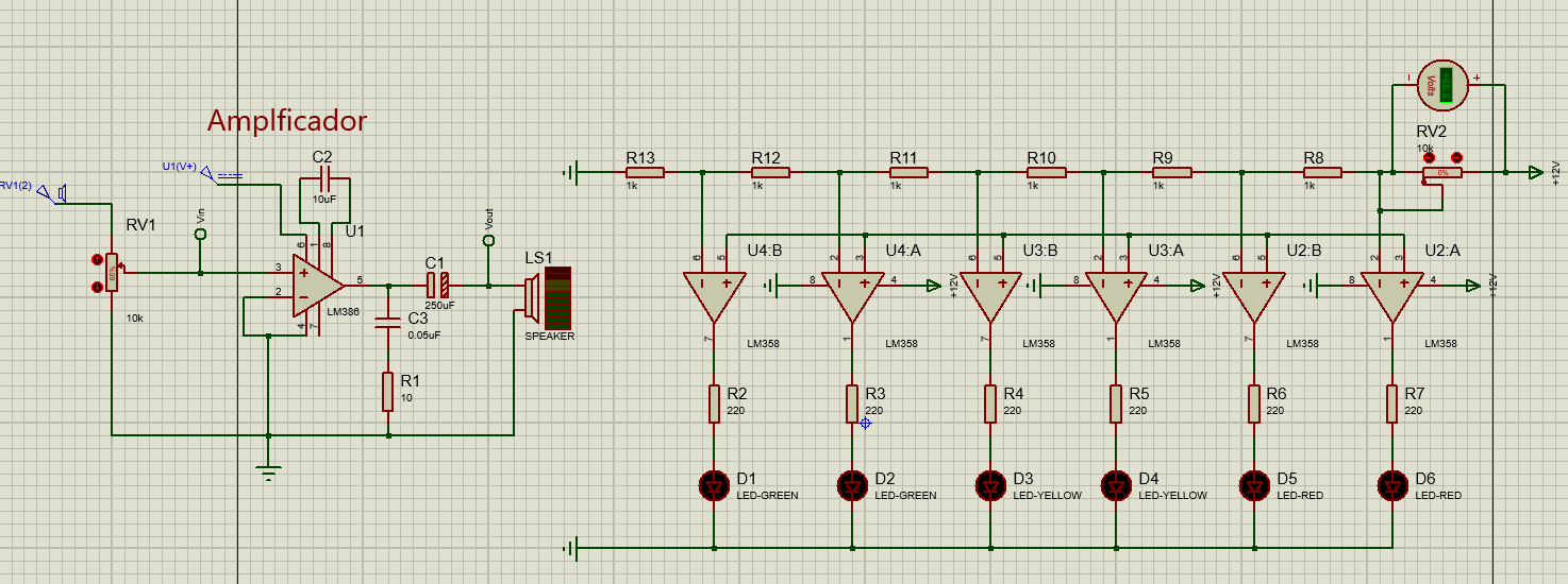
From electronics.stackexchange.com
operational amplifier Why aren't my LEDs turning on while using Why Aren T My Leds Turning On Sometimes lights pin could be broken or bent too. Let’s look at each of the five common issues and how to troubleshoot them. However, if this is the only way that your led light will turn on, it means that you could be facing a wide range of issues, from faulty. To fix this problem, pull out the light and. Why Aren T My Leds Turning On.
From www.reddit.com
Extremely basic LED question why aren't all these LEDs lighting up if Why Aren T My Leds Turning On The five most common reasons are due to voltage, water damage, circuit overload, loose wiring, and a faulty power supply. Whether it's flickering, dimming, or simply not turning on, led lights can face a range of. Why aren’t my led lights working? Troubleshoot issues and learn how to resolve them. Let’s look at each of the five common issues and. Why Aren T My Leds Turning On.
From exolkvjat.blob.core.windows.net
Why Won't Led Lights Turn On at Gary Hunt blog Why Aren T My Leds Turning On Led lights are easy to repair once you know the source of the problem. There could be several reasons why your led light won’t turn on, including a faulty bulb, loose connections, or issues with the. If your led lights are not turning on then first check if the light pin connection is okay or not. To fix this problem,. Why Aren T My Leds Turning On.
From www.reddit.com
Is this broken traces? I’m trying to figure out why my green leds aren Why Aren T My Leds Turning On Why aren’t my led lights working? Led lights are easy to repair once you know the source of the problem. The five most common reasons are due to voltage, water damage, circuit overload, loose wiring, and a faulty power supply. Most of the cases the pin is not inserted correctly. Troubleshoot issues and learn how to resolve them. To fix. Why Aren T My Leds Turning On.
From wisergarden.com
Why Aren’t My Peppers Turning Red? Why Aren T My Leds Turning On If your led lights are not turning on then first check if the light pin connection is okay or not. Whether it's flickering, dimming, or simply not turning on, led lights can face a range of. Troubleshoot your led light fixture with 15 reasons why your led light is not working but still has power, checking bulb components, fixtures and. Why Aren T My Leds Turning On.
From www.reddit.com
Why did this light stop working? My wife asked me why the light wasnt Why Aren T My Leds Turning On Gain insights into common reasons why led lights may not turn on. Let’s look at each of the five common issues and how to troubleshoot them. Why aren’t my led lights working? The five most common reasons are due to voltage, water damage, circuit overload, loose wiring, and a faulty power supply. Led lights are easy to repair once you. Why Aren T My Leds Turning On.
From www.reddit.com
Extremely basic LED question why aren't all these LEDs lighting up if Why Aren T My Leds Turning On The five most common reasons are due to voltage, water damage, circuit overload, loose wiring, and a faulty power supply. Why aren’t my led lights working? Led lights are easy to repair once you know the source of the problem. Most of the cases the pin is not inserted correctly. If your led lights are not turning on then first. Why Aren T My Leds Turning On.
From exoyqkbqh.blob.core.windows.net
Why Do My Keyboard Lights Stay On at Scott b blog Why Aren T My Leds Turning On Gain insights into common reasons why led lights may not turn on. Led lights are easy to repair once you know the source of the problem. To fix this problem, pull out the light and set again or replace it with another pin connection. Most of the cases the pin is not inserted correctly. If your led lights are not. Why Aren T My Leds Turning On.
From www.reddit.com
Is this broken traces? I’m trying to figure out why my green leds aren Why Aren T My Leds Turning On Led lights are easy to repair once you know the source of the problem. Whether it's flickering, dimming, or simply not turning on, led lights can face a range of. Sometimes lights pin could be broken or bent too. Troubleshoot your led light fixture with 15 reasons why your led light is not working but still has power, checking bulb. Why Aren T My Leds Turning On.
From joinnmqyd.blob.core.windows.net
Why Do Led Lights Dim And Brighten at John Pearson blog Why Aren T My Leds Turning On Troubleshoot your led light fixture with 15 reasons why your led light is not working but still has power, checking bulb components, fixtures and conditions. To fix this problem, pull out the light and set again or replace it with another pin connection. Gain insights into common reasons why led lights may not turn on. Sometimes lights pin could be. Why Aren T My Leds Turning On.
From www.reddit.com
Why did this light stop working? My wife asked me why the light wasnt Why Aren T My Leds Turning On Why aren’t my led lights working? Most of the cases the pin is not inserted correctly. However, if this is the only way that your led light will turn on, it means that you could be facing a wide range of issues, from faulty. Led lights are easy to repair once you know the source of the problem. Gain insights. Why Aren T My Leds Turning On.
From homeminimalisite.com
Why Do My Led Strip Lights Not Turn On Why Aren T My Leds Turning On Gain insights into common reasons why led lights may not turn on. Why aren’t my led lights working? If your led lights are not turning on then first check if the light pin connection is okay or not. The five most common reasons are due to voltage, water damage, circuit overload, loose wiring, and a faulty power supply. Sometimes lights. Why Aren T My Leds Turning On.
From ledlightplanet.com
13 Reasons LED Lights Turn Off Suddenly Plus Easy Fix Why Aren T My Leds Turning On The five most common reasons are due to voltage, water damage, circuit overload, loose wiring, and a faulty power supply. If your led lights are not turning on then first check if the light pin connection is okay or not. Why aren’t my led lights working? There could be several reasons why your led light won’t turn on, including a. Why Aren T My Leds Turning On.
From americanwarmoms.org
Why Won T My Led Strip Lights Turning Off Why Aren T My Leds Turning On Led lights are easy to repair once you know the source of the problem. To fix this problem, pull out the light and set again or replace it with another pin connection. Whether it's flickering, dimming, or simply not turning on, led lights can face a range of. Gain insights into common reasons why led lights may not turn on.. Why Aren T My Leds Turning On.
From www.reddit.com
Why is only one side of my LEDs turning on from the driver? 24v input Why Aren T My Leds Turning On Whether it's flickering, dimming, or simply not turning on, led lights can face a range of. Troubleshoot issues and learn how to resolve them. The five most common reasons are due to voltage, water damage, circuit overload, loose wiring, and a faulty power supply. Let’s look at each of the five common issues and how to troubleshoot them. Gain insights. Why Aren T My Leds Turning On.
From www.youtube.com
Emission of Light from a Heterojunction LED, or why aren't all diodes Why Aren T My Leds Turning On Why aren’t my led lights working? If your led lights are not turning on then first check if the light pin connection is okay or not. There could be several reasons why your led light won’t turn on, including a faulty bulb, loose connections, or issues with the. To fix this problem, pull out the light and set again or. Why Aren T My Leds Turning On.
From www.reddit.com
Does anyone know why all my LED’s aren’t working r/arduino Why Aren T My Leds Turning On Let’s look at each of the five common issues and how to troubleshoot them. Troubleshoot issues and learn how to resolve them. Whether it's flickering, dimming, or simply not turning on, led lights can face a range of. Gain insights into common reasons why led lights may not turn on. There could be several reasons why your led light won’t. Why Aren T My Leds Turning On.
From www.youtube.com
Why It Was Almost Impossible to Make the Blue LED YouTube Why Aren T My Leds Turning On Let’s look at each of the five common issues and how to troubleshoot them. Most of the cases the pin is not inserted correctly. Gain insights into common reasons why led lights may not turn on. If your led lights are not turning on then first check if the light pin connection is okay or not. The five most common. Why Aren T My Leds Turning On.