What Are Database Schemas Used For . Database schemas tell the database what your data is and how to work with it. Let’s take a look at the top 6 database schema. Database schemas are dynamic tool sets that help in many critical operations in relational database management systems (rdbms). When a customer places an order, the database records the details of the transaction, updates the inventory, and helps process the payment. Learn the basics of database schemas with common examples. A database schema is an abstract design that represents storage of your data in a database. A database schema is the blueprint of the structure and relationships within a database. What is a database schema? Components of a database schema. A database schema defines how data is organized within a relational database; Database schemas help the database engine understand these patterns which allows it to enforce constraints. Both schemas and schemata can be used as plural forms. This is inclusive of logical constraints such as, table names, fields, data types and the. Ahead, we’ll explore the database.
from may2024.archive.ensembl.org
This is inclusive of logical constraints such as, table names, fields, data types and the. Both schemas and schemata can be used as plural forms. A database schema is the blueprint of the structure and relationships within a database. Let’s take a look at the top 6 database schema. Database schemas are dynamic tool sets that help in many critical operations in relational database management systems (rdbms). Ahead, we’ll explore the database. What is a database schema? Learn the basics of database schemas with common examples. When a customer places an order, the database records the details of the transaction, updates the inventory, and helps process the payment. A database schema defines how data is organized within a relational database;
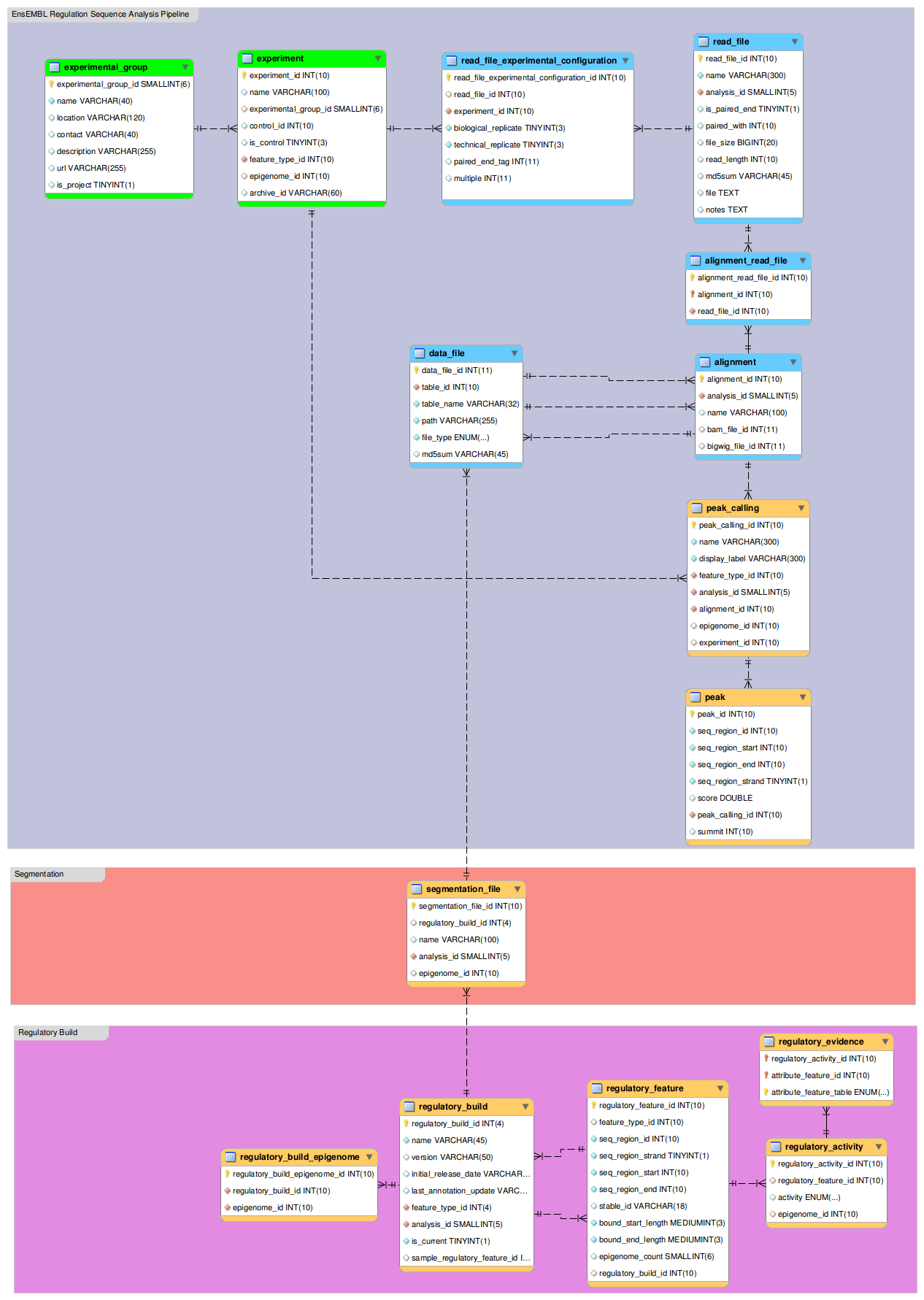
Regulation Database and API
What Are Database Schemas Used For What is a database schema? A database schema defines how data is organized within a relational database; Database schemas are dynamic tool sets that help in many critical operations in relational database management systems (rdbms). Database schemas tell the database what your data is and how to work with it. Database schemas help the database engine understand these patterns which allows it to enforce constraints. Both schemas and schemata can be used as plural forms. Components of a database schema. What is a database schema? Learn the basics of database schemas with common examples. When a customer places an order, the database records the details of the transaction, updates the inventory, and helps process the payment. A database schema is an abstract design that represents storage of your data in a database. A database schema is the blueprint of the structure and relationships within a database. Ahead, we’ll explore the database. This is inclusive of logical constraints such as, table names, fields, data types and the. Let’s take a look at the top 6 database schema.
From www.researchgate.net
Two database schemas S 1 and S 2 Download Scientific Diagram What Are Database Schemas Used For Both schemas and schemata can be used as plural forms. A database schema is an abstract design that represents storage of your data in a database. Let’s take a look at the top 6 database schema. Database schemas help the database engine understand these patterns which allows it to enforce constraints. A database schema defines how data is organized within. What Are Database Schemas Used For.
From may2024.archive.ensembl.org
Regulation Database and API What Are Database Schemas Used For What is a database schema? Ahead, we’ll explore the database. A database schema is an abstract design that represents storage of your data in a database. Database schemas help the database engine understand these patterns which allows it to enforce constraints. Let’s take a look at the top 6 database schema. Database schemas tell the database what your data is. What Are Database Schemas Used For.
From atlasgo.io
Deep Dive into Declarative Migrations Atlas Manage your database What Are Database Schemas Used For Let’s take a look at the top 6 database schema. This is inclusive of logical constraints such as, table names, fields, data types and the. What is a database schema? Database schemas tell the database what your data is and how to work with it. A database schema is the blueprint of the structure and relationships within a database. Ahead,. What Are Database Schemas Used For.
From quyasoft.com
Best practices for database schema design QuyaSoft What Are Database Schemas Used For Learn the basics of database schemas with common examples. When a customer places an order, the database records the details of the transaction, updates the inventory, and helps process the payment. Let’s take a look at the top 6 database schema. This is inclusive of logical constraints such as, table names, fields, data types and the. Database schemas help the. What Are Database Schemas Used For.
From www.lifewire.com
What Is a Database Schema? What Are Database Schemas Used For A database schema is the blueprint of the structure and relationships within a database. Both schemas and schemata can be used as plural forms. This is inclusive of logical constraints such as, table names, fields, data types and the. A database schema is an abstract design that represents storage of your data in a database. Database schemas help the database. What Are Database Schemas Used For.
From www.youtube.com
What Is Schema In Database How To Define Schema 3 Levels Of Schema What Are Database Schemas Used For Let’s take a look at the top 6 database schema. This is inclusive of logical constraints such as, table names, fields, data types and the. A database schema defines how data is organized within a relational database; Both schemas and schemata can be used as plural forms. A database schema is an abstract design that represents storage of your data. What Are Database Schemas Used For.
From www.codecademy.com
What is a Database Schema? Designs & Types Explained What Are Database Schemas Used For Database schemas are dynamic tool sets that help in many critical operations in relational database management systems (rdbms). Learn the basics of database schemas with common examples. Database schemas help the database engine understand these patterns which allows it to enforce constraints. Both schemas and schemata can be used as plural forms. A database schema is an abstract design that. What Are Database Schemas Used For.
From may2024.archive.ensembl.org
Regulation Database and API What Are Database Schemas Used For A database schema is the blueprint of the structure and relationships within a database. A database schema defines how data is organized within a relational database; What is a database schema? Database schemas tell the database what your data is and how to work with it. This is inclusive of logical constraints such as, table names, fields, data types and. What Are Database Schemas Used For.
From stackoverflow.com
php Related to database schemas and design Stack Overflow What Are Database Schemas Used For Database schemas help the database engine understand these patterns which allows it to enforce constraints. Learn the basics of database schemas with common examples. Components of a database schema. A database schema is an abstract design that represents storage of your data in a database. Database schemas are dynamic tool sets that help in many critical operations in relational database. What Are Database Schemas Used For.
From blog.neoscorp.vn
Neos Blog [Database Testing Tutorial] Hướng dẫn kiểm thử cơ sở dữ liệu What Are Database Schemas Used For Ahead, we’ll explore the database. Database schemas tell the database what your data is and how to work with it. Learn the basics of database schemas with common examples. Let’s take a look at the top 6 database schema. Database schemas are dynamic tool sets that help in many critical operations in relational database management systems (rdbms). A database schema. What Are Database Schemas Used For.
From database-management-system-topic.blogspot.com
Database Schema DBMS What Are Database Schemas Used For Database schemas help the database engine understand these patterns which allows it to enforce constraints. Let’s take a look at the top 6 database schema. A database schema is an abstract design that represents storage of your data in a database. This is inclusive of logical constraints such as, table names, fields, data types and the. Database schemas are dynamic. What Are Database Schemas Used For.
From may2024.archive.ensembl.org
Regulation Database and API What Are Database Schemas Used For Database schemas are dynamic tool sets that help in many critical operations in relational database management systems (rdbms). Let’s take a look at the top 6 database schema. Ahead, we’ll explore the database. This is inclusive of logical constraints such as, table names, fields, data types and the. Learn the basics of database schemas with common examples. When a customer. What Are Database Schemas Used For.
From blog.hubspot.com
Database Schemas The Beginner's Guide What Are Database Schemas Used For Learn the basics of database schemas with common examples. Database schemas help the database engine understand these patterns which allows it to enforce constraints. Database schemas tell the database what your data is and how to work with it. What is a database schema? Database schemas are dynamic tool sets that help in many critical operations in relational database management. What Are Database Schemas Used For.
From studylib.net
Image Database Schemas What Are Database Schemas Used For Database schemas help the database engine understand these patterns which allows it to enforce constraints. A database schema is the blueprint of the structure and relationships within a database. Learn the basics of database schemas with common examples. Both schemas and schemata can be used as plural forms. A database schema defines how data is organized within a relational database;. What Are Database Schemas Used For.
From github.com
GitHub Database schema and migrations for What Are Database Schemas Used For This is inclusive of logical constraints such as, table names, fields, data types and the. A database schema is the blueprint of the structure and relationships within a database. A database schema defines how data is organized within a relational database; Let’s take a look at the top 6 database schema. What is a database schema? Both schemas and schemata. What Are Database Schemas Used For.
From kant2002.github.io
The Architecture of Open Source Applications (Volume 2) MediaWiki What Are Database Schemas Used For Database schemas help the database engine understand these patterns which allows it to enforce constraints. Let’s take a look at the top 6 database schema. Database schemas are dynamic tool sets that help in many critical operations in relational database management systems (rdbms). What is a database schema? When a customer places an order, the database records the details of. What Are Database Schemas Used For.
From www.devart.com
MySQL Database Designer Best Visual Diagramming Tool for DB Data Modeling What Are Database Schemas Used For A database schema defines how data is organized within a relational database; Database schemas help the database engine understand these patterns which allows it to enforce constraints. What is a database schema? Database schemas are dynamic tool sets that help in many critical operations in relational database management systems (rdbms). When a customer places an order, the database records the. What Are Database Schemas Used For.
From ermodelexample.com
Create Database Schema Diagram What Are Database Schemas Used For When a customer places an order, the database records the details of the transaction, updates the inventory, and helps process the payment. A database schema is an abstract design that represents storage of your data in a database. Components of a database schema. Learn the basics of database schemas with common examples. This is inclusive of logical constraints such as,. What Are Database Schemas Used For.
From templates.rjuuc.edu.np
Database Schema Template What Are Database Schemas Used For When a customer places an order, the database records the details of the transaction, updates the inventory, and helps process the payment. A database schema defines how data is organized within a relational database; What is a database schema? Learn the basics of database schemas with common examples. Database schemas help the database engine understand these patterns which allows it. What Are Database Schemas Used For.
From quyasoft.com
What Is Schema In Database With Example QuyaSoft What Are Database Schemas Used For Components of a database schema. What is a database schema? A database schema defines how data is organized within a relational database; Database schemas tell the database what your data is and how to work with it. A database schema is an abstract design that represents storage of your data in a database. Database schemas are dynamic tool sets that. What Are Database Schemas Used For.
From www.geeksforgeeks.org
Database Schemas What Are Database Schemas Used For Components of a database schema. A database schema is the blueprint of the structure and relationships within a database. Database schemas tell the database what your data is and how to work with it. This is inclusive of logical constraints such as, table names, fields, data types and the. A database schema is an abstract design that represents storage of. What Are Database Schemas Used For.
From www.decipherzone.com
What is Database Schema? What Are Database Schemas Used For Database schemas help the database engine understand these patterns which allows it to enforce constraints. When a customer places an order, the database records the details of the transaction, updates the inventory, and helps process the payment. What is a database schema? A database schema defines how data is organized within a relational database; Both schemas and schemata can be. What Are Database Schemas Used For.
From nolongerset.com
Sample Database Schemas for the Database Design Phase What Are Database Schemas Used For A database schema is an abstract design that represents storage of your data in a database. When a customer places an order, the database records the details of the transaction, updates the inventory, and helps process the payment. Database schemas tell the database what your data is and how to work with it. Database schemas are dynamic tool sets that. What Are Database Schemas Used For.
From ermodelexample.com
Database Schema Diagram Design Tool What Are Database Schemas Used For A database schema is the blueprint of the structure and relationships within a database. Database schemas are dynamic tool sets that help in many critical operations in relational database management systems (rdbms). A database schema defines how data is organized within a relational database; A database schema is an abstract design that represents storage of your data in a database.. What Are Database Schemas Used For.
From developers.wultra.com
Mobile Utility Server Database Structure Wultra Developer Portal What Are Database Schemas Used For Database schemas are dynamic tool sets that help in many critical operations in relational database management systems (rdbms). A database schema defines how data is organized within a relational database; Ahead, we’ll explore the database. Learn the basics of database schemas with common examples. What is a database schema? Both schemas and schemata can be used as plural forms. A. What Are Database Schemas Used For.
From arstechnica.com
It’s the data, stupid Why database admins are more important than ever What Are Database Schemas Used For Components of a database schema. What is a database schema? This is inclusive of logical constraints such as, table names, fields, data types and the. Database schemas tell the database what your data is and how to work with it. Database schemas are dynamic tool sets that help in many critical operations in relational database management systems (rdbms). Database schemas. What Are Database Schemas Used For.
From planetscale.com
Database schema design 101 for relational databases What Are Database Schemas Used For When a customer places an order, the database records the details of the transaction, updates the inventory, and helps process the payment. This is inclusive of logical constraints such as, table names, fields, data types and the. Ahead, we’ll explore the database. A database schema is the blueprint of the structure and relationships within a database. A database schema is. What Are Database Schemas Used For.
From atlasgo.io
Deep Dive into Declarative Migrations Atlas Manage your database What Are Database Schemas Used For Let’s take a look at the top 6 database schema. A database schema is the blueprint of the structure and relationships within a database. Database schemas are dynamic tool sets that help in many critical operations in relational database management systems (rdbms). Both schemas and schemata can be used as plural forms. When a customer places an order, the database. What Are Database Schemas Used For.
From dataedo.com
What is Database Schema Data terminology What Are Database Schemas Used For Database schemas are dynamic tool sets that help in many critical operations in relational database management systems (rdbms). When a customer places an order, the database records the details of the transaction, updates the inventory, and helps process the payment. A database schema is an abstract design that represents storage of your data in a database. A database schema is. What Are Database Schemas Used For.
From blogs.sussex.ac.uk
Improving Moodle import. Part 1 the database schema Elearning team blog What Are Database Schemas Used For Database schemas help the database engine understand these patterns which allows it to enforce constraints. This is inclusive of logical constraints such as, table names, fields, data types and the. Both schemas and schemata can be used as plural forms. A database schema is an abstract design that represents storage of your data in a database. A database schema is. What Are Database Schemas Used For.
From database.guide
What is a Database Schema? What Are Database Schemas Used For This is inclusive of logical constraints such as, table names, fields, data types and the. Learn the basics of database schemas with common examples. Database schemas help the database engine understand these patterns which allows it to enforce constraints. Database schemas are dynamic tool sets that help in many critical operations in relational database management systems (rdbms). Both schemas and. What Are Database Schemas Used For.
From fivetran.com
What is a database schema? Blog Fivetran What Are Database Schemas Used For Ahead, we’ll explore the database. Database schemas tell the database what your data is and how to work with it. Database schemas help the database engine understand these patterns which allows it to enforce constraints. A database schema defines how data is organized within a relational database; When a customer places an order, the database records the details of the. What Are Database Schemas Used For.
From blog.soton.ac.uk
Database What Are Database Schemas Used For What is a database schema? A database schema defines how data is organized within a relational database; Database schemas help the database engine understand these patterns which allows it to enforce constraints. Database schemas tell the database what your data is and how to work with it. A database schema is an abstract design that represents storage of your data. What Are Database Schemas Used For.
From support.smartbear.com
Database Schema Collaborator Documentation What Are Database Schemas Used For Database schemas tell the database what your data is and how to work with it. Database schemas are dynamic tool sets that help in many critical operations in relational database management systems (rdbms). Both schemas and schemata can be used as plural forms. Components of a database schema. What is a database schema? Ahead, we’ll explore the database. Database schemas. What Are Database Schemas Used For.
From webengage.com
Database Schema Engage What Are Database Schemas Used For Ahead, we’ll explore the database. A database schema is an abstract design that represents storage of your data in a database. A database schema defines how data is organized within a relational database; Both schemas and schemata can be used as plural forms. Database schemas are dynamic tool sets that help in many critical operations in relational database management systems. What Are Database Schemas Used For.