Sample Range Definition . It provides a simple measure of the spread or dispersion of the data. The range is the easiest measure of dispersion to calculate and interpret in statistics, but it has some limitations. It is based on two values in a data set: In this post, i’ll show you how to find the range mathematically and graphically,. In statistics and mathematics, the range is the difference between the maximum and minimum values of a data set and serve as one of two important features of a data set. In statistics, a range refers to the difference between the highest and lowest values in a dataset. Examples and a free practice worksheet are included. The formula for a range is the maximum value minus the minimum value in the dataset, which provides statisticians with a better understanding of how varied the data set is. The sample range is a popular and simple way to compare variability between different distributions of data.
from www.scribbr.co.uk
It provides a simple measure of the spread or dispersion of the data. In statistics and mathematics, the range is the difference between the maximum and minimum values of a data set and serve as one of two important features of a data set. In statistics, a range refers to the difference between the highest and lowest values in a dataset. The formula for a range is the maximum value minus the minimum value in the dataset, which provides statisticians with a better understanding of how varied the data set is. The sample range is a popular and simple way to compare variability between different distributions of data. The range is the easiest measure of dispersion to calculate and interpret in statistics, but it has some limitations. It is based on two values in a data set: In this post, i’ll show you how to find the range mathematically and graphically,. Examples and a free practice worksheet are included.
Variability Calculating Range, IQR, Variance, Standard Deviation
Sample Range Definition The sample range is a popular and simple way to compare variability between different distributions of data. Examples and a free practice worksheet are included. The formula for a range is the maximum value minus the minimum value in the dataset, which provides statisticians with a better understanding of how varied the data set is. In this post, i’ll show you how to find the range mathematically and graphically,. The sample range is a popular and simple way to compare variability between different distributions of data. In statistics and mathematics, the range is the difference between the maximum and minimum values of a data set and serve as one of two important features of a data set. In statistics, a range refers to the difference between the highest and lowest values in a dataset. It provides a simple measure of the spread or dispersion of the data. The range is the easiest measure of dispersion to calculate and interpret in statistics, but it has some limitations. It is based on two values in a data set:
From www.slideserve.com
PPT Descriptive Statistics PowerPoint Presentation, free download Sample Range Definition The range is the easiest measure of dispersion to calculate and interpret in statistics, but it has some limitations. In this post, i’ll show you how to find the range mathematically and graphically,. The sample range is a popular and simple way to compare variability between different distributions of data. It is based on two values in a data set:. Sample Range Definition.
From samplesiteg.blogspot.com
Sample Variance S2 Formula Sample Site g Sample Range Definition The sample range is a popular and simple way to compare variability between different distributions of data. It provides a simple measure of the spread or dispersion of the data. The range is the easiest measure of dispersion to calculate and interpret in statistics, but it has some limitations. In this post, i’ll show you how to find the range. Sample Range Definition.
From www.onlinemathlearning.com
Mean, Median, Mode and Range (examples, solutions, worksheets, videos Sample Range Definition The range is the easiest measure of dispersion to calculate and interpret in statistics, but it has some limitations. The formula for a range is the maximum value minus the minimum value in the dataset, which provides statisticians with a better understanding of how varied the data set is. In statistics and mathematics, the range is the difference between the. Sample Range Definition.
From animalia-life.club
Mean Median Mode Range Examples Sample Range Definition In statistics and mathematics, the range is the difference between the maximum and minimum values of a data set and serve as one of two important features of a data set. In statistics, a range refers to the difference between the highest and lowest values in a dataset. The sample range is a popular and simple way to compare variability. Sample Range Definition.
From www.slideserve.com
PPT Chapter 3 Data Summary Using Descriptive Measures PowerPoint Sample Range Definition In statistics, a range refers to the difference between the highest and lowest values in a dataset. In this post, i’ll show you how to find the range mathematically and graphically,. It provides a simple measure of the spread or dispersion of the data. The formula for a range is the maximum value minus the minimum value in the dataset,. Sample Range Definition.
From www.investopedia.com
Variance Definition Sample Range Definition In this post, i’ll show you how to find the range mathematically and graphically,. It provides a simple measure of the spread or dispersion of the data. The sample range is a popular and simple way to compare variability between different distributions of data. It is based on two values in a data set: The formula for a range is. Sample Range Definition.
From www.slideserve.com
PPT Measures of Dispersion PowerPoint Presentation ID228870 Sample Range Definition In statistics, a range refers to the difference between the highest and lowest values in a dataset. Examples and a free practice worksheet are included. The formula for a range is the maximum value minus the minimum value in the dataset, which provides statisticians with a better understanding of how varied the data set is. It provides a simple measure. Sample Range Definition.
From www.slideserve.com
PPT Chapter 5 Sampling Distributions PowerPoint Presentation, free Sample Range Definition The range is the easiest measure of dispersion to calculate and interpret in statistics, but it has some limitations. It is based on two values in a data set: It provides a simple measure of the spread or dispersion of the data. In this post, i’ll show you how to find the range mathematically and graphically,. The formula for a. Sample Range Definition.
From www.cuemath.com
Interquartile Range Formula What is IQR formula? Examples Sample Range Definition Examples and a free practice worksheet are included. In statistics and mathematics, the range is the difference between the maximum and minimum values of a data set and serve as one of two important features of a data set. The formula for a range is the maximum value minus the minimum value in the dataset, which provides statisticians with a. Sample Range Definition.
From www.slideserve.com
PPT Statistics review 1 PowerPoint Presentation, free download ID Sample Range Definition The range is the easiest measure of dispersion to calculate and interpret in statistics, but it has some limitations. Examples and a free practice worksheet are included. In statistics and mathematics, the range is the difference between the maximum and minimum values of a data set and serve as one of two important features of a data set. In this. Sample Range Definition.
From www.aihr.com
What Is Salary Range Definition, Use, and Examples AIHR Sample Range Definition In this post, i’ll show you how to find the range mathematically and graphically,. It is based on two values in a data set: The range is the easiest measure of dispersion to calculate and interpret in statistics, but it has some limitations. In statistics, a range refers to the difference between the highest and lowest values in a dataset.. Sample Range Definition.
From samplesiteb.blogspot.com
Sample Variance Definition Sample Site b Sample Range Definition It provides a simple measure of the spread or dispersion of the data. The formula for a range is the maximum value minus the minimum value in the dataset, which provides statisticians with a better understanding of how varied the data set is. It is based on two values in a data set: Examples and a free practice worksheet are. Sample Range Definition.
From www.wikihow.com
How to Find the Range of a Data Set 4 Steps (with Pictures) Sample Range Definition The formula for a range is the maximum value minus the minimum value in the dataset, which provides statisticians with a better understanding of how varied the data set is. The sample range is a popular and simple way to compare variability between different distributions of data. Examples and a free practice worksheet are included. The range is the easiest. Sample Range Definition.
From thirdspacelearning.com
Range GCSE Maths Steps, Examples & Worksheet Sample Range Definition The sample range is a popular and simple way to compare variability between different distributions of data. The formula for a range is the maximum value minus the minimum value in the dataset, which provides statisticians with a better understanding of how varied the data set is. The range is the easiest measure of dispersion to calculate and interpret in. Sample Range Definition.
From medium.com
Population vs Sample and Parameter vs Statistics by Bala Murugan N G Sample Range Definition The range is the easiest measure of dispersion to calculate and interpret in statistics, but it has some limitations. It is based on two values in a data set: The sample range is a popular and simple way to compare variability between different distributions of data. It provides a simple measure of the spread or dispersion of the data. Examples. Sample Range Definition.
From okgo.net
Range Math Definition, How to Find & Examples, range photo Sample Range Definition It provides a simple measure of the spread or dispersion of the data. The formula for a range is the maximum value minus the minimum value in the dataset, which provides statisticians with a better understanding of how varied the data set is. In statistics and mathematics, the range is the difference between the maximum and minimum values of a. Sample Range Definition.
From www.cuemath.com
Range in Algebra Cuemath Sample Range Definition The range is the easiest measure of dispersion to calculate and interpret in statistics, but it has some limitations. In statistics, a range refers to the difference between the highest and lowest values in a dataset. Examples and a free practice worksheet are included. The formula for a range is the maximum value minus the minimum value in the dataset,. Sample Range Definition.
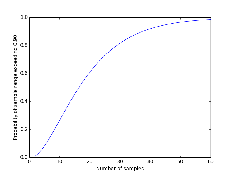
From www.johndcook.com
Estimating range with sample range Sample Range Definition In statistics, a range refers to the difference between the highest and lowest values in a dataset. It provides a simple measure of the spread or dispersion of the data. In statistics and mathematics, the range is the difference between the maximum and minimum values of a data set and serve as one of two important features of a data. Sample Range Definition.
From www.slideserve.com
PPT Introduction to Statistics PowerPoint Presentation, free download Sample Range Definition In this post, i’ll show you how to find the range mathematically and graphically,. The range is the easiest measure of dispersion to calculate and interpret in statistics, but it has some limitations. It is based on two values in a data set: The sample range is a popular and simple way to compare variability between different distributions of data.. Sample Range Definition.
From www.wikihow.com
How to Calculate Range 4 Steps (with Pictures) wikiHow Sample Range Definition Examples and a free practice worksheet are included. In statistics and mathematics, the range is the difference between the maximum and minimum values of a data set and serve as one of two important features of a data set. The formula for a range is the maximum value minus the minimum value in the dataset, which provides statisticians with a. Sample Range Definition.
From ar.inspiredpencil.com
Sample Variance Formula Sample Range Definition The range is the easiest measure of dispersion to calculate and interpret in statistics, but it has some limitations. In this post, i’ll show you how to find the range mathematically and graphically,. The sample range is a popular and simple way to compare variability between different distributions of data. In statistics, a range refers to the difference between the. Sample Range Definition.
From www.slideserve.com
PPT Domain and Range PowerPoint Presentation, free download ID6489487 Sample Range Definition In statistics, a range refers to the difference between the highest and lowest values in a dataset. The formula for a range is the maximum value minus the minimum value in the dataset, which provides statisticians with a better understanding of how varied the data set is. The sample range is a popular and simple way to compare variability between. Sample Range Definition.
From statisticsglobe.com
Variance in R (3 Examples) Apply var Function with R Studio Sample Range Definition It is based on two values in a data set: The sample range is a popular and simple way to compare variability between different distributions of data. Examples and a free practice worksheet are included. The formula for a range is the maximum value minus the minimum value in the dataset, which provides statisticians with a better understanding of how. Sample Range Definition.
From www.youtube.com
How to Find the Standard Deviation, Variance, Mean, Mode, and Range for Sample Range Definition The range is the easiest measure of dispersion to calculate and interpret in statistics, but it has some limitations. It provides a simple measure of the spread or dispersion of the data. In statistics, a range refers to the difference between the highest and lowest values in a dataset. In statistics and mathematics, the range is the difference between the. Sample Range Definition.
From www.slideserve.com
PPT Measures of Variation PowerPoint Presentation, free download ID Sample Range Definition The range is the easiest measure of dispersion to calculate and interpret in statistics, but it has some limitations. In statistics and mathematics, the range is the difference between the maximum and minimum values of a data set and serve as one of two important features of a data set. It is based on two values in a data set:. Sample Range Definition.
From exybwsubx.blob.core.windows.net
Triangle Variance Formula at Stephen Alaniz blog Sample Range Definition Examples and a free practice worksheet are included. The range is the easiest measure of dispersion to calculate and interpret in statistics, but it has some limitations. In statistics, a range refers to the difference between the highest and lowest values in a dataset. In statistics and mathematics, the range is the difference between the maximum and minimum values of. Sample Range Definition.
From ar.inspiredpencil.com
Sample Variance Formula Sample Range Definition The range is the easiest measure of dispersion to calculate and interpret in statistics, but it has some limitations. The sample range is a popular and simple way to compare variability between different distributions of data. In statistics, a range refers to the difference between the highest and lowest values in a dataset. Examples and a free practice worksheet are. Sample Range Definition.
From thirdspacelearning.com
What Are Mean Median Mode & Range? Explained For Primary Sample Range Definition Examples and a free practice worksheet are included. It provides a simple measure of the spread or dispersion of the data. The sample range is a popular and simple way to compare variability between different distributions of data. It is based on two values in a data set: In statistics, a range refers to the difference between the highest and. Sample Range Definition.
From okgo.net
Range Math Definition, How to Find & Examples, range photo Sample Range Definition The range is the easiest measure of dispersion to calculate and interpret in statistics, but it has some limitations. Examples and a free practice worksheet are included. In this post, i’ll show you how to find the range mathematically and graphically,. The sample range is a popular and simple way to compare variability between different distributions of data. It provides. Sample Range Definition.
From ar.inspiredpencil.com
Sample Variance Symbol Sample Range Definition The sample range is a popular and simple way to compare variability between different distributions of data. The range is the easiest measure of dispersion to calculate and interpret in statistics, but it has some limitations. It provides a simple measure of the spread or dispersion of the data. In statistics, a range refers to the difference between the highest. Sample Range Definition.
From www.scribbr.co.uk
Variability Calculating Range, IQR, Variance, Standard Deviation Sample Range Definition It provides a simple measure of the spread or dispersion of the data. It is based on two values in a data set: In statistics and mathematics, the range is the difference between the maximum and minimum values of a data set and serve as one of two important features of a data set. The formula for a range is. Sample Range Definition.
From loerpzhee.blob.core.windows.net
What Is Range And How Is It Calculated at Vonda Marks blog Sample Range Definition Examples and a free practice worksheet are included. The range is the easiest measure of dispersion to calculate and interpret in statistics, but it has some limitations. It provides a simple measure of the spread or dispersion of the data. The sample range is a popular and simple way to compare variability between different distributions of data. In this post,. Sample Range Definition.
From www.slideserve.com
PPT The Mean Variance Standard Deviation and ZScores PowerPoint Sample Range Definition The sample range is a popular and simple way to compare variability between different distributions of data. In statistics and mathematics, the range is the difference between the maximum and minimum values of a data set and serve as one of two important features of a data set. The formula for a range is the maximum value minus the minimum. Sample Range Definition.
From ar.inspiredpencil.com
Sample Variance Example Sample Range Definition The formula for a range is the maximum value minus the minimum value in the dataset, which provides statisticians with a better understanding of how varied the data set is. In statistics, a range refers to the difference between the highest and lowest values in a dataset. It provides a simple measure of the spread or dispersion of the data.. Sample Range Definition.
From ar.inspiredpencil.com
Sample Variance Symbol Sample Range Definition The sample range is a popular and simple way to compare variability between different distributions of data. The range is the easiest measure of dispersion to calculate and interpret in statistics, but it has some limitations. Examples and a free practice worksheet are included. The formula for a range is the maximum value minus the minimum value in the dataset,. Sample Range Definition.