Data Acquisition Device Hs Code . Gst rates and hsn code for data processing machines. Visit us online to get the. Harmonized system code (hs codes) or hts code and tariff classification for data acquisition or datalogger devices. The harmonized tariff schedule of the united states (hts) sets out the tariff rates and statistical categories for all merchandise. Visit us online to get the. 21 rows information and reports on data acquisition system imports under sub chapter 8471 along with detailed shipment data, import. Our digital data acquisition system import data and export data solutions meet your actual import and export requirements in quality, volume,.
from www.dataq.com
Gst rates and hsn code for data processing machines. Harmonized system code (hs codes) or hts code and tariff classification for data acquisition or datalogger devices. Visit us online to get the. Our digital data acquisition system import data and export data solutions meet your actual import and export requirements in quality, volume,. Visit us online to get the. The harmonized tariff schedule of the united states (hts) sets out the tariff rates and statistical categories for all merchandise. 21 rows information and reports on data acquisition system imports under sub chapter 8471 along with detailed shipment data, import.
DI2108P High Speed 420mA USB Data Acquisition and Data Logger
Data Acquisition Device Hs Code Gst rates and hsn code for data processing machines. The harmonized tariff schedule of the united states (hts) sets out the tariff rates and statistical categories for all merchandise. 21 rows information and reports on data acquisition system imports under sub chapter 8471 along with detailed shipment data, import. Visit us online to get the. Visit us online to get the. Gst rates and hsn code for data processing machines. Our digital data acquisition system import data and export data solutions meet your actual import and export requirements in quality, volume,. Harmonized system code (hs codes) or hts code and tariff classification for data acquisition or datalogger devices.
From dewesoft.com
SIRIUSĀ® Powerful USB and EtherCAT DAQ System Dewesoft Data Acquisition Device Hs Code The harmonized tariff schedule of the united states (hts) sets out the tariff rates and statistical categories for all merchandise. 21 rows information and reports on data acquisition system imports under sub chapter 8471 along with detailed shipment data, import. Gst rates and hsn code for data processing machines. Our digital data acquisition system import data and export data solutions. Data Acquisition Device Hs Code.
From www.keysight.com
Data Acquisition Systems Keysight Data Acquisition Device Hs Code 21 rows information and reports on data acquisition system imports under sub chapter 8471 along with detailed shipment data, import. Our digital data acquisition system import data and export data solutions meet your actual import and export requirements in quality, volume,. Gst rates and hsn code for data processing machines. The harmonized tariff schedule of the united states (hts) sets. Data Acquisition Device Hs Code.
From usermanual.wiki
Five Things To Know Before Choosing A Data Acquisition Device For Data Acquisition Device Hs Code Harmonized system code (hs codes) or hts code and tariff classification for data acquisition or datalogger devices. Gst rates and hsn code for data processing machines. Our digital data acquisition system import data and export data solutions meet your actual import and export requirements in quality, volume,. The harmonized tariff schedule of the united states (hts) sets out the tariff. Data Acquisition Device Hs Code.
From www.keysight.com
DAQ970A / DAQ973A Data Acquisition System Keysight Data Acquisition Device Hs Code Harmonized system code (hs codes) or hts code and tariff classification for data acquisition or datalogger devices. Our digital data acquisition system import data and export data solutions meet your actual import and export requirements in quality, volume,. Visit us online to get the. The harmonized tariff schedule of the united states (hts) sets out the tariff rates and statistical. Data Acquisition Device Hs Code.
From www.iqsdirectory.com
Data Acquisition Systems Types, Uses, Features and Benefits Data Acquisition Device Hs Code Harmonized system code (hs codes) or hts code and tariff classification for data acquisition or datalogger devices. Visit us online to get the. Visit us online to get the. Our digital data acquisition system import data and export data solutions meet your actual import and export requirements in quality, volume,. 21 rows information and reports on data acquisition system imports. Data Acquisition Device Hs Code.
From www.researchgate.net
Data acquisition device. Download Scientific Diagram Data Acquisition Device Hs Code Harmonized system code (hs codes) or hts code and tariff classification for data acquisition or datalogger devices. The harmonized tariff schedule of the united states (hts) sets out the tariff rates and statistical categories for all merchandise. Gst rates and hsn code for data processing machines. Visit us online to get the. 21 rows information and reports on data acquisition. Data Acquisition Device Hs Code.
From www.dataq.com
DI2108P High Speed 420mA USB Data Acquisition and Data Logger Data Acquisition Device Hs Code Gst rates and hsn code for data processing machines. Harmonized system code (hs codes) or hts code and tariff classification for data acquisition or datalogger devices. 21 rows information and reports on data acquisition system imports under sub chapter 8471 along with detailed shipment data, import. Visit us online to get the. Visit us online to get the. The harmonized. Data Acquisition Device Hs Code.
From www.researchgate.net
Configuration of data acquisition devices Download Scientific Diagram Data Acquisition Device Hs Code 21 rows information and reports on data acquisition system imports under sub chapter 8471 along with detailed shipment data, import. Our digital data acquisition system import data and export data solutions meet your actual import and export requirements in quality, volume,. Harmonized system code (hs codes) or hts code and tariff classification for data acquisition or datalogger devices. Visit us. Data Acquisition Device Hs Code.
From www.quanser.com
Q8USB Data Acquisition Device Quanser Data Acquisition Device Hs Code Harmonized system code (hs codes) or hts code and tariff classification for data acquisition or datalogger devices. Visit us online to get the. Visit us online to get the. 21 rows information and reports on data acquisition system imports under sub chapter 8471 along with detailed shipment data, import. The harmonized tariff schedule of the united states (hts) sets out. Data Acquisition Device Hs Code.
From www.directindustry.com
Portable data acquisition system B_23200 BAVA TESTING SOLUTIONS Data Acquisition Device Hs Code Our digital data acquisition system import data and export data solutions meet your actual import and export requirements in quality, volume,. Visit us online to get the. Visit us online to get the. Harmonized system code (hs codes) or hts code and tariff classification for data acquisition or datalogger devices. 21 rows information and reports on data acquisition system imports. Data Acquisition Device Hs Code.
From nisko-tech.com
Portable highspeed data acquisition system DDR200P Nisko Data Acquisition Device Hs Code Visit us online to get the. Gst rates and hsn code for data processing machines. Visit us online to get the. Harmonized system code (hs codes) or hts code and tariff classification for data acquisition or datalogger devices. Our digital data acquisition system import data and export data solutions meet your actual import and export requirements in quality, volume,. 21. Data Acquisition Device Hs Code.
From dokumen.tips
(PDF) Wireless Sensor Data Acquisition Device for Analog Measurement Data Acquisition Device Hs Code Our digital data acquisition system import data and export data solutions meet your actual import and export requirements in quality, volume,. Harmonized system code (hs codes) or hts code and tariff classification for data acquisition or datalogger devices. The harmonized tariff schedule of the united states (hts) sets out the tariff rates and statistical categories for all merchandise. 21 rows. Data Acquisition Device Hs Code.
From www.edn.com
7 dataacquisition systems attach directly to sensors EDN Data Acquisition Device Hs Code 21 rows information and reports on data acquisition system imports under sub chapter 8471 along with detailed shipment data, import. Gst rates and hsn code for data processing machines. The harmonized tariff schedule of the united states (hts) sets out the tariff rates and statistical categories for all merchandise. Our digital data acquisition system import data and export data solutions. Data Acquisition Device Hs Code.
From www.researchgate.net
List of data acquisition devices Download Table Data Acquisition Device Hs Code The harmonized tariff schedule of the united states (hts) sets out the tariff rates and statistical categories for all merchandise. Gst rates and hsn code for data processing machines. Visit us online to get the. Our digital data acquisition system import data and export data solutions meet your actual import and export requirements in quality, volume,. Harmonized system code (hs. Data Acquisition Device Hs Code.
From www.vrogue.co
Data Acquisition Systems Types Uses Features And Bene vrogue.co Data Acquisition Device Hs Code Visit us online to get the. The harmonized tariff schedule of the united states (hts) sets out the tariff rates and statistical categories for all merchandise. Visit us online to get the. Harmonized system code (hs codes) or hts code and tariff classification for data acquisition or datalogger devices. Gst rates and hsn code for data processing machines. Our digital. Data Acquisition Device Hs Code.
From avantest.en.made-in-china.com
Agilent Daq973A Data Acquisition System Model Module Test China Data Data Acquisition Device Hs Code Harmonized system code (hs codes) or hts code and tariff classification for data acquisition or datalogger devices. Visit us online to get the. 21 rows information and reports on data acquisition system imports under sub chapter 8471 along with detailed shipment data, import. Our digital data acquisition system import data and export data solutions meet your actual import and export. Data Acquisition Device Hs Code.
From www.semanticscholar.org
Figure 1 from Microcontrollerbased Data Acquisition Device for Process Data Acquisition Device Hs Code 21 rows information and reports on data acquisition system imports under sub chapter 8471 along with detailed shipment data, import. Our digital data acquisition system import data and export data solutions meet your actual import and export requirements in quality, volume,. Gst rates and hsn code for data processing machines. Visit us online to get the. Visit us online to. Data Acquisition Device Hs Code.
From www.masibus.co.in
Data Acquisition Device 8 Channel Analog Input Module Manufacturer Data Acquisition Device Hs Code Visit us online to get the. Gst rates and hsn code for data processing machines. Harmonized system code (hs codes) or hts code and tariff classification for data acquisition or datalogger devices. Visit us online to get the. 21 rows information and reports on data acquisition system imports under sub chapter 8471 along with detailed shipment data, import. The harmonized. Data Acquisition Device Hs Code.
From labjack.com
LabJack Data Acquisition Devices for Analog and Digital Sensors Data Acquisition Device Hs Code Visit us online to get the. Harmonized system code (hs codes) or hts code and tariff classification for data acquisition or datalogger devices. The harmonized tariff schedule of the united states (hts) sets out the tariff rates and statistical categories for all merchandise. Visit us online to get the. Our digital data acquisition system import data and export data solutions. Data Acquisition Device Hs Code.
From www.researchgate.net
Original data acquisition device Download Scientific Diagram Data Acquisition Device Hs Code The harmonized tariff schedule of the united states (hts) sets out the tariff rates and statistical categories for all merchandise. 21 rows information and reports on data acquisition system imports under sub chapter 8471 along with detailed shipment data, import. Harmonized system code (hs codes) or hts code and tariff classification for data acquisition or datalogger devices. Visit us online. Data Acquisition Device Hs Code.
From www.dataq.com
DI149 USB Data Acquisition Starter Kit Data Acquisition Device Hs Code Gst rates and hsn code for data processing machines. Visit us online to get the. 21 rows information and reports on data acquisition system imports under sub chapter 8471 along with detailed shipment data, import. Harmonized system code (hs codes) or hts code and tariff classification for data acquisition or datalogger devices. Visit us online to get the. Our digital. Data Acquisition Device Hs Code.
From www.iqsdirectory.com
Data Acquisition Systems Types, Uses, Features and Benefits Data Acquisition Device Hs Code Visit us online to get the. Our digital data acquisition system import data and export data solutions meet your actual import and export requirements in quality, volume,. 21 rows information and reports on data acquisition system imports under sub chapter 8471 along with detailed shipment data, import. Gst rates and hsn code for data processing machines. The harmonized tariff schedule. Data Acquisition Device Hs Code.
From www.dataq.com
DI158 USB Data Acquisition Starter Kit Data Acquisition Device Hs Code The harmonized tariff schedule of the united states (hts) sets out the tariff rates and statistical categories for all merchandise. Visit us online to get the. 21 rows information and reports on data acquisition system imports under sub chapter 8471 along with detailed shipment data, import. Visit us online to get the. Harmonized system code (hs codes) or hts code. Data Acquisition Device Hs Code.
From freeloadsphoto.weebly.com
Basic data acquisition system pdf freeloadsphoto Data Acquisition Device Hs Code 21 rows information and reports on data acquisition system imports under sub chapter 8471 along with detailed shipment data, import. Visit us online to get the. Our digital data acquisition system import data and export data solutions meet your actual import and export requirements in quality, volume,. Gst rates and hsn code for data processing machines. Visit us online to. Data Acquisition Device Hs Code.
From www.researchgate.net
Setup of data acquisition devices Download Scientific Diagram Data Acquisition Device Hs Code Harmonized system code (hs codes) or hts code and tariff classification for data acquisition or datalogger devices. Visit us online to get the. 21 rows information and reports on data acquisition system imports under sub chapter 8471 along with detailed shipment data, import. Visit us online to get the. Gst rates and hsn code for data processing machines. Our digital. Data Acquisition Device Hs Code.
From www.iqsdirectory.com
Data Acquisition Systems Types, Uses, Features and Benefits Data Acquisition Device Hs Code Visit us online to get the. The harmonized tariff schedule of the united states (hts) sets out the tariff rates and statistical categories for all merchandise. Our digital data acquisition system import data and export data solutions meet your actual import and export requirements in quality, volume,. Gst rates and hsn code for data processing machines. Harmonized system code (hs. Data Acquisition Device Hs Code.
From www.cmsgp.com
IoT Data Acquisition Device Data Acquisition Device Hs Code The harmonized tariff schedule of the united states (hts) sets out the tariff rates and statistical categories for all merchandise. Harmonized system code (hs codes) or hts code and tariff classification for data acquisition or datalogger devices. Our digital data acquisition system import data and export data solutions meet your actual import and export requirements in quality, volume,. Visit us. Data Acquisition Device Hs Code.
From www.thanksbuyer.com
77892701 GPIBUSBHS Interface Adapter GPIB Card Data Acquisition Card Data Acquisition Device Hs Code Our digital data acquisition system import data and export data solutions meet your actual import and export requirements in quality, volume,. The harmonized tariff schedule of the united states (hts) sets out the tariff rates and statistical categories for all merchandise. Harmonized system code (hs codes) or hts code and tariff classification for data acquisition or datalogger devices. 21 rows. Data Acquisition Device Hs Code.
From www.iqsdirectory.com
Data Acquisition Systems Types, Uses, Features and Benefits Data Acquisition Device Hs Code Harmonized system code (hs codes) or hts code and tariff classification for data acquisition or datalogger devices. Gst rates and hsn code for data processing machines. Our digital data acquisition system import data and export data solutions meet your actual import and export requirements in quality, volume,. The harmonized tariff schedule of the united states (hts) sets out the tariff. Data Acquisition Device Hs Code.
From www.monodaq.com
Multifunctional USB Data Acquisition (DAQ) device Monodaq Data Acquisition Device Hs Code Visit us online to get the. The harmonized tariff schedule of the united states (hts) sets out the tariff rates and statistical categories for all merchandise. Harmonized system code (hs codes) or hts code and tariff classification for data acquisition or datalogger devices. Visit us online to get the. Gst rates and hsn code for data processing machines. Our digital. Data Acquisition Device Hs Code.
From www.researchgate.net
Photo of the data acquisition device. Download Scientific Diagram Data Acquisition Device Hs Code 21 rows information and reports on data acquisition system imports under sub chapter 8471 along with detailed shipment data, import. Gst rates and hsn code for data processing machines. Visit us online to get the. The harmonized tariff schedule of the united states (hts) sets out the tariff rates and statistical categories for all merchandise. Harmonized system code (hs codes). Data Acquisition Device Hs Code.
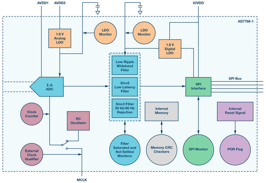
From www.analog.com
Functional Safety in a Data Acquisition System Analog Devices Data Acquisition Device Hs Code The harmonized tariff schedule of the united states (hts) sets out the tariff rates and statistical categories for all merchandise. 21 rows information and reports on data acquisition system imports under sub chapter 8471 along with detailed shipment data, import. Gst rates and hsn code for data processing machines. Visit us online to get the. Visit us online to get. Data Acquisition Device Hs Code.
From www.researchgate.net
Data acquisition equipment. (a) Data acquisition device. (b) Data Data Acquisition Device Hs Code Gst rates and hsn code for data processing machines. Our digital data acquisition system import data and export data solutions meet your actual import and export requirements in quality, volume,. The harmonized tariff schedule of the united states (hts) sets out the tariff rates and statistical categories for all merchandise. Harmonized system code (hs codes) or hts code and tariff. Data Acquisition Device Hs Code.
From www.digikey.com
CN0582 Data Acquisition System Analog Devices DigiKey Data Acquisition Device Hs Code Visit us online to get the. 21 rows information and reports on data acquisition system imports under sub chapter 8471 along with detailed shipment data, import. Gst rates and hsn code for data processing machines. Harmonized system code (hs codes) or hts code and tariff classification for data acquisition or datalogger devices. Visit us online to get the. The harmonized. Data Acquisition Device Hs Code.
From www.ebay.com
National Instruments USB6363 Data Acquisition Device XSeries Data Acquisition Device Hs Code 21 rows information and reports on data acquisition system imports under sub chapter 8471 along with detailed shipment data, import. Visit us online to get the. Harmonized system code (hs codes) or hts code and tariff classification for data acquisition or datalogger devices. Our digital data acquisition system import data and export data solutions meet your actual import and export. Data Acquisition Device Hs Code.