What Does Regulate Gene Expression Mean . Gene expression is a highly orchestrated process that causes cells to adapt to changing environments and developmental. The rna and protein products of many genes serve to regulate the expression of other genes. In fact, thousands of transcripts are produced every. How is gene expression regulated? Gene regulation is the process used to control the timing, location and amount in which genes are expressed. The amounts and types of mrna molecules in a cell reflect the function of that cell. The process can be complicated and is carried out by a variety of. Where, when, and how much a gene is expressed can also assessed by measuring. Gene expression and regulation describes the process by which information encoded in an organism's dna directs the synthesis of end. Create a list of hypotheses with your. Why have them if you don't want to express them?
from www.mindomo.com
The process can be complicated and is carried out by a variety of. Create a list of hypotheses with your. Gene regulation is the process used to control the timing, location and amount in which genes are expressed. The rna and protein products of many genes serve to regulate the expression of other genes. Gene expression and regulation describes the process by which information encoded in an organism's dna directs the synthesis of end. How is gene expression regulated? Where, when, and how much a gene is expressed can also assessed by measuring. The amounts and types of mrna molecules in a cell reflect the function of that cell. In fact, thousands of transcripts are produced every. Gene expression is a highly orchestrated process that causes cells to adapt to changing environments and developmental.
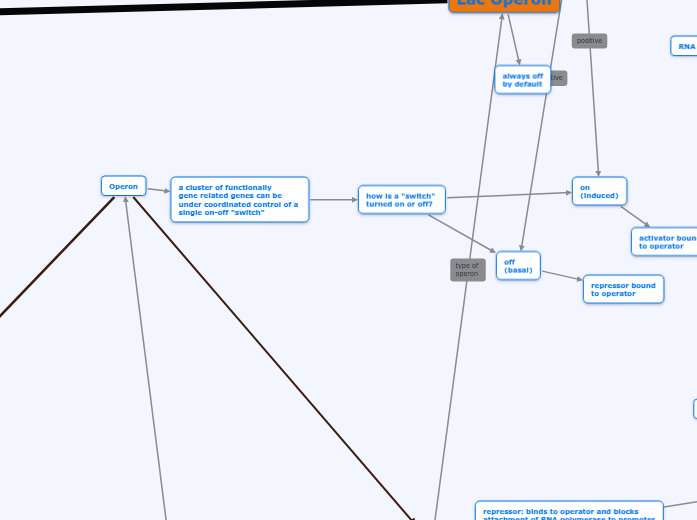
Regulation of Gene Expression Mind Map
What Does Regulate Gene Expression Mean Why have them if you don't want to express them? In fact, thousands of transcripts are produced every. The amounts and types of mrna molecules in a cell reflect the function of that cell. The rna and protein products of many genes serve to regulate the expression of other genes. How is gene expression regulated? Create a list of hypotheses with your. Why have them if you don't want to express them? Gene expression and regulation describes the process by which information encoded in an organism's dna directs the synthesis of end. Gene expression is a highly orchestrated process that causes cells to adapt to changing environments and developmental. The process can be complicated and is carried out by a variety of. Where, when, and how much a gene is expressed can also assessed by measuring. Gene regulation is the process used to control the timing, location and amount in which genes are expressed.
From www.slideserve.com
PPT REGULATION of GENE EXPRESSION PowerPoint Presentation, free What Does Regulate Gene Expression Mean How is gene expression regulated? Gene expression is a highly orchestrated process that causes cells to adapt to changing environments and developmental. The process can be complicated and is carried out by a variety of. Why have them if you don't want to express them? Where, when, and how much a gene is expressed can also assessed by measuring. The. What Does Regulate Gene Expression Mean.
From www.slideserve.com
PPT Mic 428 Lecture 11 Regulation of Gene Expression PowerPoint What Does Regulate Gene Expression Mean How is gene expression regulated? Why have them if you don't want to express them? In fact, thousands of transcripts are produced every. The process can be complicated and is carried out by a variety of. The amounts and types of mrna molecules in a cell reflect the function of that cell. Gene regulation is the process used to control. What Does Regulate Gene Expression Mean.
From www.researchgate.net
Regulation of gene expression by LncRNAs. LncRNAs can regulate gene What Does Regulate Gene Expression Mean The rna and protein products of many genes serve to regulate the expression of other genes. Gene expression is a highly orchestrated process that causes cells to adapt to changing environments and developmental. Gene expression and regulation describes the process by which information encoded in an organism's dna directs the synthesis of end. In fact, thousands of transcripts are produced. What Does Regulate Gene Expression Mean.
From www.slideshare.net
Gene Expression Lesson 2 What Does Regulate Gene Expression Mean Create a list of hypotheses with your. The process can be complicated and is carried out by a variety of. How is gene expression regulated? The rna and protein products of many genes serve to regulate the expression of other genes. Gene regulation is the process used to control the timing, location and amount in which genes are expressed. Gene. What Does Regulate Gene Expression Mean.
From www.slideserve.com
PPT Gene Expression PowerPoint Presentation, free download ID1112939 What Does Regulate Gene Expression Mean The process can be complicated and is carried out by a variety of. Why have them if you don't want to express them? Gene regulation is the process used to control the timing, location and amount in which genes are expressed. The amounts and types of mrna molecules in a cell reflect the function of that cell. Create a list. What Does Regulate Gene Expression Mean.
From pediaa.com
How is the Lac Operon Regulated Gene Expression and Regulation What Does Regulate Gene Expression Mean Gene expression and regulation describes the process by which information encoded in an organism's dna directs the synthesis of end. Why have them if you don't want to express them? Gene expression is a highly orchestrated process that causes cells to adapt to changing environments and developmental. Gene regulation is the process used to control the timing, location and amount. What Does Regulate Gene Expression Mean.
From www.news-medical.net
A Guide to Understanding Gene Expression What Does Regulate Gene Expression Mean The rna and protein products of many genes serve to regulate the expression of other genes. Gene regulation is the process used to control the timing, location and amount in which genes are expressed. Create a list of hypotheses with your. In fact, thousands of transcripts are produced every. Why have them if you don't want to express them? The. What Does Regulate Gene Expression Mean.
From rwu.pressbooks.pub
Chapter 17. Regulation of Gene Expression Introduction to Molecular What Does Regulate Gene Expression Mean Gene expression is a highly orchestrated process that causes cells to adapt to changing environments and developmental. Why have them if you don't want to express them? Gene regulation is the process used to control the timing, location and amount in which genes are expressed. Gene expression and regulation describes the process by which information encoded in an organism's dna. What Does Regulate Gene Expression Mean.
From www.slideserve.com
PPT Gene Expression PowerPoint Presentation, free download ID2101698 What Does Regulate Gene Expression Mean Gene regulation is the process used to control the timing, location and amount in which genes are expressed. Gene expression and regulation describes the process by which information encoded in an organism's dna directs the synthesis of end. Gene expression is a highly orchestrated process that causes cells to adapt to changing environments and developmental. Create a list of hypotheses. What Does Regulate Gene Expression Mean.
From www.slideserve.com
PPT Regulation of Gene Expression PowerPoint Presentation, free What Does Regulate Gene Expression Mean In fact, thousands of transcripts are produced every. Gene regulation is the process used to control the timing, location and amount in which genes are expressed. Create a list of hypotheses with your. Gene expression and regulation describes the process by which information encoded in an organism's dna directs the synthesis of end. The amounts and types of mrna molecules. What Does Regulate Gene Expression Mean.
From humanbiology.pressbooks.tru.ca
5.9 Regulation of Gene Expression Human Biology What Does Regulate Gene Expression Mean Gene expression is a highly orchestrated process that causes cells to adapt to changing environments and developmental. The rna and protein products of many genes serve to regulate the expression of other genes. Why have them if you don't want to express them? In fact, thousands of transcripts are produced every. Create a list of hypotheses with your. The process. What Does Regulate Gene Expression Mean.
From www.slideserve.com
PPT Regulation of Gene Expression by Eukaryotes PowerPoint What Does Regulate Gene Expression Mean Gene expression and regulation describes the process by which information encoded in an organism's dna directs the synthesis of end. How is gene expression regulated? In fact, thousands of transcripts are produced every. Create a list of hypotheses with your. Gene expression is a highly orchestrated process that causes cells to adapt to changing environments and developmental. The process can. What Does Regulate Gene Expression Mean.
From www.slideserve.com
PPT Control of Gene Expression PowerPoint Presentation, free download What Does Regulate Gene Expression Mean Gene regulation is the process used to control the timing, location and amount in which genes are expressed. Gene expression is a highly orchestrated process that causes cells to adapt to changing environments and developmental. How is gene expression regulated? The process can be complicated and is carried out by a variety of. Where, when, and how much a gene. What Does Regulate Gene Expression Mean.
From doctorlib.info
REGULATION OF GENE EXPRESSION PHYSIOLOGY OF CELLS AND MOLECULES What Does Regulate Gene Expression Mean Gene regulation is the process used to control the timing, location and amount in which genes are expressed. The process can be complicated and is carried out by a variety of. The rna and protein products of many genes serve to regulate the expression of other genes. In fact, thousands of transcripts are produced every. Gene expression is a highly. What Does Regulate Gene Expression Mean.
From www.slideserve.com
PPT THE CONTROL OF GENE EXPRESSION PowerPoint Presentation, free What Does Regulate Gene Expression Mean The rna and protein products of many genes serve to regulate the expression of other genes. Where, when, and how much a gene is expressed can also assessed by measuring. The amounts and types of mrna molecules in a cell reflect the function of that cell. The process can be complicated and is carried out by a variety of. In. What Does Regulate Gene Expression Mean.
From courses.lumenlearning.com
Gene Regulation Operon Theory Microbiology What Does Regulate Gene Expression Mean Where, when, and how much a gene is expressed can also assessed by measuring. Gene expression is a highly orchestrated process that causes cells to adapt to changing environments and developmental. The process can be complicated and is carried out by a variety of. Why have them if you don't want to express them? The rna and protein products of. What Does Regulate Gene Expression Mean.
From www.slideserve.com
PPT Prokaryotic Chromosome ( E. coli ) PowerPoint Presentation, free What Does Regulate Gene Expression Mean Create a list of hypotheses with your. In fact, thousands of transcripts are produced every. Where, when, and how much a gene is expressed can also assessed by measuring. How is gene expression regulated? The rna and protein products of many genes serve to regulate the expression of other genes. Gene expression and regulation describes the process by which information. What Does Regulate Gene Expression Mean.
From www.healio.com
Regulation of Gene Expression in Eukaryotes What Does Regulate Gene Expression Mean How is gene expression regulated? The process can be complicated and is carried out by a variety of. Gene regulation is the process used to control the timing, location and amount in which genes are expressed. Gene expression is a highly orchestrated process that causes cells to adapt to changing environments and developmental. Create a list of hypotheses with your.. What Does Regulate Gene Expression Mean.
From studylib.net
Chapter 18 PPT Regulation of Gene Expression What Does Regulate Gene Expression Mean The amounts and types of mrna molecules in a cell reflect the function of that cell. Where, when, and how much a gene is expressed can also assessed by measuring. Create a list of hypotheses with your. In fact, thousands of transcripts are produced every. Gene regulation is the process used to control the timing, location and amount in which. What Does Regulate Gene Expression Mean.
From microbenotes.com
Gene Expression Stages, Regulations, Methods What Does Regulate Gene Expression Mean Why have them if you don't want to express them? Gene regulation is the process used to control the timing, location and amount in which genes are expressed. The amounts and types of mrna molecules in a cell reflect the function of that cell. Gene expression is a highly orchestrated process that causes cells to adapt to changing environments and. What Does Regulate Gene Expression Mean.
From www.slideserve.com
PPT Gene Expression and Regulation PowerPoint Presentation, free What Does Regulate Gene Expression Mean The rna and protein products of many genes serve to regulate the expression of other genes. Why have them if you don't want to express them? The process can be complicated and is carried out by a variety of. The amounts and types of mrna molecules in a cell reflect the function of that cell. Gene expression and regulation describes. What Does Regulate Gene Expression Mean.
From www.slideserve.com
PPT Regulation of Gene Expression PowerPoint Presentation, free What Does Regulate Gene Expression Mean The amounts and types of mrna molecules in a cell reflect the function of that cell. Why have them if you don't want to express them? Gene regulation is the process used to control the timing, location and amount in which genes are expressed. Gene expression and regulation describes the process by which information encoded in an organism's dna directs. What Does Regulate Gene Expression Mean.
From philschatz.com
Eukaryotic Transcription Gene Regulation · Biology What Does Regulate Gene Expression Mean The amounts and types of mrna molecules in a cell reflect the function of that cell. In fact, thousands of transcripts are produced every. Gene expression is a highly orchestrated process that causes cells to adapt to changing environments and developmental. Where, when, and how much a gene is expressed can also assessed by measuring. Gene regulation is the process. What Does Regulate Gene Expression Mean.
From chemistrytalk.org
Gene Expression ChemTalk What Does Regulate Gene Expression Mean In fact, thousands of transcripts are produced every. The rna and protein products of many genes serve to regulate the expression of other genes. Gene expression is a highly orchestrated process that causes cells to adapt to changing environments and developmental. The amounts and types of mrna molecules in a cell reflect the function of that cell. Where, when, and. What Does Regulate Gene Expression Mean.
From www.mindomo.com
Regulation of Gene Expression Mind Map What Does Regulate Gene Expression Mean The rna and protein products of many genes serve to regulate the expression of other genes. Gene expression is a highly orchestrated process that causes cells to adapt to changing environments and developmental. The process can be complicated and is carried out by a variety of. The amounts and types of mrna molecules in a cell reflect the function of. What Does Regulate Gene Expression Mean.
From courses.lumenlearning.com
Regulation of Gene Expression Biology for Majors I What Does Regulate Gene Expression Mean Gene expression and regulation describes the process by which information encoded in an organism's dna directs the synthesis of end. Where, when, and how much a gene is expressed can also assessed by measuring. The amounts and types of mrna molecules in a cell reflect the function of that cell. The process can be complicated and is carried out by. What Does Regulate Gene Expression Mean.
From courses.lumenlearning.com
Gene Regulation in Prokaryotes Biology for NonMajors I What Does Regulate Gene Expression Mean Gene regulation is the process used to control the timing, location and amount in which genes are expressed. Create a list of hypotheses with your. The rna and protein products of many genes serve to regulate the expression of other genes. Where, when, and how much a gene is expressed can also assessed by measuring. Gene expression is a highly. What Does Regulate Gene Expression Mean.
From www.slideshare.net
Regulation of gene expression What Does Regulate Gene Expression Mean Why have them if you don't want to express them? Create a list of hypotheses with your. Where, when, and how much a gene is expressed can also assessed by measuring. Gene expression is a highly orchestrated process that causes cells to adapt to changing environments and developmental. How is gene expression regulated? In fact, thousands of transcripts are produced. What Does Regulate Gene Expression Mean.
From www.slideserve.com
PPT Control of Gene Expression PowerPoint Presentation, free download What Does Regulate Gene Expression Mean The process can be complicated and is carried out by a variety of. The rna and protein products of many genes serve to regulate the expression of other genes. Where, when, and how much a gene is expressed can also assessed by measuring. Gene expression and regulation describes the process by which information encoded in an organism's dna directs the. What Does Regulate Gene Expression Mean.
From www.slideserve.com
PPT Chapter 7 Control of Gene Expression PowerPoint Presentation What Does Regulate Gene Expression Mean Gene expression and regulation describes the process by which information encoded in an organism's dna directs the synthesis of end. The amounts and types of mrna molecules in a cell reflect the function of that cell. Gene regulation is the process used to control the timing, location and amount in which genes are expressed. Where, when, and how much a. What Does Regulate Gene Expression Mean.
From www.slideserve.com
PPT Chapter 15 Regulation of Gene Expression PowerPoint Presentation What Does Regulate Gene Expression Mean Where, when, and how much a gene is expressed can also assessed by measuring. Gene regulation is the process used to control the timing, location and amount in which genes are expressed. Gene expression is a highly orchestrated process that causes cells to adapt to changing environments and developmental. Create a list of hypotheses with your. Gene expression and regulation. What Does Regulate Gene Expression Mean.
From www.slideserve.com
PPT Control of Eukaryotic Genes PowerPoint Presentation, free What Does Regulate Gene Expression Mean In fact, thousands of transcripts are produced every. Gene expression is a highly orchestrated process that causes cells to adapt to changing environments and developmental. Gene expression and regulation describes the process by which information encoded in an organism's dna directs the synthesis of end. The rna and protein products of many genes serve to regulate the expression of other. What Does Regulate Gene Expression Mean.
From bio.libretexts.org
1.9 Regulation of Gene Expression Biology LibreTexts What Does Regulate Gene Expression Mean Where, when, and how much a gene is expressed can also assessed by measuring. The rna and protein products of many genes serve to regulate the expression of other genes. Gene expression and regulation describes the process by which information encoded in an organism's dna directs the synthesis of end. The process can be complicated and is carried out by. What Does Regulate Gene Expression Mean.
From www.rite.or.jp
Mechanism for regulating gene expression in Corynebacterium glutamicum What Does Regulate Gene Expression Mean The amounts and types of mrna molecules in a cell reflect the function of that cell. How is gene expression regulated? Gene expression and regulation describes the process by which information encoded in an organism's dna directs the synthesis of end. The process can be complicated and is carried out by a variety of. Gene regulation is the process used. What Does Regulate Gene Expression Mean.
From louis.pressbooks.pub
Regulation of Gene Expression Biology 2e Part I, 2nd edition What Does Regulate Gene Expression Mean The amounts and types of mrna molecules in a cell reflect the function of that cell. The rna and protein products of many genes serve to regulate the expression of other genes. Gene expression and regulation describes the process by which information encoded in an organism's dna directs the synthesis of end. Create a list of hypotheses with your. Gene. What Does Regulate Gene Expression Mean.