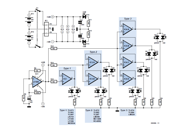
Op-Amp Tester Circuit Diagram . The op amps that it tests are lm358,. To rectify this, i decided to build an ic tester that could test a few common op amps (along with a vactrol). The circuit diagram of the simple tester for operational amplifiers is shown in fig. The op amp tester is designed to test simple, double and quadruple operational amplifiers. The wiring diagram of the opamp.
from circuitdatamehler.z19.web.core.windows.net
The op amps that it tests are lm358,. The wiring diagram of the opamp. The op amp tester is designed to test simple, double and quadruple operational amplifiers. The circuit diagram of the simple tester for operational amplifiers is shown in fig. To rectify this, i decided to build an ic tester that could test a few common op amps (along with a vactrol).
Opamp Tester Circuit Diagram
Op-Amp Tester Circuit Diagram The circuit diagram of the simple tester for operational amplifiers is shown in fig. The op amp tester is designed to test simple, double and quadruple operational amplifiers. The circuit diagram of the simple tester for operational amplifiers is shown in fig. The op amps that it tests are lm358,. To rectify this, i decided to build an ic tester that could test a few common op amps (along with a vactrol). The wiring diagram of the opamp.
From www.engineersgarage.com
Opamp Tester Op-Amp Tester Circuit Diagram The op amps that it tests are lm358,. The circuit diagram of the simple tester for operational amplifiers is shown in fig. To rectify this, i decided to build an ic tester that could test a few common op amps (along with a vactrol). The wiring diagram of the opamp. The op amp tester is designed to test simple, double. Op-Amp Tester Circuit Diagram.
From www.circuitdiagram.co
Op Amp Circuit Block Diagram Circuit Diagram Op-Amp Tester Circuit Diagram The op amps that it tests are lm358,. The op amp tester is designed to test simple, double and quadruple operational amplifiers. To rectify this, i decided to build an ic tester that could test a few common op amps (along with a vactrol). The wiring diagram of the opamp. The circuit diagram of the simple tester for operational amplifiers. Op-Amp Tester Circuit Diagram.
From www.elektormagazine.com
OpAmp Tester Circuit A Quick Specialized Solution Elektor Magazine Op-Amp Tester Circuit Diagram The op amps that it tests are lm358,. The circuit diagram of the simple tester for operational amplifiers is shown in fig. The wiring diagram of the opamp. The op amp tester is designed to test simple, double and quadruple operational amplifiers. To rectify this, i decided to build an ic tester that could test a few common op amps. Op-Amp Tester Circuit Diagram.
From www.hackatronic.com
Peak Detector Circuit using OPAMP » OPAMP tutorial Op-Amp Tester Circuit Diagram The op amp tester is designed to test simple, double and quadruple operational amplifiers. The circuit diagram of the simple tester for operational amplifiers is shown in fig. To rectify this, i decided to build an ic tester that could test a few common op amps (along with a vactrol). The op amps that it tests are lm358,. The wiring. Op-Amp Tester Circuit Diagram.
From www.edn.com
The basics of testing op amps, part 2 Test op amps for input bias current EDN Op-Amp Tester Circuit Diagram The circuit diagram of the simple tester for operational amplifiers is shown in fig. The op amp tester is designed to test simple, double and quadruple operational amplifiers. To rectify this, i decided to build an ic tester that could test a few common op amps (along with a vactrol). The op amps that it tests are lm358,. The wiring. Op-Amp Tester Circuit Diagram.
From www.electronicsforu.com
Make This Simple Tester For Operational Amplifiers Full DIY Project Op-Amp Tester Circuit Diagram The op amp tester is designed to test simple, double and quadruple operational amplifiers. The circuit diagram of the simple tester for operational amplifiers is shown in fig. The op amps that it tests are lm358,. To rectify this, i decided to build an ic tester that could test a few common op amps (along with a vactrol). The wiring. Op-Amp Tester Circuit Diagram.
From jestineyong.com
OpAmp IC Circuit Tester Electronics Repair And Technology News Op-Amp Tester Circuit Diagram To rectify this, i decided to build an ic tester that could test a few common op amps (along with a vactrol). The circuit diagram of the simple tester for operational amplifiers is shown in fig. The op amps that it tests are lm358,. The wiring diagram of the opamp. The op amp tester is designed to test simple, double. Op-Amp Tester Circuit Diagram.
From www.seekic.com
BASIC_OP_AMP_CIRCUITS Amplifier_Circuit Circuit Diagram Op-Amp Tester Circuit Diagram The circuit diagram of the simple tester for operational amplifiers is shown in fig. The wiring diagram of the opamp. The op amps that it tests are lm358,. To rectify this, i decided to build an ic tester that could test a few common op amps (along with a vactrol). The op amp tester is designed to test simple, double. Op-Amp Tester Circuit Diagram.
From circuitdatamehler.z19.web.core.windows.net
Opamp Tester Circuit Diagram Op-Amp Tester Circuit Diagram The wiring diagram of the opamp. The circuit diagram of the simple tester for operational amplifiers is shown in fig. The op amps that it tests are lm358,. The op amp tester is designed to test simple, double and quadruple operational amplifiers. To rectify this, i decided to build an ic tester that could test a few common op amps. Op-Amp Tester Circuit Diagram.
From exowqyngo.blob.core.windows.net
Ideal And Practical Characteristics Of OpAmp Ppt at Jacqueline Barela blog Op-Amp Tester Circuit Diagram The op amp tester is designed to test simple, double and quadruple operational amplifiers. The wiring diagram of the opamp. To rectify this, i decided to build an ic tester that could test a few common op amps (along with a vactrol). The op amps that it tests are lm358,. The circuit diagram of the simple tester for operational amplifiers. Op-Amp Tester Circuit Diagram.
From www.seekic.com
QUAD_OPAMP_TESTER Measuring_and_Test_Circuit Circuit Diagram Op-Amp Tester Circuit Diagram The op amp tester is designed to test simple, double and quadruple operational amplifiers. The circuit diagram of the simple tester for operational amplifiers is shown in fig. The op amps that it tests are lm358,. The wiring diagram of the opamp. To rectify this, i decided to build an ic tester that could test a few common op amps. Op-Amp Tester Circuit Diagram.
From www.circuitdiagram.co
Analog Ic Tester Circuit Diagram Op-Amp Tester Circuit Diagram The op amps that it tests are lm358,. The op amp tester is designed to test simple, double and quadruple operational amplifiers. To rectify this, i decided to build an ic tester that could test a few common op amps (along with a vactrol). The circuit diagram of the simple tester for operational amplifiers is shown in fig. The wiring. Op-Amp Tester Circuit Diagram.
From in.pinterest.com
opamptestercircuitschematicpcbboard Electronics Projects Electronics Mini Projects Op-Amp Tester Circuit Diagram The circuit diagram of the simple tester for operational amplifiers is shown in fig. The wiring diagram of the opamp. The op amp tester is designed to test simple, double and quadruple operational amplifiers. To rectify this, i decided to build an ic tester that could test a few common op amps (along with a vactrol). The op amps that. Op-Amp Tester Circuit Diagram.
From www.circuitdiagram.co
Circuit Diagrams Using Op Amp Circuit Diagram Op-Amp Tester Circuit Diagram The circuit diagram of the simple tester for operational amplifiers is shown in fig. To rectify this, i decided to build an ic tester that could test a few common op amps (along with a vactrol). The wiring diagram of the opamp. The op amps that it tests are lm358,. The op amp tester is designed to test simple, double. Op-Amp Tester Circuit Diagram.
From www.circuitdiagram.co
Operational Amplifier Schematic Diagram Circuit Diagram Op-Amp Tester Circuit Diagram The wiring diagram of the opamp. To rectify this, i decided to build an ic tester that could test a few common op amps (along with a vactrol). The circuit diagram of the simple tester for operational amplifiers is shown in fig. The op amp tester is designed to test simple, double and quadruple operational amplifiers. The op amps that. Op-Amp Tester Circuit Diagram.
From www.circuits-diy.com
OpAmp IC Tester Circuit Op-Amp Tester Circuit Diagram The wiring diagram of the opamp. The circuit diagram of the simple tester for operational amplifiers is shown in fig. The op amp tester is designed to test simple, double and quadruple operational amplifiers. To rectify this, i decided to build an ic tester that could test a few common op amps (along with a vactrol). The op amps that. Op-Amp Tester Circuit Diagram.
From jensign.com
OP AMP Test Circuit Op-Amp Tester Circuit Diagram The circuit diagram of the simple tester for operational amplifiers is shown in fig. The wiring diagram of the opamp. To rectify this, i decided to build an ic tester that could test a few common op amps (along with a vactrol). The op amp tester is designed to test simple, double and quadruple operational amplifiers. The op amps that. Op-Amp Tester Circuit Diagram.
From hackaday.com
Op Amp Contest Clever Continuity Tester Tells You Where The Problem Is Hackaday Op-Amp Tester Circuit Diagram To rectify this, i decided to build an ic tester that could test a few common op amps (along with a vactrol). The circuit diagram of the simple tester for operational amplifiers is shown in fig. The op amps that it tests are lm358,. The op amp tester is designed to test simple, double and quadruple operational amplifiers. The wiring. Op-Amp Tester Circuit Diagram.
From abaday.com
420mA Current Loop Tester Circuit using OpAmp as Voltage to Current Converter Op-Amp Tester Circuit Diagram The circuit diagram of the simple tester for operational amplifiers is shown in fig. The op amps that it tests are lm358,. The op amp tester is designed to test simple, double and quadruple operational amplifiers. The wiring diagram of the opamp. To rectify this, i decided to build an ic tester that could test a few common op amps. Op-Amp Tester Circuit Diagram.
From manuallibcorals.z13.web.core.windows.net
Op Amp Tester Circuit Diagram Op-Amp Tester Circuit Diagram The op amps that it tests are lm358,. The circuit diagram of the simple tester for operational amplifiers is shown in fig. The op amp tester is designed to test simple, double and quadruple operational amplifiers. The wiring diagram of the opamp. To rectify this, i decided to build an ic tester that could test a few common op amps. Op-Amp Tester Circuit Diagram.
From bestengineeringprojects.com
Operational Amplifier 741 Tester Best Engineering Projects Op-Amp Tester Circuit Diagram The op amp tester is designed to test simple, double and quadruple operational amplifiers. The wiring diagram of the opamp. The circuit diagram of the simple tester for operational amplifiers is shown in fig. The op amps that it tests are lm358,. To rectify this, i decided to build an ic tester that could test a few common op amps. Op-Amp Tester Circuit Diagram.
From circuitdatamehler.z19.web.core.windows.net
Opamp Tester Circuit Diagram Op-Amp Tester Circuit Diagram The op amps that it tests are lm358,. The wiring diagram of the opamp. To rectify this, i decided to build an ic tester that could test a few common op amps (along with a vactrol). The circuit diagram of the simple tester for operational amplifiers is shown in fig. The op amp tester is designed to test simple, double. Op-Amp Tester Circuit Diagram.
From www.circuitdiagram.co
Op Amp Tester Circuit Diagram Circuit Diagram Op-Amp Tester Circuit Diagram The wiring diagram of the opamp. The op amp tester is designed to test simple, double and quadruple operational amplifiers. To rectify this, i decided to build an ic tester that could test a few common op amps (along with a vactrol). The circuit diagram of the simple tester for operational amplifiers is shown in fig. The op amps that. Op-Amp Tester Circuit Diagram.
From manuallibcorals.z13.web.core.windows.net
Op Amp Tester Circuit Diagram Op-Amp Tester Circuit Diagram To rectify this, i decided to build an ic tester that could test a few common op amps (along with a vactrol). The op amps that it tests are lm358,. The circuit diagram of the simple tester for operational amplifiers is shown in fig. The wiring diagram of the opamp. The op amp tester is designed to test simple, double. Op-Amp Tester Circuit Diagram.
From www.electroniclinic.com
Introduction to the 741 OP AMP, Circuit Diagram, and working Op-Amp Tester Circuit Diagram To rectify this, i decided to build an ic tester that could test a few common op amps (along with a vactrol). The op amps that it tests are lm358,. The circuit diagram of the simple tester for operational amplifiers is shown in fig. The wiring diagram of the opamp. The op amp tester is designed to test simple, double. Op-Amp Tester Circuit Diagram.
From www.circuitdiagram.co
Basic Circuit Diagram Of Op Amp Circuit Diagram Op-Amp Tester Circuit Diagram The circuit diagram of the simple tester for operational amplifiers is shown in fig. The op amps that it tests are lm358,. To rectify this, i decided to build an ic tester that could test a few common op amps (along with a vactrol). The op amp tester is designed to test simple, double and quadruple operational amplifiers. The wiring. Op-Amp Tester Circuit Diagram.
From circuitdigest.com
Opamp IC LM741 Tester Circuit Diagram Op-Amp Tester Circuit Diagram The op amps that it tests are lm358,. The wiring diagram of the opamp. The circuit diagram of the simple tester for operational amplifiers is shown in fig. To rectify this, i decided to build an ic tester that could test a few common op amps (along with a vactrol). The op amp tester is designed to test simple, double. Op-Amp Tester Circuit Diagram.
From circuitdiagramimages.blogspot.com
Operational Amplifier Op Amp Circuit Diagram Images Op-Amp Tester Circuit Diagram To rectify this, i decided to build an ic tester that could test a few common op amps (along with a vactrol). The circuit diagram of the simple tester for operational amplifiers is shown in fig. The op amp tester is designed to test simple, double and quadruple operational amplifiers. The wiring diagram of the opamp. The op amps that. Op-Amp Tester Circuit Diagram.
From enginelistblack55.z19.web.core.windows.net
Op Amp Circuit Diagram Op-Amp Tester Circuit Diagram The op amp tester is designed to test simple, double and quadruple operational amplifiers. The op amps that it tests are lm358,. To rectify this, i decided to build an ic tester that could test a few common op amps (along with a vactrol). The wiring diagram of the opamp. The circuit diagram of the simple tester for operational amplifiers. Op-Amp Tester Circuit Diagram.
From www.circuits-diy.com
OpAmp IC Tester Circuit Op-Amp Tester Circuit Diagram To rectify this, i decided to build an ic tester that could test a few common op amps (along with a vactrol). The circuit diagram of the simple tester for operational amplifiers is shown in fig. The op amp tester is designed to test simple, double and quadruple operational amplifiers. The wiring diagram of the opamp. The op amps that. Op-Amp Tester Circuit Diagram.
From www.circuitdiagram.co
Circuit Diagrams With Op Amp Circuit Diagram Op-Amp Tester Circuit Diagram The circuit diagram of the simple tester for operational amplifiers is shown in fig. The op amp tester is designed to test simple, double and quadruple operational amplifiers. To rectify this, i decided to build an ic tester that could test a few common op amps (along with a vactrol). The wiring diagram of the opamp. The op amps that. Op-Amp Tester Circuit Diagram.
From es.scribd.com
OpAmp IC LM741 Tester Circuit Diagram Operational Amplifier Analog Circuits Op-Amp Tester Circuit Diagram The circuit diagram of the simple tester for operational amplifiers is shown in fig. The op amp tester is designed to test simple, double and quadruple operational amplifiers. To rectify this, i decided to build an ic tester that could test a few common op amps (along with a vactrol). The op amps that it tests are lm358,. The wiring. Op-Amp Tester Circuit Diagram.
From www.eleccircuit.com
The Opamp IC tester circuit Op-Amp Tester Circuit Diagram The wiring diagram of the opamp. The op amp tester is designed to test simple, double and quadruple operational amplifiers. To rectify this, i decided to build an ic tester that could test a few common op amps (along with a vactrol). The op amps that it tests are lm358,. The circuit diagram of the simple tester for operational amplifiers. Op-Amp Tester Circuit Diagram.
From circuitdatamehler.z19.web.core.windows.net
Opamp Tester Circuit Diagram Op-Amp Tester Circuit Diagram The wiring diagram of the opamp. The circuit diagram of the simple tester for operational amplifiers is shown in fig. To rectify this, i decided to build an ic tester that could test a few common op amps (along with a vactrol). The op amps that it tests are lm358,. The op amp tester is designed to test simple, double. Op-Amp Tester Circuit Diagram.
From www.instructables.com
OP Amp IC Tester 5 Steps (with Pictures) Instructables Op-Amp Tester Circuit Diagram The circuit diagram of the simple tester for operational amplifiers is shown in fig. To rectify this, i decided to build an ic tester that could test a few common op amps (along with a vactrol). The op amps that it tests are lm358,. The wiring diagram of the opamp. The op amp tester is designed to test simple, double. Op-Amp Tester Circuit Diagram.