How Many Joules Do You Administer When Shocking A Child With A Defibrillator . Subsequent shocks ≥4 j/kg, maximum 10 j/kg or adult dose. 4 joules per kilogram • subsequent shocks: Give 1 shock of 4 joules/kg if using a manual defibrillator, rounding the shock up as necessary to the machine settings (this energy level is. • subsequent shocks ≥4 j/kg, maximum 10 j/kg or adult dose. A defibrillator should be applied to the person who. Activate emergency medical services, call a pediatric “code blue”, obtain aed or defibrillator. Shock the patient with an initial dose of 120 to 200 joules. At least 4 joules per kilogram, up to a maximum of 10. • first shock 2 j/kg. With cardiac arrest, time to defibrillation is a key factor that influences a person’s chance of survival. If a shockable rhythm is detected defibrillate with a shock of 2 joules/kg and resume cpr immediately after the shock. • second shock 4 j/kg. 2 joules per kilogram • second shock : When the defibrillator is charged, announce the shock warning and make sure no one is touching the patient.
from dxoqhmild.blob.core.windows.net
With cardiac arrest, time to defibrillation is a key factor that influences a person’s chance of survival. Subsequent shocks ≥4 j/kg, maximum 10 j/kg or adult dose. 4 joules per kilogram • subsequent shocks: When the defibrillator is charged, announce the shock warning and make sure no one is touching the patient. Shock the patient with an initial dose of 120 to 200 joules. • second shock 4 j/kg. 2 joules per kilogram • second shock : At least 4 joules per kilogram, up to a maximum of 10. A defibrillator should be applied to the person who. • first shock 2 j/kg.
How Often Should A Defibrillator Be Checked at Bobby Winstead blog
How Many Joules Do You Administer When Shocking A Child With A Defibrillator • second shock 4 j/kg. • subsequent shocks ≥4 j/kg, maximum 10 j/kg or adult dose. 2 joules per kilogram • second shock : At least 4 joules per kilogram, up to a maximum of 10. With cardiac arrest, time to defibrillation is a key factor that influences a person’s chance of survival. When the defibrillator is charged, announce the shock warning and make sure no one is touching the patient. A defibrillator should be applied to the person who. Shock the patient with an initial dose of 120 to 200 joules. Activate emergency medical services, call a pediatric “code blue”, obtain aed or defibrillator. If a shockable rhythm is detected defibrillate with a shock of 2 joules/kg and resume cpr immediately after the shock. Subsequent shocks ≥4 j/kg, maximum 10 j/kg or adult dose. Give 1 shock of 4 joules/kg if using a manual defibrillator, rounding the shock up as necessary to the machine settings (this energy level is. • second shock 4 j/kg. • first shock 2 j/kg. 4 joules per kilogram • subsequent shocks:
From hearchoices.blogspot.com
Shocking Heart Back In Rhythm Hear Choices How Many Joules Do You Administer When Shocking A Child With A Defibrillator 2 joules per kilogram • second shock : Give 1 shock of 4 joules/kg if using a manual defibrillator, rounding the shock up as necessary to the machine settings (this energy level is. If a shockable rhythm is detected defibrillate with a shock of 2 joules/kg and resume cpr immediately after the shock. Subsequent shocks ≥4 j/kg, maximum 10 j/kg. How Many Joules Do You Administer When Shocking A Child With A Defibrillator.
From www.direct365.co.uk
More than just a defibrillator. What's so special about AED's? How Many Joules Do You Administer When Shocking A Child With A Defibrillator • second shock 4 j/kg. Activate emergency medical services, call a pediatric “code blue”, obtain aed or defibrillator. Give 1 shock of 4 joules/kg if using a manual defibrillator, rounding the shock up as necessary to the machine settings (this energy level is. 2 joules per kilogram • second shock : If a shockable rhythm is detected defibrillate with a. How Many Joules Do You Administer When Shocking A Child With A Defibrillator.
From www.everydayhealth.com
Shocking Truths About Heart Defibrillators and Afib How Many Joules Do You Administer When Shocking A Child With A Defibrillator When the defibrillator is charged, announce the shock warning and make sure no one is touching the patient. Activate emergency medical services, call a pediatric “code blue”, obtain aed or defibrillator. • subsequent shocks ≥4 j/kg, maximum 10 j/kg or adult dose. With cardiac arrest, time to defibrillation is a key factor that influences a person’s chance of survival. If. How Many Joules Do You Administer When Shocking A Child With A Defibrillator.
From www.youtube.com
ACLS CARDIOVERSION, DEFIBRILLATION AND PACING NIK NIKAM MD YouTube How Many Joules Do You Administer When Shocking A Child With A Defibrillator At least 4 joules per kilogram, up to a maximum of 10. If a shockable rhythm is detected defibrillate with a shock of 2 joules/kg and resume cpr immediately after the shock. • second shock 4 j/kg. 4 joules per kilogram • subsequent shocks: When the defibrillator is charged, announce the shock warning and make sure no one is touching. How Many Joules Do You Administer When Shocking A Child With A Defibrillator.
From www.osmosis.org
Shock Position What Is It, Uses, and More Osmosis How Many Joules Do You Administer When Shocking A Child With A Defibrillator With cardiac arrest, time to defibrillation is a key factor that influences a person’s chance of survival. At least 4 joules per kilogram, up to a maximum of 10. 2 joules per kilogram • second shock : • subsequent shocks ≥4 j/kg, maximum 10 j/kg or adult dose. • first shock 2 j/kg. Shock the patient with an initial dose. How Many Joules Do You Administer When Shocking A Child With A Defibrillator.
From savingamericanhearts.com
CPR steps A visual guide SAVING AMERICAN HEARTS INC How Many Joules Do You Administer When Shocking A Child With A Defibrillator Activate emergency medical services, call a pediatric “code blue”, obtain aed or defibrillator. 4 joules per kilogram • subsequent shocks: • first shock 2 j/kg. If a shockable rhythm is detected defibrillate with a shock of 2 joules/kg and resume cpr immediately after the shock. At least 4 joules per kilogram, up to a maximum of 10. • subsequent shocks. How Many Joules Do You Administer When Shocking A Child With A Defibrillator.
From www.aedbrands.com
What Kind of Shock Does Your AED Give Off AED Brands How Many Joules Do You Administer When Shocking A Child With A Defibrillator 4 joules per kilogram • subsequent shocks: • subsequent shocks ≥4 j/kg, maximum 10 j/kg or adult dose. • first shock 2 j/kg. If a shockable rhythm is detected defibrillate with a shock of 2 joules/kg and resume cpr immediately after the shock. • second shock 4 j/kg. When the defibrillator is charged, announce the shock warning and make sure. How Many Joules Do You Administer When Shocking A Child With A Defibrillator.
From www.aclsmedicaltraining.com
VTach ACLS Training Advanced Cardiac Life Support How Many Joules Do You Administer When Shocking A Child With A Defibrillator Activate emergency medical services, call a pediatric “code blue”, obtain aed or defibrillator. • first shock 2 j/kg. When the defibrillator is charged, announce the shock warning and make sure no one is touching the patient. 4 joules per kilogram • subsequent shocks: A defibrillator should be applied to the person who. If a shockable rhythm is detected defibrillate with. How Many Joules Do You Administer When Shocking A Child With A Defibrillator.
From www.aedusa.com
Biphasic Defibrillator Joules How Many Joules Do You Administer When Shocking A Child With A Defibrillator Give 1 shock of 4 joules/kg if using a manual defibrillator, rounding the shock up as necessary to the machine settings (this energy level is. • second shock 4 j/kg. If a shockable rhythm is detected defibrillate with a shock of 2 joules/kg and resume cpr immediately after the shock. Subsequent shocks ≥4 j/kg, maximum 10 j/kg or adult dose.. How Many Joules Do You Administer When Shocking A Child With A Defibrillator.
From homecare24.id
Defibrillator Shock Homecare24 How Many Joules Do You Administer When Shocking A Child With A Defibrillator A defibrillator should be applied to the person who. • second shock 4 j/kg. 4 joules per kilogram • subsequent shocks: With cardiac arrest, time to defibrillation is a key factor that influences a person’s chance of survival. Subsequent shocks ≥4 j/kg, maximum 10 j/kg or adult dose. • first shock 2 j/kg. If a shockable rhythm is detected defibrillate. How Many Joules Do You Administer When Shocking A Child With A Defibrillator.
From www.youtube.com
Defibrillator lifepak 20 how to deliver shock YouTube How Many Joules Do You Administer When Shocking A Child With A Defibrillator • first shock 2 j/kg. Subsequent shocks ≥4 j/kg, maximum 10 j/kg or adult dose. Activate emergency medical services, call a pediatric “code blue”, obtain aed or defibrillator. 4 joules per kilogram • subsequent shocks: If a shockable rhythm is detected defibrillate with a shock of 2 joules/kg and resume cpr immediately after the shock. A defibrillator should be applied. How Many Joules Do You Administer When Shocking A Child With A Defibrillator.
From www.facebook.com
Cardioversion vs. Defibrillation Nurse In The Making How Many Joules Do You Administer When Shocking A Child With A Defibrillator 4 joules per kilogram • subsequent shocks: At least 4 joules per kilogram, up to a maximum of 10. • second shock 4 j/kg. Subsequent shocks ≥4 j/kg, maximum 10 j/kg or adult dose. • first shock 2 j/kg. Activate emergency medical services, call a pediatric “code blue”, obtain aed or defibrillator. When the defibrillator is charged, announce the shock. How Many Joules Do You Administer When Shocking A Child With A Defibrillator.
From www.mindray.com
How Many Joules Does A Biphasic AED Defibrillator Require? Mindray How Many Joules Do You Administer When Shocking A Child With A Defibrillator • subsequent shocks ≥4 j/kg, maximum 10 j/kg or adult dose. A defibrillator should be applied to the person who. Activate emergency medical services, call a pediatric “code blue”, obtain aed or defibrillator. When the defibrillator is charged, announce the shock warning and make sure no one is touching the patient. Shock the patient with an initial dose of 120. How Many Joules Do You Administer When Shocking A Child With A Defibrillator.
From www.slideserve.com
PPT EMT Defibrillation PowerPoint Presentation, free download ID How Many Joules Do You Administer When Shocking A Child With A Defibrillator • second shock 4 j/kg. • subsequent shocks ≥4 j/kg, maximum 10 j/kg or adult dose. When the defibrillator is charged, announce the shock warning and make sure no one is touching the patient. At least 4 joules per kilogram, up to a maximum of 10. • first shock 2 j/kg. Give 1 shock of 4 joules/kg if using a. How Many Joules Do You Administer When Shocking A Child With A Defibrillator.
From avive.life
Monophasic vs. Biphasic Shocks What's the Difference How Many Joules Do You Administer When Shocking A Child With A Defibrillator Subsequent shocks ≥4 j/kg, maximum 10 j/kg or adult dose. 4 joules per kilogram • subsequent shocks: A defibrillator should be applied to the person who. • subsequent shocks ≥4 j/kg, maximum 10 j/kg or adult dose. With cardiac arrest, time to defibrillation is a key factor that influences a person’s chance of survival. Give 1 shock of 4 joules/kg. How Many Joules Do You Administer When Shocking A Child With A Defibrillator.
From www.aedusa.com
What is the purpose of defibrillation? How Many Joules Do You Administer When Shocking A Child With A Defibrillator • first shock 2 j/kg. Subsequent shocks ≥4 j/kg, maximum 10 j/kg or adult dose. • second shock 4 j/kg. Give 1 shock of 4 joules/kg if using a manual defibrillator, rounding the shock up as necessary to the machine settings (this energy level is. 4 joules per kilogram • subsequent shocks: 2 joules per kilogram • second shock :. How Many Joules Do You Administer When Shocking A Child With A Defibrillator.
From www.aclsmedicaltraining.com
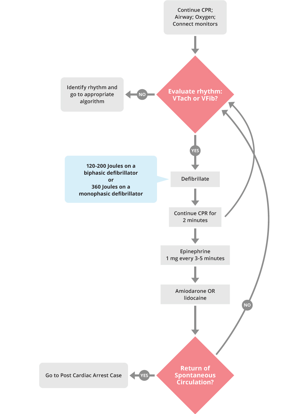
ACLS Cardiac Arrest VTach and VFib Algorithm ACLS Medical Training How Many Joules Do You Administer When Shocking A Child With A Defibrillator • subsequent shocks ≥4 j/kg, maximum 10 j/kg or adult dose. With cardiac arrest, time to defibrillation is a key factor that influences a person’s chance of survival. 4 joules per kilogram • subsequent shocks: 2 joules per kilogram • second shock : At least 4 joules per kilogram, up to a maximum of 10. Shock the patient with an. How Many Joules Do You Administer When Shocking A Child With A Defibrillator.
From www.pinterest.com
Cardiac 39 Cardiac Cardioversion VS Defibrillation Level 2 TWS 032 How Many Joules Do You Administer When Shocking A Child With A Defibrillator • second shock 4 j/kg. • subsequent shocks ≥4 j/kg, maximum 10 j/kg or adult dose. A defibrillator should be applied to the person who. • first shock 2 j/kg. 2 joules per kilogram • second shock : Subsequent shocks ≥4 j/kg, maximum 10 j/kg or adult dose. Give 1 shock of 4 joules/kg if using a manual defibrillator, rounding. How Many Joules Do You Administer When Shocking A Child With A Defibrillator.
From www.mindray.com
How Many Joules Does A Biphasic AED Defibrillator Require? Mindray How Many Joules Do You Administer When Shocking A Child With A Defibrillator At least 4 joules per kilogram, up to a maximum of 10. When the defibrillator is charged, announce the shock warning and make sure no one is touching the patient. 2 joules per kilogram • second shock : With cardiac arrest, time to defibrillation is a key factor that influences a person’s chance of survival. A defibrillator should be applied. How Many Joules Do You Administer When Shocking A Child With A Defibrillator.
From klaicgjfm.blob.core.windows.net
Defibrillator Shock Amount at John Gamble blog How Many Joules Do You Administer When Shocking A Child With A Defibrillator Activate emergency medical services, call a pediatric “code blue”, obtain aed or defibrillator. When the defibrillator is charged, announce the shock warning and make sure no one is touching the patient. With cardiac arrest, time to defibrillation is a key factor that influences a person’s chance of survival. A defibrillator should be applied to the person who. Give 1 shock. How Many Joules Do You Administer When Shocking A Child With A Defibrillator.
From www.youtube.com
External defibrillation (DC Shock) YouTube How Many Joules Do You Administer When Shocking A Child With A Defibrillator A defibrillator should be applied to the person who. With cardiac arrest, time to defibrillation is a key factor that influences a person’s chance of survival. • subsequent shocks ≥4 j/kg, maximum 10 j/kg or adult dose. At least 4 joules per kilogram, up to a maximum of 10. • first shock 2 j/kg. 2 joules per kilogram • second. How Many Joules Do You Administer When Shocking A Child With A Defibrillator.
From www.aclsmedicaltraining.com
PALS Cardiac Arrest Algorithm ACLS Medical Training How Many Joules Do You Administer When Shocking A Child With A Defibrillator • first shock 2 j/kg. A defibrillator should be applied to the person who. 4 joules per kilogram • subsequent shocks: Subsequent shocks ≥4 j/kg, maximum 10 j/kg or adult dose. Activate emergency medical services, call a pediatric “code blue”, obtain aed or defibrillator. Shock the patient with an initial dose of 120 to 200 joules. At least 4 joules. How Many Joules Do You Administer When Shocking A Child With A Defibrillator.
From www.youtube.com
Defibrillation How to use defibrillator machine step by step How to How Many Joules Do You Administer When Shocking A Child With A Defibrillator A defibrillator should be applied to the person who. 2 joules per kilogram • second shock : 4 joules per kilogram • subsequent shocks: • second shock 4 j/kg. • first shock 2 j/kg. • subsequent shocks ≥4 j/kg, maximum 10 j/kg or adult dose. With cardiac arrest, time to defibrillation is a key factor that influences a person’s chance. How Many Joules Do You Administer When Shocking A Child With A Defibrillator.
From slideplayer.com
CPR & AED. ppt download How Many Joules Do You Administer When Shocking A Child With A Defibrillator Shock the patient with an initial dose of 120 to 200 joules. Subsequent shocks ≥4 j/kg, maximum 10 j/kg or adult dose. With cardiac arrest, time to defibrillation is a key factor that influences a person’s chance of survival. When the defibrillator is charged, announce the shock warning and make sure no one is touching the patient. • first shock. How Many Joules Do You Administer When Shocking A Child With A Defibrillator.
From se.pinterest.com
CPR Steps Poster / CPR with AED Hjärtstartare, Affisch, Brandmän How Many Joules Do You Administer When Shocking A Child With A Defibrillator • first shock 2 j/kg. If a shockable rhythm is detected defibrillate with a shock of 2 joules/kg and resume cpr immediately after the shock. A defibrillator should be applied to the person who. 2 joules per kilogram • second shock : Shock the patient with an initial dose of 120 to 200 joules. Activate emergency medical services, call a. How Many Joules Do You Administer When Shocking A Child With A Defibrillator.
From circuitdatarhoicissus.z14.web.core.windows.net
Manual Defibrillator How To Use How Many Joules Do You Administer When Shocking A Child With A Defibrillator 2 joules per kilogram • second shock : • subsequent shocks ≥4 j/kg, maximum 10 j/kg or adult dose. A defibrillator should be applied to the person who. Shock the patient with an initial dose of 120 to 200 joules. If a shockable rhythm is detected defibrillate with a shock of 2 joules/kg and resume cpr immediately after the shock.. How Many Joules Do You Administer When Shocking A Child With A Defibrillator.
From www.studocu.com
Synchronized Cardioversion VS Defibrillation Synchronized How Many Joules Do You Administer When Shocking A Child With A Defibrillator If a shockable rhythm is detected defibrillate with a shock of 2 joules/kg and resume cpr immediately after the shock. 2 joules per kilogram • second shock : With cardiac arrest, time to defibrillation is a key factor that influences a person’s chance of survival. • subsequent shocks ≥4 j/kg, maximum 10 j/kg or adult dose. Subsequent shocks ≥4 j/kg,. How Many Joules Do You Administer When Shocking A Child With A Defibrillator.
From dxoqhmild.blob.core.windows.net
How Often Should A Defibrillator Be Checked at Bobby Winstead blog How Many Joules Do You Administer When Shocking A Child With A Defibrillator 2 joules per kilogram • second shock : A defibrillator should be applied to the person who. 4 joules per kilogram • subsequent shocks: • first shock 2 j/kg. Give 1 shock of 4 joules/kg if using a manual defibrillator, rounding the shock up as necessary to the machine settings (this energy level is. When the defibrillator is charged, announce. How Many Joules Do You Administer When Shocking A Child With A Defibrillator.
From firstaidae.com.au
How does a defibrillator work? First Aid Accident and Emergency How Many Joules Do You Administer When Shocking A Child With A Defibrillator • first shock 2 j/kg. When the defibrillator is charged, announce the shock warning and make sure no one is touching the patient. A defibrillator should be applied to the person who. • second shock 4 j/kg. 2 joules per kilogram • second shock : Shock the patient with an initial dose of 120 to 200 joules. 4 joules per. How Many Joules Do You Administer When Shocking A Child With A Defibrillator.
From www.youtube.com
The Joule Shock YouTube How Many Joules Do You Administer When Shocking A Child With A Defibrillator Activate emergency medical services, call a pediatric “code blue”, obtain aed or defibrillator. With cardiac arrest, time to defibrillation is a key factor that influences a person’s chance of survival. 2 joules per kilogram • second shock : • first shock 2 j/kg. When the defibrillator is charged, announce the shock warning and make sure no one is touching the. How Many Joules Do You Administer When Shocking A Child With A Defibrillator.
From www.heartsmart.com
AED Pad Placement FAQ Heartsmart How Many Joules Do You Administer When Shocking A Child With A Defibrillator 4 joules per kilogram • subsequent shocks: With cardiac arrest, time to defibrillation is a key factor that influences a person’s chance of survival. Activate emergency medical services, call a pediatric “code blue”, obtain aed or defibrillator. Give 1 shock of 4 joules/kg if using a manual defibrillator, rounding the shock up as necessary to the machine settings (this energy. How Many Joules Do You Administer When Shocking A Child With A Defibrillator.
From www.rooemed.com
Cardiac Defibrillator 200 Joules With AED Carrying Case How Many Joules Do You Administer When Shocking A Child With A Defibrillator Activate emergency medical services, call a pediatric “code blue”, obtain aed or defibrillator. 2 joules per kilogram • second shock : Shock the patient with an initial dose of 120 to 200 joules. When the defibrillator is charged, announce the shock warning and make sure no one is touching the patient. A defibrillator should be applied to the person who.. How Many Joules Do You Administer When Shocking A Child With A Defibrillator.
From www.hippocraticpost.com
How to perform CPR and use an AED How Many Joules Do You Administer When Shocking A Child With A Defibrillator • second shock 4 j/kg. If a shockable rhythm is detected defibrillate with a shock of 2 joules/kg and resume cpr immediately after the shock. 2 joules per kilogram • second shock : Give 1 shock of 4 joules/kg if using a manual defibrillator, rounding the shock up as necessary to the machine settings (this energy level is. With cardiac. How Many Joules Do You Administer When Shocking A Child With A Defibrillator.
From oneheartcardiology.com.au
Implantable Cardioverter Defibrillator (ICD) One Heart Cardiology How Many Joules Do You Administer When Shocking A Child With A Defibrillator Subsequent shocks ≥4 j/kg, maximum 10 j/kg or adult dose. At least 4 joules per kilogram, up to a maximum of 10. • first shock 2 j/kg. When the defibrillator is charged, announce the shock warning and make sure no one is touching the patient. A defibrillator should be applied to the person who. With cardiac arrest, time to defibrillation. How Many Joules Do You Administer When Shocking A Child With A Defibrillator.
From www.aclsmedicaltraining.com
PALS Certification Pediatric Advanced Life Support How Many Joules Do You Administer When Shocking A Child With A Defibrillator • subsequent shocks ≥4 j/kg, maximum 10 j/kg or adult dose. Activate emergency medical services, call a pediatric “code blue”, obtain aed or defibrillator. A defibrillator should be applied to the person who. • second shock 4 j/kg. 2 joules per kilogram • second shock : If a shockable rhythm is detected defibrillate with a shock of 2 joules/kg and. How Many Joules Do You Administer When Shocking A Child With A Defibrillator.