Buck Converter Using Tl494 . A general overview of the tl494 architecture presents the primary functional blocks contained in the device. I have used eagle to design my. Tl494 is a pwm controller ic used for power electronics circuits. The main feature of a buck. It can generate fixed and variable pwm signals, control dead. In this video, we are going to understand, design, calculate and test a basic high power inverting. See component selection, magnetics design, snubber design, output.
from microcontrollerslab.com
Tl494 is a pwm controller ic used for power electronics circuits. It can generate fixed and variable pwm signals, control dead. In this video, we are going to understand, design, calculate and test a basic high power inverting. See component selection, magnetics design, snubber design, output. A general overview of the tl494 architecture presents the primary functional blocks contained in the device. I have used eagle to design my. The main feature of a buck.
TL494 PWM IC Pinout, Examples, Features, Datasheet and Applications
Buck Converter Using Tl494 It can generate fixed and variable pwm signals, control dead. In this video, we are going to understand, design, calculate and test a basic high power inverting. See component selection, magnetics design, snubber design, output. The main feature of a buck. I have used eagle to design my. Tl494 is a pwm controller ic used for power electronics circuits. A general overview of the tl494 architecture presents the primary functional blocks contained in the device. It can generate fixed and variable pwm signals, control dead.
From www.electrician-1.com
TL494 Adjustable DCDC Boost Converter Switching Power Supply 1260V Buck Converter Using Tl494 The main feature of a buck. A general overview of the tl494 architecture presents the primary functional blocks contained in the device. I have used eagle to design my. Tl494 is a pwm controller ic used for power electronics circuits. See component selection, magnetics design, snubber design, output. It can generate fixed and variable pwm signals, control dead. In this. Buck Converter Using Tl494.
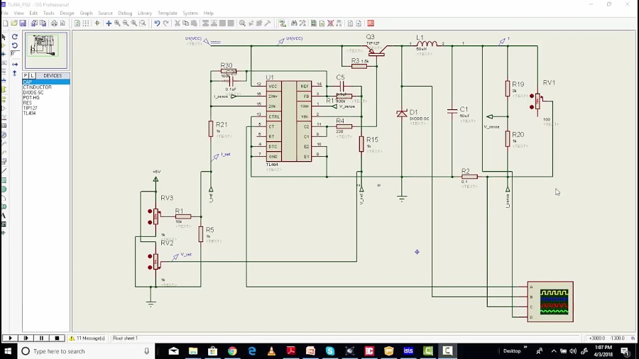
From www.youtube.com
TL494 Buck Converter Adjustable Power Supply 1.535V, 10A YouTube Buck Converter Using Tl494 See component selection, magnetics design, snubber design, output. The main feature of a buck. A general overview of the tl494 architecture presents the primary functional blocks contained in the device. Tl494 is a pwm controller ic used for power electronics circuits. It can generate fixed and variable pwm signals, control dead. I have used eagle to design my. In this. Buck Converter Using Tl494.
From www.caretxdigital.com
tl494 pwm circuit diagram Wiring Diagram and Schematics Buck Converter Using Tl494 Tl494 is a pwm controller ic used for power electronics circuits. A general overview of the tl494 architecture presents the primary functional blocks contained in the device. In this video, we are going to understand, design, calculate and test a basic high power inverting. It can generate fixed and variable pwm signals, control dead. See component selection, magnetics design, snubber. Buck Converter Using Tl494.
From www.youtube.com
TL494 Buck & Boost Converter tl494 converter YouTube Buck Converter Using Tl494 A general overview of the tl494 architecture presents the primary functional blocks contained in the device. It can generate fixed and variable pwm signals, control dead. Tl494 is a pwm controller ic used for power electronics circuits. In this video, we are going to understand, design, calculate and test a basic high power inverting. I have used eagle to design. Buck Converter Using Tl494.
From oshwlab.com
TL494 Multiphase Buck Converter OSHWLab Buck Converter Using Tl494 It can generate fixed and variable pwm signals, control dead. I have used eagle to design my. See component selection, magnetics design, snubber design, output. In this video, we are going to understand, design, calculate and test a basic high power inverting. A general overview of the tl494 architecture presents the primary functional blocks contained in the device. The main. Buck Converter Using Tl494.
From microcontrollerslab.com
TL494 PWM IC Pinout, Examples, Features, Datasheet and Applications Buck Converter Using Tl494 The main feature of a buck. Tl494 is a pwm controller ic used for power electronics circuits. It can generate fixed and variable pwm signals, control dead. I have used eagle to design my. See component selection, magnetics design, snubber design, output. In this video, we are going to understand, design, calculate and test a basic high power inverting. A. Buck Converter Using Tl494.
From oshwlab.com
TL494 Multiphase Buck Converter EasyEDA open source hardware lab Buck Converter Using Tl494 The main feature of a buck. Tl494 is a pwm controller ic used for power electronics circuits. It can generate fixed and variable pwm signals, control dead. I have used eagle to design my. A general overview of the tl494 architecture presents the primary functional blocks contained in the device. In this video, we are going to understand, design, calculate. Buck Converter Using Tl494.
From www.scribd.com
BUCK BOOST ConverterTL494 PDF Buck Converter Using Tl494 It can generate fixed and variable pwm signals, control dead. The main feature of a buck. Tl494 is a pwm controller ic used for power electronics circuits. In this video, we are going to understand, design, calculate and test a basic high power inverting. See component selection, magnetics design, snubber design, output. I have used eagle to design my. A. Buck Converter Using Tl494.
From e2e.ti.com
TL494 TL494 DCDC converter metal core constant current 200W module Buck Converter Using Tl494 See component selection, magnetics design, snubber design, output. Tl494 is a pwm controller ic used for power electronics circuits. In this video, we are going to understand, design, calculate and test a basic high power inverting. A general overview of the tl494 architecture presents the primary functional blocks contained in the device. The main feature of a buck. I have. Buck Converter Using Tl494.
From microcontrollerslab.com
TL494 PWM IC Pinout, Examples, Features, Datasheet and Applications Buck Converter Using Tl494 The main feature of a buck. A general overview of the tl494 architecture presents the primary functional blocks contained in the device. Tl494 is a pwm controller ic used for power electronics circuits. It can generate fixed and variable pwm signals, control dead. In this video, we are going to understand, design, calculate and test a basic high power inverting.. Buck Converter Using Tl494.
From www.aparat.com
Buck converter design using TL494 PWM controller IC Buck Converter Using Tl494 A general overview of the tl494 architecture presents the primary functional blocks contained in the device. I have used eagle to design my. In this video, we are going to understand, design, calculate and test a basic high power inverting. Tl494 is a pwm controller ic used for power electronics circuits. See component selection, magnetics design, snubber design, output. It. Buck Converter Using Tl494.
From oshwlab.com
TL494 Buck converter OSHWLab Buck Converter Using Tl494 It can generate fixed and variable pwm signals, control dead. I have used eagle to design my. Tl494 is a pwm controller ic used for power electronics circuits. A general overview of the tl494 architecture presents the primary functional blocks contained in the device. See component selection, magnetics design, snubber design, output. The main feature of a buck. In this. Buck Converter Using Tl494.
From www.youtube.com
High Power High Efficiency Buck Converter Circuit using TL494 IC YouTube Buck Converter Using Tl494 In this video, we are going to understand, design, calculate and test a basic high power inverting. It can generate fixed and variable pwm signals, control dead. Tl494 is a pwm controller ic used for power electronics circuits. A general overview of the tl494 architecture presents the primary functional blocks contained in the device. The main feature of a buck.. Buck Converter Using Tl494.
From www.youtube.com
Buck converter design using TL494 PWM controller IC YouTube Buck Converter Using Tl494 I have used eagle to design my. A general overview of the tl494 architecture presents the primary functional blocks contained in the device. Tl494 is a pwm controller ic used for power electronics circuits. In this video, we are going to understand, design, calculate and test a basic high power inverting. The main feature of a buck. It can generate. Buck Converter Using Tl494.
From www.youtube.com
TL494 Adjustable Switching Power Supply (Universal buck boost Converter Buck Converter Using Tl494 Tl494 is a pwm controller ic used for power electronics circuits. The main feature of a buck. See component selection, magnetics design, snubber design, output. It can generate fixed and variable pwm signals, control dead. In this video, we are going to understand, design, calculate and test a basic high power inverting. I have used eagle to design my. A. Buck Converter Using Tl494.
From homewiringdiagram.blogspot.com
Inverter Circuit Diagram Using Tl494 Home Wiring Diagram Buck Converter Using Tl494 The main feature of a buck. Tl494 is a pwm controller ic used for power electronics circuits. See component selection, magnetics design, snubber design, output. A general overview of the tl494 architecture presents the primary functional blocks contained in the device. I have used eagle to design my. It can generate fixed and variable pwm signals, control dead. In this. Buck Converter Using Tl494.
From www.youtube.com
TL494 Buck Converter Power Supply 315V, 10A YouTube Buck Converter Using Tl494 Tl494 is a pwm controller ic used for power electronics circuits. See component selection, magnetics design, snubber design, output. I have used eagle to design my. In this video, we are going to understand, design, calculate and test a basic high power inverting. A general overview of the tl494 architecture presents the primary functional blocks contained in the device. The. Buck Converter Using Tl494.
From engine-diagram.netlify.app
Tl494 Pwm Generator Schematic Buck Converter Using Tl494 In this video, we are going to understand, design, calculate and test a basic high power inverting. It can generate fixed and variable pwm signals, control dead. See component selection, magnetics design, snubber design, output. Tl494 is a pwm controller ic used for power electronics circuits. I have used eagle to design my. The main feature of a buck. A. Buck Converter Using Tl494.
From www.vrogue.co
Tl494 Adjustable Switching Power Supply Universal Buc vrogue.co Buck Converter Using Tl494 It can generate fixed and variable pwm signals, control dead. See component selection, magnetics design, snubber design, output. In this video, we are going to understand, design, calculate and test a basic high power inverting. The main feature of a buck. Tl494 is a pwm controller ic used for power electronics circuits. I have used eagle to design my. A. Buck Converter Using Tl494.
From www.scribd.com
Buck Converter TL494 PDF Buck Converter Using Tl494 See component selection, magnetics design, snubber design, output. A general overview of the tl494 architecture presents the primary functional blocks contained in the device. It can generate fixed and variable pwm signals, control dead. The main feature of a buck. In this video, we are going to understand, design, calculate and test a basic high power inverting. I have used. Buck Converter Using Tl494.
From www.youtube.com
TL494 DCDC Buck Converter Adjustable Power Supply (1.530V, 5A) YouTube Buck Converter Using Tl494 A general overview of the tl494 architecture presents the primary functional blocks contained in the device. It can generate fixed and variable pwm signals, control dead. See component selection, magnetics design, snubber design, output. I have used eagle to design my. In this video, we are going to understand, design, calculate and test a basic high power inverting. Tl494 is. Buck Converter Using Tl494.
From www.tpsearchtool.com
Tl494 Pwm Ic Pinout Examples Features Datasheet And Applications Images Buck Converter Using Tl494 See component selection, magnetics design, snubber design, output. A general overview of the tl494 architecture presents the primary functional blocks contained in the device. I have used eagle to design my. In this video, we are going to understand, design, calculate and test a basic high power inverting. The main feature of a buck. Tl494 is a pwm controller ic. Buck Converter Using Tl494.
From www.youtube.com
TL494 Professional Voltage Booster (DC DC Step Up Converter) YouTube Buck Converter Using Tl494 In this video, we are going to understand, design, calculate and test a basic high power inverting. I have used eagle to design my. See component selection, magnetics design, snubber design, output. It can generate fixed and variable pwm signals, control dead. A general overview of the tl494 architecture presents the primary functional blocks contained in the device. The main. Buck Converter Using Tl494.
From electronics.stackexchange.com
buck TL494 stepdown converter high voltage LTSpice Electrical Buck Converter Using Tl494 Tl494 is a pwm controller ic used for power electronics circuits. See component selection, magnetics design, snubber design, output. In this video, we are going to understand, design, calculate and test a basic high power inverting. It can generate fixed and variable pwm signals, control dead. A general overview of the tl494 architecture presents the primary functional blocks contained in. Buck Converter Using Tl494.
From electronics.stackexchange.com
buck TL494 stepdown converter high voltage LTSpice Electrical Buck Converter Using Tl494 In this video, we are going to understand, design, calculate and test a basic high power inverting. A general overview of the tl494 architecture presents the primary functional blocks contained in the device. The main feature of a buck. Tl494 is a pwm controller ic used for power electronics circuits. See component selection, magnetics design, snubber design, output. It can. Buck Converter Using Tl494.
From anilabindia.blogspot.com
High Power High Efficiency Buck Converter Circuit using TL494 AniLab Buck Converter Using Tl494 Tl494 is a pwm controller ic used for power electronics circuits. In this video, we are going to understand, design, calculate and test a basic high power inverting. It can generate fixed and variable pwm signals, control dead. The main feature of a buck. I have used eagle to design my. See component selection, magnetics design, snubber design, output. A. Buck Converter Using Tl494.
From 320volt.com
Switching Laboratory power supply 030V 5A TL494 Buck Converter Buck Converter Using Tl494 It can generate fixed and variable pwm signals, control dead. A general overview of the tl494 architecture presents the primary functional blocks contained in the device. I have used eagle to design my. The main feature of a buck. Tl494 is a pwm controller ic used for power electronics circuits. See component selection, magnetics design, snubber design, output. In this. Buck Converter Using Tl494.
From electronics.stackexchange.com
Power ratings of resistors for a buck converter using the TL494 Buck Converter Using Tl494 A general overview of the tl494 architecture presents the primary functional blocks contained in the device. In this video, we are going to understand, design, calculate and test a basic high power inverting. It can generate fixed and variable pwm signals, control dead. See component selection, magnetics design, snubber design, output. I have used eagle to design my. Tl494 is. Buck Converter Using Tl494.
From www.youtube.com
Make Buck Boost converter 60v 10A using TL494 step by step YouTube Buck Converter Using Tl494 In this video, we are going to understand, design, calculate and test a basic high power inverting. See component selection, magnetics design, snubber design, output. It can generate fixed and variable pwm signals, control dead. A general overview of the tl494 architecture presents the primary functional blocks contained in the device. Tl494 is a pwm controller ic used for power. Buck Converter Using Tl494.
From circuitdigest.com
High Power Inverting BuckBoost Converter Circuit Design with TL494 IC Buck Converter Using Tl494 It can generate fixed and variable pwm signals, control dead. I have used eagle to design my. In this video, we are going to understand, design, calculate and test a basic high power inverting. The main feature of a buck. Tl494 is a pwm controller ic used for power electronics circuits. A general overview of the tl494 architecture presents the. Buck Converter Using Tl494.
From www.semanticscholar.org
Figure 9 from Learning feedback controller design of switching Buck Converter Using Tl494 A general overview of the tl494 architecture presents the primary functional blocks contained in the device. The main feature of a buck. In this video, we are going to understand, design, calculate and test a basic high power inverting. Tl494 is a pwm controller ic used for power electronics circuits. See component selection, magnetics design, snubber design, output. I have. Buck Converter Using Tl494.
From hookschemb1971.blogspot.com
A Simplified Power Supply Design Using the Tl494 Control Circuit Buck Converter Using Tl494 The main feature of a buck. In this video, we are going to understand, design, calculate and test a basic high power inverting. See component selection, magnetics design, snubber design, output. Tl494 is a pwm controller ic used for power electronics circuits. A general overview of the tl494 architecture presents the primary functional blocks contained in the device. I have. Buck Converter Using Tl494.
From informacionpublica.svet.gob.gt
PWM Inverter Using IC TL494 Circuit Homemade Circuit Buck Converter Using Tl494 A general overview of the tl494 architecture presents the primary functional blocks contained in the device. The main feature of a buck. It can generate fixed and variable pwm signals, control dead. In this video, we are going to understand, design, calculate and test a basic high power inverting. I have used eagle to design my. Tl494 is a pwm. Buck Converter Using Tl494.
From www.youtube.com
TL494 DCDC Boost Converter Power Supply 12V to 120V Adjustable Buck Converter Using Tl494 A general overview of the tl494 architecture presents the primary functional blocks contained in the device. It can generate fixed and variable pwm signals, control dead. The main feature of a buck. I have used eagle to design my. See component selection, magnetics design, snubber design, output. In this video, we are going to understand, design, calculate and test a. Buck Converter Using Tl494.
From circuitdigest.com
High Power Inverting BuckBoost Converter Circuit Design with TL494 IC Buck Converter Using Tl494 In this video, we are going to understand, design, calculate and test a basic high power inverting. I have used eagle to design my. A general overview of the tl494 architecture presents the primary functional blocks contained in the device. See component selection, magnetics design, snubber design, output. The main feature of a buck. Tl494 is a pwm controller ic. Buck Converter Using Tl494.